Fórum témák
» Több friss téma |
Szia! Segíts, hogy segíthessünk!
A NYÁK-terv ellenőrzésre van külön topic Bővebben: Link Azon fórumtársak akik rutinosak a kapcsolási rajzok panel-tervvé konvertálásában nem biztos, hogy olvasói a Quad 405 témának. Ide esetleg egy linket érdemes elhelyezned a feltett kérésedről. Elvárható, hogy a rajzot ne a segíteni szándékozónak kelljen kikeresnie, hanem Te csatold a kérdésedhez. Ha nem írod rá az alkatrészekre a pozíciószámukat és az értéküket, nem tudjuk jót terveztél-e be és nem tudunk hivatkozni, hol észleltünk hibát. Ezeket a terveket is használhatod kiinduló pontnak.
Én azért megkérdezném attól aki konkrétan azt a nyákrajzot erőlteti, amelyik mind közül a legrosszabb, hogy ennek mi a konkrét oka. Mert ha csak a kinézet, hogy éppen hogy állnak a végtranyók, vagy a nyák alakja ami ennél közelít leginkább egy négyzetet, akkor bármelyik másikat át lehet ennek megfelelően rajzolni, de konkrétan ez a nyák úgy ahogy van felejtős. Nekem volt belőle, még az Urbánék gyártották hozzá egykoron a nyákot. Az alkatrészértékek sem voltak jók, az áramkorlát nem ott lépett be ahol kellett volna neki, így a végtranyók azonnal zárlatba mentek amikor egy buliban összeért a sérült hangszóróvezeték. A teljesítményellenállások fóliája meg csak egy apró pötty volt, ami úgy túlhevült hogy a lábaknál szinte szenesre égette a nyáklapot... Ennyit arról a "gondos, hozzáértő" tervezésről.
A magam készítette nyák meg 88 óta (32 éve) hiba nélkül működik egy zenész illetőnél.
Szia! Köszönöm előre is! Elkezdtem felírogatni az értékeket és a pozíciószámokat, amint meg van élek a lehetőséggel.
Javaslom a Pioneer fórumtárs által feltett tervek egyikére dolgozd rá a BD249-es végtranzisztorokat, mindegyik letisztultabb és jobb az Urbánnál. Gondolom a végtranzisztorok tokozása és a meghajtók elhelyezése miatt esett rá a választás. Az eltérő méretű alkatrészeket is átrajzolhatod.
Összemontíroztam két tervet, lásd mennyivel rendezettebben is elkészíthető a panel.
Szia! Köszönöm az ötletet, tetszik a dolog. Meg is találtam a .lay fájlt hozzá.
Értem a felháborodást, de szerintem már az is nagy segítség, hogy Alkotó a PDF-et megosztotta.
Van olyan aki még ezt sem teszi meg. Sok idő és energia egy ilyet megtervezni, az érdem és a haszon had legyen az övé. Külön köszönet érte!
Szia!
Én minden esetben veszem a fáradságot, és átrajzolom az Ő rajzait "ha csak az alkatrész változás jogán kell" akkor is! Bizony még igy sem egy könnyű művelet. Tisztelet érte és az ő munkásságáért! Tökéletesen igazad van!!!
Akkor építs Urbán-félét. A panel jó. Többet is építettem, kézzel rajzolva.
Sziasztok. Meg gyógyult az általam rajzolt Urbán panel. Kettő hiba volt benne, egyik a bemenetnél lévő 220k egyik lábát rossz helyre huzaloztam, a másik pedig egy rossz értékű ellenállás volt, 3k3 helyett 22R lett berakva. A beültetés egy itt közzétett, szintén valaki által átrajzolt rajzról lett végezve, amin rossz értéket jelölt a készítője. A kapcsolási rajz folyamatos egyeztetésével derült ki a hiba oka. Ha hosszútavon nem válik be ismerősömnek, megcsinálom neki reloop mester által javasolt pioneer verziót.
Majd meglátjuk...
Örök tanulság számomra, hogy az ember ne higgyen minden publikált írásnak és tervnek. Én először a deszkamodellt javaslom. Amikor ott már tökéletes minden, akkor is lehet a panelen módosítani, de inkább már csak finomhangolás szintjén. Amióta szimulátort használok - legalább elsőre elindulnak az áramköreim. No jó, van mögötte több mint 35 évnyi rutin is. Azaz egy jó szimulátorral és deszkamodellel rengeteg bosszúságtól megkíméli magát az ember. FŐleg, ha nem bontod szét a nyák teljes beültetéséig sem, mert mindig lesz referencia, amihez képest a hibák is könnyebben előjönnek. Gyártásban is azt csináljuk, hogy először 100x tesztelünk, aztán jöhetnek a nyákok. Így is van javítanivaló bőven.
Megrajzoltam az Urbán féle verziót, kis módosítással. Használjátok egészséggel. Azért gyártás előtt mindenképp ellenőrizendő!
Szuper! a pdf is jó segítség lenne, mert legalább látható a verzió azoknak is, akik nem Sprint layout-ban rajzolnak.
Parancsoljatok.
Ment a mancs
! A hozzászólás módosítva: Ápr 4, 2020
Most ebből én is tanultam. Megkérdezhetem milyen szimulátort használsz?
Paul Falstad Circuit és TIna. Sok kollégával is konzultálok, nyák rajzoknál mindig igyekszem 90 foknál nagyobb "sarkokat" nem kialakítani, amit egyenes vonallal ki lehet váltani, azt egyszerűsítem. V alakokat kerülöm, ha van hely és ívesen igyekszem a vonalakat vezetni. Nekem pont emiatt volt szimpatikus a gyári Quad panel, az angol változat. Nem a legjobb képet gogliztam, , az enyém meg be van építve, de a lényeg gondolom látszik így is.
Nekem van egy pár a Giantsound egykori gyártmányából, ahhoz nem tudom van e nyák rajz, de most ahogy nézem nagyon hasonlít az Urbán féle nyákhoz, csak TO3 tranyókkal.
Sziasztok!
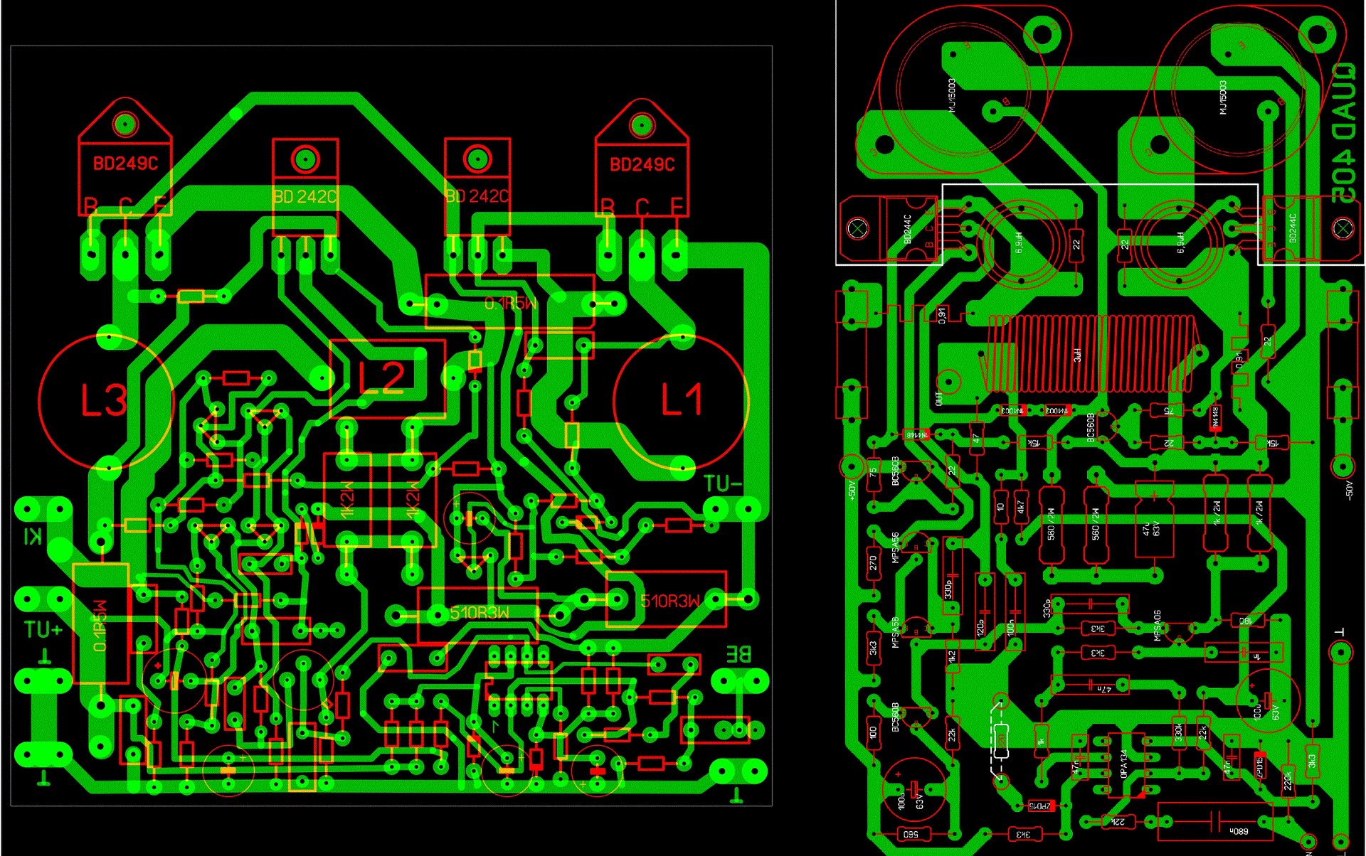
Valaki találkozott már a Quad 405 ezzel a verziójával? Régen apámék fejlesztették át ezt a modult a Videoton műhelyében a gyári végerősítő modul helyett. Sajnos a dokumentációkat nem találjuk már. A modulok elindulnak és szólnak is szépen, viszont az erősítőt terhelés nélkül bekapcsolva az R38 10 ohmos ellenállás nekiáll melegedni és füstölni. Tudnátok abban segíteni, hogy mi okozhatja ezt a hibát ?
Szia!
Hát, akkor az a modul tényleg elindult! Azt jelenti gerjed mint a rosseb magas frekvencián. Régen én is gondolkodtam elkövetni olyat, hogy a Videoton erősítőbe bepakolni a quadot.
Ha megnézed az A osztályú fokozat (rajzon a felső BD244) vonalait, látható hogy már a nyákon van vagy 8 centi hosszon vezetve a fóliája, meg aztán még utána ugyanennyit mert ki van vezetékelve a tranyó. Meg a végtranyók is, így könnyen előállhat egy gerjedésre hajlamos kivitel. Ez az elrendezés nem a legszerencsésebb. Próbáld ki a leírások szerinti ajánlást, hogy teszel az alsó végtranyó bázisa és kollektora közé egy 1-4,7nF-os kondit.
Maga a Quad405 is jogvédett. Tehát ez alapján a "lopott anyag" alapján készül 100.000 db egyedi erősítő a Világban. Ez után készül pár másik nyák verzió az évek alatt. Amikor ebből készül egy egyébként jó, javított verzió a neten megtalálható pl. Ludwig féle rajzból (aki nem kért érte semmit
), majd a fent lévő PDF-ből egy pl. általam visszarajzolt Sprint megosztott file, az már csípi a feltöltő szemét... A nagyobb pöttyöket amiket rajzoltam, megosztottam a file-t kb. 3 éve. Leszólják, majd privátban belém állnak, hogy a verzió rosszabb, mint a fejlesztőé és hagyjam békén a nyák tervét...ami egyébként fel volt töltve PDF formában a fórumra. A file gyári Gerber verzió nem publikus, vegyek panelt LOL. Fenntartom: ez egy hobbi fórum. Legyártattam a saját verziómat, kicsit alakítottam rajta, nem adtam el. Azért Gerberből csináltattam, mert LÖT stopos panelt akartam kicsi mechanikai okok miatt szükséges eltérésekkel. Szól és kesergek azon, hogy ez a szép hobbi hová süllyedt. Úgy gondolom, hogy lehet vele kereskedni, de akkor az ne burkolt marketing legyen. Van a felületen hirdetési felület. Van adás-vételi felület. Ez még érthető lenne, de ha a rajz alapján készül egy módosítás, arra már végképp senkinek semmi joga, hogy leszólja a másik munkáját. És a problémám, hogy nem egyedi eset volt, hanem ismétlődő. Betéved valaki, rajzolgatna és letörjük, mert úgyis van jobb és kész. Ennyi erővel vehetek egy Sony erősítőt is....Itt volt egy építő szándékú jelölt. Valamit akart csinálni: rajzolni, fejlődni. Egyből megy a harakiri, hogy rossz, amit csinál. Erre is azt mondom, ez egy hobbi fórum, nem üzleti. Legyen a haszon a fejlesztőé, de akkor az legyen valós eladás Vatera, Apró stb, és ne azon az áron, hogy a másik, ha belekezd elvesszük a kedvét - üzleti célok miatt, privát üzenetekkel. Olvassuk már el egyszer a Hobbielektronika fórum szabályzatát, kérem.
A kapitalizmus így működik. Sajnos. Vagy nem?
Kereskedni nem lehet vele, mert amekkora haszon ezen lenne annyiért neki sem áll senki. Azt meg nem hiszem hogy bárki komolyan gondolhatja, hogy ha nyilvánossá tesz egy tervet, legyen az bármilyen formátumban, hogy aki éppen ugyanolyat szeretne magának, ne tudná azt átrajzolni. Kész, beültetett nyákokat is újrarajzolnak, csupán a fólia és az alkatrészoldalról készült képek alapján.
Köszönöm szépen a segítséget srácok!
![]() Elvégeztem az ajánlott módosításokat. Forrasztottam mindegyik BD249 C-re 4,7nF kondikat és a tápágakba betettem mindegyikbe 100nF-t. A hibát sikerült megtalálnom közben. Az R38 10 ohmos ellenállás melegedését pedig a 100µF 16V os kondi kontakt hibája okozta. Sajnos az L-idommal itt nem tudom olyan könnyen megvalósítani a hőátadást, amint alkalmam lesz rá huzamosabb ideig kipróbálom úgy, hogy meg van hajtva. Örülök, hogy ennyi idő után is így újra használhatóak lettek ezek a modulok, már régóta fel volt téve egy polcra egy dobozban. Ha valakinek szeretne ilyet építeni szívesen elkészítem hozzá a tervet LAY formátumban. A hozzászólás módosítva: Ápr 9, 2020
A Quad 405 szabadalma több mint 20 éve lejárt, így már nem jogvédett. Szerzői jog nem jön létre berendezésen, csak számítástechnikai programon. A szellemi termék jogvédelme megvalósulhat még több módon is, de mindegyik védelemhez külön eljárás szükséges, amelyekért időről időre fizetni kell és max. 20 évig lehet azokat fenntartani.
Üdv! Szeretnék építeni egy erősítőt. Egy STK086 Ic-vel szereltet ajánlott az egyik tanárom, de ahoz az IC-t elég nehézkes beszerezni. Több helyen olvastam, hogy hamisakat árulnak.
A neten böngészve találtam rá erre a topic-ra. Ahogy olvasgattam teljesítményben teljesen megfelelne nekem és építési szempontból (még csak most ismerkedek a témával) is remek lenne fejlődési célzattal hiszen nem tűnik egyszerűnek a kapcsolás. Esetleg valaki rendelkezik olyan dokumentácioval amin a teljes kapcsolás látható táppal és stb. NYÁK tervet szeretném saját magam gyakorlásképpen elkészíteni. Ha valaki esetleg tud ilyet annak nagyon szépen köszönöm!
Ez a kérdés nem ide való, van több erősítős téma is.Nem kellene "atomreaktorral" kezdeni a fizikával ismerkedést. Kezdésnek valami TDA 800,-810 is megfelel. És sok helyen fellelhető, ingyen is.
Sziasztok!
Csinált már valaki SMD verziós Quad 405-öt? SMD-s vasmagos tekercsek mennyit rontanának hangminőségben?
Az induktivitások ne legyenek felület-szereltek, mint ahogyan a teljesítmény elemek, és a melegedő ellenállások se.
|
Bejelentkezés
Hirdetés |











), majd a fent lévő PDF-ből egy pl. általam visszarajzolt Sprint megosztott file, az már csípi a feltöltő szemét... A nagyobb pöttyöket amiket rajzoltam, megosztottam a file-t kb. 3 éve. Leszólják, majd privátban belém állnak, hogy a verzió rosszabb, mint a fejlesztőé és hagyjam békén a nyák tervét...ami egyébként fel volt töltve PDF formában a fórumra. A file gyári Gerber verzió nem publikus, vegyek panelt LOL. Fenntartom: ez egy hobbi fórum. Legyártattam a saját verziómat, kicsit alakítottam rajta, nem adtam el. Azért Gerberből csináltattam, mert LÖT stopos panelt akartam kicsi mechanikai okok miatt szükséges eltérésekkel. Szól és kesergek azon, hogy ez a szép hobbi hová süllyedt. Úgy gondolom, hogy lehet vele kereskedni, de akkor az ne burkolt marketing legyen. Van a felületen hirdetési felület. Van adás-vételi felület. Ez még érthető lenne, de ha a rajz alapján készül egy módosítás, arra már végképp senkinek semmi joga, hogy leszólja a másik munkáját. És a problémám, hogy nem egyedi eset volt, hanem ismétlődő. Betéved valaki, rajzolgatna és letörjük, mert úgyis van jobb és kész. Ennyi erővel vehetek egy Sony erősítőt is....






