Fórum témák
» Több friss téma |
- Ez a felület kizárólag, az elektronikában kezdők kérdéseinek van fenntartva és nem elfelejtve, hogy hobbielektronika a fórumunk!
- Ami tehát azt jelenti, hogy a nagymama bevásárlását nem itt beszéljük meg, ill. ez nem üzenőfal! - Kerülendő az olyan kérdés, amit egy másik meglévő (több mint 17000 van), témában kellene kitárgyalni! - És végül büntetés terhe mellett kerülendő az MSN és egyéb szleng, a magyar helyesírás mellőzése, beleértve a mondateleji nagybetűket is!
Szabályzat:
Idézet: „VIII. Ha nem kapunk választ? Ha a kérdésünkre nem kapunk választ, akkor ne türelmetlenkedjünk. Előszört nézzünk magunkba, lehet hogy a kérdésünk értelmetlen. Előfordulhat, hogy a kérdésünk túl nehéz, és az sem ritka hogy a feltett kérdésre már egymilliószor született válasz, így ezért nem kapunk egy egymillió-egyediket.” Idézet: „Válaszokat nem látok. Esetleg nem jó helyen nézem vagy nem válaszolt senki? Várom válaszotokat” Szabályzat: Idézet: „IV. Ne követelőzzünk. Mindenki önszántából és szabadidejében fórumozik, így legyünk türelemmel és vegyük figyelembe, hogy kérdésünkre a választ mindenki puszta szívességből, saját idejét feláldozva ír.” A VIII. pontot már vargaf idézte.
Egyébként is annyi erősítős topik van a fórumon, mind égen a csillag.
Az is benne van a fórum szabályzatban, amit elolvastál, hogy használd a fórum keresőjét, hogy a hozzászólásod a megfelelő helyre kerüljön. De most nehogy feltedd a kérdésedet egy másik, alkalmasabbnak talált topikba, hanem kérj segítséget a moderátoroktól a hozzászólásod áthelyezésére. Ezt a hozzászólásod fejlécének jobb szélső bekeretezett lefelé mutató nyílra való kattintással, és a megfelelő sor kiválasztásával teheted meg.
A videóban pár anyag UV elnyelő/áteresztő képességét lehet látni, normál üveg is benne van: Applied science, YouTube.
Talan nem is kell polirozni annyira, mert hogy miért is kellene...
Sziasztok!
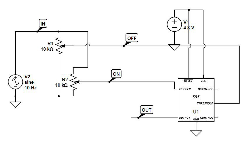
Tanácsot kérnék az alábbi kapcsoláshoz. NE555-el szeretnék megvalósítani egy hiszterézises feszültség komparátort. A feladata az lenne, hogy amikor a Vin kb. 1,6 V alá csökken, akkor bekapcsoljon a kimenet magas szintre. Majd amikor a Vin kb. 3,2 V fölé emelkedik, akkor kapcsoljon ki. Mindkét feszültséget potméterrel szeretném finomhangolni, ezek csak körülbelüli értékek. Szerintetek a csatolt kapcsolás megfelel erre a célra?
Hello! Az 555 a tápfeszültségéből osztja le a komparálásához a referencia feszültséget. Ami felül a 2/3-ad része, az alsó pedig az 1/3-ad része tehát táptól és egymástól is függnek a billenési szintek.
Így egymástól függetlenül csak akkor alkalmazható, ha a billenési szintek ennél magasabb értéken vannak. A felső van kivezetve Cv jelzéssel, ez változtatható, de azért nem tetszőleges tartományban. Ha stabil 5V tápot használsz, akkor pont a feltüntetett érték jön ki, azaz 3,33V és 1,66V, minden osztás nélkül.
Szóval itt nincsenek körül-belüli értékek, pontosan tudni kell a szükséges beállítási tartományt és ez alapján lehet számolgatni, lehetséges vagy sem.. Vagy kiegészíteni két OPA-val mint itt tettem.
A hozzászólás módosítva: Ápr 12, 2020
Szia! Köszönöm a tippet!
Igazából az lenne a kihívás, hogy a lehető legkevesebb alkatrészből csináljam meg, és az 555-ben már benne van két OPA, szóval úgy gondoltam ezzel megpróbálom. Tudom, hogy a billenési szintek fixek, ezért választottam a tápot, ez 4,8V-os stabil táp. Így a billenési szintek pontosan 1,6 V és 3,2 V lesznek. A figyelendő feszültséget pedig potméterrel leosztva tudnám finomhangolni a pontos billenést. Egész pontosan arra lenne szükségem, hogy ha a figyelt feszültség 3,5 V körül van, akkor kapcsoljon be, és utána ha 3,8 V fölé emelkedik, akkor kapcsoljon ki. Ezek a fenti fix szintek felett vannak, így gondolom, hogy feszültségosztással vissza lehet osztani a megfelelő értékre. Ezért is válaszottam ilyen alacsony tápot, hogy a 3V körüli szinteket tudjam kezelni vele. A teljes alkalmazás egyébként a következő lenne. Adott egy napelem modul, ami 0-21V közötti feszültséget ad le. Ezt a feszültséget akarom figyelni, és ez alapján kapcsolgatni egy DC fogyasztót (éjszakai világítás) egy DC SSR-en keresztül. Méréseim alapján a fenti 3-4 V közötti szintek felelnek meg legjobban az alkonyatkor történő bekapcsoláshoz és a virradatkor történő kikapcsoláshoz. Már valamennyire összeraktam a kapcsolást próbapanelen, és szépen kapcsolgatja ki/be a fogyasztót az 555 az SSR-en keresztül. A billenési szinteket kellene valahogy jól belőni. A gond még az, hogy a bemeneteken adatlap szerint ugye csak max. Vcc, azaz 4,8 V feszültség jöhet be, de az én jelem max. 21 V lehet. Erre az alábbi Zener diódás megoldást találtam ki. A Zener 4,7 V-os. Ez elvileg nem engedi Vcc-nél magasabbra a feszültséget, de alatta a linearitás megmarad, így gondolom potméterrel leosztva szépen be lehetne lőni a szükséges billenési szinteket. Sajnos kipróbálni ezt már nem tudom, mert nincs ilyen diódám. Mit gondolsz erről az összeállításról? A hozzászólás módosítva: Ápr 12, 2020
Ezt nézd meg: Bővebben: Link.
Ha a bemeneti feszültséget korlátoznád zénerrel, akkor javaslom tanulmányozd az .itt leírtakat és hatását.
LM358-ben is két opa van, és lehet, hogy egyszerűbb is lenne megoldani vele.
Az LM339 -ben négy db igazi komparátor van, használhatnád minden megkötöttség nélkül.
Üdv!
Lenne egy kérdésem. Adott egy alumínium készülékház. Minden része alumínium. Ebből a házból egy 2.4 GHz-es adó 1 mW teljesítménnyel ki tud rádiózni, vagy az antennát kívülre kell szerelnem?
Az antennának mindig kívül a helye.
Ennek ellenére előfordulhat, hogy az alumínium készülékház rádiófrekvenciás szempontból lyukas, hogy még így is elegendő sugárzás tud kimenni.
Ehhez én nem értek, de a fémház közelsége, illetve fémháznak negatívra "testre" kötése nem lehet gond?
A fémház közelsége lehet gond (árnyékolás miatt), a testre kötés, az más kérdés, erősen függ a testre kötő vezeték hosszától, mert az már összemérhető a hullámhosszal. Ha ez a méret kb 0,1 λ -nál hosszabb, már nincs (nem nagyon) van testre kötve.
Egy rendesen lehangolt antenna akkor a legjobb hatásfokú, ha legalább 5 - 10 λ -ra nincs semmi reflexiós tárgy. A hozzászólás módosítva: Ápr 13, 2020
Köszönöm a válaszokat. Ha a képen látható modulon megszüntetem a nyákon lévő antennát, csak egy kis "csonkot" hagyok, amihez a koaxot forrasztom, így kivezetve a jelet a készülékházból és odakint teszek rá egy antennát, az már működő megoldás lehet?
Az a biztos, hogy nem biztos. A panelen található strip-line kivitelű antennának a tervezőjén kívül senki nem mondja meg, hogy milyenek a paraméterei. Az biztos hogy az össze van hangolva az adó kimenetével. De az már nem biztos, hogy passzol a koax kábeles kivezetéshez. Az áramkör tervezőjét semmi sem köti ahhoz, hogy az adó, és az antenna kimenete pl. 50 ohmos legyen. Amúgy is a műszaki előírások megkövetelik, hogy a gyári antennát ne lehessen különválasztani. Ennélfogva a külső antenna elkészítése egyrészről szabálytalan, másrészről nem biztos, hogy jó műszaki megoldás.
A fordított RP-SMA antenna csatlakozó is elvileg azért lett kitalálva, hogy ne lehessen a gyáritól eltérő antennát az adóra kötni, csak hát az "élet" közbe szólt. Megpróbálhatod a lebontott nyákantenna helyére a koaxot rákötni, de az eredmény nem biztos. Az ilyen kompakt áramköröket műanyag dobozokhoz találták ki.
Nagyon köszönöm a tippeket, de ezek csak simán komparátorok.
Az 555-ben benne van a két komparátor plusz az RS flip-flop is, minden ami kell, ezért inkább ehhez ragaszkodnék. Kicsit macerás kisakkozni a billenési feszültségszintek megfelelő illesztését, de megoldható. Közben sikerült leszimulálnom is az áramkörtervemet. Annyit kell csak változtatni, hogy az R2-t 2,2 kohm-ra módosítom és így szimuláció szerint minden tökéletesen működik. A bemenetekre nem jut Vcc-nél magasabb feszültség a zenernek köszönhetően és a potméterekkel szépen beállíthatók a kívánt billenési feszültségszintek a bejövő Vsol 3-4 V közötti tartományában. A hozzászólás módosítva: Ápr 13, 2020
Ez hasznos infó volt, köszönöm a tippet, erről nem is tudtam.
Átgondoltam és szerencsére a fenti felhasználásnál igazából nem okoz gondot a linearitás elvesztése, mert a potméterekkel ugyis finomhangolom azt a - már torzult linearitású - feszültségszintet, ahol az éjjeli világítást be illetve ki akarom kapcsolni és így rendben is lesz szerintem.
Köszönöm. Marad az, hogy kidobom a modult egy "puttonyba", a házon kívül.
A fémdoboz teljesen zárt? Ha nem teljesen zárt, akkor megpróbálhatod belülről, hátha jó lesz úgy. Ha nem lesz jó, még mindig rakhatod kívülre az egész modult.
Az előbb csináltam egy kísérletet. Egy blutoothos fülest beraktam egy mikrosütő belsejébe, és még úgy is 5 méterről kapcsolódott a telefonhoz. Pedig a mikrók házát elvileg úgy csinálják, hogy pont a 2,4 Ghz-e jelekre árnyékolt legyen. Hacsak a dobozod nem nagyon árnyékolt (hogy szinte rések, lyukak sincsenek rajta) van esély, hogy valami kijön belőle. A kérdés csak az, hogy az neked elég-e.
Sziasztok!
Segítséget szeretnék kérni Tőletek. Építettem egy fejhallgató erősítőt ECC82 csővel és FET-tel, de sajnos a tápegységgel nagyon nem boldogulok. 12V egyenáramról üzemel, kipróbáltam az összes itthon lévő (5-6db) ilyen feszültségű kapcsolóüzemű dugasztápomat de sajnos mindegyikkel nagy az alapzaj, egyedül egy fémházas LED tápegységgel sikerült úgy-ahogy elfogadható alapzajt elérni. A zaj egy része 50Hz körüli, mint amikor hozzáér az ember a hangkábelhez a bemeneten, a másik része fehérzaj szerű sistergés. Nem volt jobb ötletem, rákötöttem az autóm akksijára is és ahogy várható volt, minden zaj megszűnt! Nem vagyok túl jártas az elektronikában, tervből mindent megépítek, de tervezni sajnos nem tudok. A kérdésem, hogy véleményetek szerint torid trafóval, 7812-es feszültségstabilizátorral és némi szűréssel el lehetne érni, hogy ugyan olyan zajmentes legyen, mint akkumulátorról? Az áramfelvétele egyébként 410mA, egy 17V 35VA toroidot néztem ki hozzá, de bármilyen ötletet szívesen veszek!
Szia!
Igen, egy trafós tápegység hozhat javulást. A trafó választását nem tartom szerencsésnek elsősorban a magas szekunder feszültség miatt (egyenirányítás és pufferelés után majdnem a másfélszeres feszültség lesz), elég lenne 12V-os szekunderű is, és teljesítményben is lehet lejjebb menni, akár 10VA-ig is. Egyébként lehet venni trafós adaptert is, bár valószínűleg nem stabilizált: Bővebben: Link
Szia! Köszönöm a segítséget! Trafóból toroidra gondoltam, mert szeretném bedobozolni majd a fejhallgató erősítőt és a tetejére tenném a tápegységet, úgy tudom a toroidnak a legkisebb az elektromágneses szórása ezért használják hangtechnikában is. Halvány emlékeim szerint gyök 2-vel kell szorozni a váltófeszültséget egyenirányítás után, ezek alapján tényleg elég lenne kisebb trafó, 12V 20VA-t találtam még, ez 14,4V egyenirányítva, valószínűleg elég lenne a stabilizátornak, de a szűrés a szűk keresztmetszet, itt vagyok leginkább elakadva.
Hello! Ha Te 35VA-es trafót használsz, és csak 400mA-al terheled, akkor annak feszültsége magasabb lesz mint a névleges feszültsége, tehát vélhetően megfelelő lesz.
A toroidnak kicsi a szórása, de hálózathoz képesti kapacitása nagy. Így a hálózati zavarjeleket jobban beviszi a rendszerbe, mint egy EI magos hagyományos trafó, Amin még árnyékolást is kilehet építeni. Tehát szerintem nem annyira szép a dolog, mint amilyennek kinéz.
Köszönöm a segítséged! Ha mondjuk egy 12V 16VA EI trafót választanék (ezt találtam HE Store-ban legközelebbinek az alkalmazáshoz), akkor tudnál hozzá egyenirányító és zavarszűrő kapcsolást ajánlani, ami remélhetőleg teljesen zajmentes? Persze tudom, hogy a kivitelezésen legalább annyi múlik, mint a kapcsoláson. Volt alkalmam meghallgatni egy hasonló, de OTL csöves erősítőt, még maximum hangerőn, bemenőjel nélkül is teljesen csendes volt és belülről nézve sincs túlbonyolítva a táp, amennyire meg tudom állapítani, egy 7812 szerű stabilizátor van benne és jól méretezett szűrés.
A hozzászólás módosítva: Ápr 13, 2020
|
Bejelentkezés
Hirdetés |













