Fórum témák
» Több friss téma |
Sziasztok!
Van egy Aoyue 852-es forrólevegős forrasztóm, ami forrasztás közben elkezdett nem fűteni. Azt hittem a fűtőelem égett szét, erre volt már példa, bár kicsit csodálkoztam mert az első elem többet bírt. Szétszedtem a nyelét, mivel ebben van a cucc, ennek az ellenállása 84-85 Ohm ami teljesen OK érték. Persze ekkor már megrendeltem az új betétet... Van valaki akinek van még ilyen vagy ehhez hasonló állomása? Mit kellene még megnézni rajta? A szálak nem szakadtak, ha széthúzom a hőmérő kábelét akkor a hőmérséklet jelző lcd felugrik 500Fok felé, de ha össze van dugva, akkor az érték jó úgyhogy az is rendeltetésszerűen üzemel. A vezérlőjén nem látszódik semmi pusztulás. Csinálok képeket ha segít!Egyébként ilyen az állomás: http://dangerousprototypes.com/wp-content/media/2011/03/tools-aoyue-852.jpg Köszönöm mindenkinek a segítséget előre is!
Mérd meg megy-e feszültség a fűtőszálra (valószínűleg nem).
Ha nem megy, tegyél fel képet a paneljáról. Nem kizárt, hogy egy optotriak, triak párosról kapja a feszültséget. Ha nincs kimenő feszültség, akkor ellenőrizd az optotriak bemenetét... -ha kap jelet, akkor triak, vagy optotriak hiba -ha nem kap jelet, akkor előtte lesz a hiba
Hú köszi az infot! Megnéztem, az optotriaknál kap jelet! De időközben méregettem még és a fűtőszál vezetőpályáján lévő fémoxid ellenállás (1.2Ohm 5W) pusztult meg! Ráraktam egy másikat (sajna csak kis ellenállást sikerült túrni, de kipróbálni ki lehetett vele szépen felizzott a betét)!
Köszönöm szépen az ötletet!
Sziasztok!
Az Aoyue 968 jó választás lenne smd-zéshez? Valami tapasztalatotok van errő a kütyüről? Köszi a választ! ayoue968
Mivel a moderátor illedelmesen átküldött bennünket ebben a témába a "Ki mit épített?" topicból, ezért itt szeretném kérdezni újra Feki-től, amit ebben a hozzászólásában írt, hogy mi alapján és hogyan építette meg? Úgy látom, több embert is foglalkoztat a kérdés!
Sziasztok!
Van egy 852D+ forrasztóállomásom, és akadt egy kis problémám vele kapcsolatban. Ugye ennél a típusnál külön lehet állítani a forrólevegős rész hőmérsékletét, és a levegőmennyiséget. Ez valamiért a hőmérséklet emelésénél automatikusan emeli a levegő nyomását is, a levegő állító potméterrel viszont nem tudom állítani légnyomást. Ha valakinek eszébe jut valami segítség, azt megköszönném!
Sziasztok!
Látom kissé halott ez a topic, de hátha. Van egy KD-850 névre hallgató forrasztó állomásom. Elég ritkán használom, de nekem úgy tűnik, hogy visszaesett a hőlégfúvó légszállítási teljesítménye. Emlékeim szerint eddig olyan volt, hogy bekapcsolás után elkezdte nyomni a levegőt egy alacsonyabb fokozaton és egy kis idő után "rákapcsolt" egy magasabb, beállított fokozatra. Ez az átkapcsolás mintha elmaradna. Szétszedtem, de semmi külső nyomot nem látok rajta. A pumpa feszültségét mérve megkapja a hálózati fesztültséget és a szabályzó hatására változik is rendesen. Nem tudom mi baja lehet. Ötlet valakinek?
Sziasztok!
Majd 10 éve írta itt Csati kolléga, hogy "hőlégfúvó teljesen felesleges otthoni barkácsolásra, de még profi munkához sem feltétel". Mi a véleményetek erről, van jelenleg valami értelmes alternatívája a hőlégfúvónak? Én leginkább zsugorcsövekhez használnám, esetenként festékek leszedésére, talán néha forrasztáshoz.
Üdv!
Nekem van egy LCD-s. Néha használom elsősorban az általad említett feladatokra.Öngyújtózzam a zsugorcsövet? Max ha egyet kell. Viszont Smd technikát javítani elengedhetetlen. Itthon is profi felhasználásra meg még inkább! (Ennyit lépett a kor)
Kézi, LCD-s változatot néztem én is. Elég nagy a szórás az árakban, még nincs eldöntve. Az állomás kivitelűekkel az a gondom, hogy azokat nem lehet annyi mindenre használni.
Tudja valaki, hogy milyen hőmérő szenzort használnak a pákákhoz, meleglevegő fújos megoldásokhoz? Konkrétan egy kínai meleglevegős pákát ,üzemelnék be, de jól jönne egy diagram a termisztorhoz.
Naggyából mértem már és 20°C-on fél ohm az ellenállása, míg 450°C-on kb. 43ohm volt, hátha ebből felismeri valaki.
Köszi, azóta már megvan és kész is van a masina, sőt csináltam is vele már néhány más masinát.
Van egy 858D forrolevegős állomás teljesen új , bekapcsolás után a kijelző azt irja ki hogy "OP" és nem működik. A hőfokot lehet rajta változtatni de utána visszaugrik OP kijelzésre és nem működik.
Mindegy hogy rá van e csatlakoztatva a hőlégfúvó, ez nem befolyásolja, vagy nincs, mindig csak "OP"-t mutat. Mit jelent ez az" OP" jelzés, és mit lehet ennek csinálni, vagy beállítani? Gondolom ez valami visszajelzés, tájékoztató a felhasználó részére , de hogy mi a teendő ilyenkor arra nem találok utalást. Korábban volt egy másik, de azon sosem láttam ezt a feliratot, csak bekapcsoltam és működött.. A hozzászólás módosítva: Jún 27, 2019
Vajon milyen IC lehet ebben, mert a felirat az gondosan el lett tüntetve róla. Az látszik rajta hogy picit megpukkant..
Egy ATmega 8-nak kell benne lenni. Bele való programot nem biztos hogy találsz, meg ha jól emlékszem 4000Ft körül van hozzá egy komplett panel, szóval nem is érdemes görcsölni vele. Vagy meg kell nézni az ebay-en, hátha ad hozzá a kínai felprogramozott vezérlőt külön, olcsóbban.
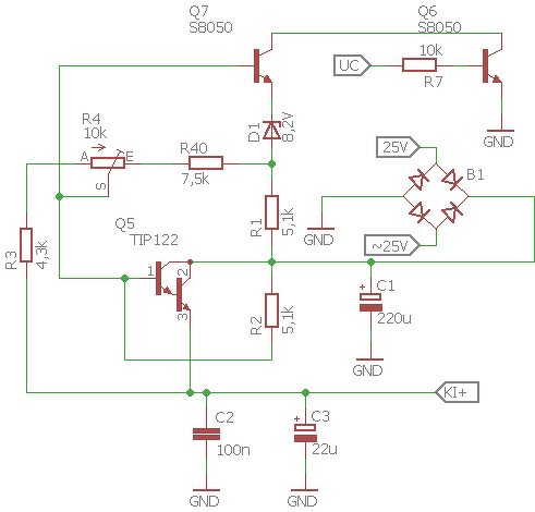
Csatolom a rajzát, bár lehet hogy picit az már eltér ettől. A hozzászólás módosítva: Aug 9, 2019
Olvasgass!
Bővebben: Link
Sziasztok!
Az én UYUE 8586 állomásommal akadt gondom. Minekután a forrólevegős részen megcsapott a 230, átnéztem a belsejét és kiderült, hogy direktbe van kivezetve a csatlakozóra az áram, s csak azon múlik megszakítja-e a fázist a panel, hogy milyen irányban dugtad be a kábelt a fali aljzatba. Ezen picit módosítottam és azt a szakaszt lereléztem, ez jól is működik. Azonban ennek örömére egyszer csak megállt a forrólevegő részben a levegőszállítás (beállt a ventilátor), s kijött a füst... Nosza megnéztem mi a helyzet, s egy kondi adta ki magából a tartalmát így (nagy örömömre), s innentől kezdődött a "kálvária". Kondicsere után kipróbáltam, s a venti továbbra se ment, hát azt szedtem szét és megpróbáltam külön tápról, venti kuka -> megrendeltem a cseredarabot (rögtön kettőt). Mikor megérkezett, csere, s láss csodát van légszállítás. Igen, de ekkor hiába tekergettem bármerre is a levegőszállítás potiját, mindig csak teljes fordulaton ment. Újabb próba a külön táppal, s nem a venti a hibás, és nem is a rossz bekötés. Na itt rövidre is zárom a dolgot, pár alkatrészt már kicseréltem azóta, amik rossznak bizonyultak, így a TIP122 kapott BD901-et cseredarabként (az egyedüli alkatrészbolt, ami még személyesen is ad alkatrészt, nem tart TIP122-t, csak TIP120-at, így kerestem helyettesítőt náluk), s most a zéner lett cserélve. A jelenlegi tünet (a zéner cseréjétől függetlenül is ez volt az utolsó állapot), hogy a venti kimeneten gyönyörű egyenáram jön ki, azonban annak a szintje pont ellentétes irányban változik, mint kellene neki. Kínomban már kirajzoltam (kétoldalas panel, átvilágítva, multival mérve és végigkövetve a vezetékeket) a kapcsolását ennek a résznek, de a hibát csak nem találom. Eddig a lerajzolt történetben cseréltem: Q5 - TIP122 helyett BD901 (lábkiosztás stimmel, odafigyeltem, ellenőriztem többször is) D1 - a panelra írt 8.2V-ból kiindulva BZV55C8V2 típust kapott C1 - eredetileg 220µF volt benne, de itthon 470µF kondim volt megfelelő tűréssel, viszont nem változtat az eredményen, ha az eredeti értéket rakom vissza Következő lépésem még a Q6-Q7 kimérése lesz, s az egészet be fogom dobni LTSpice-ba, hogy szerinte milyen feszültségértékeket kellene kapnom, de ha valakinek van még ötlete, hogy mitől lehet ez a jelenség, az ne tartsa magában! A rajzon UC-vel jelölt vezeték a jó alaposan lekapargatott mikrovezérlőhöz csatlakozik. A fényképen a jobb alsó területen található a kirajzolt szakasz, a venti csatlakozója a jobb oldalt alul lévő két pólusú csatlakozó. A második képen látható bal oldali két poti közt már nincs fizikai kontaktus (sajnos összeértek, s ez okozott egy kis hullámos működést, de miután megtaláltam, ezt megszűntettem). A hozzászólás módosítva: Ápr 14, 2020
Tovább mértem és bizony a két sot-23 tokozású NPN tranyó (Q6, Q7) is zárlatos volt. Azokat kicseréltem BSR14 típusra, s így minden hiba elhárult, remekül működik ismét a forrólevegős rész is.
Sziasztok!
Erről a yihua 993dm forrasztó állomásról tudtok jót vagy rosszat mondani? Érdemes megvenni? Mert szeretném meglepni magam. Bővebben: Link Köszi a válaszokat. A hozzászólás módosítva: Feb 3, 2021
Egyértelműen az Atten 862d-t tudom javasolni. Az egy valódi gyártótól van és euban is beszerezhető igazi garanciával.
A ráírt adatok érdekesek, 1300W és 200l kicsit soknak tűnik, illetve ez a fajta csavaros fejrögzítés nem túl praktikus, igaz, olcsóbbak a fejek hozzá. de igazából mindegyiket lehet kapni egy magasabb áron és kb féláron is, az olcsóbb opció a Quick és Atten esetén hamisítvány, Yihua esetén nem tudom. Papíron jól néz ki, én mondjuk a tapizós állítást nem szeretem.
Nem hagyta szerkeszteni, ahogy látom, van v2, amin gombok vannak és Quick szerű fejeket használ:
Bővebben: Link Ezek az állomások szerintem már közel egyformák, valószínűleg nem lenne vele semmi bajod, főleg ha a drágább, biztos forrásból veszed.
Köszönöm szépen. Mindjárt rákeresek arra amit ajánlottál. Az a baj az Atten 862d vel, hogy erre még rá jön a vám, akkor már elég húzós.
A hozzászólás módosítva: Feb 3, 2021
Kicsit drágának tűnik. Amúgy ezek a vastag tömlős megoldások eléggé gyengén fujják a levegőt, ráadásul a cső miatt idegesítő a használatuk. Én a fejbe épített ventilátoros kínait használom, ami részemről minden tekintetben jobb. Mármint a feje, a vezérlést én csináltam hozzá.
Az a baj, hogy minél több infót kapok, annál jobban elbizonytalanodok, hogy mit is vegyek.
A hozzászólás módosítva: Feb 3, 2021
A vastag tömlősoknek nagyobb és stabilabb a légszállítása, nekem is volt szerencsém a kis ventis változathoz, most az Attent használom, és és föld különbség. A cső miatt valóban kicsit nehezebb az elhelyezése, de lehet rendelni hozzá hosszabb csövet, tervbe is volt, de azóta már megszoktam.
A hozzászólás módosítva: Feb 3, 2021
Ha Budapesten vagy, ugorj át, és próbáld ki az Attent. Nekem nagyon jó beruházás volt, olyan teljesítményt tud, hogy nyákra forrasztott RAM chipeket is lazán tudok cserélni vele alsó melegítő nélkül, a ramot nem túlmelegítve.
Én innen vettem, kb. 30 euro a szállítás, 210 euro a vége. Érdemes 45 fokos fejeket is venni hozzá. A hozzászólás módosítva: Feb 3, 2021
Én mindkettőt használom (melóban a vastag csövest, meg előző melóhelyen is olyan volt) és valóban ég és föld a különbség, alig jön belőlük a levegő, ami érthető, mivel elég kicsi keresztmetszeten kell átfújnia az alig nagyobb ventilátornak. Hosszabb csővel, kb szív egy ilyen, nem fúj.
Mi a típusa? Az olcsó izékkel nekem sem volt sok sikerem, de egy normális csöves hot air sokkal nagyobb légszállítást tud, mint a kis ventis, ez biztos. Normális hot air nálam az Atten és a Quick, nem a mindenféle fekete dobozos rebrandelti ebayes cucc, amit a Conrad és TME is forgalmazott.
Amúgy ezekben nem sima axiál venti van, lehet hogy az olcsókban az van... Sajnos a ventis már nincs meg, de csináltam kiforrasztás teszteket azonos hideg panelen, és messze a csöves állomás nyert mindig, azonos hőfokra állítva. A hozzászólás módosítva: Feb 3, 2021
|
Bejelentkezés
Hirdetés |




Van valaki akinek van még ilyen vagy ehhez hasonló állomása? Mit kellene még megnézni rajta? A szálak nem szakadtak, ha széthúzom a hőmérő kábelét akkor a hőmérséklet jelző lcd felugrik 500Fok felé, de ha össze van dugva, akkor az érték jó úgyhogy az is rendeltetésszerűen üzemel. A vezérlőjén nem látszódik semmi pusztulás. Csinálok képeket ha segít!











