Fórum témák
» Több friss téma |
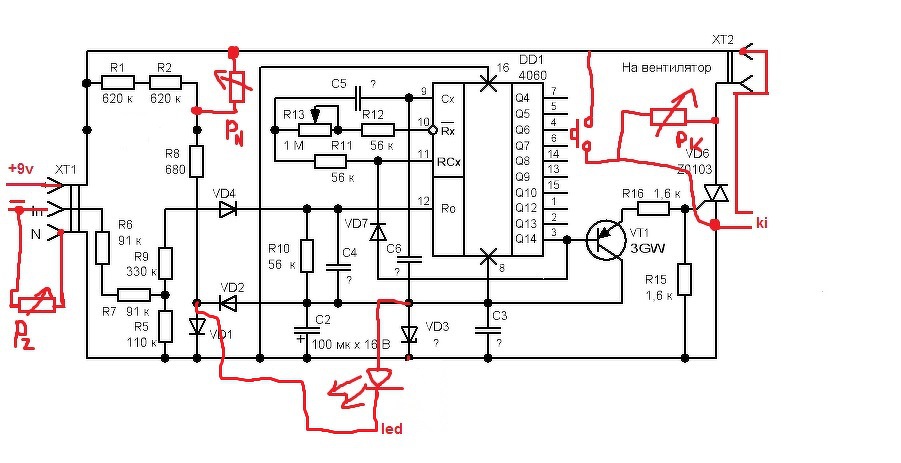
Értem, köszönöm. Akkor valószínűleg SPI s. Gyanúsan hasonló ahhoz amit belinkeltél. Megpróbálok róla némi infót szerezni mert így csak dísznek jó. Nem feltétlen tenném tönkre ha nem muszaj. Így már fentiek tudatában nem is szedem le róla a védőbevonatot. De sajnos ezen nincs semmilyen jelölés, a lábkiosztást pedig jó lenne tudni. A bosszantó az hogy még az sincs rajta hogy az egyes lába melyik. Különben meg lehetnbe kockáztatni bekötni a belinkelt tipus szerint. Ott van a pin description...
A hozzászólás módosítva: Ápr 24, 2020
A hátuljáról is rakhatnál fel képet. De én azt sejtem, hogy ott nem lesz semmi rejtett vezérlést, ezért sincs se lábkiosztás, se 1-es pin jelölés. Gondolom nem próbáltam 5V-tal 10K-n keresztül piszkálgatni a lábakat. Minden esetre kíváncsi vagyok a hátuljára.
Szia!
Ne haragudj a led helyét benéztem, illetve benne maradt egy C is. Átnéztem mégegyszer, így néz ki. Akitől kaptam váltig állítja, hogy ez így működött. Nem is értem, vannak benne teljesen felesleges átkötések. Így sem tudhat semmit? Esetleg ha onnan indulunk ki, mi a led világításának feltétele? A hozzászólás módosítva: Ápr 25, 2020
Először is a telep polaritását fordítva rajzoltad be. Másodszor ha a Led így van rajta a VD2 diódán, sosem világítana, mert a dióda nyitófeszültsége sokkal kisebb, mint a Led-é.
Aztán a PN és PZ poti sorba van a táppal, csak a PN a negatív oldalon, a PZ pedig a pozitív oldalon. Ennek mi értelme van/lenne?
Benne van a nevében, Chip On Glass: chip az üvegen van.
Ezen pl látszik a chip, nincs leöntve: Bővebben: Link
A telep negatívja bemegy az IN bemeneten, a piros vonal nincs teljesen belehúzva a rajzon, abban igazad van, de a polaritás biztosan így van bekötve. Azt is el tudom képzelni, hogy az illető lusta volt nyákot kreálni, és ezt használta fel, de a működést akkor sem értem.
Minek töltené valaki ilyennel az idejèt, ha semmi értelme? Vesz három potit, kapcsolót nyomógombot aljzatot és csak úgy összerakja? A hozzászólás módosítva: Ápr 25, 2020
Idézet: Több pénzért lehet eladni a "találmányt". „Minek töltené valaki ilyennel az idejèt, ha semmi értelme?”
Köszönöm, már akartam kérdezni minek a rövidítése a "COG"...? De így más tiszta.
Még nem jutottam fel a műhelybe, talán ma este megpiszkálom ahogy javasoltad. A hátulját is befényképezhetem de semmi nincs rajta. Van belőle 3 db, ebből kettő original (volt) , fekete grafitos szivacson vannak egy kék pufis zacsiban egyesével csomagolva. Rajta a sárga - fekete háromszögletű "vigyázz ESD érzékeny" matrica, tehát tuti chip is van benne. Se a zacskón se a modulon semmilyen jelölés nincsen sajna. Azért befotózom majd. Köszi.
Akkor összefoglalnám a gondolataimat..
- Nem tudjuk, hogy az áramkör mi célt szolgál, és a hozzácsatlakoztatott gépnél mit helyettesít, milyen időbeli és feszültségbeli működési követelmény van. - Az általad készített képek nem alkalmasak arra, hogy állításaidat meg tudjam erősíteni vagy cáfolni. Többek között a panel felett a vezetékek gubancot alkotnak, nem látható honnan hova mennek. Így az sem található ki mi volt az eredeti szándék. Így aztán elég a "vak vezeti világtalan" jelenet van a tulajdonos részérő, Részedről és részemről is. - Látszatra az eredeti késleltető funkcióhoz a panel mindent változatlanul tartalmaz, a potik és dióda kiegészítésképpen szerepel. Kivéve a 220nF-os kondit, ami a váltóáramú táplálás szerves része, de erre nincs szükség a telepes táplálás miatt. - Tekintve hogy az áramkörben a Triac az eredeti helyén van, és a D7 is az áramkörben van, ez az áramkör az eredeti funkcióját tudja betölteni. Tehát ez egy monostabil kapcsolás, mely a tápfesz bekapcsolásakor a triac-ot bekapcsolja és a késleltetési idő lejárta után kikapcsolja a triac-ot. Ez az idő nem lehet "kicsi", ha a triac-ot a Q14-ről vezérli. Az időt továbbra is az R13-al változtatható. Ha a 9-es lábra menő kondi csak 10nF, és az R13 minimumra van tekerve, a késleltetési idő akkor is 10 másodper körül van. - A triac-ot egyenáramról működtetve és begyújtva többé nem kapcsol ki, csak ha az anódárama a tartóáram alá csökken. (Eredetileg ugye váltóáramról működik a kapcsolás.) A kimenti pontok kialakítása azért is meglepő, mert azok jelenleg a tápfeszültség két pontja között vannak, és a triac bekapcsolása esetén ez terheli a PK poti. - A nyomógomb jelenleg leginkább a triag kikapcsolására szolgálna, de mivel a késleltetés ideje alatt azt a tranyó begyújtva tartja így túl sok értelmét nem lehet látni. - Ha a terhelés és a PK poti értéke oly nagy ahol az anódáram a tartóáram alá csökken, akkor a késleltetés ideje után a triac ki tud kapcsolni, egyébként pedig nem. De a poti ha jól értem/látom akár rövidzárba is tekerhető. - A PZ poti bekötése meglepő, mert az igazából a tápárammal van sorba kötve. Annak szabályozása pedig elég értelmetlen dolog. - Te kötöd az ebet a karóhoz, hogy a táp a rajzodon szereplő polaritással van bekötve. Ez lehet, de akkor az hibás. Mert ha megnézed a telep negatív pont ja a PZ-n keresztül a tápszúrő kondi pozitív pontjára csatlakozik. A telep pozitív pontja pedig PN és R8-on keresztül a tápszűrő kondi negatív pontjára. De ekkor a telepről érkező fordított polaritású áramot a VD1 rövidrezárja. - Az alapaxióma, hogy az IC csak helyes polaritású táppal képes működni! De mivel a Led panelen láthatóan a VD2-re csatlakozik, az világítani nem fog, villogni meg egyáltalán. Ha a Led a tápárammal sorba van kötve (nem számítva a VD2-őt) akkor a késleltetés ideje alatt az R16 áram miatt világítana, majd a késleltetési idő lejárta után az IC 100uA körüli áramára vagy sötét, vagy halványan világít. De villogni nem fog, mert áramkörileg semmi köze az IC gyorsabb tárolóinak billenéséhez. Mindössze sanda gyanú szerint itt működés szempontjából annyi lehetne, hogy az áramkör a késleltetés ideje alatt egy kisebb, majd a késleltetés ideje idejének letelte után egy magasabb feszültséget adni a kimenti pontra. (Feltéve hogy ekkor a triac ki tud kapcsolni) Másik eshetőség, hogy a gép felől érkező (pld. impulzus jelet) tudná söntölni a triac a késleltetés ideje alatt. De az egész olyan kínos, mint a vaknak a némafilm. Mert azt sem tudjuk mihez hogyan csatlakozik az áramkör, mi lenne a feladata, és mit állítgatnának a kezelőszervek. A régi vicc jut eszembe erről, amikor a kapitány lekiált, hogy "Mennyi? - 30. - Mi harminc? - Mi mennyi?..
Köszönöm szépen, hogy ezt így leírtad, én ezt nem látom át ennyire, itt valószínűleg a tulaj lehet a hunyó, vagy ő nyúlt bele és kötötte összevissza, vagy az áramkör sosem működött. A fordított tápfesznél bukik az egész, ha pedig csak a panelre lett volna szüksége, akkor a led is értelmezhetetlen.
Dobd be a Dunába, majd pár nap múlva kihalászom..
nem rossz ötlet, csak 200m-t kell sétálnom
Mintha az elején mértél volna feszültséget az IC táplábain. Milyen polaritasú volt?
Üdv, tudna segíteni valaki? Adott egy SMD tranzisztor SOT143 tokozással. Biztos hogy a BF9xx dual gate es rf FET sorozat valamelyik példánya de sehol nem találom a neten hogy melyik. A marking rajta "WMM", tervezném a panelt hozzá, csak éppen nem tudom hogy nekem a normál tokozású van vagy a "hanyatt verzió? Azaz a tokozásuk és tipusuk egyforma csak a lábak kivezetései mások, emlékezeteim szerint 180 fokban fordítva vannak. Ezt kéne tudnom a tervezés előtt. Egyik SMD marking adatbazisban sem találom ezt a WMM et. Kb 10 éve vettem vagy 10 db ot és nem írtam rá a tipust. De biztosan az az rf FET sorozat valamelyik példánya amit írok mert pl a BF998 az "MO" jelölésű, a hanyatt verzió az "MOR" (legalábbis a VISHAY től..adatlap mellékelve) stb. Minden hozzá közel lévő típus M es markeres csak éppen 2 karakteres. Ezért akadtam fenn a WMM en, lehet hogy az a fordított verzio, és ami még lényeges hogy N vagy P csatornás e? Nekem N es kéne... Help please aki esetleg rendelkezik valami használható infóval kérem segítsen.
Köszi. A hozzászólás módosítva: Ápr 25, 2020
TO99-8 tokozás, a fényképen nem látszó első két betű a fájlnévnek megfelelően FU. Eddig annyit sikerült kideríteni, hogy Fairchild gyártmány.
További érdekesség: nem csak 740 végűek vannak, hanem pl. 738, 739, 748 ...
Igen, sőt a kimenetén is volt. A gomb kinullázta a feszt, a kimeneten, a potik csavargatásával változott a feszültség. A polaritásra sajnos nem emlékszem. Azóta visszaadtam a tulajdonosnak, elvileg van még egy ilyen, szintén halott amit erre a célra használnak. Ha hozzájutok, azt is megnézem, és leírom ide amit látok. Akkor fogok csodálkozni, ha az is ugyanilyen, mivel az egy hete még biztosan üzemelt. A készülék egyébként újabb elmondás szerint, régi,computer nélküli dízelautó fordulatszámot szimulál egy diagnosztikai berendezésnek, a jel a potikkal állítható. Az egyik potméter az alapjárati fordulatszámot, a második a maximális fordulatot, gombra pedig padlógázas kigyorsítást "emulál". A led pedig világít ha működik. Olyasmit tudok elképzelni hogy a két potival 1-1 fesz beállítható, gombnyomásra átvált egyikről a másikra. A rajz viszont nem ezt tükrözi, sem a működés. De akkor miért van 3db poti? A ledet sem értem. Na mindegy majd meglátjuk milyen a másik. /már ha hozzám kerül/
A hozzászólás módosítva: Ápr 25, 2020
Szerintem uA7xx müveleti erősítő, pl:
https://datasheetspdf.com/datasheet/UA739.html https://datasheetspdf.com/datasheet/UA740.html https://datasheetspdf.com/datasheet/UA748.html 738-at viszont nem talaltam.
Ha a csatolt doku alapján nem tudod beazonosítani melyik változatod van az gáz!
Ennél egyértelműbb katalógus adatot még nem láttam. A hozzászólás módosítva: Ápr 26, 2020
Szerintem sima ua 740 fém tokos.Az első sor a gyártási kód.
A hozzászólás módosítva: Ápr 26, 2020
Mindegyik OPAMP más korrekcióval. A ua738 oly elavult hogy már nem jegyzik. Szerintem.
Bocs. Ezt elkapkodtam. Ha Te sem tudod a pontos típust, "BF9xx" hogyan segítsen bár ki?
Az SMD kod ( WMM) alapjan gondoltam, azt nem talalom sehol a neten. Ha tudnam hogy pl BF996 nyilvan nem is kerdeztem volna mert nincs is kerdes.
Talán itt?
https://www.scribd.com/doc/66482315/Equivalentes-SMD-X-Convencional néhány smd katalógusban a WMM -re mosfet -et dob. Sajnálom.
No problem, koszonom a linket. Otthonrol megnezem mert mobilon alig latok valamit. Kulonben meg nem fogom tulbonyolitani, biztos hogy ez egy ket kapus rf (MOS?)FET mert egy VHF elofokozathoz rendeltem anno. A kerdes hogy normal tokozasu SOT143 vgy 180 fokos SOT143R ? Szerintem forditott (R es) mert mindenhol azok vannak 3 betuvel jelolve.Tehat legrosszabb esetben "hanyatt fekve" lesz beultetve, egy hajlitast a labai siman kibirnak a tuloldalra. Csinaltam mar ilyet, nem tul elegans de jobbhijan megteszi.
A hozzászólás módosítva: Ápr 26, 2020
Szia, át tudnád küldeni azt, azokat a linkeket ahol MOSFET nek ismeri fel a WMM smd markert? Én bármelyiket nézem egész mást dob fel a WMM re. Amit küldtél linket az a 3. oldal után fizetős sajna... Köszi.
Szia!
Megpróbálom megkeresni mert el van mentve egy csomó link és újra elő kell bányásznom.
Hát ennyit tudtam, de konkrét eredmény nincs. Feladom.
http://matthieu.benoit.free.fr/cross/competitive/SMD_Catalog.pdf http://www.marsport.org.uk/smd/mainframe.htm Ez a TME oldala: Teljestmény fetek és a VMM után még van más is. https://www.tme.eu/hu/katalog/?search=smd+wmm&s_field=1000011&a...r=desc Sajnálom, sok sikert! Üdv. |
Bejelentkezés
Hirdetés |






Minek töltené valaki ilyennel az idejèt, ha semmi értelme? Vesz három potit, kapcsolót nyomógombot aljzatot és csak úgy összerakja?






