Fórum témák
» Több friss téma |
Fórum » Hangszórók MNC SAL
Rakd egyformán a két oldalit és túl nagy baj nem lehet. A hangváltótól, a doboz kialakításától, is függ, hogy így, vagy úgy építik be egy dobozba.
Naigen, jobban jártál volna egy olcsó Sonyval.
Dehogynem lehet baj. Nem a hangváltótól és a doboztól függ, hanem a fázistól. Egyébként meg kell mérni, és akkor biztosan kiderül, hogy melyik bekötés a jó.
Ahogy én tudom a hangváltó meredeksége (hanyad rendű) is befolyásolja a fázist. Valamint vannak dobozok, ahol a magas nem egy síkban helyezkedik el a többi hangszóróval, így nem azonos fázisban vannak.
Egyébként milyen baj lehet? A hozzászólás módosítva: Márc 13, 2019
Teljesen igazad van. Jobb lenne bele egy másik típus. Ezt a Sal magas sugárzót csak ideiglenesen vettem. A hangdobozom amibe kell egy Magnat 144 414-es típus. Az eredeti magas sugárzón nincs semmilyen típusjelzés. Így azt sem tudom, hogy 4 vagy 8 ohmos. A hangdoboz adattábláján 4-8 ohm van írva... Különösebb fúrás faragás nélkül pedig csak ez a kis hangszórócska fér bele.
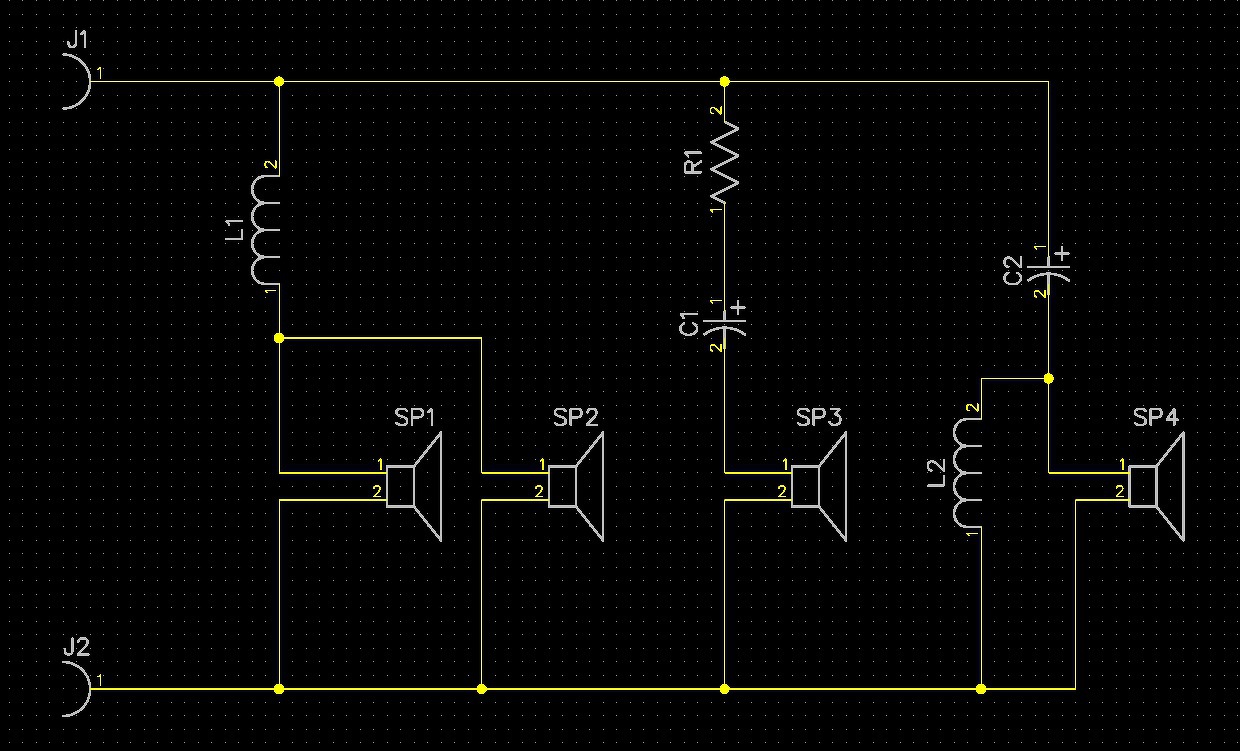
Visszarajzoltam a hangváltót ez alapján tudnátok nekem ajánlani egy megfelelő típust? L1 0.6 Ohm/1.19mH L2 0.8 Ohm/0.18mH C1 100 mikroF (bipoláris) C2 3.3 mikroF (bipoláris) R1 3.3 Ohm/5Watt SP1-2 6.8 Ohm, 7.2 Ohm (0.08mH) SP3 3.6 Ohm (0.04mH) SP4 ? például nem szól a hangsugárzó egy jelentős tartományban. Nálam ez bajnak számít. ![]() Csak az ok-okozati összefüggés nem stimmelt. És nem a levágás meredeksége, hanem a hangnyomás-fr mérés eredő fázisa a lényeg.
Sajnos ez alapján nem, mert nem lehet.
Megfelelő típus, ami fizikailag befér, és korrekten működik 3kHz fölött. Ha megvan, hozzá kell igazítani a hangváltót akusztikai mérésekkel ellenőrizve. Ez lenne a pontos megoldás. ![]() Az eredeti magas 4 ohmos volt, de mivel a szűrőn úgyis változtatni kell, lehet 8R is az új. Mik a hangszóró méretei? Külső átmérő/beépítési méret?
Nagy nehezen megtaláltam a típusát. MTABS 20GE 425N. Az enyémen nem volt matrica
A beépítési furat 50mm. Szükség esetén tudom bővíteni. Nem ragaszkodom az eredeti állapothoz. A hozzászólás módosítva: Márc 15, 2019
És a külső átmérő? Hogy legalább az új lefedje a csavarhelyeket.
Na az baj.
Mert ez a Fülöpsz épp jó lenne hozzá: Bővebben: LinkDe sajnos csak 90mm kívülről. Ha 105mm a mostani magasod, és van rá darabonként 5000,-Ft-od, akkor Vifa BC25 a legolcsóbb jó megoldás.
A csavar nem megy át a pozdorján. Így nem szelel a doboz. A gyöngyvászon pedig ápol és eltakar.
A hozzászólás módosítva: Márc 15, 2019
Vagy. Székesfehérváron a Hangszóró 2000-nél kaphatsz, HD (Hans Deutsch) magasakat, azok lehet, hogy elérik a 104mm-t kívülről, de szintén 4-5000,- körül van a darabára, és nem olyan jó, mint a Vifa BC25.
A hozzászólás módosítva: Márc 15, 2019
Valakinek elfekvőben az alábbiak közül?
MNC BIG GUN - a 30cm -es vagyis 12"-es átmérőjű típus MNC BOMB - a 30cm -es vagyis 12"-es átmérőjű típus SAL Beast - a 30cm -es vagyis 12"-es átmérőjű típus SAL Tornado - a 30cm -es vagyis 12"-es átmérőjű típus SAL PA 50100
Sziasztok , remélem valaki nézi ezt a hangszorós témákat, elég régen volt itt mozgás, azért megpróbálom, hátha valaki nézi és persze ért is hozzá.
Vettem egy MNC magas csipogót egy kétutas hangdobozba tettem bele, ezt autóba árusítják kiegészítő magasként. 80W és 4 vagy 8 ohmra is használható , képet is teszek fel róla. Szóval pontosan nem tudom ez milyen rendszerű , mert tekercs van benne , viszont mágnes nincs, a hangja nagyon tetszik, szépen szól, a piezóknak van egy kis fémes hangjuk, ennek nincs. Ohmot nem tudtam mérni rajta , azt hittem, hogy piezó, de nem az , van benne egy 4,7mikrós kondi az egyik oldalára sorba kötve , ez jó is benne , közép és magasok jól jönnek. Viszont a kondi után, közvetlenül a tekercsen 25,5ohmot mértem , ez az ohm nem világos, a szabvány rendszerek 4,8 vagy láttam 16 ohmos hangszorót is . Hogyan lehet ehhez csillapítót tenni ? , mert sorba és párhúzamosan kell kötni bele ellenállást. Hogyan működhet ez mágnes nélkül? A hozzászólás módosítva: Ápr 23, 2020
Ha ez egy tekercselt hangszóró - mágnes nélkül?? -- akkor a 80W biztosan fals adat.
Ezek Piezo magasak, a 80W a rendszerbe illeszthetőségre utal. 300,-Ft/db áron még az MNC sem ad elektrodinamikus dómot.
![]() hzoli2 A hangnyomását csillapítani feszültségosztóval lehet, a hangszóróval párhuzamosan kapcsolsz egy 10 ohmos ellenállást, és utána 8 ohmosként kezeled a hangszórót. A hozzászólás módosítva: Ápr 26, 2020
Köszi az infót, viszont a piezóknál
nem lehet ohmot mérni, ennél viszont lehet, lehetséges, hogy a tokozásba beletettek egy ellenállást is párhúzamosan? és egy 4,7 mikrós kondit sorba az egyik oldalon. Ezt valahogy azért feltüntethették volna , hogy miből áll a cucc, mert , ha nem tudjuk akkor nem is lehet megfelelően illeszteni. Egyébként tekercsesként adták, és meglepően nincs olyan hangja mint a piezónak, inkább a tekercses magasokhoz hasonlít a hangja. A piezóknál van egy kis fémes hang is. Elektrodinamikus nem lehet, a forgalmazó sem írja róla, hogy az lenne, abból nem fognak neked 25 ohmos egyenáramú ellenállásút készíteni, és csak piezot lehet kapni ennyi pénzért (210,-Ft/db-ért veszem én). Adhatták neked "tekercsesként", de nem mondtak igazat (valószínűleg nem tudták). A megoldás szerintem helyes, én is erre gondolok, hogy van egy beépített ellenállás. De a 25 ohmhoz a 4,7µF nagyon sok.
Régóta van már a piacon ez a csipogó és valami rafináltság van vele, mert valóban látszott a réginél is valami tekercselés. Persze miért látszódhatott és persze piezónak kell lennie, de na... Egyébként annyira nem vészes a hangja.
Amelyik magashangszóróra azt írják, hogyImpedance: 4-8 OHM Az egyik sem elektrodinamikus. Mind piezo. Így néz ki belülről: Bővebben: Link Szóval a 25 ohm, az a feltekert huzal benne. Azért szól tűrhetőbben, mert valami másodrendűhöz hasonló szűréssel működik így, és nincs tölcsér, mint a szokásos olcsó piezo hangszóróknál, csak lapka és membrán. Emiatt nincs akkora kiemelése sem középtartományban. De ez nem egy jó hangszóró.
Igen , ez az ,amit kerestem, mert nem találkoztam még
ezzel a cuccal és így látom, hogy mi van benne ebben a magasban. Nekem egyenlőre csak azért tetszik , mert nincs olyan fémes hangja, mint a többi piezónak és ócsó. Most már csak az a kérdés, hogy hogyan lehet csillapítani úgy, hogy ne legyen megkavarva a belső szűrő?, mert akkor a freki is elmászik valahová.
Nem lényeges, túlzottan igényes vagy, de a hangszóró nem az.
Amit korábban írtam, megfelelő. 10R párhuzamosan, és utána 8 ohmosként kezelhető. Eleve csak 6kHz fölött szól, azt sem túl egyenletesen. Semmi nem fog "elmászni".
Köszi a választ és a képet.
Persze nem túl jó hangszóró, de sok felhasználási területnél megállja a helyét.
Ez a nem túl jó kategória alatt van, sokkal.
Egyáltalán nem jó. Megállja a helyét, vagyis szól, valahogy 6-20kHz-ig. Előfordul, hogy csak erre van szükség.
Ok, köszi az infókat, akkor ha 10ohmos ellenállást
teszek párhúzamosan, akkor a benne lévő tekercs ohmját nem kell figyelembe venni? az ezek szerint az egy szürő lenne levágja a mély hangokat a magasról , piezónál még nem láttam tekercses szürőt. Mert , ha a 25,5 ohmot is számítom (a tekercs ohmja) akkor 10 ohmos ellenállásnál 7,18 ohm lesz.
Nagyjából olyasmi, bár a tekercs induktivitásának a hatása minimális, és inkább csak a 25ohm és a 4,7µF szűrése érvényesül, ami nagyjából 1,5kHz körül lép működésbe, a magas viszont 6k-nál kezd szólni, szóval túl sok mindent nem csinál, csak védelemnek jó. A tekercs meg annyi, mintha egy 25 ohmos ellenállást kapcsoltak volna a piezo-val párhuzamosan.
Kérdés, hogy a párhuzamos 10 ohmot hová tudod bekötni? A kondinak mindkét lába elérhető? Egyébként normális esetben, Piezo magasnál mindig azt szokták, és azt is kell csinálni, hogy névleges impedancia közeli értékre hozod egy párhuzamos ellenállással, és utána szűrheted úgy, mint egy elektrodinamikus hangszórót. Nem elég a szokásos, egy soros kondenzátoros megoldás. Szerintem ez teljesen átlagos, csak így van értelme.
Jelenleg ez a magas egy két utas polc hangdobozban megy ,amely 4ohmos , ez 2.1 es rendszerben megy (én még lemaradtam a technikai újdonságok terén ) nem is érdekel annyi hangszoró a lakásban , 200W-os mélynyomó adja a basszust, ez így most tökéletes mély hangzást ad, ezzel a polc hangbdobozzal variáltam a magasa már rég bedöglött. Ezt a magasat vettem hozzá és tetszik a hangja , persze nem csúcs hi-fi, de az árához képest jó.
A gyári 4,7mikrós elkót kivettem belőle és összekötöttem az elko helyét , így kívűlről tudok neki kondit adni , két bipoláris 10mikros kondit kötöttem sorba , ez végül is ugyan az , mint a gyári 5mikróval megy így. Gyárilag 4 ill. 8 ohmos rendszerhez ajánlják . A vágási frekvenciája is jó, próbáltam kisebb kondival , de akkor meg nagyon vísított. Az érzékenységét kellene kicsit lejebb venni, próbáltam a kondi elé sorba kötni ellenállást , de nem volt hatása. Majd megpróbálom közvetlenül a magasra párhúzamosan kötni egy 10ohmos 5w-os ellenállást, elképzelhető, hogy a 10ohmnál és az 5mikróval más lesz a vágási frekije is.
Dehogy jó.
Viszont neked tetszik, és az az igazán jó. De 5-8dB-es hibái vannak az átvitel közepén, és kb. 8kHz fölött lehetne használható elve, de 20k előtt már esni kezd a hangnyomása.Magashangszóróknál az alsó kategória a Vifa BC25-tel kezdődik, ami attól rosszabb, az körülbelül értelmetlen. ![]() Bipoláris kondenzátor alatt mire gondolsz? Nem polarizált elkóra? A bipoláris kifejezés, kondenzátornál nem igazán értelmezhető. Hogy gyárilag mit ajánlanak, azzal nem kell foglalkozni. Akik a címkét és az ajánlást nyomtatják, kereskedők, nem értenek az elektroakusztikához. Olyan pedig nem létezik, hogy 4-8 ohmos rendszer. Vagy 4 vagy 8 vagy 6, 15, 2, stb. A hangszóró pedig alapállapotában egyikhez sem alkalmas, mert 25 ohm körüli a kívülről mérhető egyenáramú ellenállása. Az eredeti vágási frekvencia nem megfelelő, mert 1,2-1,5kHz-en van, ott viszont nem szól a hangszóró. Csak fölösleges terhelés. Párhuzamosan kapcsolt 10 ohmmal 3000-3400Hz körül lesz a szűrő töréspontja 5µF soros kondenzátorral. Ha halkítani akarod, és 4 ohmos rendszerbe illeszteni, akkor olyan feszültségosztót kellene számolni hozzá, ami 4, de legalább 8 ohmos impedanciaértékre hozza magastartományban, az még elfogadható különbség a névleges 4 ohmhoz képest. Persze ehhez tudni kellene, hogy milyen mélyközéphez illesztetted, és hány dB-lel szeretnéd hogy halkabb legyen magastartományban. Alapvetően 95dB körüli érték látszik a 2,83V-ra adott fr.-hangnyomásválaszon, a polc hangsugárzó feltételezhetően nem lehet érzékenyebb 88-90dB@1W-nál középtartományban, szóval legalább 5-7dB-t kell elvenni a magas hangnyomásából. A kisebb lezáróimpedancia miatt a soros kondenzátor értékét növelni kell, ha a mostanihoz hasonló szűrést szeretnél kapni. -4dB: 10µF + 3,3R × 10R -5dB: 10µF + 3,3R × 6,8R -7dB: 10µF + 3,3R × 4,7R Próbáld meg először -5-nél, hátha elég lesz annyi is. A hozzászólás módosítva: Ápr 29, 2020
|
Bejelentkezés
Hirdetés |






például nem szól a hangsugárzó egy jelentős tartományban. Nálam ez bajnak számít. 



