Fórum témák
» Több friss téma |
Üdv!
Erről a vezérlési módról már régebben másik témában volt szó. Bővebben: Link Ezzel a megoldással harmadolható a frekvencia, és a fordulatszám. Kaput mozgató motoroknál elterjedt tudtommal, a mozgatás utolsó szakaszára.
Üdv!
Részemről előnyösnek tartanék egy, a lehető leg fapadosabb megoldást, ami a minimális követelményeimnek eleget tenne... Csináltam egy nyers vázlatot, hátha járható lenne. Konkrétan kipróbálni egyelőre nincs időm, de vélemény formálásra már talán elég? A séma: - Minden pozitív félperiódus képezne egy órajelet a 4017 Johnsonnak. - A Q0-Q3 kimenet diódával, tranzisztorral 4 periódus (páros negatív-pozitív) idejéig a ZVS-el nyitja a triakot (ON) a többi kimenet békén hagyja a további áramkört, viszont Q9 reseteli a láncot. Az odáig elterjedt idő az OFF állapot. Kapkodva egy ilyen valamit gondoltam ki... Itt a diódákkal, kimenetekkel még lehet tologatni az arányokat. Tápot, ilyesmit nem rajzoltam hozzá, az mellékes... Ui: A lényeg, hogy mivel csak a pozitív félperiódus az órajel, így a negatív félperiódus idejére a számlánc nem lép, továbbra is a ZVS gyújtja a triakot. A hozzászólás módosítva: Máj 16, 2020
Bele kellene olvasnod abba a témába, amit korábban linkeltem. Ha végig futnád, akkor az itt már mások által megfogalmazott aggályok is értelmet nyerhetnének; nem lehet nagyon kis kitöltési tényezőt választani (egyenetlen forgáshoz vezet, vagy el sem indul a motor), és nem választhatod meg önkényesen egyirányú teljes fél-periódusok számát (az U/f karakterisztikát tartanod kell, mert túláramhoz fog vezetni). A gyakorlatban a harmadolás még elfogadhatóan működik (amit korábban linkeltem), tovább nem érdemes menni.
Ha mégis triakkal vagy tirisztorral szeretnéd a frekvenciát tovább csökkenteni, akkor ciklokonvertert kellene építened, de ennél a megoldásnál elkerülhetetlen a fázishasítás. További kérdés, hogy a motorod mennyire fogja ezt szeretni.
Annyit nem ér a dolog, akkor lesz 1:2(3) arányú fogaskerék pár beépítése.
Mindenesetre kipróbálom ezt a kezdetleges módszert, mit csinál a gyakorlatban. Sajna csak most nincs időm... Progi & frekiváltás, etc. ez messze nem ér annyit. ![]() (Szakirodalom is szabódik a megoldásomtól, de egy próbát megejtek majd) A hozzászólás módosítva: Máj 17, 2020
Még egy megoldás (?)
Ha negyed fordulatokhoz elégséges ciklusszámot engednénk a motorra? A szünet az lehetne másodperces nagyságrendű is. Ha 4-8 mp alatt fordulna a tengely 360 fokot, nekem az is jó. Talán ezt még mindig kevés számú alkatrésszel meg lehetne oldani. Ezt könnyen ki tudom próbálni megfelelő 555-ös kapcsolás és egy SSR segítségével. A hozzászólás módosítva: Máj 17, 2020
Az ugyanaz. Szerintem az nem jó irány, ha a motor egy ideig megkapja az 50 Hz -es váltakozó feszültséget, és egy ideig nem. A frekvenciát úgy lehet osztani, ha minden második, harmadik periódust engeded át. Ennél nagyobb osztásnál, már kérdés, hogy mit szól hozzá a motor, és terhelés kombináció.
Az igazi az lenne, ha az első három periódus pozitív felét adnád össze, majd a következő három impulzus negatív felét. A német, osztrák svájci vasutak is így állítják elő három fázisú hálózatból a 16 2/3 Hz -es hálózatot, bár azt nem asszinkron (pláne nem szinkron motorok használják, hanem univerzális motorok. (mint a kávédarálóban) Az egész cécó csak a kefeszikrázás csökkentésére lett kitalálva.
Nem hagy nyugodni a dolog!
![]() Átböngésztem az ajánlott előzményt. Az azt állítja, hogy a megfelelő távolságra, periódusok szimmetrikus félperiódusok kihagyásával megy egy motor... A programozás, arduínó, meg egyéb dínók már nem férnek az életembe, így a 20 évvel ezelőtt sokat használt C-Mos logikai áramköröknél maradnék. Nekem a 25 Hz előállítása ímígyen lehetne, a rajz szerint. Mondja már valaki, hogy talán jó, hogy tudjak aludni... ![]() @ pucuka, közben írtam, míg reagáltál. Mit szólsz? A segédfázis kondenzátor érték növelése, 100V helyett kisebb alkalmazása nem gond. Mindenképpen trafó kell a 100V-os motorhoz... A hozzászólás módosítva: Máj 17, 2020
Nem jó még...
A hozzászólás módosítva: Máj 17, 2020
Miért nem próbálod ki legalább egy izzóval? Rakd össze, aztán teszt...
Utána pár sec mérés, kontroll motorral. Az ic kimenetet persze differenciálni kell, hogy tüske legyen és pici gyűrűre gyújtótrafók a 2 ellenpárhuzamos tirisztor miatt. A hozzászólás módosítva: Máj 17, 2020
Igen, az "ördögvigye" el a részletekben rejlik.
2 Csatolót használnék amúgy. Csak még nézegetem, hogy fér bele a számláncba a megfelelő elosztású vezérlés. Arról nem beszélve, mire az IC.nek megjelenik a formált órajel és a kimenetek váltanak, a nullátmenetnél gyújtó optó már nem fog gyújtani. A hozzászólás módosítva: Máj 17, 2020
Mindegy, mit használsz másodlagosan, a félperiódus elején muszáj begyújtanod minél gyorsabban, különben vagy semmi se lesz, ha zvs, vagy jó fázishasitott lesz a "színuszod", akkor meg teljesen felesleges az egész.
Pont ezt írtam...Lehet, hogy az előző kimenetet is már rá kell vinni az optóra, hogy a kívánt kimenet már magas legyen a megfelelő félhullámra.
A hozzászólás módosítva: Máj 17, 2020
Aztán a 100 voltot is lejjebb kell vinned kicsit...
Az a legkisebb gond, mindenképpen trafó kell a motor elé. Egy szabályozható toroiddal kitapogatom, hol jó a motornak.
Hogy 100Hz legyen az órajelem, akkor kis hídegyenirányítás, zeneres , ellenállásos határoló a számláló bemenetére. A hozzászólás módosítva: Máj 17, 2020
Elképzelhető. Ha a 4017 bemenete nem Schmitt triggeres, akkor kellhet...
Biztos nem az, de azt hamar kitapasztalhatod, hogy az összerakott pár alkatrésznél biztonságosan léptet-e vagy sem.
Mindenképpen neki kell állnod és "darabonként" tesztelned.
Néhány megjegyzés;
- Amit itt felrajzoltál az nem felezés, hanem pont az a harmadolás, amit írtam (16,67Hz) - A hálózati szinkron jelet szűrni illik. A szűrés valamekkora fázis-tolást fog eredményezni (egy sima RC szűrést feltételezve). Ezt kihasználhatod arra, hogy a következő nullátmenetnél legyen biztos gyújtásod. - Ha teszel elé trafót, aminek a feszültsége szabadon megválasztható, akkor nagyobb szabadságod van a félperiódusok számának meghatározásában. Amennyivel feljebb megy a feszültség, a trafóval annál alacsonyabb szekundert választasz. Egy középmegcsapolásos trafóval, kettő triakkal már egész normális ciklokonvertert is lehetne építeni. Bővebben: Link Idézet: „- Amit itt felrajzoltál az nem felezés, hanem pont az a harmadolás, amit írtam (16,67Hz)” Amikor elkezdtem az órajelet, kimeneteket jobban áttekinteni, rájöttem, így van. Ez is jó, sőt még jobb nekem. A Lambert: Nullátmenetes teljesítménykapcsolók-ban pontosan van szó az órajel fázistolásáról, ugyanaz okból, a nullátmenetnél a triak gyújtásáról. A frekvencia, motor fordulat további változtatására nincs szükségem a 16.67 Hz boldoggá tesz. Azért kell lassítanom, mert a hajtott további áttétel kimenetén a mozgatandó lendtömeg gyors indítása, leállítása nem igazán kívánatos... Mindenképpen dokumentálom a sikeremet, ha lesz...
Szépjóeste!
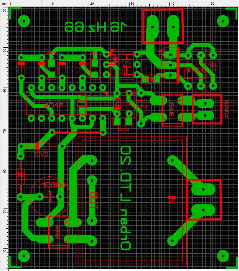
Eljutottam a kísérleti áramkörig. Az opto és a 4017 összedolgozik, de még motorral, vagy lámpával nem próbáltam ki. Kell egy megfelelő transzformátort tekercselnem 230/100V szükséges teljesítményben. Mint fentebb említettem, a vezérlésben van egy kis fázistolás az órajelnél, így remélhetőleg az optó "elkapja" a nullátmenet közelében a triakot, gyújtogatólag... Ha mégsem sikerülne, akkor legfeljebb egy nem-nullátmenetes optóra fanyalodok, szerintem, ha kicsit később, mint a nullátmenet gyújt a triak, azt a motor még eltűri. Néhány, említésre sem méltó smd ellenállás, hídegyenirányító is van a forrasztási oldalon. Órajel az 50Hz-s feszültség kétutas egyenirányításával 100 Hz lett. A 4017-en Q0-Q6 és a Q6-Q9 van egymással összeláncolva diódákkal a megfelelő félhullámok és az 50 Hz harmadolásának előállítása végett. A reset, enable bemenetek engedélyezve. Triak szokványos, gyújtókör szintén. Triakon // R-C snubbertag az illendőség miatt. Nem teszek fel rajzot, a kapcsolás egyszerű, mint búcsúban a csendőrpofon. Ha mégsem működne, megírom. A hozzászólás módosítva: Jún 5, 2020
![]() Bocsánat, a Q0-Q3 és a Q6-Q9 van VAGY kapcsolatban.
Kettő megjegyzés:
- A triak lábait jobban szét lehetett volna húzni, hogy nagyobb kúszóút legen a fólia vezetősávok között. - Az IC mellől lemaradt a 100nF-os hidegítés. Smd kondival könnyen pótolható a 15-16 lábak mellett.
Köszönöm!
A motor 70-100V AC-ról fog menni. A hidegítés meglesz, köszönöm a segítséget. Ha még működik is a kutyulmányom, hab a tortán...
Sziasztok!
Nem szerettem volna új topikot nyitni, mert ez is triac vezérlés, így csak elfér itt is. Egy CA3059-es nullaátmenetes triac vezérlő IC-ről van szó, ami sajnos már nem kapható. Tud valaki ennek helyettesítőjét?
Ez nem láb kompatibilis helyettesítő, de hasonló funkciójú.
Üdv a közösségnek.
Abszolút laikusként lenne egy kérdésem. Hogyan fog működni,ha nem null átmenetes optoval működtetem a triakot.
Hello! A nem "nullátmenetes" optóval, a félperiódus bármely pontján be lehet kapcsolni a triac-ot. De kikapcsolni az is a félperiódus végén fog.
A nullátmenetes, csak ott fog bekapcsolni. Kisebb a zavarjelet generál. A nem nullátmenetessel, viszont fázishasításos vezérlés is megoldható. Hol ez, hol az az előnyösebb.
Üdv.
Köszi a reagálást Konkrétan egy PVA3354 gondoltam.
Ennek Fet van a kimenetén, ami váltó és egyenfeszültséggel is működőképes. Tehát ennél kikapcsol a Fet, ha megszűnik a Led árama. De egy triac-al az előzőleg leírtak szerint fog működni.
|
Bejelentkezés
Hirdetés |
















