Fórum témák
» Több friss téma |
Fórum » LED-es kivezérlésjelzők
Témaindító: KeserűCukor, idő: Márc 27, 2006
Témakörök:
Felmerült bennem a kérdés, miként lehet a LED-eket úgy beforrasztani, hogy azok éppen illeszkedjenek az elvárt pozíciójukhoz? Segédlet nélkül ez határozottan komplikált, szinte lehetetlen hatékonyan megcsinálni. Mivel ez a panel már alaphelyzetében is nagyobb mint az "óccó" kategória, ezért még egy szeletet hozzáképzeltem, amit hívhatunk előlapnak. Ez egyértelműen segíti a LED pozícióban tartását a forrasztás idejére, és ha dobozba kerülne a kijelző, akkor fúrósablonná is alakulhat.
A panelnél talán a fények érvényesülése miatt a fekete lakkozás lenne a leginkább célszerű. Nekem tetszik ez a megközelítés, de szívesen fogadom a véleményeket, javaslatokat vele kapcsolatban. Próbáltam rajzokkal érzékeltetni hogyan képzelem el a valóságban ezt a dolgot.
A panelt is "szimuláltam", milyen lenne ha létezne. Ilyen.
Nézd meg, mennyibe fog kerülni. Egy nyákon 3 különböző terv, vagy próbáld meg 3 külön megrendelésben leadni (esetleg egy megrendelés, de 3 különböző nyák). Elég drágára is kijöhet egy vu-meter nyákja, főleg, ha túlléped a bizonyis 20-30€-s határt (ilyenkor tudnál a postaköltségen spórolni).
Nekem egyébként nagyon tetszik a terv!
Egyenlőre a benne lévő ötletem életképességét vagy annak hiányát várnám megerősíteni.
Ha a gondolat jó, akkor majd kitalálom miként a legkedvezőbb az ár, illetve próbálom kipuhatolni akar-e venni valaki ilyen panelt, mert nálam sosem kerülne még 5 db se felhasználásra.
Szép, látványos! Melyik drágább: kétoldalas vagy az egyoldalas nyák? A LED panelt kétoldalasra tervezni felesleges, simán átkötés nélkül megoldható, a vezérlő panelt pedig teleföldesre tervezve szintén megoldható.
A hozzászólás módosítva: Jún 3, 2020
Az 1 vagy 2 oldalas panel ára azonos, nincs köztük különbség.
Ennek fényében bátran ki lehet használni a kétoldalasság lehetőségét, ami nem csak a két oldali rézfóliázást jelenti, hanem a furatgalván miatt kisebb forrszemeket enged meg. Itt most a kétoldali felirat is szempont volt, mert így látványosabbá tehető a konstrukció, illetve mindkét oldalra fekete lakkozást fogok kérni. Ettől függetlenül, biztosan megtervezhető egyoldalasra is, de ez most egyáltalán nem volt cél. Elsősorban olyan konstrukciót igyekeztem kitalálni, ami kompakt, nem foglal nagy helyet, és tetszetős megjelenésű. Tehát a dizájn a hozzáadott gondolat, ettől lehet jobb mint egyéb hasonló áramkörök (vagy rosszabb).
Mi akar ez lenni? Ha hangszintmérö, akkor nem stimmel a skála! Te lineárisan számolod a LEDeket, az nem lesz jo.
A beültetéshez csinálj egy CNC gépen egy sablont, különben csak szivás az egész. A hozzászólás módosítva: Jún 3, 2020
"nem foglal nagy helyet ..." - teleföld alkalmazásával pont az a cél, hogy nem foglal el akkora helyet, mert nincs annyi vezetősáv a GND-nek. Amúgy az alkatrészek jóformán ugyanúgy elhelyezhetőek ekkor is. A "látvány" és a "tetszetős" megmaradna, mert az összeillesztett két panel közét nem látod amúgy sem.
A "skála" csak a LED-sorrendet jelöli, nem a tényleges szintet. Ennek elsősorban az az oka, hogy még nem tudom melyik LED, mekkora szintnél fog jelezni, ennek méréssel történő meghatározása majd a próbák során történhet meg. De a skála valóban lineáris. Ez nem egy laboratóriumi műszer, hanem egy látványelem. Arra számítok így is lesznek olyanok akik megépítik.
Éppen az a célom, hogy ne kelljen se CNC gép, se egyéb méricskélés a beültetéshez, majd a későbbi beszereléshez. Az "előlap" tökéletesen tájolja a LED-eket forrasztáskor, majd szereléskor tökéletes fúrósablonként funkcionál (utána eldobható). Legalábbis ez az elképzelésem.
Nem akarsz megérteni engem. Ez a panel kétoldalas, és semmilyen okom nincs egyoldalassá tenni (biztosan megoldható lenne -esetleg néhány átkötést is használva-, de értelmetlensége miatt nem csinálok ilyet). A telefölddel óvatosan kell bánni, sok esetben több a hátránya mint az előnye.
A panelnek mind a két oldalát védő-lakkozni és feliratozni kell, tehát ez is egyértelműen a kétoldalasság mellett szól. Természetesen nem kell velem egyet értened, de éppen attól kerek a világ, hogy nem ugyanazt gondolja mindenki. Ez az én gondolatom, és létezhetnek ettől eltérők is.
Csak arra vigyázz ha a LEDek lineárisan kapcsolnak, akkor az egész csak legjobb esetben fényorgonának lesz jo. Ha jol látom 17 LED van. ennek ahhoz, hogy moduláciot láss rajta, legalább 20 dB átfogásunak kellene lennie. Azaz a zene 1,55V és 7,75 mV között fog szolni. Optimálisan a kijelzönek ekkora sávot kell átfognia, s még igy is elöfordulhat, hogy a halkabb zene nem villant fel semmit. (Pedig nagyon is hallhato).
A hozzászólás módosítva: Jún 3, 2020
Furathatsz a NYAKhoz egy lemezt a LEDek beültetéséhez. Azt szo nélkül megcsinálják.
Volt egy véleményem! Mások hozzászólásaihoz is írd oda, hogy miért nem akar téged megérteni, pedig nem erről van szó. Ez egy fórum, és valószínű regisztrált felhasználók hozzászólhatnak. Teleföld .... óvatosan bánni? A földhurkokkal is ... (van 2 is)
A munkád szép, látványos, és remélem jól fog működni elvárásaidhoz.
Hali!
Ha "jó" távolságban vannak a ledek, akkor ültető sablonnak fel lehet furkálni egy soklyukú próbanyákot.
Nem szükséges, mert ott van sablonnak az "előlap".
Csak egy apró ötlet:
Hagyományos, hengeres fejű ledek helyett smd ledekkel megvalósítani?
Sok tíz évvel ezelőtti módszer volt a LED -eket a kijelzés vonalára merőlegesen tervezni. Így a beforrasutásukhoz elég volt a lábuk közé szorítani egy megfelelő magasságú lemezt. Szépen rendben álltak a forrasztás után is. A forrasztás után a lemezt el lehetett távolítani.
A hozzászólás módosítva: Jún 3, 2020
Egy kosza gondolatként átfutott a fejemben, de azokat nem lehet az előlapon kidugni. Egyértelmű cél lenne, hogy beépíthető legyen pl. végfokozatba, e miatt elvetettem.
Igen, a gondolat jó, de szerintem az előlap-sablon garantálja a tökéletes pozícionálást, azaz semmi egyéb eszköz nem kell a beforrasztáshoz. És ismételve magam, ez a sablon a beépítési hely előlapi lemezének fúrásához is használható lesz, ami garantálja az oda való illeszkedést is.
Google: smd led light pipe
Apró segédeszköz smd ledek kivezetéséhez ![]() Nem rábeszélni akarlak, csak gondolatébresztő
A felületszerelt technológia valószínűleg ki fogja szorítani a lábas alkatrészeket. Annyira jól illik a tömeggyártási módszerekhez, hogy csak idő kérdése a teljes átalakulás.
Most még mindkét irány létezik, ezért ez a projekt is használja őket, részben lábas, részben felületszerelt alkatrészekkel építkezik.
A tervedhez visszatérve én a nyákok közötti részt is kimaratnám, és csak néhány helyen hagynék furatokat (lehet, hogy a két szélen elég lenne egy-egy pici rész), a törési pontokon (3mm szélesen). Ha szép nyákot akarunk, akkor a nyák széleit meg kell igazítani reszelővel, ami ekkora hosszon sokáig eltart (és nagyon porol), viszont ha csak pár helyen kell reszelni, gyorsabban kész leszel, és szebb is lesz a nyák széle.
A LED-es részt úgy is meg lehet oldani, hogy a LED-eket melegragasztóval beragasztja a felhasználó az előlapra (hátulról), és csak utána forrasztja a panelra. Ha a LED széle pontosan illeszkedik a furatba, akkor később nem kell semmit igazítani, jól fog állni a LED, és mindegyik ugyanolyan magasságba kerül. Szóval használható az előlap. Főleg, ahogy írtad, fúrósablonnak is akár. A hozzászólás módosítva: Jún 3, 2020
A panel elválasztására többféle lehetőség is kínálkozik. A reszelgetés valóban felvet kérdéseket, de ezzel együtt is nekem általában könnyen megy. Nagyjából megreszelem, ami néhány reszelőtolás, aztán éppen csak megcsiszolom, és szinte tökéletes a felület.
De teljesen igazad van, minél kisebb/kevesebb a reszelendő csücsök, annál kisebb a probléma is. Ezért ha ilyen megoldást választok, akkor fogok hornyokat tenni bele. Vagy eleve teljesen szétvágatom. A furat 0,1 mm-el nagyobb mint a LED. Én a ragasztást elkerülném, mert utána nagyon problémás levenni az előlapot, aminek én csak ideiglenes szerepet szánok, a szerelés egyfajta célszerszámának is nevezhetnénk. A benne lévő furatok ragasztás nélkül is kellően pontos pozicionálásra képesek (legalábbis remélem).
Az előlapnak tervezett panelocskán is van felirat. Nem tudom mi a jó irány, ezért írtam rá első közelítésként sorszámot, 0-tól föl és le egyesével és előjellel. Ez utal a lineáris skálára, de nem utal a valóságos szintre még nagyjából sem.
Ezért kérdezem, esetleg használhatóbb lenne-e, ha decibelben, vagy százalékban írnám fel az adott LED világítási küszöbértékét? Tudom, ez egy ideiglenes segédpanel, tehát nincs óriási jelentősége a feliratának, de ha már úgyis legyártják, akkor miért ne legyen jobb ha ez lehetséges. Tehát várnék véleményeket, javaslatokat miként lehetne másképpen skálázni a feliratot.
Már irtam, ahhoz, hogy a kijelzöd hangjelekre müködjön, ahhoz nemcsak a skálát de a kijelzö szintjeit is logaritmikusan kell kialakitakitani. Azaz a legalso skála LED 0,0775 mV jelre kell, hogy világitson (ez-20 dBu). A következö valoszinüleg a -10 dBu lesz, s igy tovább. A 0dBu körül lesz -6, -3, 0, 3, 6 dBu persze számold át a LEDek száma szerint és a kivánt dinamikai átfogásra. Találtam egy nagyon hasonlo valamit amit te is épitesz. Itt van a skála is:
Fontos, hogy a LEDek kapcsolási szintje is a skálához igazodjon. Ha a LEDek lineárisan vannak kapcsolva, azaz két LED között fix a kapcsolási feszültség különbség, mondjuk 0,1V, ez 17 LED esetén 1,7 Voltot jelent a legfelsö LEDen. Ez még nem lenne a baj, hanem az, hogy a müszer dinamikai átfogása mindössze 1,7/0,1= 17 a zene viszont 1,55/0,0775=20 - és itt még elég közel vagyunk a két számhoz. Csak a zenére nagyon rosszul fog mutatni. Ime egy összehasonlitás a felsö 6 LED-re #. Lin. Log. dB 6. 1,7. 1,55. 6 5. 1,6. 1,23. 4 4. 1,5. 1,09. 3 3. 1,4. 0,98. 2 2. 1,3. 0,87. 1 1. 1,2. 0,775. 0 És ugyanigy megy lefelé a skála aljára. Egy ilyen skala a legtöbb konzerv hangot átfogja, azaz lesz mindig valami mozgás a LEDeken, ahogy látod a lineáris skálán ugyanannyi LED mindössze 0,5 V-t fed le, a logaritmikuson a jelszint dupláját! Azaz a lineáris müszeren vagy szinte minden világiani fog vagy semmi! A hozzászólás módosítva: Jún 4, 2020
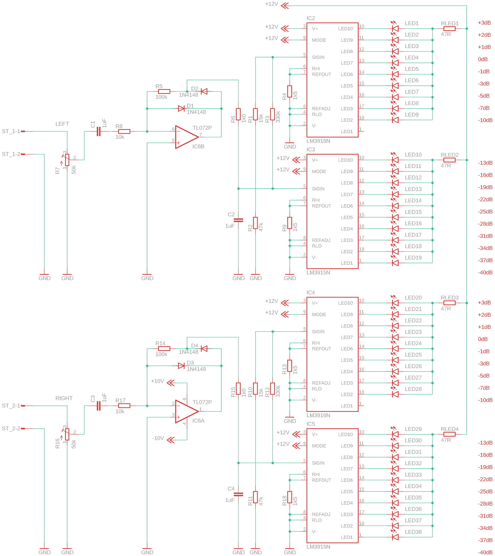
Egy kb. 20 éves kapcsolási rajz, egy sztereo VU kivezérlés jelző LED-ekkel. A LED-ek elhelyezése alapján 5mm-es négyszögletes LED-eket is lehet használni.
Egy komolyabb 2 csatornás LED-es VU mérő, amely -40 dB-től +3 dB-ig terjedő tartomány-ban 2×19 LED jeleníti meg az audio bemenő jelet. A szint beállítása a különféle audio forrá-sok univerzális használatához két könnyen állítható potenciométer segítségével lehetséges. Előnye, hogy már alacsony bemenő szintnél is működik a kijelzés. -40dB-től -3dB-ig 3dB lé-pésekben. majd 0 dB körül finom felbontásban mutatja a bemenő értékeket. Megjelenítési tartomány: -40 dB - +3 dB (2 x 19 LED) Bemenet: 775 mVeff Táplálás: 12 V - 15 V Fogyasztás: max. 450 mA Panel méret: 121,2 mm × 47 mm SMD változata is megvan, azt át kell még néznem. A hozzászólás módosítva: Jún 5, 2020
Elvileg a rajz ugyan az, csak az alkatrész számozása más, két típusú LED-el a PCB-k
A hozzászólás módosítva: Jún 5, 2020
Nekem jobban tetszik, mert praktikusabb az a kialakítás, az egymáshoz közelebbi LED sorok miatt.
Ez jol néz ki, de én inkább +6 dBu-g vinném a skálát a +3 dBu egy kicsit kevés sok modern zenére. De ez csak egy részletkérdés.
Hiba!
A PSU kapcsolási rajzon a 78L10 (IC7) kimenete +10V és GND, a -10V feliratozás rossz. Az ICL7660 alkatrésznél természetesen a -10V kimeneti feszültség rendben van. Az SMD tervnél is ugyanez a helyzet. A panelen a C1 és C3 kondenzátorok nem 4.7 µF-osak, hanem 1 uF, amely a kapcsolási rajznak megfelelő. SMD panelen ez rendben van. A hozzászólás módosítva: Jún 6, 2020
|
Bejelentkezés
Hirdetés |


























