Fórum témák
» Több friss téma |
WinAVR / GCC alapszabályok: 1. Ha ISR-ben használsz globális változót, az legyen "volatile" 2. Soha ne érjen véget a main() függvény 3. UART/USART hibák 99,9% a rossz órajel miatt van 4. Kerüld el a -O0 optimalizációs beállítást minden áron 5. Ha nem jó a _delay időzítése, akkor túllépted a 65ms-et, vagy rossz az optimalizációs beállítás 6. Ha a PORTC-n nem működik valami, kapcsold ki a JTAG-et Bővebben: AVR-libc FAQ
Így elsőre igen. De ha hazaérek munkából akkor összevetem a programmal meg átolvasom amit linkeltél. Igazából az első mérést megcsinálja csak a többit nem. Jó lenne tudni hogy az áramfelvétele mennyi. Max ki-be kapcsolgattatnám.
Szerintem a 35. sorba sima data kell, eleve címmel hívod meg a függvényt.
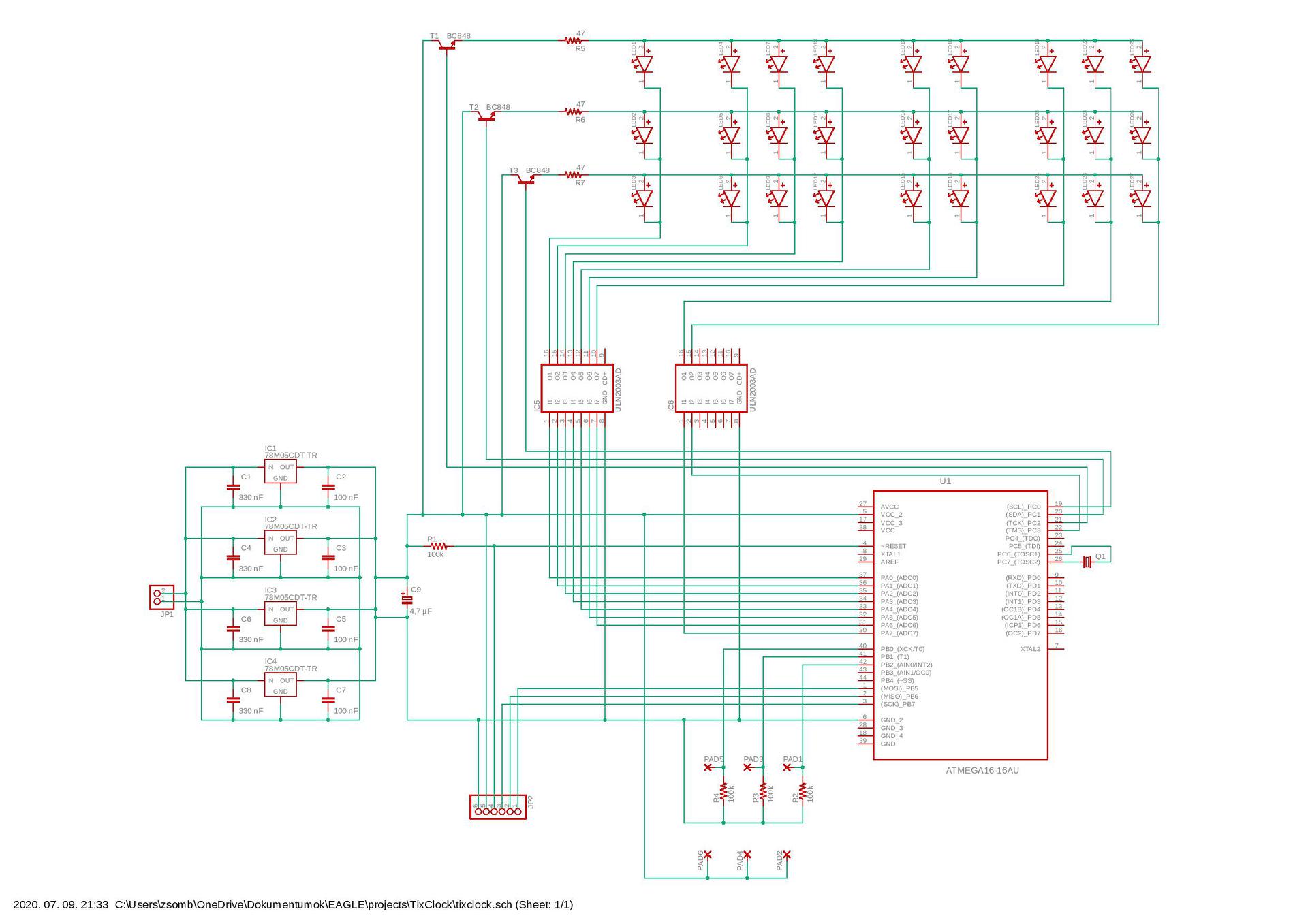
Átrajzoltam a rajzot, hozzáadtam egy feszültség-stabilizáló részt, hogyha kéne, a forrszemek pedig kapcsolóknak kivezetések. A tranzisztormezők lábai így jók?
Hali! Mi értelme a 4db 7805-nek? semmi nem biztosítja az egyenlő terhelés megosztást köztük,
lehet az egyik már majd füstöl, az áramkorlátja határán, a másik meg akkor kezd dolgozni... Ha nagyobb áramot kell biztosítani, tegyél valami kapcsolóüzemű step down modulkát, szerintem még olcsóbb is lehet, nem fűt, és energiatakarékosabb pl itt is vannak A hozzászólás módosítva: Júl 9, 2020
A fő ok, amiért ezt tettem, hogy legyen ilyen utáémpótlás jellegű, de inkább olyan kéne, mint amit te linkeltél. Vagy USB-ről lenne tápolva vagy konnektorból saját trafós táppal, meg gondolkoztam az elemen/akkumlátoron, csak azt egy másik projetktemhez is gondoltam, és arra már mondták, hogy sokat fogyasztana. Lehet, hogy valami kapcsoló kéne, hogy a ledeket csak akkor működtesse, amíg le van nyomva egy gopmb, és akkor az időt számolja, de a ledek nem fogyasztanak, legalábbis nekem ez az elméletem. Ez megvalósítható lennne?
Igy van, és még az ULN 9.-s lábát sem kell CD+ bekötni, mert a terhelés nem megy a plusz tápra, hanem a kapcsolo tranyokra. Ezért azt üresen kell hagyni.
Mind a kettőről elhagyható? Akkor az a kettő kondenzátor sem kell, és csak a földre kössem?
Ne kösd sehova. Oda nem kell ilyen plusz feszültség. Te csak az ULN tranyok kolelktorát huzod a földre. A terhelés ( LED) nem megy egyenesen a pluszra.
Úgy értem, hogy csak a földet kell bekötni, mert a táp az nem kell?
Így értetted? A táp része az nem lényeges, azon még csiszolni fogok, az nem a végleges verzió
Köszönöm a választ!
A 35. sor mellett még a 46. sorban is kicseréltem a &data-t sima data-ra és megy.
Meglett a hiba. Az oszcilloszkóp lebuktatta az atmegát hogy nem küldi a trigger impulzust. Ugyanaz a program egy attiny2313-ban tökéletesen működik.
Találtam itthon egy felesleges USB-s telefontöltőt, ami elég stabilan tartja az 5V-ot. Inkább ezt fogom használni, emiatt van a rajzon forrsztási szem, mert így ha később másfajta tápellátást (akkumlátor, vezeték nélküli) szeretnék, egyszerűbb lesz bővíteni. Így jó lenne? minden más változatlan.
Az USB táp már jo lesz. A rajzolási stiluso hagy még némi kivetnivalot. Sokkal szebben meg lehetne rajzolni.
A rajz igy müködhet, legalábbis nem látok benne hibát. Van még egy jo tanács. A bemeneteket (PB0,1,2) a profi világban forditva csinálják. Azok aktiv állapotban ( amikor változik valami) a GND-n vannak és nem a +5V. ( ez sajnos az Arduino mintaprogramok egyik alapvetö gondja). Persze müködik ugy is ahogy megrajzoltad, hogy ha magas szintet kap a bemenet, akkor történik valami, csak ez valamivel veszélyesebb, mert az esetleges nyomogombokra a tápot kell kivezetni. Szoval sokkal inkább a chip bemenetei nyugalmi állapotban a +5V huzandok az ellenállásokkal (1-10 k), és a bemenet ha a GND-re van kötve indit valamilyen folyamatot.
A rajzolásomon tényleg lenne még mit csiszolni, igyekszem, és köszönöm a segítségedet. Csatolok egy képet, rajzolva így nézne ki amit mondtál? Illetve ehhez meg kéne változtani a kódot?
Kb igen. Az ellenállásokat cseréld kisebbre (1-10k). A kodot annyiban kell változtatni, hogy most a LOW szint az aktiv és okozza a változást.
Üdv!
ATtiny13A kontrolleren próbálom használni az adc-t, de akárhogy próbálom nem lesz folyamatos a kódsorozat ahogy tekerem a potit. Most az a pontos hiba hogy nulláról elkezdem tekerni a potit, ekkor nullától 63-ig folyamatosan változik az érték, utána ugrik 192-re és innentől folyamatos 255-ig. Ez után ugrik nullára és újra az előző,és végül 255-nél megáll. Fogalmam sincs hogy mit néztem be. Van valakinek valami ötlete hogy mi lehet a hiba oka?
Hali!
Multiméterrel ellenőrizted a bemenetet/potit, hogy az is ugrik?
Ellenőriztem, az jó volt, még ki is cseréltem, de másik potival is ugyanezt csinálja.
Éerdekes, az interruptban az adc indítása elé raktam egy delay-t és úgy már működik. A legkisebb amivel még jó az 250us. Az a/d átalakítás értékének elküldése helyett az OCR0A regiszerbe írva, és a pwm init kódot kommentből kiszedve is úgy látom hogy jól működik. A potit tekerve egyenletesen pörög fel a rápakolt vántillátor.
Viszont azt nem értem miért csak bizonyos idő után lehet újra elindítani az ADC-t.
Az ADC konverziónak időre van szüksége. Adatlap írja, hogy minimum mennyire.
Sziasztok!
Avrdudess 2.12 programmal szeretnék kiolvasni egy Atmega324A chipet de ERROR: Unknown signature 1e9515 hibát ír. Tudnátok segíteni? A hozzászólás módosítva: Júl 20, 2020
A hiba ez lehet (ez alapján):
ATmega324A 0x1E 0x95 0x15 ATmega324PA 0x1E 0x95 0x11 Próbáld meg 324PA, helyett a 324A -t.
324P meg 324PA van csak.
A hozzászólás módosítva: Júl 21, 2020
Nyisd meg az avrdude.conf fájlt egy szövegszerkesztővel és tedd be ezt a részt az ATmega324PA blokk után, mentés, avrdudess újraindítás.
Hiba nélkül megy a kiolvasás, a fuse és lock biteket is olvassa csak a flash tartalom 0 bájt lesz. Ez miért van? Biztos van benne tartalom mert van kijelzője és állogatni lehet.
Gondolom, a lock bitek miatt nem megy.
Az átállítható, hogy tudjam olvasni a tartalmat?
Ha tényleg le van zárva, akkor csak egy féleképpen lehet a lock biteket alapra állítani: az AVR teljes törlésével. Ki van ez találva
|
Bejelentkezés
Hirdetés |





















