Fórum témák
» Több friss téma |
Fórum » Tranzisztorok helyettesítése
Sziasztok!
MJE800-as darlington tranyót (to126), mivel lenne érdemes helyettesíteni, ami elterjedtebb és nem csak a pl. a tme-nél kapható? (tápegység áteresztő tranzisztora)
Itt van egy cross reference lista:
MJE800 helyettesítők
sziasztok. KT317-es tranyót mivel lehet helyettesíteni?
Szia! Sokat nem tévesztesz, ha egy BC128-szerű tranzisztorral helyettesíted.
Sziasztok!
Előerősítőben találhatóak a következő tranzisztorok: 2SC828A 2SC1328 Ezek helyére szeretnék tenni TO-39-es tokozású tranzisztorokat. Csupán esztétika miatt! Ebben kérném segítségeteket, milyen tranyók mehetnek oda? Csatolom a kapcsolást
Sziasztok!
Technics deck kapcsolásában levő tranzisztort szeretném helyettesíteni. Mellékelt rajzon pirossal jelöltem. A tranzisztor típusa: 2SC3311AIRTA, legalább is így látható a rajzon.
Szia! Beírtam helyetted a Keresztreferenciákba. Bővebben: Link.
Sziasztok!
Grundig erősítő végtranzisztor GDV64A, ugyan az lenne mint a DBV64?, mert akkor jó helyette a BDW84? Jó gondolom? Köszi előre is.
Köszönöm.
Sziasztok!
N2222A tranyót szeretném helyettesíteni valami könnyen beszerezhetővel. Nem a 2N2222. (Csak mert már többször mellényúltam, mikor az adatlapját kerestem.) Köszönöm előre is a segítséget!
Nem igazán tudom.. Ha adatlapot nézek, folyton elveszek az adatok között.
5 volt körül és pár milliamper sima kapcsolására kéne valami, minél kevesebb belső ellenállással.
Bármelyik npn BC jó erre a célra, a nagyobb bétások főleg.
Uce(sat) -ot nézd, ha már ennyire érdekes, ne "belső ellenállást".
Üdv
A kérdésem az, hogy helyettesíthető SMD tranzisztor TH tranzisztorral? Az ok a spórolás. Az alany egy elégett 2SC4672. Ez itthon nemigen kapható, ahol meg igen, ott 2500 Ft. A legközelebbi elektronikai bolt 40 km-re van. Ebayen is ennyi 10 db, de nem kell annyi és nem is várnék rá egy hónapot, mire megérkezik. Ellenben van egy rakat hagyományos tranzisztorom, itt viszont el is akadtam: Aminél megvan a 60V/2A paraméter, ott merőben különbözik a kapcsolási frekvencia és az erősítési tényező. Ha meg az utóbbi két paraméter megfelelő, akkor jó, ha tud a tranzisztor 100mA-t. A hozzá legközelebb álló típusok ráadásul mind teljesítménytranzisztorok, azokat meg reménytelen egy SOT-89 helyére betenni, míg egy TO-92 tokozásút azért még sikerülne. A tényleges kérdés: lehetséges egyáltalán helyettesíteni ezeket a speciális SMD tranzisztorokat hagyományossal? Pl a 2SD1207 elég közel áll hozzá és abból még akad is itthon. (Az alaplap egy CUV4X-E, amin nem félek kísérletezni) 2SC4672
Szia!
Ne helyettesítsd, használd az eredetit. Bővebben: Link.
Sziasztok!
2SC2078 helyére mit érdemes tenni? Nálunk nem kapni a boltban, ha el lehet kerülni a rendelgetést, megpróbálnám. Rádió RF körben van, emberünk 2SC1173-at tett a helyére, nem éppen úgy működik ahogy kellene. szerk. Vagy jobban járok ha megrendelem? A hozzászólás módosítva: Jún 8, 2020
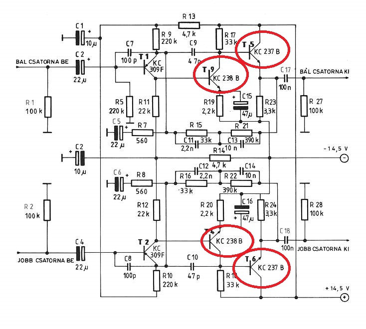
Üdv! Segítséget szeretnék kérni, hogy a képen be karikázott Tranzistorokat mivel tudnám helyettesíteni mert nem nagyon kapni ezeket a fajtákat, legalábbis én nem találtam (Tesla AZS 222) segítséget választ előre is köszönöm.
A hozzászólás módosítva: Aug 1, 2020
Szia!
Ehhez volt anno egy HFM mod Ha esetleg ez még nem lett megcsinálva rajta, akkor most érdemes lehet ezt is elkövetni. Sikeres szerelést és jó zenehallgatást. Üdv.
Szia!
Mihez kellene egy ennél nagyobb teljesítményű tranzisztor? A hozzászólás módosítva: Aug 4, 2020
Áramban, feszültségben vagy milyen paraméterben kellene nagyobb? Mennyivel nagyobb és mi a cél a növeléssel? Rajz, leírás van erről a tekercsről?
XY IGBT 600-650 V, 50-60A. Nagyfrekvenciás viselkedése sokszorosa a BD...-nak. Mekkora értékre gondoltál?
|
Bejelentkezés
Hirdetés |















