Fórum témák
» Több friss téma |
Hol található a hangerőszabályzó? A képeken nem látom.
Maga a poti hátul van, közel a bemenetekhez. Egy hosszú 6 os fémtengely vezeti ki a potit az előlapra. A jelvezetékek rövidek. Igaz, nem árnyékolt, hanem sodrott vezetékek.
Tekered le a potit! Akkor is van alapzaj?
Ha nincs, tegyél rövidzárat a bemeneti RCA-ra és úgy próbáld!
Ha a poti le van tekerve, akkor csend van, csak azt hallani, amit feltettem szörcsögést, de annak a hangereje nem változik, mindíg ugyanolyan halk. Ha a potit max.ra tekerem, akkor súg, ha a rca dugaszokat kiszedem, akkor halkabb. Ha rövidre zárom, akkor csend van, és az a szörcsögés is megszűnik. Kiszedtem a rca kábelt, és másikat tettem be, azzal a súgás megszűnt, szörcsögés maradt. Az újabb kábel "0" km-es,a DVD-Audio lejátszóba van belecsatlakoztatva, akkor súgás nincs, szörcsögés van. Lejátszóból kihúzom, ott rövidre zárom, néma csend, nem szörcsög, nincs alapzaj. Lehet, hogy ez a vacak bemeneti kábel is rossz? Az RCA dugaszok aranyozottak, de ahol a dugó test szoknyája rácsúszik, ott lejött már az aranyozás.
Ha nem túl körülményes a bejutás a készülék belsejébe, kipróbálnék a végfok bemenetén 2-300 pF RF szűrőt, minél rövidebb alkatrészlábbal.
Gyanítom külső zavaró jelek hatnak az erősítőre. Az elvégzett próbák során tapasztalt javulás akár véletlenül kialakult kioltásból is származhat. Célszerű minél kisebb értékű potenciométert választanod. Olyat, amit a jelforrásod még éppen megenged.
A potméter 47KOhm os logaritmikus. Az erősítő alját könnyű leszerelni. Köszönöm a segítséget. Ha lesz időm, megejtem a módosítást. Tájékoztatlak róla.
Nézegetem a szimulációt, és nem hagy nyugodni a fűrészes gate áram. Az a kérdés merült fel bennem, hogy bipoláris tranzisztornál miért nincs ilyen. Vagy ott is van, csak mivel a bázis áram nagyságrendekkel nagyobb a mint szigetelt kapus testvérnél (ahol végül is egyenáramúlag nulla), nem látszik. Olvastam valahol hogy a bipoláris tranzisztorok BE és BC kapacitása sem elhanyagolható, de mivel rendszerint nagy áramú meghajtással vannak vezérelve, nem tűnik fel. A mosfeteknél pedig hajlamosak vagyunk elhinni hogy annak nem kell áram.
Visszatérve a szimulációhoz, nem túl nagy kivezérlésnél nem is annyira recés az a gate áram. Kerestem azt a pontot, ahol megjelenik. A kihegyesedés. Nos ha jól emlékszem (két napja szimuláltam, és ma írom le), amikor a fet lineáris üzemből kapcsolóüzemre vált, vagy vissza. PWM erősítőnél is előjön a Miller plató hatása, ahol a gate kapacitás úgy jelentkezik, mintha az nem lenne lineáris. Teljesen nyitott, vagy teljesen zárt állapotban a gate kapacitás tisztán CGS+CGD. Lineáris üzemben pedig CGS+(CGDXA). Az "A" ebben az esetben a mosfet feszültségerősítése. Szaturáció vagy lezárás közelében a feszültség erősítés lecsökken, így a gate kapacitás is kisebb lessz. Nos egyelőre ennyi, ha időm engedi folytatom.
Az IRFP240 33 Ohm-os gate ellenállásán mért feszültségesés zenei jellel, 100W körüli teljesítmény csúcsokkal, 4 Ohm terhelésen (a két 8 Ohm-os SAL doboz párhuzamosan kötve a kimenetre). Ez egy régi mérés, még a "játékizé" becenevű végfokon. A csúcsokban a gate áram 60-80 uA. Ebből a mérésből kiindulva, semmi nem indokolja a kisimpedanciás meghajtást egy analóg végfokban.
Sziasztok! Öszedobtam egy ilyet. Full kínai, a trafót leszámítva. JLH irf250-el. Sajnos korlátozottak most a lehetőségeim, így mérni nem tudok és az eredeti jlh-hoz sem tudom hasonlítani, csak a vf3-hoz. Elég meggyőző hangja van. Valaki próbálta már rajtam kívül?
A hozzászólás módosítva: Nov 29, 2020
Szia! Megkérdezhetem, hogy ez melyik kapcsolás?
Szia! Innen rendeltem, többet nem tudok!
HUF 3,434.96 18%OFF | Ghxamp 1969M FET Pre-bile Amplifier Kits Board 1969 IRF250 Tube amplifier Board Bile Dual Channel UHC-mos DC15-60V 1Pairshttps://a.aliexpress.com/_mPPCcPP Itt az eredeti kapcsolást mutatja, de nem az. A hozzászólás módosítva: Nov 30, 2020
Mekkora tápfeszről járatod? A meghajtó is FET? Ekkora hűtőbordával nem lehet tisztán "A" osztályú szerintem. A max. 60V-os tápfesz is elég érdekesnek tűnik. Megmérted a nyugalmi áramot? Nincs kedved visszarajzolni?
De a lényeg, hogy jól szól... végül is mindegy mi van benne.
42V-ról megy, most 100mA a nyugalmi. Eddig 300 volt, de csak jobban fűtött, a hangja nem volt jobb. A linken van egy leírás, miszerint 10-200mA között kellene lennie, de 30mA-nél már "very good" a hangja!
Lesz egy kis időm visszarajzolom. A meghajtó az tip41 A hozzászólás módosítva: Nov 30, 2020
Köszi! Ezt már én is többször tapasztaltam, hogy egy "A" osztályú végfoknak "AB" osztályba állítva sem romlik a hangja, pedig ez elvileg ellentmond minden mérésnek és elméletnek.
Páros harmonikusok helyett a páratlanok lesznek dominánsak... el kellene tűnnie a "csöves jellegű varázsnak", de mégsem változik semmi. Érdekes dolgok ezek.
Szia!
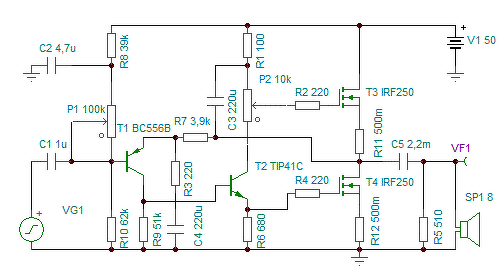
Sprintben áthúztam a kapcsolást. Ha nem rontottam el, kivehető az áramkör. A hozzászólás módosítva: Nov 30, 2020
Szia! Kérlek vesd össze a VR2-t a visszarajzolásommal! Már az érték sem az igazi.
Mellékelek egy jobban áttekinthető ábrát és Highand kolléga rajzát.
Egyoldalasban esetleg lehetne? Tudom nagy kérés.
Egyelőre nem működik a kapcsolás, információra várok
A hozzászólás módosítva: Nov 30, 2020
Te vagy a szakértőnk. Igazából csak azért érdekel mert van feleslegesen kallódó IRFP250N-em. Ez szerinted amúgy működőképes amit csatoltam ?
Nem tartom magam szakértőnek.
Egyrészt elképzelhető, hogy valamilyen szinten működhet a kapcsolás, másrészt a Solderingmind portált, mint forrást átpörgetve, nem bizalom keltő. Keresd meg például Dr. Borivoje Jagodic LEGEND-Stage Master rajzát!
Nekem már ennyi elég is tőled hogy ne építsem meg. A valamilyen szinten nekem kevés.
A VR2 poti értéke valóban 10k? Úgy kapcsolódik a környező alkatrészekhez, ahogy visszarajzoltam?
Az ellenütemű működés feltétele, hogy P2 egyenlő legyen R6-tal. Tehát rossz helyen van P2, helyére fix 680R-t kell betenni és R1 100 Ohm-ot kell trimmerre cserélni, így tud nyugalmi áramot szabályozni. 50V-os tápnál kb. 3.3k R1 helyére betett trimmer értéke.
Tüzetesebben átnézve és javítva, már működik. P2 4k1, Iq 100 mA.
Javítottam a P2/Ig értékeit. A hozzászólás módosítva: Dec 1, 2020
Javaslatod szerint átalakítva egy nagyságrenddel csökken a torzítás.
Elvi hibá(ka)t vélek felfedezni.
Érdekes, de valóban működik...
|
Bejelentkezés
Hirdetés |








HUF 3,434.96 18%OFF | Ghxamp 1969M FET Pre-bile Amplifier Kits Board 1969 IRF250 Tube amplifier Board Bile Dual Channel UHC-mos DC15-60V 1Pairs
















