Fórum témák
» Több friss téma |
Fórum » VF2 végerősítő
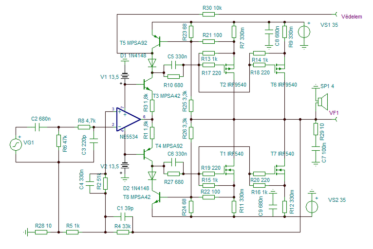
Az ábra TINA-TI szimulátor programmal készült. A rajzodban nem találtam hibát.
Bizonyos esetekben 680 nF tápszűrő és 10 Ω + 100 nF kimeneti Zobel kellett a stabil működéshez, jó ha a panelt felkészíted ezek fogadására. Ha több csatornás erősítőt építesz közös táppal, célszerű a jelföldet leválasztanod. Feltettem a kivezetést ami túlterhelésnél aktiválni tudja a hangsugárzóvédelmet, például a DC figyelő kondijára köthető. C: 7, 8, 9; R: 28, 29, 30.
Köszönöm! Módosítottam!
Ebből 4 lesz egy dobozban a tervek szerint, 4 mono blokk külön táppal 4 védelemmel, egymástól függetlenül. Ha bármi gixer lenne az egyikkel a maradékokkal még tudjon menni alapon Még 1 érdés ha lehet.. A többi verzióban van egy ellenállás a kimenet és az ic 6-os lába között (10k - 25k között feszfüggően) Az mi célt szolgál, kell e? A hozzászólás módosítva: Okt 14, 2020
A kérdéses ellenállás szerepére nem jöttem rá, így eddig mindig kihagytam.
Hasonló rejtély a gate feszültséget korlátozó Zener dióda alkalmazása
Akkor jó.Ha már Te se akkor biztos nem is kellhet
Az az ellenállás visszacsatolásként szolgálna, ha az értéke összemérhető volna a műveleti erősítő kimeneti ellenállásával. Lehet a topológia tápáramvezérelt elődjéből maradt vissza, ahol tényeges funkciója volt. Bővebben: Link
Mára ennyire futotta tőlem, még át kell nézni, de azt már csak holnap..
Köszönöm még egyszer a segítséget! A hozzászólás módosítva: Okt 14, 2020
Az a fránya kontrol +C
De ha csak ennyi baja van, akkor így elsőre egész jó, mert ezt a legkönnyebb javítani.
Ha sikeres lesz a végeredmény,remélem közkincsé teszed majd a dokumentumokat..
Szia!
Jelenleg alkatrészekre vár a projekt , és 1 -2 hiba javítva lett a nyákon. Először 1 prototípust építek, ha az kibírja amit kell neki, utána lehet azt mondani, hogy megfelelt az elvárásoknak. Utána, mivel én is úgy kaptam, a tervet amit fentebb megtalálsz, természetesen én is felteszem a nyáktervet, ha arra gondoltál. Nagy dokumentációra ne nagyon számíts, ugyanis ezt magamnak építem hobbiból, max 1-2 mérési eredményről tudok majd beszámolni.
Sziasztok.
Azt szeretném kérdezni hogy a 40V -ős verzió(Király Ribor féle) üzemelhet kisebb tápfeszről( pl. 30V) is?
Szia!
KT honlapján is van - többek között - 2x30V-os tápfesszel működő változat is.
Tudom csak most van itt nálam egy 40V rá épített, viszont 30V-os tápról akartam próbálni.
De már van 40V is. Gondolom 42-43V(terheletkenül) még belefér. Nem tudom mi lehet a baja, letekert potival is kiveri az 500mA -és biztit. Most tettem a + meg a - ágba is 1-1 100 ohmos 10W ellenállást, úgy méricskélem. Az normális szerinted, hogy IC 6-ős lábán férek nélkül 12V van. Mondjuk nekem az is furcsa, hogy a bemenetet testre kötve a 2-esen 5.8V, a hármason meg 6.6V van.
És mind a két tranzisztor e-b között 0.7V , 0.8V mérhető, tehát nyitva vannak.
Mondjuk ahogy nézem a kapcsolást, fetek nélkül nincs értelme mérni, max a zénereket meg a tranyókat, meg az IC-t. Bocs az elírásokért, telóról írok és mindig átjavítja a szavakat... A hozzászólás módosítva: Nov 28, 2020
Én voltam a hiba oka
![]() A potit nem maxra hanem minimumra tekertem. Most, hogy valóban maxon van, 1.8V esik a 100ohmon. Szépen állítható a nyugalmi áram, a ki menetén pedig 22mV egyen mérhető. Az még belefér ? (40mA -t állítottam hidegen) A hozzászólás módosítva: Nov 28, 2020
A 22mV kimeneti offset teljesen rendben van és úgy látom nincs semmi gond a mérések szerint.
Sziasztok
Ma egy másik 40V -os vf2 panelt próbálok életre kelteni(eredeti Király T. féle kapcsolás és nyák). A probléma hogy a poti max. állásában sem meg a nyugalmi áram 97mA alá. Ezeket mértem a panelon : A tápfesz +-42V +ág : G-S 4,9V ; B-E 0,8V -ág : G-S 4,7V ; B-E 0,8V IC: 2 : 13mV 3 : 12mV 4 : -16V 7 : 15,8V 6 : -1,11V Szerintetek mi lehet a baj ?
Nincs semmi baj. Vagy a Zener-eket cseréld 12V-osra, vagy az emitter ellenállások értékét növeld meg. Ha az npn-nel az eredeti rajz szerinti 2,7k+2,2k trimmer van, akkor elég az alsó (pnp) 3,3k-t 4,7k-ra növelni.
Szia. A zener-ek 12V -osak(a felirat alapján), az ellenállások pedig 2,7k+2,6k(poti) - 3,5k.
Megpróbálok a 3,5k helyett 4,7k-t rakni. Köszi. Szerinted ha a gate lábakra forrasztok 100 ohmos ellenállásokat, tényleg kevésbé gerjedékeny lesz, vagy nem kell ? A hozzászólás módosítva: Nov 29, 2020
Szia! A mérési eredmények nincsenek összhangban az ellenállásértékekkel.
Az Ugs feszültségekből a 820 Ω ellenállásokon 5 mA áram tételezhető fel. Ez a 2k2+2k7-en több mint 20 V-ot kéne ejtsen, nálad pedig kevesebb mint 15 V-ra jön ki.
Szia.
A feteken 1k van és a zener-ek sem pontosak, de mindjárt küldök egyéb mért értékeket is. Köszi. A hozzászólás módosítva: Nov 29, 2020
Egyébként a gate -re 100 ohm -ról mi a véleményed ?
(Bár ez nincs az eredeti kapcsolásban, KD írta hogy csökkenti a gerjedékenységet, igaz hogy a conductorra...)
Kösz Karesz, a 4,7k megoldotta a problémát.
Mostmár csak a 100 ohmos kérdésre lennék kíváncsi.
Analóg üzemben használjuk a gate ellenállást. A félvezető parazita kapacitása és induktivitása alkotta rezgőkör jóságát rontjuk le a segítségével.
Azt feltételezem, hogy ezt a kapcsolást építetted meg. Az opamp táplábain semmiképpen nem mérhetsz 16V-ot ha Zener-ek 12V-osak... akkor ott valami gáz van. Ahogy reloop is írta, a 47-100 Ohm gate ellenállás kell, mivel anélkül garantáltan gerjedni fog. A gate és táp közé kötött Zener viszont teljesen felesleges, mert ott még jelentős túlvezérlés esetén sem lesz 8V-nál nagyobb Ugs fesz.
Szerintem meg megyek és veszek elemet a mûszerembe, mert már a második trafóval próbálkozom, és 2 óra alatt 10V -ot nőtt a szekunder oldalon a feszültség.
Aztán soroltak titeket a további kérdéseimmel, mert összedobtam közben egy conductor2 -t de azzal is akadtak problémáim.
Előre is köszönöm a türelmeteket.
Mitől lehet az hogy egy egyszerű 4 Ohmos hangszóróval szépen szól, viszont ha rákötöm a szintén 4 Ohmos, 3 utas “hangfalat”, egyből megnő az áramfelvétel. Most 2 100 Ohmos 10W -os ellenállás van bekötve áramkorlátnak, de nélkülük kimegy a 2 A -ős bizti egyből.
Mikor testre volt kötve a bemenet, 20-30 mv egyen volt a kimeneten, ha ha rajta van egy tuner, teljesen lehalkítva, 50mv. A kis hangszóróval szólt is szépen.
Lehet hogy hibás a hangfalnak a hangváltója magas frekvencián?
Mással szól...
|
Bejelentkezés
Hirdetés |








