Fórum témák
» Több friss téma |
Fórum » VF2 végerősítő
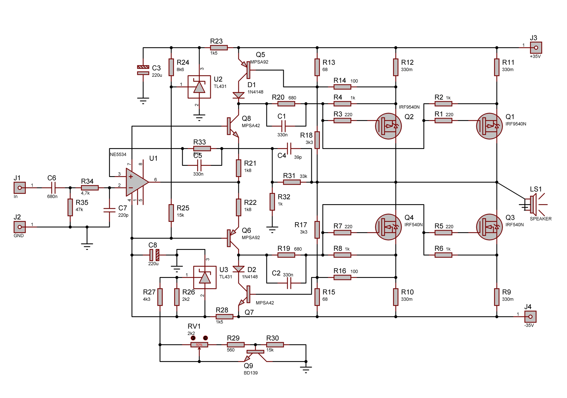
Ezt a kapcsolást építettem meg :
Ez miért jó?
Invertál ez az erősítő, gyenge mélyhangátvitel, a stabilitása nem is tudom milyen. Érdemes ezzel foglalkozni? Üdv!
Ezt a topikot ez ihlette, szóval úgy gondolom van benne valami ...
Először én is ezekkel a kapcsolásokkal próbálkoztam, de a harmadik elfüstölt FET (valószínűleg gerjedés miatt) után jött a VF-2 Conductor, ami azóta is hibátlanul üzemel. Rajz és nyákterv itt a topikban megkereshető.
A hozzászólás módosítva: Aug 19, 2020
Szia! Írd meg a műveleti erősítő öt használt lábán mérhető feszültséget testhez képest és tüntesd fel a feszültség polaritását is. Ebből elemezhető a kapcsolás.
Ok. Köszönöm hogy segítesz. Csak vasárnap du. tudom megadni a kért értékeket, mert már nem vagyunk otthon.
Bár, ha jól emlékszem, a múltkor fetek nélkül mértem : 2 - 0V, 4 - (-12), 7 - (+12V) , 6 - (+6V). A 3 -ra nem emlékszem. Vasárnap megmérem. A hozzászólás módosítva: Aug 20, 2020
MOSFET-ek nélkül nem áll be az egyensúly a visszacsatoló körben, az a mérés nem mérvadó.
Az említett erősítő nem invertál. A stabilitása pedig olyan, amilyenre beállítják. Lehet belőle jól működő darabot építeni.
"Lehet belőle jól működő darabot építeni" - ez a lényeg.
![]() Üdv!
Kérésedre :
2(-0.8V) ; 3(-1.3V) ; 4(-12.6V) ; 6(-4.2V) ; 7(+12.6V) A bemenet testre van kötve. A visszacsatolásba a 33K után sorba raktam még 4.7K így 38K, már majdnem 39K ... A potival 100mA -ig állítva a pozitív ágban a nyugalmi áramot, a kimeneten -6V körül van. Előre is köszi hogy időt szánsz rám A hozzászólás módosítva: Aug 20, 2020
Egy működő kapcsolásban a műveleti erősítő invertáló és neminvertáló bementei között (2,3) nem, vagy alig mérhető feszültségkülönbség. Amennyiben ilyen 0,5 V körüli az eltérés, akkor a kimenetnek a tápot megközelítő értéken kell állnia, tehát plusz, vagy mínusz 11 V-on. Mivel esetünkben az invertáló bemenet a pozitívabb, a 6-os -11 V lenne, ha jó lenne az IC.
A mért -4,2 V hibás IC-re utal, vagy a kimenetet 20 mA-t meghaladó áram kibocsátására kényszeríti valamely hozzá kapcsolódó rossz alkatrész, esetleg parazita vezetés. Látnunk kéne egy-egy értékelhető fotót a beültetett alkatrészekről és forrasztási oldalról, ha a műveleti erősítő cseréje nem oldaná meg a problémát. A visszacsatolásban a 22 µF elkó mérsékelten örül a fordított polaritásnak. Ha sikerül a kimeneti egyenfeszültséget 100 mV nagyságrendűre csökkentened, akkor nem pazarlás a lecserélése.
Hello! Az aläbbi kapcsoläs mi okbol adhat ki magäbol -5,5 voltot a kimenetÉn nyugalmi äram felvÉtele nÉlkül?
Szia! Bővebben: Link
Köszi! Eddig ott tartok, hogy az ic nem kap täpot valami okbol....
Az IC elötti 2,2K meg volt szakadva... Most jo. IC nÉlkül is beällt a 100mA nyugalmi äram.
Sziasztok!
Van ebből az erősítőből olyan verzió ami +- 35V-ról megy, és 4 ohmos és van benne áramkorlát? Biztos van csak én nem találom. Előre is köszönöm!
Ge Lee kolléga rajzolt már ilyet, csak át kell számolni az adott üzemi értékekhez. Gyenge pontja, hogy a source ellenálláson eső feszültség képes hiányozni egyes MOSFET példányoknál a csúcsáramhoz szükséges Ugs-ből.
Az áramkorlát használatát mi teszi nálad szükségessé? Kimeneti rövidzár fordulhat elő, vagy 4 Ω-nál alacsonyabb terhelés esetén szeretnéd blokkolni a végfokot?
Ha kölcsönadom, ne bírják megölni.
volt már hogy egy 600-as 8 ohmos ágotámra 2 ohm volt kötve és hívtak hogy sz..r az egész
Ha már ennyire lehet válogatni, akkor legyen a conductoros, ott nem kell a diódával játszani.
Ebből a topológiából nem tudok igazán bolondbiztos védelmet fabrikálni. Az R12-tőt ajánlott bekötni a hangsugárzóvédelembe. A 60 mΩ a gyakorlatban két párhuzamos 0,12R 2 W-os ellenállás.
Köszönöm szépen! Fet duplázás javítana rajta?
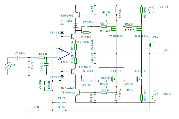
Átdolgozom, erre fog hasonlítani.
Lehet KD más megoldást választana, de úgy látom jelenleg nem látogatja a HE-t.
Szimulátorban megnyugtató eredményt mutatkozik. Továbbra is javasolom az ábra T5, vagy T8 kollektoráról a védelem aktiválását, mert tartós korlátozás alatt hatalmas a disszipáció.
Köszönöm szépen! Átrajzoltam a saját progimba (Azt se tudom Ti mivel csináljátok), nekem csak ilyen van. kiegészítettem a TL431 -es résszel. Ránéznél hogy jól csináltam e?
|
Bejelentkezés
Hirdetés |














