Fórum témák
» Több friss téma |
A képen sok dolog látható, csak az nem, mikor hova vannak kötve a mérővezetékek.
Ha az egyik mérővezeték lóg a levegőben a másikkal pedig ide-oda tapogatsz, nagy valószínűséggel mindenhol kb. 100 V~ fogsz mérni. Ennek oka a műszer igen nagy belső ellenállása és a szórt kapacitások/induktivitások.
Egy kondin nem szabad váltófeszültséget mérni, vagy "nincs is ott a kondi", Meg a képen ahogy nézem, mind két esetben plusz feszültséget mérsz, holott +- 42V-ot kellene hogy mérj.
A fekete mérőzsinór épp takarja a kondik közepének földelőpontját. Pedig elsőként azt kellene szemügyre venni. Valamint ehhez a ponthoz képest mérni a +- feszültségeket a kondin. És utána meg a kettő összegét a két kondi fehér és piros veztéke között.
A képeken látszik a + és - feszültség is.
A piros és a fehér között pedig a kettő összege mérhetô. Én azt nem értem hogy nőhet az feszültség 2 nap alatt majdnem 10 V -ot.
Azért egy egyszerű trafó-híd-kondi áramkörnél nagy csodák nem lehetnek..
Sziasztok. Van itthon egy izmosabb akkutöltőm (kb 6-7A) és annak kimenetét szeretném átalakítani 5V -ra , de mivel nagyobb áramokat követel a felhasználásom így nem elég magában egy 7805-ös. Általában ezt meg szokták oldani egy + 2N3055-el, viszont olyan kapcsolásra lenne szükségem, ami pl: nagyobb áram esetén tiltaná a kimenetet, mint egyfajta biztosíték működne az áramkörben, amit aztán vissza tudok kapcsolni a hiba megszüntetése után.
Erre a feladatra valakinek lenne esetleg ötlete?
LM2576 pl.
Végül megépítettem ezt, viszont nem értem de már 200mA-nél 4,72V, 1,3A-nál meg kereken 4V-ot ad le. A labortápom kimeneti feszültsége nem csökken.
Mit tudok tenni hogy ne csökkenjen le a kimeneti feszültségem terheléstől függően? Pont az volna a lényeg hogy 5V legyen ne 4. A dióda 1N4007, a kondenzátorok 50V 220uF.
Szerintem a tranzisztorod megszakadt, egyszerű diódaként működik és minden áramot a 7805-ös szolgáltat. Mindent írtál, kivéve a tranzisztor típusát. Tápfeszültségtől függően komoly hűtőfelületre kell tenni.
A tranzisztor 2N3055, hál égnek megtaláltam a problémát (egyszerűen
voltam). Ha vékony vezetékkel mérek nemcsoda az áram esés. ![]() Most már szépen működik, annyi hogy a kimenetére kap egy 22.000Uf-os kondenzátort, 100nF-ot zavarszűrés ellen, és egy 220ohm 10W ellenállást előfeszítésnek mivel 5.37-en áll alapból , viszont minimális (50mA) terhelésre 5.07V-ra áll be, 4.98V-ot tart kerek 5A-en. Eddig tudtam terhelni, többet nem tud a labortápom.
Nem áram, hanem feszültségesés.
Elnézést, elírtam, igazad van.
Ez így nem igazán stabilizál: Az IC csupán egy zener diódának felel meg. Ha mindenképp NPN tranzisztort akarsz használni, akkor is kell egy PNP a meghajtáshoz, de ha van kéznél Olyan PNP ami elbírja a kívánt áramot, akkor az is elég.
A lényeg az R1 méretezése: olyan érték kell ide, ami a vezérlő stab IC megengedett áramának 50...70%-ánál 0,7V feszültségesést produkál. Ezzel nyitja a kerülő PNP teljesítmény tranzisztort. A hozzászólás módosítva: Dec 5, 2020
Az már az általa építettnél is kérdéses, mivel maga az IC sem rendelkezik "igazi" áramkorláttal, csak túlmelegedés és bemeneti túlfesz ellen van védve.
De lehet hozzá rajzolni még egy tranzisztorral.
Olyan 7,2A-nél elkezd erősen csökkenni a kimeneti feszültség, 7,6A-nél már 1,2V mindössze.
A trafós táprész amire kötöttem 10A-t biztosan tud így valószínű az áramkorlát rész rendben van. Most ami problémám támadt az már a táprész felőli, mivel az egyenirányítás akkutöltő révén elég érdekes így ezt majd át kell alakítanom mivel a kijövő feszültség hiába pontos ha zavart. Jelenleg a trafó "középső megcsapolása a negatív, és a két széléről 1-1 diódával jön le a pozitív ág.
Szia! Mérd meg hogyan változik a feszültség a töltő kimenetén a terhelés hatására! Lehet, már ott nagy az esés a 7 A-nél, ami ugyan természetes egy akkutöltő trafójánál.
Mire szeretnéd használni ezt a tápot?
Mostanság egypaneles számítógépekkel foglalkozok és azok tápellátására használnám (TTL) így ahhoz megfelelőnek kéne lenni.
A töltő kimenete 11,8V eredetileg, az 11,65V-ra esik be 10A-nál. Terhelni le tudom szépen, feszültséget alig ejt, az áramkör amit pedig alább mutattam olyan 9V bemenettől tű stabil kimenettel működik.
Az áramkör stabilitását megkérdőjelezném, mert a 2N3055 (vagy bármely tranzisztor) bázis-emitter feszültsége áram és hőmérsékletfüggő. A 7805 csak a bázis feszültségét tartja egyenletes szinten.
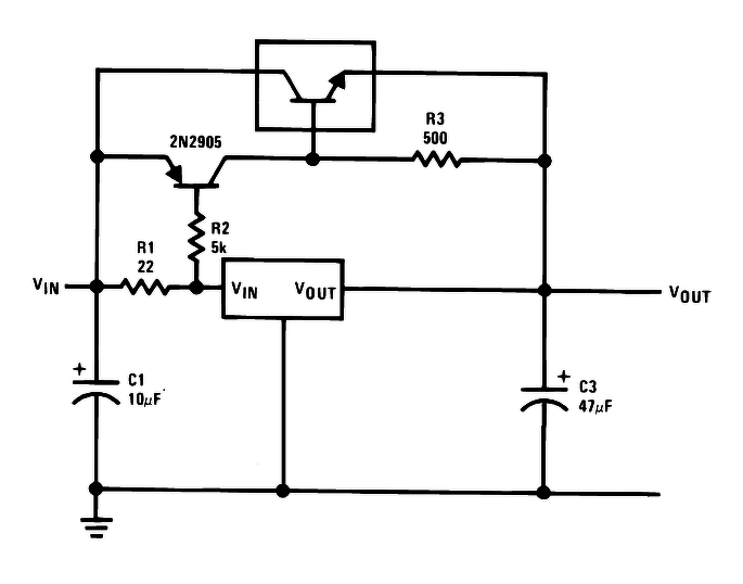
A kapcsolóüzemű tápok széles körű elterjedése előtt a TTL rendszerekhez LM723 alapú stabilizátort használtak. Mellékelek egy elvi ábrát. Ebben már van tetszőlegesen méretezhető áramkorlát és az 5 V is módosítható. A feszültség állíthatósága nem elhanyagolható szempont. Nagyobb panelnél, a tápcsatlakozótól legtávolabbi IC-nél is illik legalább 4,75 V-nak, de inkább 5 V-nak megjelennie. Ehhez a csatlakozási ponton gyakran 5,2-5,3 V-ot kell beállítani. További veszteségek lehetnek a kábelezésen (mint tapasztaltad) és a csatlakozókon. A hozzászólás módosítva: Dec 5, 2020
Az akkutöltő egyenirányítása kétütemű (kétutas) amin nem kell változtatni. A logikai áramkörökhöz pedig elengedhetetlen az áramkorlátozás, ami egyben rövidzár elleni védelem is.
A javasolt 723-mal épített táp erősen ajánlott.
Hello! "A töltő kimenete 11,8V eredetileg, az 11,65V-ra esik be 10A-nál."
Ez nagyon arra utal mint a feszültség értéke, mint a feszültségesés, hogy az aksitöltőn egyáltalán nincs pufferkondi. Pedig az oda nagyon kell, és nem a tápod kimentére, mint ahogy írtad. (Ha jól emlékszem.)
Igen gondolkoztam én is a teljes átépítésen.
723 van bőven mivel a labortápom is erre épül. Akkor maradok az átépítés mellett. proli007: Amikor mértem magát a töltőt nem volt benne kondenzátor, az amikor bekerült a stabilizátor akkor került fel mind a stabilizátor elé mind mögé.
Érdekes módon én már elég sok tápegységet építettem 5 és 3,3V-os logikai áramkörökhöz, leginkább mini számítógépekhez. A bevált kapcsolásomban nincsen visszacsatolt stabilizálás és a kimeneti feszültség sem szabályozható. De gond még sosem volt eggyel sem.
Nálam semmi sincs gond, ha kiugrom az ablakon. De megjegyzem, a ház földszintes..
Na látod, te sem raknál liftet, vagy lépcsőházat a földszintes házba, mert minek? Felesleges elbonyolítani, ha egy egyszerű megoldás is teljesen megfelel.
Sziasztok!
Van egy ilyen elképzelésem, maga a kétfokozat elméletben megvolt, de hülyeségnek gondoltam, aztán hogy eleget meredtem Attila86 tapjára rájöttem, hogy mégsem. Az elmélet az, hogy nem akarom az analog világot bolygatni nagyon úgyhogy inkább táp IC-re csimpaszkodnék egy controllerel (/vagy controller által hajtott ADC/DAC) a kétlépcsősz szabályzáshoz a kapcsüzem mindig kicsit a linear fölé szabályoz (talán maradék fesznek hívják? vagy a tranyó mászik a fejemben...) és ezen részt nem tudom, hogy jól csinálom-e. A kapcsüzemnek van egy alap visszacsatolása ami valamilyen kis feszültségre leszabályoz (ebay-es modul is szóba jöhet amin a jó isten se tudja hol az SHDN így marad ez a sufni) amíg nem megy az OPA (első verziónál dig pot lesz így amíg az nincs beállítva nem szól az FB-re) aztán 1/10 osztóval a kapcs-lin ezt a különbséget VREF-re (SW VREF-jére) szorzom és ezzel szabályoznám a kimeneti feszültségét a kapcsüzemnek ez simulátorban szépen megy, de ez a valóságban is megálja a helyét? Az analóg rész feszültség szabályozása innen jött, ha jól gondolom ez nem problémás megoldás?
Sziasztok!
Egyenlőre így szeretném bekötni a tápot a trafóba, erősítőhöz lenne. Ez okozhat valamilyen zavart? Köszönöm!
Hello! Ebből még sok minden nem derül ki, mert nem tudható mi van a tápban, és a táp kimentén mi van közösítve.
Szia!
Vázlatosan ilyen. Elméletileg rendesen kellene működni. Ez használt trafó, de nem zúg teljesen csendes. Eredetileg négy szekunderes trafóra gondoltam, de megszűnt a cég ahol tekercseltettem volna. A hozzászólás módosítva: Dec 13, 2020
Kb. sejtem mit készítenél, de inkább javaslom kérdezd meg Reloop-ot. Mert szerintem több egyenirányító így párhuzamosan fog kapcsolódni. De amúgy attól még működhet.
|
Bejelentkezés
Hirdetés |






voltam). 










