Fórum témák
» Több friss téma |
Fórum » Propeller Clock
A 127 ledes óra egy része meg van nekem is,
A rotor beültetve a PI segédpanel hozzá az alkatrészek jaa és a PI is megvan Mennyire lehetne ezt valami egésszé kovácsolni? Ha már megvan legalább pörögjön Örülök neki hogy annó a 67 ledest megépítettem a segítségeddel A nappaliban van és 24 ből 24 órát üzemel. A hozzászólás módosítva: Okt 7, 2020
Sziasztok. Ha Hdd motorral csinálom az órát akkor a bázist kell ehhez a motorvezérlőhöz kötnöm?
Bővebben: Link
Igen, de az LM2941 kell elé.
Időnkén be be nézek ide. Megváltozott a fórum Már nem olyan pörgős mint rég. Akkor szerettem ovasgatni követni a történéseket. HP41c, Kly, Patexat, a forum motorjai voltak , pörgették az eseményeket. Kár hogy szétszalad a csapat.
Nem egyszerű..Használj inkább videofejet van melyikben egy az egyben múködik az energiaátvitel..Bővebben: Link
A hozzászólás módosítva: Nov 8, 2020
Segíthetek benne ennél sokkal egyszerűbben oldottam meg
A hozzászólás módosítva: Nov 9, 2020
Igaz a 67 LED-es készült, 3 éve hiba nélkül megy vele az óra.
A 26 ledes rotort is ezzel működtettem egy ideig. Persze a táppanel nélkül.
Érdekelne a te megoldásod is részletes infoval ha van rá időd.
Köszi.
Szia a te megoldásod is érdekelne. Köszi.
Semmi extra nincs az órában egy rtcs óra lenne. Ehhez szeretnék egy usb-s bázist ami a sz.géppel kommunikál. Ha van ehhez bevált kapcsolásotok és nyáktervetek azt köszönettel fogadom.
USB-s bázis tudtommal egy van.
De nem értelek minek kell neked egy USB-s báis ha egy egyszerű órát szeretnél. Akkor kell USB-s ha egy komolyabb rotort építesz ami komunikál a bázissal
El is feledtem Ez WPover amit én javasoltam neked ezzel nincs adatátvitel Bázis és rotor között.
Az USB-s bázishoz videmagnófej-motor javasolt Nekem is azzal műödik az egyik órám
Akkor jöhet egy sima rtc-s propeller egy hozzá illő bázissal ha lehet olyan kellene ami nem 2 oldalas nyák. Smd lehet.
Sziasztok. Lenne itt ez a videofej. M51721Atl ic van benne.
Higy lehet forgásra birni?
Illetve még annyi hogy hogyan érdemes kikísérletezni a tekercsek bekötését? A bázissal tápláljam meg a tekercseket?
Köszi.
Szia.
Ha találsz az ic-ről adatlapot akkor nyert ügyed van.
Ha jól nézem akkor a 10-es lábra mehet +12V a 4-es láb a Gnd de gondolom a 3-as lábra is kell feszültség hogy elinduljon. Az kérdezném ez a fesz. mennyi lehet?
Köszi.Bővebben: Link
Bár nem tőlem kérdezted, de az engedélyező lábat 100k-val tápra húzod és el kell induljon.
Esetleg a videofej tekercs bekötésekben valaki tud segiteni?
Köss sorba vele egy ellenállást a próba erejéig.
Sziasztok !
Ennek a propnak keresném a kapcsolási rajzát,illetve milyen bázis lenne hozzá jó? Köszi.
Szia!
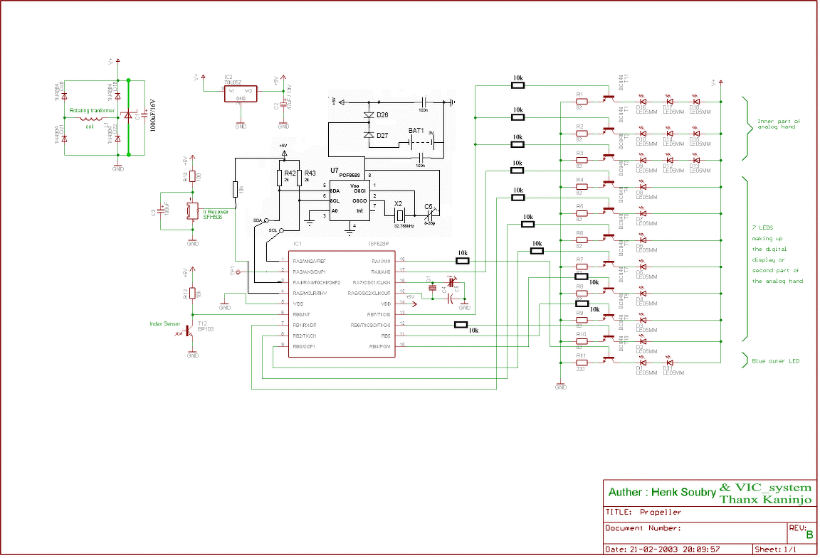
Ezt valamikor én követtem el. Ennek egy második változatáról itt van minden (a ledek ellenállás értékein változtattam). Van egy kész működőképes ilyen panelem, a kapcsolási rajz is erről szól. Ezt ha kell neked adhatom.
Köszi a segítséget. Mennyire mutatós az óra ? Egy videót tudnál küldeni róla?
A hozzászólás módosítva: Dec 30, 2020
Sziasztok !
Ezen a kapcsolási rajzon a D26-27 dióda milyen típusú? Köszi.
Bármilyen kicsi megfelel oda, csak az óracsip áramfelvételét kell tudnia. (jellemzően max. 200uA az áramfelvétel, tehát egy 10mA-t tudó dióda is megfelel)
Szia!
Így néz ki, de ez nem az a forgórész. Erről amit neked adhatok nem készült videó. A két dióda típusa az én kapcsolási rajzomon is látható. BAT41, BAT42, BAT43 bármelyik. Pl. Hestore (kép) |
Bejelentkezés
Hirdetés |














