Fórum témák
» Több friss téma |
Hát, ha a 15V alá nem esik, akkor jó lehet az a trafó -bár kb teljes terhelésen van.
Az egyenirányítás 15 VAC és után 15 VDC van? Különböző értékeknek kellene lenniük. Az egyenirányítás és a kondnezátor között van valamilyen alkatrész?
ha jól látom egy garetz van előtte. Igen 15 vdc.
Azóta is méregetem mi lehet rossz, de nem találok hibát sehol, mindenhol jó minden.... Nemértem A hozzászólás módosítva: Jan 5, 2021
Az egyenirányítás előtti mérésnél kapcsold át a műszert AC állásba, anélkül a fene tudja, mit mér.
x VAC = 1.41*x VDC
Ez azért érdekes, mert ha 15V AC-t mérsz a transzformátor szekunderén, akkor azvegyenirányítás után annál kicsit kevesebbet, kevesebb mint 14V DC-t mérhetnél -ha nincs pufferkondi. De van, azt beszéltétek (azt hiszem). Akkor pedig (például) a pufferkondi lábain valami 20V Dc kéne legyen...
A hozzászólás módosítva: Jan 5, 2021
most hogy basztattam, VAC-ba mérve 3.4-5 volt megy a kondira. A Tekercstöl kifele szintén.... Most már tényleg nem értem.
A Különbség amit most csináltam, hogy a fekete és a kék vezeték nem volt a szárító testre kötve. Eredetileg a Képen látható 2 vezeték a lemezre van kötve. A hozzászólás módosítva: Jan 5, 2021
A kondira dc megy, a trafó lábain van ac. A diódákon acból dc lesz.
A tekercs két megfelelő lábán 15V act kell mérjél. A hozzászólás módosítva: Jan 5, 2021
A Két legszélső lábán mértem 3.4-5 voltot kb.
+ A Kondinál is bár ott AC-vel mértem. De ott is annyi volt. Nagyon nem csináltam még vele semmit, még ezelőtt 15V volt rajta. most már csak 3.4-5 körül Mondom annyi hogy most a házra nincs rá kötve ez a két vezeték. Bár nem is értem különben hogy ezt miért kell a házra kötni. A hozzászólás módosítva: Jan 5, 2021
Hoppá! Találtam valamit. Elkezdtem a reléknek 12V dc-t adni. Az első kettő nyílik is. a többi 3 szikrázik csak. meg se moccan.
Fordított polaritással adj nekik áramot, a védődióda nyitóirányban kaphatja a feszültséget.
Ha a trafó kimenetén 15 V-ot mértél most csak 3.4 - 5 V van, akkor két eset lehetséges. Szekunder oldalon zárlatos a transzformátor vagy valami terheli a szekunder oldalt. Ha nem egyértelmű, hogy valahol zárlat van, akkor a trafót ki kell forrasztani és úgy tesztelni. A hozzászólás módosítva: Jan 5, 2021
Az utóbbi 3 nem nyílik, bármilyen polaritással próbálom.
A Relékre az van írva h 12Vosak, ezért 12v dc-t eresztek rá, de semmi. A hozzászólás módosítva: Jan 5, 2021
Minden relé előtt van egy smd 3lábú ic gondolom stab, egy zener, meg 104, 472.
Az a 3 zener dioda ha rámérek teszterrel, 1000ről elindul lefele egészen nulláig majd nem mér semmit. Egy ugyan olyan jó relé mellett lévő zener 0.76ot mutat. Most kérdés a zener rossz, vagy valami összezavarja a műszert, és nem biztos hogy a zener lesz a baj? A hozzászólás módosítva: Jan 5, 2021
Mintha mondtam volna valamit a relékről
![]() Mérj ellenállást az összes relé tekercsén 2k/2000ohm állásban. Lehet a relé rossz, de lehet a rajta lévő dióda zárlatos.
Idézet: Nyugalom... Beszélünk neki egyszerre öt irányból, másrészt ez a két oldalnyi szöveg nekünk kb. 3 - 5 percnyi kényelmes ellenörzés. Ha a kérdező tudná, nem itt kérdezne. Pacsi! „Mintha mondtam volna valamit a relékről”
5 relének mértem a lábát a tekercsnél.
Tehát az említett első 2 jó relénél akkora az érték, amit a zenernél mértem (2k-ba) 0.76 A Többi relé 0.00 Na most a kérdés hogy miért. Még mindíg ott a tényező hogy mindegyik elé van egy zener, ic, meg smd kondi kötve. Szerintetek mit nézzek előbb? köszönöm a válaszokat
A relék lábán direktben mérj. A tekercshez a két különálló láb tartozik. Ha 0 ohmot mérsz 3 relénél is, akkor valószínűleg nem mind rossz, hanem közös táplálásuk van. Akkor is ezt méred azon a hárman, ha direktben a lábain mérsz, és meg is cseréled a mérővezetékek polaritását?
Ha több alkatrész kapcsolódik párhuzamosan, akkor már tényleg forrasztani kell ahhoz hogy megtudd, melyik alkatrész zárlatos.
Így van, az szinte biztos hogy közös a dolog, nemhiszem hogy 3 relé fingta el magát egyszerre.
Mellékeltem egy képet próbáltam színnel jelölni, a piros pöttyök nem mutatnak semmit a zöldek a jók. Tehát a relék lábánál direktbe mértem. A hozzászólás módosítva: Jan 5, 2021
Fellülről pedig: Zöld a jó piros/fekete a rossz.
Na és most kellene segítség, hogy most inen hogyan tovább?
A panelen lévő piros réteget le tudod mosni valamivel? Denaturált szesz, izopropil alkohol, valamilyen hígító közül mi van kéznél? Tartok tőle hogy valamilyen gyanta lesz, azt kb. lehetetlen levakarni...
Hát semmi nem vitte eddig, körömlakk lemosóra gondoltam, még nem próbáltam, kisollóval kapargattam meg eddig a lábakat hogy tudjam mérni, mert nem viszi le semmi.
De amondó vagyok, ha jól látom, itt ami zárlatot tud okozni az egyedül a zener igaz? Mert csak az van betéve a 2 polaritás közé, az ic az konkrétan most meg nem mondom de vagy a negatív vagy pozitív pólus. Ahogy elnézem az nincs össze kötve a 2 lábával. a zener viszont igen. Próbáltam több képet csinálni hátha valamelyikből kivehető A hozzászólás módosítva: Jan 5, 2021
Van pákád, és jó ónszívód? 2 oldalú furatgalvános nyákból nem könnyű relét kiszedni, és mondanám, hogy vágd el a vezetősávokat, de nem igazán látszanak, hova mennek.
Ha mindhárom lábain 0.0-t mérsz (nem semmit, az a szakadás, ol vagy ilyesmi a kijelzőn), akkor a 3 relé közös vezérlésű elvben, de a képen 5 kis csoport relé meghajtó izé van, így vagy azok is rosszak, vagy valami furcsaság van ott, de az biztos, hogy minimum reléket kell forrasztanod, de valószínű, hogy az smdket is. Mi van a kis fekete 3 lábú dolgokra írva? A diódák egészen biztosan a tekerccsel párhuzamosan vannak, tehát ahol a dióda van, ott olyan, mintha tekercsen mérnél. A hozzászólás módosítva: Jan 5, 2021
Ónszívóm van bár annyira jónak nem mondanám, de jobb mint a semmi, pákám van persze.
Mind háromnak a lábán 0.0-t mértem. Az smd-t oké hogy kiforrasztom ,de vissza lehet már nem fogom tudni ilyen durung pákavéggel. A Vezetősávot pedig pont azért nem csaptam el mert én sem láttam mi hova megy. A 3 relé közül a legelsőt kiforrasztom, ahonnan kezdődhet a "zárlat", hogy lássuk mi a helyzet.
Ok, a 3 lábú cucc típusa kéne még. Ha az egyedüli lábát kiforrasztod a kis feketéknek és késheggyel megemeled, akkor leszeded őket a relék tekercséről, és csak a vezérlés és a tápfesz/test marad rajtuk, így ha mindhárom rossznál megcsinálod, kiderül, melyik oldalon marad a hiba.
Az egyik jó melletti 3 lábú dolgon a testhez képest hány ohmot mérsz mindhárom lábán, ha a testre a fekete zsinórt rakod?
Srácok az van hogy nem tudom kiforrasztani, mert nem tudom semmivel leszedni ezt a trutymákot róla... A lábait ki tudom forrasztani, de a relét felülről befogja ez a cucc.
Hogyérted hogy a testre? ez valami 1G utána s és elfordítva 7n
Test, föld, valószínűleg a nyák alján a nagy felület a testhez van kötve.
Akkor ne szedd ki a relét, de ha csak az fogja, biztosan nincs forarsztva, akkor pár határozott billentés kiszedi a relét, de ha mégis be van forrasztva, kitöri a lábát. Inkább a 3 lábúak külön lábát emeld el.
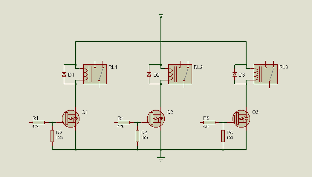
Elvileg, azok IRLML2502-es MosFET-ek. Az adatlapban lévő dátumkód és a panelen lévő dátumkód stimmel, 1997-es évjáratúak. A képek alapján úgy tűnik, hogy a mellékletben látható módon vannak összekötve (csak hármat rajzoltam be), az viszont igen fura, hogy egyszerre három relén is zárlatot mérsz. Ehhez az kell, hogy három dióda és három FET is zárlatos legyen. A lakkréteg sem segít a helyzeten.
Hihetetlen hogy mekkorát szívtam vele, de sikerült, leválasztottam.
Na most az van hogy ugyanúgy 0.0 mindhárom relé, 12V-ot adok neki ugyanúgy zárlat. Ha mérem ezt a bizbaszt amit mondtál, akkor 2k-ba elkezd menni 2000ig, majd ol. 20k-ba már nem csinál semmit. |
Bejelentkezés
Hirdetés |




















