Fórum témák
» Több friss téma |
Üdv. Akku nélkül nem indul ahogy ferci is írta. A hátulján van egy kis áthidalható érintkező ha nincs áthidalva automata töltő szabályozható árammal, ha át van hidalva szabályozható táp.
Hát ez akkuval sem csinál semmit, ha simán rá van csíptetve, vagy ha az akkuval sorba van kapcsolva egy égő az semennyire nem világít. S a tekergetésre sem reagál, fekszik, pihen az árammérő a nullán. Hátul az a kis valami nincs áthidalva. Úgy van ahogy az enyémen is, nincsen áthidalva. Ez sajnos tényleg egy hibás töltő lesz.
Akkor nekiállsz méregetni "darabonként" a 2 diódát, kikapod a tirisztorokat és leteszteled őket.
A kapcsrajz alsó szekcióját is végig tudod mérni, célszerűen egy külön kis tápról, megjegyzed, jelölöd a drótokat.. Ugyanígy a felső részt is..persze oda már jó lenne egy szkóp. Ha ismered az UJT-imitációs kapcsolást ( ez az ), szintén kiszerelve és 15-20 volt DC tápról be tudod úgy üzemelni, hogy mindkét kondi után, érzékeny kis hangszóróval berregést fogsz hallani, ha jó az áramkör ( a poti kell hozzá ). A hozzászólás módosítva: Jan 24, 2021
VD2-t addig vedd le, r12-13 közös pontjára add be a +tápot.
Én kezdek rosszat sejteni. Ugye 4 közösített forrfülecske van a trafó tetején, ahová a 0,1µF/630V van kötve az a primer kivezetése. Ott is van a 220V körüli feszültség, a másik kettő meg a szekunder lenne. Ott viszont semmit nem mérek.
Azt írtad kezdetben, hogy villant az izzód - ugyan, mitől?
Innen meg nem lehet látni, hol és mi van elektromosan. Szekunder bizti nincs a tekerccsel sorban a rajz szerint.. Ha 230 V megvan direkt a primeren, rosszul mértél szerintem. A primer és a szekunder nincs elosztva kétfelé a magon? Nehogy ott keveredjél el. Virít a jelzőizzó még vagy sem ( ha jó..) ? A hozzászólás módosítva: Jan 24, 2021
A jelzőizzó bedugott állapotban világít. a trafó az így néz ki. A tetején vannak a forrfülek, illetve az egyik csévén alulról egy sárga vezeték megy a panelra. Igen, az izzó valóban villan, ha ha kapcsolgatom az elosztónál.
A hozzászólás módosítva: Jan 24, 2021
Akkor él a szekundered ( és a primer is ! ) és el van osztva a kép szerint a primer és a szekunder is.
Az még lehet, hogy a szekunder 2 fél tekercsből csak az üzemel, ami a jelzőizzó van - akkor a soros kötés hibás, ill. hiányzik. ".... Igen, az izzó valóban villan...." - ezt azért másképp írd, hogy egyértelmű legyen.. nehogy izzó és jelzőizzó ugyanaz legyen.. ![]() Egy 24 voltos lámpácskával az egész szekunder kört felderítheted és ha megvan, olvass vissza és "darabonként" tesztelj. A hozzászólás módosítva: Jan 24, 2021
A jelenségről itt egy kis videó, miként kapcsolgatom a hálózatot. S az akkutöltő egy 12V/21W-os izzón van. Igazad van, ha szakadt lenne a trafó, vagy zárlatos akkor ez mi.
A hozzászólás módosítva: Jan 24, 2021
Ne "sötétben" keresgélj..- jelöld össze a panelre menő drótokat és forrpontokat, szedd szét és teszteld le a panelt segédtáppal, stb.
Külön pedig a tirisztorokat is.
Nekiültem, kiszedtem a tirisztort, majd pont azt nézegettem hogy mi honnan jön a trafó aljáról, és hogy hogyan van felfogatva a 2db dióda a készülék lemezre, mikor is észrevettem hogy az egyik diódán ahogy felhúzom a kis védőszigetelő csődarabot.. hát rendesen elfordult az egész dióda.. gondoltam várjunk csak, mi a franc.. Fogtam egy csípőfogót, és alaposan lehúztam mind a két diódát, ugyanis a másikat is eltudtam mozdítani kézzel. Ezután elővettem egy gépkocsiizzót, rátettem, és... woláá...
Működik.. szabályozható, világít. Rátettem egy akkut.. és gyönyörűen tölt, szabályozható. Köszöntem a segítséget.
Oké, örülünk..
Sziasztok.
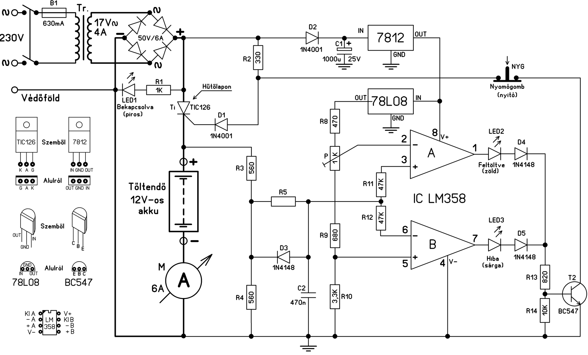
Azt szeretném megkérdezni hogy a csatolt kapcsolásban található tirisztort szigetelve kell-e hűteni, vagy sem. Én szigetelve szereltem hűtő bordára, a borda nem, a tirisztor viszont erősen melegszik ![]() Előre is köszönöm a segítséget.
Szia!
Hővezető pasztát tettél alá? Egyébként szerelheted szigetelés nélkül is, ha magát a bordát a dobozon belül helyezed el, így nem lehet gond használat közben, hogy a borda azonos potenciálon van az anóddal. (Nem érhet hozzá véletlenül az akku csipesz.)
Sziasztok! Egy kis segítséget szeretnék kérni a mellékelt kapcsolási rajzhoz, hogy a rajta feltüntetett értékekkel működnie kellene vagy valamit én rontottam el. A kapcsolás megépítéséről készült videó kissé eltérő mint ami a kapcsoláson fel van tüntetve pl. a 431 regulátor. A kapcsolás az működik, mert a kimeneten megjelenik a töltő feszültség de a zöld led ezt nem jelzi a rajzon megadott ellenállás értékkel megépítve. Így kétség merül fel a "töltve" állapot visszajelzésről. Gondolom a regulátor mérőáramkörében kell módosítani valamelyik értéket. Megköszönném ha valaki kisegítene abban, hogy hol hibádzik az áramkör. A Fet az IRFZ46N ... ez volt a fiókban a többi alkatrész az adott értékeknek megfelelő. A táp az mobil töltő, stabil 5V-os kimenetéről van biztosítva Egy 18650-es cellám van, ezt szeretném vele feltölteni az adott feszültségre (4.2V-ra).
Szerintem, a videóhoz viszonyítva,a Te rajzodon fordítva van bekötve a zöld led,legalábbis úgy látom.
Ígyvan, és a TL431 Gate és Anódja fordítva kell hogy legyen. De az ellenállások értékei is sántítanak..
Szia! Éppen ez az, hogy már a regulátor is el volt kötve, hát a bal oldali lába a referencia volna ami anódnak lett bekötve a videóban.
Igen, a zöld led is furcsa, hogy záró irányba van rajzolva. Majd mindjárt utána nézek, hogy tettem a helyére. A hozzászólás módosítva: Dec 3, 2021
Köszönöm, azt már észrevettem és kijavítottam.
Mégsem értem!
Mármint a rajz szerinti vagy a videóban bemutatott, mert a kettő nem egyezik meg . Akkor a referencia az a 4.7kΩ-os osztóról jönne, mert akkor a videóban jól rakja össze az áramkört.
Én azt nem néztem, de talán így fog valahogy működni. De számos buktatója van a dolognak.
Az áramot az 5V táp belsőellenállása (Rb) és az IRFZ RDSon ellenállása fogja korlátozni. De mivel A feszültséget a Fet-en keresztül nézi, nem azt fogja látni ami tényleg van, csak ha az áram már lecsökkent. Viszont ha az 5V stabil lenne, egyből lekapcsolna. A TL nyitva sem esik le 2V alá (szimulátorban sem jó), a Fet-nek ez alatt kell a könyökfeszültségének lenni, mer nem tudja kikapcsolni a TL. Ha meg magas, nem nyit ki, hogy kicsi legyen az ellenállása.. A Led-ek sem fognak virítani, ha igen, akkor meg beleszólnak a vezérlésbe..
Hát nagyon köszönöm a JÓ rajzot. Kell nekem elektronikás "jutubos videót" nézegetnem ... mikor nem is értek hozzá. Ha lesz egy kicsivel több időm ezt fogom összedobni és referálok róla hogy működik e.
Szerintem a kapcsolásban összesen nincs annyi feszültség, hogy rendesen kinyissa az IRFZ-t. De még az is meg van felezve. Valamilyen ...L végűvel kellene próbálkoznod.
Nem is gondoltam volna, hogy ennyi selejtes holmim van, de hát ha guberált cuccokból bontott alkatrészekből rakok össze egy egyszerű elektronikát számítanom kellet volna no és előtte méricskélnem. Az a helyzet, hogy van egy rakás hibás FET-em amik mind N típusúak, IRFZ46N-k. Azt gondoltam, hogy jó lesz ez 44 helyett és egyet beforrasztottam amivel ugye nem működött a kapcsolás. A többit már méricskéltem de egyiket sem találtam jónak. A diódás átmenet az jó bennük de a többi lábak között nem lehet semilyen értéket sem mérni. A lényeg az, hogy találtam egy IRF610-et amivel működik aa kapcsolás de a LED-ek azok nem azt adják vissza amit kellene és a kimenet (igaz, hogy csak jól feltöltött akkum van) az 3.9V-nál nem nagyon akar fentebb menni. A táp az telefon töltő ill. powerbankról történt. A kondenzátort azt lefelejtettem róla de nem is tiszta, hogy mi volna a szerepe.
Én mondtam, hogy sok örömöd nem lesz ebben a kapcsolásban. Mert működése meglehetősen esetleges. Ha tölt, akkor a Piros Led világítana. Ha a nyitófeszültsége 1,5V, akkor az árama az 1k+0.22k miatt (5V+1,5V)/1,22k=3,8mA. De ez csökkenti is a Gate feszültséget a 0,22k-n, 0,8V-al. Marad 4,2V. Ha megnézed a Fet adatlapjának 1. ábráját, akkor a 4,2V GS feszültséghez és az 5V-3,9V=1,1V DS feszültséghez, már csak 50mA Drain áram tartozik.. Csoda hogy nem kapcsol le a TL431, Mert ilyenkor már meg van az 5V tápfesz, és ez azt figyeli.
Szóval nem csoda hogy nem jó.. Sokkal észszerűbb lenne, ha egy TP4056-ot használnál..
Jó jó de azt én se gondoltam, hogy ennyi gagyi alkatrészem van és egy ilyen egyszerűnek látszó töltőt sem tudok összedobni. Még ezen gondolkodtam, hogy ezt dobom össze de közben kimentem a piacra és vettem véletlenül egy iker 18650 töltőt ezer forintért. A kedvem nem ment el az építéstől de elgondolkodtató, hogy megéri e alkatrészt keresnem a lomjaim között ha ilyen könnyen hozzá lehet jutni a kész kütyühöz.
Ez az áramkör semmi képen nem lesz korrekt, mert bejátszik a mérésbe a Fet ellenállása és a táp belsőellenállása is..
(Ja, a kondit azért raktam bele, hogy az aksi foglalat pillanatnyi kontakthibája ne kapcsolja le a töltést..) A hozzászólás módosítva: Dec 15, 2021
Értem. A tápfeszültséget megemelve nem lehet egy korrekt áramkört összehozni ebből a felállásból? Mármint a LED-ek IRF xx és TL alkatelemekre gondoltam, majd nézek egy táptrafót stab. IC-t ha ezen múlna, nem ragaszkodnék az öt volthoz. A töltő amit vettem az így néz ki.
Szia!
Ilyen töltőim nekem is vannak, néhány 100 mA-rel tölt, így hosszabb idő, amíg teljesen feltölt 2 db cellát, de ettől függetlenül jól használható.
Hello! Én lerajzoltam, hogyan lehet ezt megoldani. De nem azzal a módszerrel, hogy a táp és az RDSon korlátoz, meg beleszól a szabályozásba. Itt a "hagyományos" áramkorlátozás van, kb. 1,2A töltőáramra. És ha az aksi eléri a töltési végfeszültséget, akkor a TL leszabályozza az áramot. Amikor a töltőáram lecsökkent kb. 100mA értékre, lekapcsol a töltés és ezt a Led-ek jelzik.
De hogy mennyire van ennek értelme számodra, azt csak akkor tudod meg ha megépíted. |
Bejelentkezés
Hirdetés |










Mármint a rajz szerinti vagy a videóban bemutatott, mert a kettő nem egyezik meg . Akkor a referencia az a 4.7kΩ-os osztóról jönne, mert akkor a videóban jól rakja össze az áramkört. 











