Fórum témák
» Több friss téma |
Köszönöm szépen. De én Arduino UNO-val és ESP-01 vagy ESP-07-el szeretném megoldani mert NodeMCU-m jelenleg nincs.
Vagy vegyek egyet azzal könnyeb megcsinálni?
Esetleg egy oldalt tudnál linkelni?
Mert én már át kutattam az egész internetet. És melyik két három lábszámot kell át írni? Igazából 2 szenzort akarok az egyik menne az ESP-01-el a másik pedig az ESP-07-el. A hozzászólás módosítva: Jan 30, 2021
Esetleg? Bővebben: Link Nem tudom, mert nehezen jegyzem meg a dolgokat. Az ESP kivezetésszámait kell átírni esetlegesen. I2C nem mindig ugyan azon az elnevezésű pinen van. Az ESP01 és a nodemcu hardverileg azonos szerintem csak egyiken van soros adapter, és több láb, a másikon nincs.
Köszönöm szépen a linket.
Ki probáltam és nagyszerüen müködik. Esetleg tudnál olyan linket is küldeni ahol két wifi és két szenzor kommunikál egymással és persze egy web oldalon jelenik meg mind két mért érték?
Esetleg mind a kettőre tedd fel ezt a kódot, azzal a különbséggel, hogy az egyik HTML kódját módosítsd egy kicsit és egy iframebe jelenítsd meg a másikat, így egy oldalon jelenik meg mind a kettő, de nem kell nekik kommunikálni egymással (csak legyen állandó az IP címe, hogy ne kelljen mindig átírni)
A hozzászólás módosítva: Feb 2, 2021
Az a baj, hogy valamiért nem sikerül felprogramozni az esp-07-et. Az esp-01 sikerült de a 07 nem.
Miért nem sikerül? Hogyan próbálod és mit tapasztalsz?
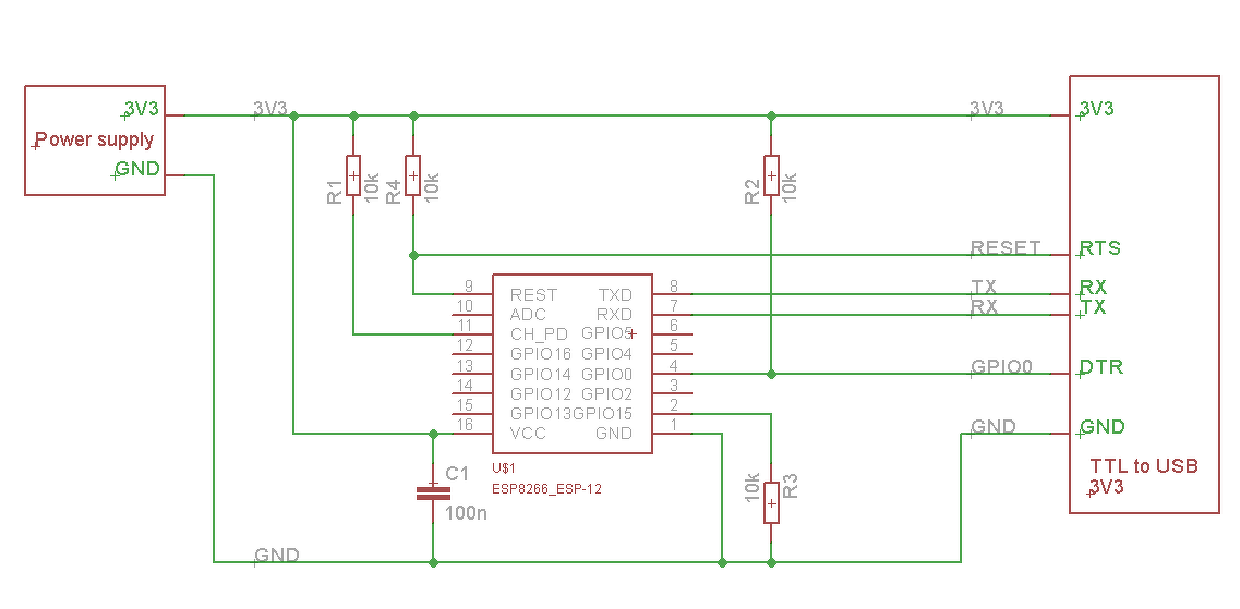
Ez a rajz alapján. Csak Arduino UNO-val. És amikor tölteném fel a kódot akkor az arduinon csak villog az RX led. Amikor az ESP RX lába az arduino RX-én van és a TX a TX-en akkor villog egyszerre a TX és az RX led is. Ha meg forditom akkor csak az RX led.
És utána a mellékletben látható hibát dobja ki. Csak a piros led világit az ESP modulon ha a reset lábát lehuzzom akkor villan egyet a kék led de kb 20%-s fényerővel. A hozzászólás módosítva: Feb 2, 2021
A rajz alapján csináltam.
És ugye az arduino reset lába folyamatosan le van huzva. A hozzászólás módosítva: Feb 2, 2021
Azon nincs. Esetleg próbáld meg úgy, hogy a GPIO0 lábat GND-re kötöd, elvileg azt illene.
Most ez alapján probálomm. Itt le van huzva. Mindjárt jelentkezem az eredménnyel.
De ezzel a leirással sem müködik. Nem tudom miért. :/
Bővebben: Link
Probáltam. Nem megy.
De ha a GPIO0 lehuzzom akkor állandoan világit a kék led. A hozzászólás módosítva: Feb 2, 2021
Fura. Igazából ugyanazzal a madzagolással és módszerrel mennie kellene, mint amivel az esp-01 sikerül.
Probáltam ugyanugy bekötni de nem megy.
Ha a GPIO0 földön van, a CH._PD 3.3V-on, az esp kap elég tápot (nem az arduino hajtja meg) és a baud rate is jól van beállítva, akkor sajnos nincs további ötletem egyelőre, flash módban kellene neki reset után indulnia, de ezek szerint valamiért mégsem teszi ezt.
Az arduino 3.3V-a nem elég neki?
Mert az ESP-01-nek elég volt.
Ha jól tudom, akkor olyan 50mA-t tud adni az arduino a 3.3V-on, de az esp-nek kellhet 200-350mA is.
Ha ránézel soros monitorral az esp-re és reseteled, akkor mond valamit?
Ezt irja ki töbszöri ujrainditás után.
Mármint olyan baud rate mellett gondoltam amin kommunikál (olvasható szöveget ad vissza valójában, csak más sebességgel, ezért értelmetlen amit látunk).
Végig probáltam az összes baud ratet.
A képen látható melyiknél mit ir ki. Csak ennél a kettőnél irt ki rendes szöveget.
Frissitettem az ESP8266 konyvtárat és mostmár el kezd gyorsan villogni a kék led amikor tölti fel a kodot és kiis irja, hogy connecting de utána hibát dob.
De ezt csak akkor csinálja ha a GPIO0 nincs sehova bedugva.
Ha gnd-n van a GPIO0 akkor mit csinál, vagy mit mond?
Ezt a hibát dobja ki és folyamatosan világit a kék led.
És soros monitoron nem ir ki semmit hiába nyomom a resetet.
Most ha áramot kap másodpercenként villog a kék led. De nem tudom miért mert mindig failedet irt ki.
Hali, pár évvel ezelőtt én is játszadoztam egy ESP-07-el de én akkor egy USB-UART-al (FTDI232) programoztam és működött rendesen, sajnos már nem emlékszem a beállításokra és a huzalozásra, amit találtam az az, hogy GPIO2 a 3.3v-ra kell a GPIO15 a GND-re és a GPIO0 3.3V-ra normal boot-hoz és GND-re programozáshoz.
Ha jól emlékszem akkor 115200 volt a baudrate. Csatoltam egy képet az akkori beállításokról az arduino IDE-ben és egy másikat a huzalozáshoz programozás esetén. Az eredeti módosítatlan ESP-n nekem is hasonló szöveget írt mint nálad uii.jpg-n. Ha a kék LED másodpercenként villog egyet akkor azt jelenti, hogy a flash-ről bootol vagyis az eredeti program fut rajta. Szerintem a bekötéssel lesz a gond nálad, mert nem programozás módban indul s így nem tudod írni. |
Bejelentkezés
Hirdetés |





















