Fórum témák
» Több friss téma |
Mielőtt kérdezel, a következő két dolgot ellenőrizd!
I. A helyes tápfeszültségek megléte.
II. A kimeneten van-e egyenfeszültség.
Élesztés.
Ez teljesen stabil működést mutat, a 3,59 V korrekt érték. Úgy nézem nem az erősítővel lesz a probléma.
A huzalozást kéne feljavítanod. Labortápot használsz?
EMG tr 9178 tápegység. Multiméter szerint jó minden vele.
Sziasztok !
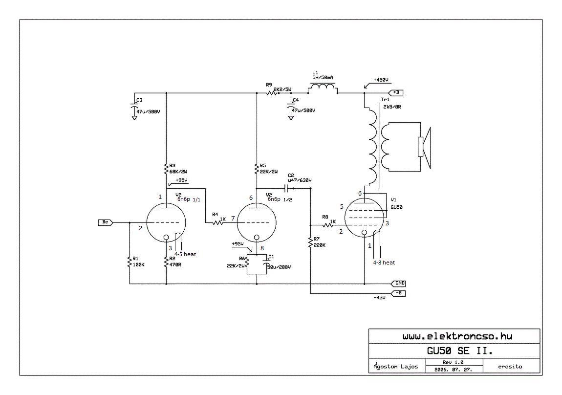
Tudom nem teljesen ide illő téma ,de muszáj tanácsot kérnem! Megépítettem a GU50 SE végfokot , mellékelem a rajzot melyikről van szó. Azt szeretném kérdezni , hogy milyen hangfalpárost ajánlanátok hozzá , hogy kicsivel dinamikusabb legyen , mert jelenleg egy pár philips 70fb563 hangfallal hallgatom , de mikor olyan zenét hallgatok amiben egyszerre sok a hang pl rock zene, akkor nagyon sok a torzítás, pedig nem is hangosan hallgatom , gondolom itt a hangfalak érzékenysége nem megfelelő... A hozzászólás módosítva: Feb 7, 2021
Köszönöm a válaszokat! Holnap megpróbálom más tápról, komolyabb vezetékekkel, stb.. Beszámolok a fejleményekről.
Rendben.
Köss sorba egy 330 Ω - 1k ellenállást a hangszóróval. Ha ettől megjavul a kivezérelhetőség, akkor a csipeszes összeköttetésben lesz a hiba.
Ez igy kevés ,többet kellene tudni arról az se ről .
Mekkora kimenők milyen tekercseléssel ,mekkora hálózati trafó ,mekkora nyugalmi áram ,stb ? Sok kérdés lenne ,igy hogy épitettel egy valamit arról sajnos nehéz lessz bármit is mondani ,a torzitást nem hinném hogy a hangsugárzókban keresném,. Legalább képeket tegyél fel , a tápegység felépitése is lényeges lehet.
Köszi, a TEA2025 szóba sem jöhet. Nagyon nem felel meg. A PAM-mal az a gondom, hogy zajozós, másrészt nem annyira rail-to-rail. Amugy a lineáris cuccokat ki lehetne (elvben) tápig vezérelni, ha MOSFET-es a végfok
A hozzászólás módosítva: Feb 7, 2021
Szia!
Akkor LM4991, vagy a távolkeleti NS8002, vagy sztereóban HWD4863. Nekem ez utóbbiból van egy MTE végződésű TSSOP tokozású egy zseb erősítőben.
Helló. Jó helyre tetted be kérdésedet, hisz ilyesmi is idetartozik a cím alapján.
Ahogy CIROKL kérdezte, tegyél fel néhány képet és mesélj a kimenődről,a végfokod tápjáról is. Egy ilyen végfok jobb esetben kiválóan megépítve trióda üzemben 7W-ot tud és így szól szebben. Mohingert is kérdezheted, tavaly épített egy GU50 SE-t. Friss élményeit meg tudná osztani veled és ha kéred ő is tud segíteni. A nyugalmi anódáramod mekkora?? (Miliamperre gondolok) A hozzászólás módosítva: Feb 8, 2021
Az előttem hozzászólók véleményét osztom. Nekem a kis kimenők okoztak pontosan ugyanilyen jelenséget SE erősítővel. Teljesen "összeesett" a zene nagyobb hangerőn, főleg rockzenével.
Kellene legalább egy teljesítmény átvitelt mérni, mert ennyiből ember meg nem mondja, hogy rendben vannak-e a munkapontok, kivezérelhető-e az erősítő. Lehet hogy 1-2W után már vágja a jelet.
Szia!
Amint lesz időm , akkor csinálhatok képet , de nem szép a kivitelezés! A Kimenők, és a hálózati trafók egyforma méretűek, 94*96*48mm nagyméretű hiperszil "vasak"! A kimenő trafókat ,hogy miként tekertem arról megosztok egy képet! Az anódfeszültség terheletlenül 400 dc , a 2 oldallal terhelve 374 volt dc alá nem megy! A gu csövek fűtőfeszültsége 12,4 VAC ami stabil, a 6n6p csövek atomstabil 6,3v dc feszt kapnak !Azt is észrevettem pl , hogy ha pentódába kötöm ul csapoláshoz , akkor én nem érzékelem azt a kb 2-3 watt teljesítménynövekedést , azt viszont hallani , hogy nem szól olyan szépen mint trióda üzemben! Nyugalmit nem mértem még , mivel a katód nekem fixen a földre van kötve ,ahogy a rajzon is látható!
Szia!
Sajnos nincsen szkópom, csak egy multiméterem van!
Hirtelen csak kérdem ha nem állitottál nyugalmi áramot akkor honnan véled hogy úgy müködik ahogyan kellene?
A katódba tegyél egy 10 ohm ot 10w os ellennállast oszt tudod mérni A hozzászólás módosítva: Feb 8, 2021
Okés , de mivel állítom? A vezérlőrácsra kapcsolt negatív táppal?
Sosem építettem ilyet , talán az is csoda , hogy elsőre ment! A hozzászólás módosítva: Feb 8, 2021
2006-os. Nem csoda hogy már kiszáradtak benne a kondik.
A rajzodon ott van a negatív tápkivezetésen, hogy -45V. No ezt a tápegységétől /amivel ezt előállítod/ egy potméterrel kell adni, de nem biztos, hogy -45V kell pontosan, ezt úgy kell csinálni, ahogy CIROKL is írta, be kell tenni egy 10 ohm /10W -ot a katódba, erre teszed a feszültség mérőt és szépen kiszámolod ohm törvény alapján. A potméterrel addig állítgatod a negatív rács előfeszültséget, míg a katód ellenálláson olyan 60-65mA nem folyik. E felé egyenlőre ne menj!
GU-ja válogatja, de kb. ennyi kell a jó üzemeléshez. GU-nként ezt KÜLÖN kell elvégezni. Biztosan látni fogod, hogy a két csöved más-más potméter állásban, azaz más nyitófeszültséggel adja ezt a beállított nyugalmi áramot. Ha viszont közel azonos állás, akkor nagyon nagy szerencséd lesz, mert ekkor a két csöved közel majdnem egyforma. Ahogy most megépítetted,azt sem lehet tudni, hogy működik a végfokod. Csak sejteni lehet, vagy csak remélni, hogy a 6N6P-id talán jól doldoznak és talán nem torzítanak. Ez is fontos, mert ha az már torzít, akkor eleve a be sm állított üzemű végpentódádat eleve torz jellel hajthatod meg. Példának okáúl azért kéne egy akár legolcsóbb egyszerű szkóp, hogy egyáltalán meggyőződhessél arról, hogy az eleje és a meghajtásod legalább jó legyen. Még itt a storeban kapható kis kínai DSO szkópocska is elég lenne erre jobb hílyán. Aztán amikor a GU-k legalább ilyen nyugalmi áramra be vannak állítva, ekkor lehet vizitálni tovább a jelenségedet. A kimenő vasad minősége okozza -é, vagy a légrésed rosz beállítása, egyebek, stb., stb. Még egy megjegyzésem. A rajzodon nincs feltüntetve, csak remélni tudom, hogy lezártad a két kimenő szekunderét egy 47-100 ohm/ 2W ellenállással? Ha nem tetted meg, akkor azonnakl biggyessz rá egyet mindkét oldalon. Ez akadályozza meg, hogy véletlen üresjáratban , ha nincs hangszóró rákötve a kimenetre, akkor ne növekedjen meg a kimenő-illesztő transzformátorodban a feszültség. Emiatt át is üthet, pláne, ha a szigetelés nem úgy bírja ezt. Az, hogy a hangfalad, amit rákötsz nem olyan érzékeny, mint amilyennek kéne lennie /90dB legalább, vagy e felettiek.../ az most lényegtelen, mert szólnia kellene és nem torzan, még ha halkabban is kicsit. Hát kígy kell kezdeni a végfokod beállításával. Míg legalább így nem állítod be a GU-kat, addig ne várj sok csodát. Így csak totózol, hogy talán jó lehet. A hozzászólás módosítva: Feb 8, 2021
Szkóp nélkül nem látod mi van a trafón. Ami nekem van az nagyjából ugyanígy néz ki, van egy kettős trióda egymás után kötve, meg egy teljesítmény trióda és ennyi. Az én fülemnek a trióda kellemesebb, a pentódák hangja kevésbé. Tegyél a GU katódjába (a katód és a föld közé) egy 1 ohmos ellenállást és mérj rajta feszt, abból ki tudod számolni mekkora áram folyik a csövön. Mivel A osztályban működik, a teljesítmény kb. 25%-át tudod kivenni. Példa, ha 10W-al fűt a cső, akkor 2,5W fog kijönni belőle. Hogy a kimenő illesztése jó-e erre az anódfeszre azt meg nem mondom, de nekem soknak tűnik a primer menetszám, meg kár volt ennyire elbonyolítani, 4 részre osztott primer bőven elég, de nekem az SE a 2-3 részre osztott primerrel, azaz nagyobb szórással muzsikál igazán. Ja, mivel a feszt a primerből csatolod a szekunderbe, a kimenőt szekunder osztással kell kezdeni és befejezni is, de ez most itt lényegtelen.
Lehet rosszul fogalmaztam, nem elég ,hogy szól, hanem meseszépen szól !!!
Teljesen jó a hangja , semmi probléma nincs vele , én csak a dinamikát hiányolom , olyan a jelenség mikor egy 10 wattos tranyós erősítőre ráakasztunk egy 150 wattos PA ládát , és a lengőcséve szinte kisem mozdul a helyéről nagyobb hangerőt adva , de torzít mint állat! Szóval én úgy tapasztaltam , hogy erőtlen , de sok zenével viszont elég hangos is tud lenni! Ének + morajlós mélyet nem szereti egybe, akkor torzít be jobban!
Mérni kellene, anélkül nem nagyon lehet mit mondani. Ez egy SE, gyönyörűen szól, de ne akarjál tőle 50W-ot ha nem jön ki belőle csak mondjuk 3W. Triódába kötve egyébként a pentódának/tetródának is finomabb hangja van.
Hangkártyád csak van, szkópolni azzal is lehet szoftverrel.
Hát, akkor viszont mérni, mérni és mérni kell(ene) A GU-nak, hogy ha feltételezzük, hogy a kimenőd jól készűlt és jó vasmag anyagra, akkor 80mA-t is lehet adni, de ehez nagyon erős tépegységre és táptrafóra van szükség, hogy még tartalékod is legyen, amikor megkínálod egy kedvenc zenéddel. Ha amit írtam korábban beállítod és ekkor is torz lesz nagy dinamikáknál, akkor a kimenőd az lesz a hibás. Illeesztése elvileg jó hozzá, elég sok menetszám van a primeren, hogy kellő basszusod is legyen, de az, hogy a trafó vasad kimenőnek való azt nem lehet tudni. Ha a kimenő rosz anyagon készűl, az pontosan ilyen hibákat is tud adni. Az se kizárt, hogy a végfok OK, csak te képzelsz kőle sokkal többet. de még mindig csak ezt Gondoljuk /gondolom/
Gyenge hangfal nem fog átütő sikerrel járni. nagy csalódás lesz, mert mire megajtanád, addigra összeomlik az amúgy is kérdéses kimenőd ereje ami azt meghajtaná, azon felűl a rendes beállítás is... A hozzászólás módosítva: Feb 8, 2021
Építési leírásban triódába kötve 7-10 wattot kellene tudnia?Nem tudom mi igaz ebből , ha kicsit több időm lesz , akkor méregetek még párat!
Köszi a segítséget! Idézet: „7-10 wattot kellene tudnia?” Ez csak egy behatárolás, ha minden tökéletesre van elkészítve és a pentódád trióda üzemben jól be van állítva, valamint a végcső maga is jó, nem használt leharcolt darab, akkor 7-10W között fog produkálni valahol, de inkább olyan 8W-ra számíts.
Az az igazság , hogy a basszus , a magashangok is tökéletesek , hihetetlenül telt basszusa van , és kellemes hangja , persze triódába van kötve , nem pedig pentódába!
Elfelejtettem egy fontos dolgot leírni , nem tudom normális e , hogy ha nem akasztok hangfalakat a kimenetekre , akkor hallani lehet a zenét a kimenő trafókban , mind a kettőben!
Az jó, de attól még te sem tudod mennyi áram folyik át rajta. Fotózd le az egész végfokodat, hogy láthassuk mit csináltál. Nem baj az, ha csúnya. Elsőnek senki sem a Hifi Show kirakatába valót épít.
Tápegység részéről, kkmenődről, csöves részről is tegyél képet. Ha nincs 10 ohm 10W-osod, még 5W is megfelel a katódokba, hogy mérj. A hozzászólás módosítva: Feb 8, 2021
|
Bejelentkezés
Hirdetés |













