Fórum témák
» Több friss téma |
Igazán ne haragudj, nagyon szégyellem, hogy ilyen figyelmetlenül akartam neked segíteni megoldani egy apró kellemetlenséget. Jogos, hogy mínuszolod ezért a hozzászólást is. Igen. Majd máskor jobban figyelek.
Méretes trafód és puffered lehet, ha csak ennyit változik terhelés hatására a feszültség.
R11, R33 - 2k2, 2k4 1 W; fél wattos ellenállásból köthetsz 2db 1k2-t sorba, vagy 2db 4k7-et párhuzamosan. Ezen kalkuláció mentén alakíthatod a többi teljesítmény-ellenállást is. R35, R36 - 470 Ω 3-5 W; R20, R26 - 0,1 Ω 1-2 W; R19, R27 - 8k2 0,6-1 W; A többi ellenállás értéke nem igényel változtatást, 1/2 W-os terhelhetőségűek. A kondenzátorok típusa, határfeszültsége és tűrése a ±50 V-os változat szerint. A 8 Ω 100 W csak ±50 V-os tápfeszültséggel érhető el, 200 W-hoz elméletben ±67 V feszültségre lenne szükség. Azért elméletben, mert a kapcsolás ehhez kisebb módosítást igényel. A ±40 V-os táppal a clippelés határán 60 W-ot mértem 8 Ω-on.
Megváltoztattam.
Akinek kell, fel töltöttem az eagle fájlokat és még a gerber fájl is ott van. Köszönöm szépen mindenkinek a segitséget.
Szia Pencel!
Hol lehet ilyen trafót csináltatni? Nagyon szükségem lenne egy 400-500 VA 230V/4X40V trafóra. Előre is köszönöm.
Bárhol ahol toroidot készítenek, de van készen is.
Kedves Ge Lee!
Köszönöm, úgy látom lesz olyan amit keresek. Üdv: S.Laci
Udvozlet mindenkinek Ausztraliabol de kulon koszonetet szeretnek mondani Alkoto kolleganak a Ludwig Nyak megtervezeert. Megepitettem az erositot es a kovetkezo a problemam .
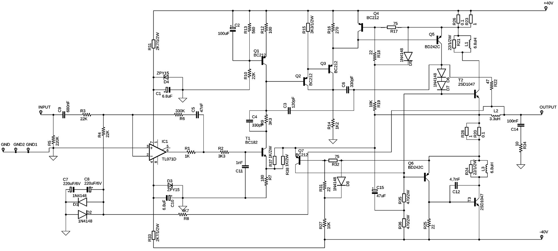
A kimeneten +48v van , a kovetkezo alkatreszeket hasznaltam MJL3281 vegtranzisztorok, MJE15031 meghajtok. az A osztaly BC640 minegyik tranziszor plusz T6 szinten BC640 T2 MPSA42 eredeti alkatreszek. A mereseim a kovetkezok Tap +- 51v , IC 4 lab -14v, 7 lab +15 , 6 lab -13v , 2 lab +40v , kiemelve az IC-t ugyszinten +48 volt van a kimeneten T7 B+50 C+51 E +1v , T9 B +49 C+51 E+49, T9' B+49, C +1v , E+0.3v , T8 B+49v C+51v E+49v T10 B-51v C+48v E-51v , T10' B -51v C +48v E-51v D15 36v Zener A +11v K +48v, D14 zener A +49v K +51v, D3 1N4148 A +51v K +51.3v, D4 1N4148 A +48.8 K +48v. Semmi eges , a tranzisztorok nem is langyosak , terheles nincs rajta es a bemenet sincs rovidre zarva. R30 R30' es R31 R31' azok rendesen melegednek de nekik az a dolguk. Elore is koszonom a segitsegeteket udv Arpad A hozzászólás módosítva: Feb 21, 2021
Szia! A műveleti erősítő egyelőre maradjon eltávolítva, a 2-es lábának a +48 V veszélyesen magas feszültség.
A T2, T3, T4, T7 körben keressük a hibát, IC nélkül a kimeneten a negatív tápnak kéne megjelennie. Mérd meg, a következő ellenállásokon mekkora feszültség esik: R14, R15, R17, R18, R22. A tápfeszültséget csak szűken a mérés idejére kapcsold be, mert az R30-31 a normál terhelés négyszeresét kapja. Szerk.: figyelembe vetted a helyettesítő tranzisztorok eltérő lábkiosztását? A hozzászólás módosítva: Feb 21, 2021
koszonom a valaszodat Reloop R14 1v, R15 0.2 v, R17 0.1v, R18 0.7v , R22 0.7 v az eses
igen kimertem a tranzisztorokat beepites elott es figyelembe vettem a kulonbozo labkiosztasokat. udv Arpad
Azért ismét vizsgáld felül a lábkiosztásokat. T3, T4 kollektor-emitter között dióda viselkedés mutatkozik, ami nyitó, vagy letörési feszültséget egyaránt jelenthet. Az R23-on nem is eshetne feszültség, ha R17 felől nem folyik áram. Mi mérhető az R23 ellenálláson?
A T1 valószínűleg teljesen nyitva van, T3 bázis a pozitív táphoz képest 0,2-0,3 V? Ebből az következne, hogy T3 teljesen lezár, R18-on nem eshetne feszültség. A hozzászólás módosítva: Feb 21, 2021
Ezen az ábrán a modifikált változatra is érvényes feszültségértékek szerepelnek. A bal feslő sarokban találod a mérés menetére vonatkozó előírást.
A műveleti erősítőn kívül a C2-őn is a megengedettnél magasabb feszültség jelent meg. A kimeneti egyenfeszültség értékéből látjuk majd, hogy túlélték-e a kalandot.
Jo reggelt mindenkinek Reloop kicsereltem a T1 T3 T4 T5 T6 os tranzisztorokat , plusz a T2 MPSA42 -t is, C2-t szinten kicsereltem . Az IC tapjai jok +- 14v, a 6 -os labon -10 mv van IC nelkul, R21-20 melegszik . A kimeneten -51 v van, D14 A +15 K +51v, D15 A -51V K -51v, D4 A-51 K -51.5,
D3 A +51 K +51.5 Udv Arpad
Szia! A méréseredményeid IC nélküli állapotban megfelelőek. Mehet be a műveleti erősítő.
Az a helyzet hogy nincs OPA604 esem itthon , tegnapi IC az OPA 604 szerintem eltavozott az orok magneses mezokre. Ami viszont van nekem itthon az TL071 , LM301 vagy OPA134 mit javasolsz ezek kozul melyikkel probalkozzam .
A QUAD405 amatőr utánépítéséhez az NE5534-et szoktam ajánlani. Abban egy tranzisztorpár korlátozza az invertáló és nem-invertáló bemenetek közötti feszültségkülönbséget. Ezzel nem csak önmagát, hanem a C2-t is védi, ha a ± táp kerül kimenetre.
Mivel nem tekinthetjük teljes biztonsággal hibátlannak az áramkört, köss a C2 lábaira egy antiparallel diódapárt akár ideiglenesen, akár véglegesen. A diódák típusa közömbös, még egyformáknak sem kell feltétlen lenniük, csak működőképesek legyenek. Ezen az ábrán D1, D2 pozíciószámmal szerepelnek. A C2 helyén látható szembe fordított kondik szükségtelenek, azon ne változtass! Az OPA134 teljesen megfelel a végfelhasználáshoz, kísérletezéshez a TL071-et ajánlom. Utóbbinak kicsit több az alapzaja.
Reloop koszonom a javaslatodat , betettem egy TL071 est. a 2es labon -14v a 3as labon -0.2v a 6 os labon +13 voltot merek. A kimeneten -51 volt van
Az a gyanum vagy egy meghajto vagy vegtranzisztor is elszallt a tegnapi kalanba . egy nehany adat a T7 B +51v C -51v , T8 B -51v C-51 T9 C+51v C -51v .Megegyszer Koszonom az idod es a segitseget Arpad
Tedd fel a diódákat a C2-re!
Nem kell találgatni melyik a hibás alkatrész, könnyen behatárolható. Töltsd le ezt az ábrát! Nyisd meg valamely Neked kézre álló képszerkesztővel, és írd rá a kék és piros pöttyökhöz a megfelelő relációban mért feszültséget! Ezen a linken láthatod, szériában megy a javítás
Feltettem a diodakat es itt csatolom a meresi eredmenyeket
A hozzászólás módosítva: Feb 22, 2021
Ügyes vagy!
Talán nem is kell rá felhívnom a figyelmedet, hogy a kimenet és az (Alkotó rajzán) T2 emitter között szakadás van. Ott az R20-21 eredőjét, 500 Ω-ot kéne észleljünk.
Kijavitottam a szakadast a panelen, a kimeneten 15mV egyen fesz van A T2 Emittere +0.8 voltot mutat most. Holnap terhelessel le fogom tesztelni .Mindenesetre koszonom a sok segitseget
es a turelmet. Udvozollek Arpad
Remek munkát végeztél, különös tekintettel arra, hogy innen nézve Ausztráliát, mindezt fejjel lefelé csináltad végig
![]() Bár a 15 mV kimeneti feszültség nagyon jó eredmény, bennem él a gyanú, hogy a C2-t megviselte a 14 V-os fordított polaritás és keletkezett egy kis szivárgása. Hosszabb távon nem hagynám az áramkörben.
Fejjel lefele es 38 fokos melegben amibol szivesen kuldenek nektek is orommel. A mai nap egy sikeres napnak sikerult a segitsegeddel Reloop. A kondit kifogom cserelni par cent es tudom hogy az erosito tokeletes hosszu tavon
udv megegyeszer szia Arpad
Üdv marantz p40 kapcsolási rajzra lene szükségem.vagy aki tudja az elenálas értekét mijn elenálas kel
ha aza másk féltap elnalassa, akor azis eggy killoom/eggyvat
Ha az a másik fél táp ellenállása, akkor az is egy kiló ohm/egy watt. Szerintem eddig ez a világrekord, egy hozzászólásban egy hibátlan szó sincs. Hogy sikerült ezt összehoznod? Nem ez a Te formád. A hozzászólás módosítva: Márc 15, 2021
Moderátor által szerkesztve
Kedves Moderátor!
Ha elolvastad azt az előző hsz-t is amire reagáltam, talán értenéd a "tréfát". ![]() Azt már meg sem említem, hogy ez a Quad-os topic, amaz meg Marantz.
Tudjátok milyen nehéz mobilon előcsalni az ékezetes bötűket?
lene = lenne
elen... = ellen... mijn = milyen kel = kell Melyik az ékezetes?
Pláne, ha prediktív szóalkotó is van űberelve.
Ha a kolléga adatlapján megpróbálom elolvasni a bemutatkozását, akkor én a nicknevén sem csodálkozom, mert mások általában két l-el írnák le. De mostanában, ha dekódert kell használnom az olvasáshoz, akkor inkább ugrok a következő hozzászólásra.
Amúgy meg tényleg érdekes, hogy az a teljesen OFFtopic hozzászólás maradt ugyanúgy, sem javítva, sem off-ba nincs rakva. A hozzászólás módosítva: Márc 16, 2021
|
Bejelentkezés
Hirdetés |












