Fórum témák
» Több friss téma |
Sziasztok Kérdésem lenne .Van egy Philips 47PFL6008K/12-es tv-ém. Gondom vele hogy egy ideje nem mindig tudtam egyből bekapcsolni. Ha folyamatosan világított a led akkor egyből kapcsolható volt a tv de ha csak villogott akkor ki kellett húzni a tápkábelt vissza dugni halk kattanás led fel villan és kis szerencsével első vagy 2-3 próba után működő képes volt . Volt úgy is hogy napközben látom villog gondoltam este foglalkozok vele majd magától megjavult .(igaz ez ritkán fordult elő) Most pár napja nem tudom elindítani kattanás megvan led villan majd pár másodperc után két rövid villanás kis szünet és ezt ismétli. Kérdésem mi lehet a hiba mindenhol kerestem de sehol nem találtam erre leírást .Előre köszönöm a hozzászólásokat . Üdv mindenkinek :Gyula
Szia!
Elsőre a táp elektrolit kondikat kellene szemrevételezni, nem púpos-e a teteje, (azt rögtön -cserélni) a többit is kimérni, ( kapacitás, ESR), rosszakat cserélni. ( a kicsiket is)! Üdv. A hozzászólás módosítva: Jan 7, 2021
Sziasztok!
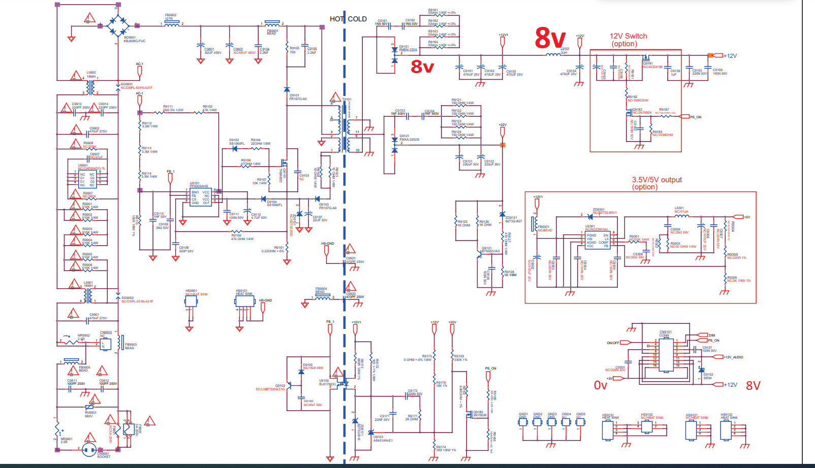
Van egy Philips TV-m 40pfh4000/88 a típusa. A hibajelenség, hogy bedugom a hálózatba, standby led pár másodpercig világít, majd kialszik se kép, se hang. Nem reagál semmire. A 715G6934 típusú PSU van benne. (Kép) Kondik szemre nem púposak, nagyobb diódákat átmértem. ESR mérőm nincs. Pár feszültséget megmértem rajta. A kimeneti csatlakozón a 12V-ok helyett 8V van, az 5V-ok helyén 0V. A 12V-os ágon méregettem, a képen bejelöltem hol és mit mértem. Továbbá csatolom a service manualt is. Ötletet kérnék, hogy merre induljak tovább. Üdv, Máté A hozzászólás módosítva: Márc 12, 2021
De most tényleg, miért kellett jelenteni az előző kérdésem?
Hi!
A táp standby módban van. Az 5 V-nak ennek ellenére meg kellene lennie. Itt a hiba. A PS_ON -ra fog indulni, amit a proci ad vissza az 5 V-ból, ha elindul. Üdv. M.
És ezért kapcsolhat ki a TV standby-ból mert nincs meg az 5v?
Üdv, Máté
Hi!
Amikor bedugod a hálózatba próbál felálni készenlétbe, ezért világít a LED néhány másodpercig. De nem sikerül neki, ezért ki is kapcsol a LED. Utána nem reagál semmire, mert a procinak nincs tápja. Próbálj abban a 2 másodpercben mérni 5 V-ot. Üdv. M.
Üdvözlöm a témában jártasakat!
A szóban forgó Philips televízió tápegységbe én is belefutottam. Sok utánakeresés, és mérés után minden hibás alkatrészre fény derült. Egyetlen elem, ami megnehezíti a sikert, hogy a PF6005AS tipusú IC SOT23-6 tokozásban csak külföldről rendelhető. Van-e esetleg valakinek legalább 1db ebből a 6 lábú csodából idehaza?
Üdvözlet mindenkinek! Kérdésem a következő lenne, adva van egy Philips 32pfl3008h/12 LCD készülék aminek elromlott a távszabályzója. Lett véve egy HAMA univerzális távszabályzó aminek a kódja be lett az LCD készülékbe programozva. Viszont most vettem egy után gyártott Philips távszabályzót de meg sem nyikkan a saját távszabályzójával.Mi a teendő ilyenkor, hogy működésre lehessen bírni az eredeti távszabályzójával a készüléket?
Kedves Mindannyian!
Vettünk egy új Philips TV-t és nem tudom, hogy miért, de a digitális csatornák nincsenek meg. Tulajdonképpen behangolja, ki is írja, hogy talált 83 digitális és 27 analóg csatornát, de a digitálisokat nem látjuk. A kártyát a régi TV-ből áttettem, persze, annak a kódját is beírtam, de mégsincs digitális csatornám. ![]() Mit kellene tennem? Üdv!
Nehezen, többféle utánjárással, de sikerült a behangolás.
Ha valakinek ez fontos, szüksége lehet rá, akkor a Prohardver fórum TV-Audio oldalán a Philips LCD TV cím alatt megtalálhatja, pár napi időzónában. Üdv!
Sziasztok!
Gyors segítséget kérnék így karácsony előtt! Van egy philips 55pus7304/12 LCD tévém ami szombat óta csak a hangot adja de kép az nincs. Ja és 2 éves a készülék úgyhogy nagyon mérges vagyok.
Hali!
Nem lehet hogy "csak" a háttérvilágítás ment ki? Próbáld oldalról erősen megnézni, esetleg elemlámpával ferdén rávilágítani, van-e kép
Fogalmam sincs.
Ugyan ezt mondta egy barátom is de én nem vagyok műszerész. Mennyibe fáj ez a háttér világítás alkatrészt esetleg beszerezni hozzá hol tudok?
Tuti nem egyszerű kicserélni, akkor vidd szervízbe
Sziasztok Mesterek!
A húgom tévéje feladta a szolgálatot ez egy PHILIPS 14PT138A-59R típusú. A standby led világit,de a gombnyomásra elkezd szaporán villogni,további gomb nyomásra nem reagál semmit,se kép se hang.Ez egy kicsi CRT tévé. Szerintetek merre kezdjem el keresgélni a hibát ebben szeretnék segítséget kérni. Köszönöm szépen.
Szia!
Sortranzisztort ellenőrizd zárlatra. Ha jó, akkor tápegységi pufferkondenzátorokat ellenőrizd!
Szia kadarist!
Ezeket mind megnéztem a tranzisztor jó a tápoldalon a fet is jó, cseréltem a kondikat a tápban. Sajnos a helyzet változatlan. Stanby led villágít, megnyomod a gombot akkor gyorsan pulzál, utána villágít megint de a további gombnyomásra semmi reakció.
Na, hát akkor tápfeszültségeket is kellene mérni a tápegység kimenetén, hátha megmutatkozik a gyengélkedő vonal. Segítség: Bővebben: Link
Szia kadarist
Na megoldodott a dolog hideg forrasztás hiba volt és egy kondit cseréjét kihagytam véletlenül. Szóval most okés. Köszönöm szépen a gyors segítséget. További szép napot kívánok!
Zárlatos fèlvezetô is szokott,ilyen hibát csinálni,de neked most szerencsèd volt,olcsón megusztad..
Sziasztok! Barátom Philips Lcd tévéje, (Modelsz: 42pfl6007k/12) rendetlenkedik. Olyan mintha be kellene melegednie,mint a csöves tévének. Bekapcsolás után 2-3 perc múlva megjön a hang,ekkor már kép is van,de háttér világítás az nincs. Arra még 4-5 percet kell várni,ezek után kiválóan működik,még ki nincs kapcsolva. Esetleg a háttér világítás "rossz" (néhány LED a végét járja) és az inverter beterheli a tápegységet? Köszönöm a segítséget előre is!
Szia! Ez is egy tipikus elektrolitkondenzátor hiba lesz. Púpos kondikat kellene keresni, ha nincs ilyen, akkor ki kellene mérni őket.
Szia! Köszönöm a válaszod! Ma kétszer indítottam el,a hang 2-3 perc utána a háttér világítás Kb 15-20percel később indult be. Szemre rossz kondenzátort nincs benne, mérve jó ESR értékek kicsit kevesebb kapacitás érték pl(68µF helyett 60,2200 helyett 2000,3300 helyett 3100 uF). Talán a vesztesség volt magas a 3300µF esetén 3,5%.(Persze ezeket az értékeket kínai tranzisztor teszterrel mértem)Holnap átmérem a feszültségeket hátha elárul valamit.
Hali!
Hidegen mérted, vagy bemelegedés/működés után? |
Bejelentkezés
Hirdetés |







