Fórum témák
» Több friss téma |
Ha a PIC kimenete közvetlenül vezérli a FET-et, akkor az hajlamos gerjedésre.
Köss be 1k körüli gate ellenállást.
Szia!
Tettem fel két videot dropboxra. Az egyiken nincs táp alatt az mp3, csak a pic panel és az erősítő. Itt hallani rendesen a zajt. A másodikon rákötöttem az mp3-at, itt a telefonon keresztül inkább csak a zenét lehet hallani, szabad füllel viszont a háttérzaj kivehető. első videó: https://www.dropbox.com/s/hfp8q4mfp07vanq/Video%202020.%2010.%2002....v?dl=0 második videó: https://www.dropbox.com/s/41z4ahbdsw9r4ie/Video%202020.%2010.%2002....v?dl=0
Szia!
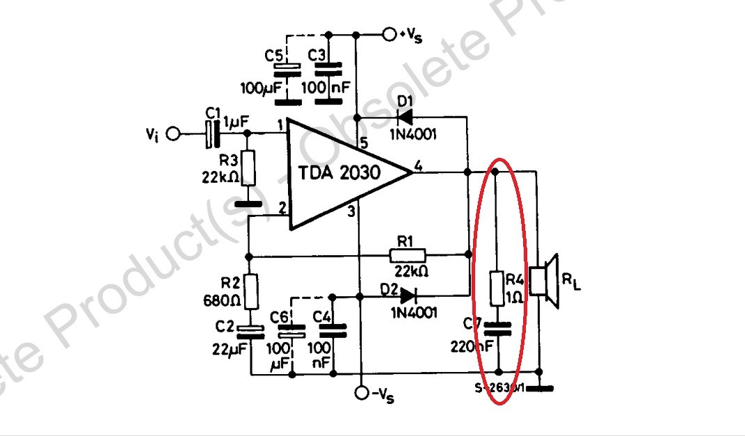
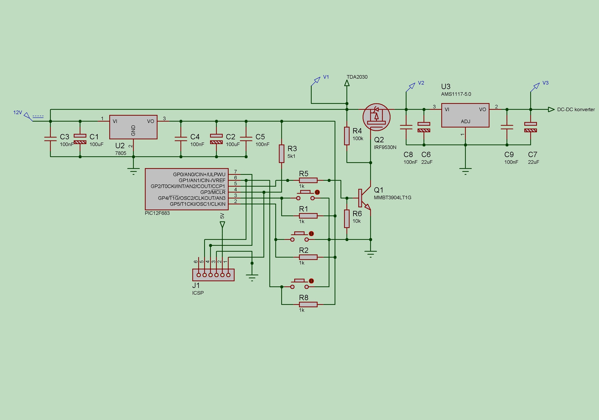
A FET-et egy npn tranzisztoron keresztül kapcsolja a pic. Mellékeltem a rajzát. Ami hiányzik a kapcsolási rajzról, az egy 5V-os B0505S-1WR3 számú DC-DC konverter, ami az mp3 lejátszót izolálja, hogy a tápon ne menjen vissza a zaj. Ez azért hiányzik, mert a rajzprogramban nem találtam ilyen alaktrészt. Az mp3 lejátszó pedig egy ismeretlen vezérlő IC-vel rendelkező aliexpresses termék. Így néz ki. A rajta lévő vezérlő IC típusa a felirat szerint JL AB19CL1J0X.1-82. Pontosabban nem sikerült beazonosítanom.
Ez már elégséges információ. A zaj amit feltettél, hálózati AC-ból eredő kerregés. Tegyük félre az erősítőt és az MP3 modult, a tápegység felől kell kutakodni. A hang alapját valami kapcsolóüzemű dugasztápra tippelek.
Az egész áramköröd statikusan lebeg, és a hálózati feszültséghez kapacitíven kapcsolódik. Ehhez képest te meg a környezeti tárgyak testelve vagytok. Ez egyenértékű azzal, mint ha az áramkör lenne földelve, és minden körülötte sok tíz, vagy száz voltnyi zavarfeszültségen lenne. Az erősítő érzékeny bemeneteit kapacitívan vezérli a zavar. Nem tudom mi lesz a kütyü funkciója, de árnyékolt dobozolás után (amit össze kell kötni az erősítő GND-jével) csökken a kerregés. Egy renden táp is segít.
Sziasztok!
Valakinek nincs meg véletlenül a TDA2030-hoz egy Eagle nyákterve. A Sprint layout teljesen felmondta a szolgálatot, nem is akarok vele kínlódni.
Szia, bocs, hogy ilyen lassan reagáltam. Mindenekelőtt köszönöm a segítséget. A héten leárnyékoltam a dobozt belülről. Nem elektronikai, hanem hőálló alu ragasztószalaggal. De egységesen mindenhol ki tudom csipogtatni az erősítő GND-t az árnyékoláson, kicsit kellett vele mókolni, mert a ragasztó réteg nem vezet alapból.. Ma reggel raktam össze. Az első próbánál a recsegés kicsit tényleg alább hagyott, de még picit zavaróan hallható számomra sajnos.
Amúgy itthon egy egy csatornás labortápról hajtom, viszont ahova most be van dugva, az egy földeletlen aljzat. A labortápról is vehet fel zavart, mert nem megfelelően szűrt, vagy a földelés hiánya okozhatja a zajt?
Sziasztok!
Megépítettem ezt az erősítőt ami a leírás szerinti 12v szimmetrikus táppal lett megtáplálva. Az a tapasztalat, hogy 4 ohmos hangszórókkal teszi a dolgát, de 6 -8 ohmossal iszonyatosan melegszik. Lehet ez ellen tenni valamit?
A "szimmetrikus táppal" mit is jelent?
Nálam ez azt jelenti, hogy kb. 60-80VA-es, 2x12V-os transzformátorról, aminek az egyenirányított szűrt feszültsége könnyen lehet 2x16-18V egyenfeszültség, ami éppen kell az IC-nek. 6-8Ohm terhelésen nem melegedhet jobban, mint 4Ohm esetén. Ha mégis, akkor gerjedhet az IC, vagy egyéb ok miatt melegszik. Gyengén szűrt tápegység, árnyékolatlan vezeték a bemeneten, hosszú, hibás vezetékezés, stb. Az a "mini" hűtőborda dísznek jó, sokkal nagyobb hűtőfelületre van szükség, tartós igénybevételhez. Legalább egy Processzor-hűtő kell az IC-nek, kb. 5x5x6-8cm. Üdv!
"A "szimmetrikus táppal" mit is jelent?
Nálam ez azt jelenti, hogy kb. 60-80VA-es, 2x12V-os transzformátorról," Nálam is azt jelenti. A 2x12V-os trafót és ugye ha megnézed a linkelt építőkészletet akkor látható, hogy az egyenirányítás, szűrés is ki van építve az erősítő paneljén, és természetesen azt használtam, mivel gondolom hogy megfelelő. A hűtőborda kérdés lehet jogos, bár én nem tudom hogy ez a fokú melegedés csupán nagyobb hűtőfelülettel kiküszöbölhető-e.
Szia!
Zoobel szűrő van a kütyüdben?
Sziasztok,
tapasztalatként leírom. Még általános iskolásként építettem egy keverőt fejhallgató erősítővel, ami TDA2030. Ezt 99-ben már középiskolásként átépítettem, mert minden egység külön nyákon volt. Most elővettem újra, új házat kap és "normális" alkatrészeket, mert nanoFarád - nanoFarád alapon kerültek a hangszínszabályzóba a kerámiakondik fóliákkal vegyesen. Az ötszörös erősítésű TDA2030-as fejhallgató erősítőt egy 7812 táplálja és ellenőrzéskor azt vettem észre, hogy lebegő kimenet és bemenetnél stabil 60mA a nyugalmija a kettőnek. Ha jelgenerátorból jelet kap, akkor 1 Amper, és gerjed. Lezártam 47k és 47 Ohm-al, nem változott. A nyákterv a Hobbielektronika 2x14 Wattos egységcsomagja alapján készült. A panel forrasztási oldalán, az IC táplábain közvetlenül volt egy fólia 100nF. Ahogy levettem megjavult. Kicseréltem kerámiára, ugyan olyan gerjedős lett, így levettem. Az egyik TDA2030 ST, a másik ITALY, mindkettő egyformán reagált a 100 nanós kondira.
Szia! Az ötszörös erősítés komoly? Az garantálja a gerjedést.
Tisztázandó, hogy TDA2030, vagy TDA2030A jelzésű az integrált áramkör. Utóbbival le lehet menni tízszeres erősítésig, de húsz-harmincszoros erősítéssel működik kielégítően. Nem igazán jó választás a TDA2030 fejhallgató erősítőnek, úgy válik használhatóvá, ha leosztod a kimeneti jelet. Ezzel nagyot javul a jel-zaj viszony is.
Persze hogy komoly. Ha egyszer sok a tíz, akkor majd elég lesz az öt. Ezért lehet beállítani az erősítését, (gondoltam idáig). Sima 2030, "A" nélkül. Sajnos tizenévesen úgy gondoltam, hogy jó lesz az, de akkor majd leosztom.
Köszi a tippet!
Az egyszerűbb analóg erősítők lassúsága/fázistolása miatt csak korlátozott mértékű lehet a visszacsatolás, különben gerjednek. A jobb érzésű gyártók megadják a minimum gain értéket a specifikációban.
A műveleti erősítők zöme büszkélkedhet azzal, hogy egységnyi erősítésre képesek és ez szerepel is az adatlapjukban. Ennek ellenére vannak szintén jobb érzésű konstruktőrök, akik inkább ilyen IC-k esetén is legalább kétszeresen erősítenek és visszaosztják a jelet, ha a feladat azt kívánja.
Lehet balga kérdésem lessz de ezzel sosem vagyok képben.
Eredetileg az ic (tda2050) erősítése 22k/680ohm-al van belőve 32,3-ra. Az adatlapban olvastam hogy 24 fölött kell hogy legyen. De azt nem sikerült kihámoznom belőle hogy meddig lehet növelni. Valószínű hogy majdan az én alkalmazási módomban növelni kell mivel passzív hangszín lessz előtte. Illetve a kérdés hogy a növelést hogy célszerű elkövetni? A 22k-t növelve vagy a 680ohm-ot csökkentve? Illetve szükséges-e mást is módosítani miatta? Természetesen a működését teljesen megőrizve hogy ne fütyüljön és gerjedjen. Illetve amatőr lessz a kérdésem szintén de azt hogyan lehet kiszámolni hogy adott erősítésérték beállításakor mennyi lessz a bemeneti érzékenysége?
A TDA2050 nyílhurkú erősítése 10.000-szeres, azon azért belül illik maradni.
A passzív hangszín csillapítása 10-20 dB környékén van, tehát akár 50 dB-re is veheted az IC erősítését ami 300-szorost jelent. Zaj és torzítás miatt a TDA2050-nek 100-ra választanám az erősítését és a passzív hangszín elé tennék plusz erősítést, ha szükséges. Amilyen arányban csökkented a 680 Ω ellenállást, annyival kell növelned a vele soros kondenzátort, hogy a mély hangok átvitele ne változzon. Az erősítő bementi érzékenysége a legnagyobb kimenő jel és a fokozat erősítésének hányadosa. A hozzászólás módosítva: Máj 19, 2021
Azon gondolkodom hogy a 680ohm -ot felezem így a vele soros kondi duplázódik és akkor lessz az erősítés 66,6 . Most azt nem tudom hogy ez annyi szoros vagy annyi decibel.
Az nem mérvadó hogy ha a végfokot nem tudom teljesen így kihajtani, nekem ne is torzítson még maxon sem ha lehet. A forrás egy sima ilyen bt-s rádiós micsoda lessz amit lehet itt a hestore-ban is kapni majd egy passzív hangszín és a végfok. Elméletileg az a bt-s micsoda vonal jelszintet ad. Sajnos még a végfok ic-kre várok talán holnap meglessz. Viszont a panelen így alkatrészcsere lessz ahogy agyalok az erősítési mérték megváltoztatása miatt. Az eredeti ellenálás párossal szerintem nagyon gyenge lenne a végeredmény.
Az említett bluetooth-vevő után még be szoktam iktatni egy erősítő fokozatot és biztos ami tuti, mindig kiépítek egy 100 Hz alatti szub vonali kimenetet is.
Az erősítést úgy váltjuk decibelre, hogy a logaritmusát megszorozzuk hússzal.
Annyit azért nem szeretnék vele kínlódni hogy még plussz előfokot építsek bele.
Simán bt-modul majd passzív hangszín és végfok. Mondom nem ilyedek meg attól ha nem tudja az erősítő csutkán a maxot. Nálam nem mérvadó a "nyélen" járatás. Mondjuk persze jó azért ne 2-3wattot prüszköljön egy 20-30wattos erősítő de a tudásának legalább a 3/4-ét szólja azért. Meglátom ha megjönnek az ic-k hogy így mit produkál és csak utánna variálok a végfok erősítésével. Apropó. Az eredeti 22k/680ohm párossal mekkora az érzékenysége amugy?
Ha 8 Ω-os hangszórót és 20 W teljesítményt veszünk alapul, az 12,5 V kimeneti feszültséget jelent.
Ezt elosztjuk a 22000/680+1=33 erősítéssel, akkor 380 mV-ot kapunk, ami megfelel az erősítő érzékenységének.
A tda2050 és a tda2050A között mi a diferencia?
Sima 2050-hez találok adatlapot de 2050a-hoz nem.
Most így belegondolva vajon melyiket érdemes beépíteni?
Próbáld ki mindkettőt!
Keresgéltem, miről ismerhető fel az eredeti TDA2050 a külseje alapján.
Borzalom ez az egész megbízhatatlanul kitudja mit tartalmazó ic.
Beleugrottam az ic-s tasekomba és egy pár utc tda2030a-t találtam ami adatlapnak és mindennek megfelel. Szörnyű hogy már ezeket a filléresnek mondható ic-ket is így hamisítják. Ráadásul ki tudja mi van bennük. Ha meg esetleg valamelyik csíkszemű ezt elkezdi utángyártani akkor legalább tenne hozzá valami adatlapfélét hogy igen ez az lenne. Most van vagy 12darab ic-m ami majd mind nem eredeti. Kicsit morcosító hogy akkor ezeket mire lehet használni akkor mert passz hogy mit tud. A legszörnyűbb hogy már sehol sem lehet megbízni abban hogy jót kap az ember. Ezekutánn már azon sem csodállkozom ha az ilyen ic-vel szerelt cuccoknak millió nyűgjük van és pusztulnak mint akinek kötelező.
Ha ennyire fontos neked, akkor megéri pár sort írni az ST semiconductornak, hogy véleményezzék a fotódat.
https://www.facebook.com/STMicroelectronics.NV Ők vagy megerősítik azt, hogy ilyen címkézést soha nem használtak, vagy megnyugtatnak hogy de. Aztán majd írd meg a válaszukat, hogy okosodjunk mi is.
Szia!
Idézet: „Az említett bluetooth-vevő után még be szoktam iktatni egy erősítő fokozatot és biztos ami tuti, mindig kiépítek egy 100 Hz alatti szub vonali kimenetet is.” Erről a megoldásról egy kapcsolási rajzot, és az egészről egy blokkvázlatot tennél fel? Köszönöm! A hozzászólás módosítva: Máj 22, 2021
Mellékelek egy fotót néhány pentawatt tokozásról.
Az eredeti TDA2030 még az SGS-ATES cég fejlesztése volt. Ami később SGS néven futott, majd egyesült a Thomsonnal, így lett SGS-THOMSON, vagyis ST. A Telefunken is gyártott ezekből egy ideig, van egy olyan is. Az L200 fotókon is látszik, hogy az idők során változott a tokozás, de a szilikon, amit rejt az ugyanaz. Vagyis a tokozás jellemzőiből nem nagyon lehet következtetni az eszköz "eredetiségére". A jobb alsó is egy L200C, a 2010-es évekből, de a lézer gravírozás gyengébben látszik. A hozzászólás módosítva: Máj 22, 2021
|
Bejelentkezés
Hirdetés |
















