Fórum témák
» Több friss téma |
Fórum » Infrasorompóval vezérelt digitális stopperóra
Témaindító: bodipityu11, idő: Máj 20, 2006
Témakörök:
Helló!
Fizika tanár vagyok, mozgástani kísérletekhez használom az infrasorompóval vezérelt digitális stopperórát. Tud-e valaki megoldást arra, hogy az egészet PC-én tegyem láthatóvá (USB-én). Gondolok itt a stopperóra kijelzésére, az adatok táblázatban és grafikonon való megjelenítésére. Köszi!!!
Tiszteletem!
Konkrét kapcsolást nem tudok mutatni, de én egy mikrovezérlő + RTC(Real Time Clock)-re lecserélném az stoppert. Az infra sorompó pedig a mikrovezérlő egy megszakítás bemenetére kötném. Ha a megszakítás bekövetkezik akkor a mikrovezérlő kiolvasná az RTC-ből a pontosan eltelt időt és elküldené a PC-nek. Vagy ha utólagos kiértékelés szükséges akkor az eredményeket eltárolná egy külső vagy a belső EEPROM-ban. Az USB-ről csak annyit, hogy van olyan mikrovezérlő amibe van az USB port is de elég bonyolult programozni, helyette FT232BM/RL USB->RS232 konverter IC-vel lehetne megoldani ez a PC-n egy virtuális soros portot hoz létre, de mégis USB portra csatlakozik. És a mikrovezérlő felé normás soros portként üzemel. PC-n lévő programot meg lehetne írni Visual BASIC-ben, mert ezzel elég könnyű grafikonokat és táblázatokat készíteni, és mégis egy külön program lenne és nem pedig az exel BASIC-es környezete. További szép napot.
Totyik halmok rengetegében élünk és ezért teszem fel a kérdésemet itt, mert szerintem ez pont a témába vág.
Tudtok ajánlani valami nagyon zavar türő RTC-t? Esetleg olyat amiben benne van a back up aksi is? Köszönettel: tomee
én egy rubikstoppert szeretnék készíteni..úgy üzemelne hogy akkor indítható el és állítható meg ha e két gombot egyszerre megnyomom..tehát kéne rá egy be/ki kapcsoló,reset gomb és az az indító(ha csak az egyiket nyomom le akk ne induljon el..nem muszály szenzonrosnak lenni jó ha csak két egyszerű kis nyomógombos kapcsoló
Helló!
Egy infrakapus stoppert készítenék atlétikai 60m-400m futás felméréshez, ebből egyenlőre a stoppert szeretném elkészíteni. A stopper így számolna: 1:01:324 ----> (1 perc, 1 mp, 324 ezred) Találtam egy kapcsolást (6 digtes) ami megfelelne csak szükségem lenne +1 digitre (Ezredmásodperc), és az lenne a kérdésem hogy megoldható-e a lent csatolt kapcsolással. + olvastam, hogy az NE555 ic nem megbízható stopper készítésnél ezért az órajel helyére kerestem egy másik kapcsolást (ezt is csatolom: 4060-4027 IC-vel oldatták meg de nem 100Hz jönn belőle mint az előző 555 kapcsoláson... Nem tudom hogy ez befolyásoló tényező-e.) A hozzászólás módosítva: Aug 5, 2021
De miért építenél stoppert? Veszel egyet és azt indítod/állítod meg. Az ezredmásodperc egy ilyen szintű hobbi megoldásnál elég necces...Még ha az NE555 ki is van hagyva a történetből.
Üdv
Ha 100Hz az órajeled , hogy akarsz ezredes felbontást??? Inkább legyen sokkal magasabb , és kalkuláld bele a vezetékek , optók késleltetését is .
Igazából ha ezred másodperceket akarsz mérni, akkor legalább 10* nagyobb frekvenciát kellene választani minimum. ( 10khz). A 2 hz csak 0-0.5 s különbségre még ugyan azt mutatja. Az meg azért elég sok az ezred másodpercekhez képest. ( bár az 555-ös alapnál hosszú távon még lehet az is pontosabb volna.)
Ha ezred másodperces kijelzést szeretnél, akkor az órajelednek a 100Hz helyett 1kHz-nek kell lennie. Quartz-nak például 4.096000MHz-eset lehet használni, és 4096-tal leosztva elő is áll a stabil 1000Hz.
Ezt meg lehet csinálni 4060-nal is, hasonlóan mint a második kapcsolásodban, de U2 nem kell és a Q12-es lábáról lehet levenni az 1000Hz-et. (A Quarzt körüli R és C értékeken lehet, hogy módosítani kell, ha nem rezeg be.)
Esetleg egy ötlet. Arduino-val egyszerűbb lenne szerintem.
Bővebben: Link
Köszi szépen!
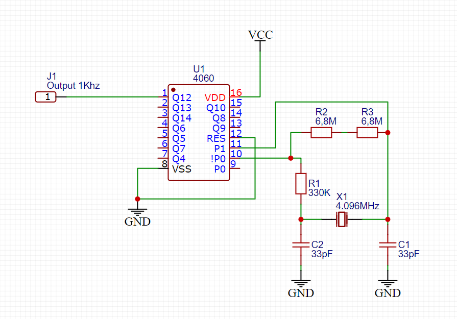
Csatoltam az elképzelésed, rendben Quartz körüli R és C értéket megfogom nézni. Az lenne még a kérdésem hogy a 4026-os kijelző vezérlőt úgyan úgy kössem be mint a többit? Tehát ebbe jönn bele az 1es lábon 1Khz órajel majd az 5ös lábon (/10) megy a következőbe, és a reset pin is marad.
helló!
Rendben megnövelem az órajelet. Azt nem írtam a témába de ezt vezetékek nélkül szeretném megvalósítani. Infrasorompó ----> (Relé vagy valami ami gyorsabb) ----> 433Mhz Adó (Aurel... Hestore-on találtam) ----> Vevő ----> (Relé vagy valami ami gyorsabb) ----> Stopper Röviden így képzeltem el. Az adó egy 10mW-os 433.93Mhz-es modul a vevő meg ennek a párja. Mindkettő Aurel gyártótól: Adó típusa: TX-FM-MID Vevő típusa: RX-FM4SF433
Igen, ugyanúgy kell bekötnöd a plusz egy 4026-ot mint a többit. A trükközés csak a másodpert perc váltás között van, mert ott 5 után jön a átvitel és nem 9 után. Ehhez kell a 4017.
Ezzel lesz 1 milliszekundumos kijelzési felbontásod, de nem ekkora pontosságod. A relé és hasonló dolgokat el kell felejteni. Az indító és leállító optónak is mindegyiknek azonos irányra kell működni. Azaz például mindkettő a fény megszakítására indít, azért, hogy a késleltetések az indításnál és leállításnál is hasonlóak legyenek. Kell mondjuk egy RS tároló, aminek az S-re indítod, R-re leállítod az órajelet. Az órajelet meg mondjuk egy AND kapuval kapuzod. Egyik bemenetére az órajel, másikra a RS tároló kimenete. Szerintem is manapság ezt már valami mikrokontrollerrel kellene megcsinálni. sany-nak ebben teljesen igaza van.
Az rf adó-vevő között jelentős késleltetés lesz, akár ms nagyságrendű....
A késleltetés nem gond, ha van. A gond, ha a késleltetés ideje nem stabil, hanem ingadozik. Az ingadozásnak kell 1mS alatt maradnia.
Hali,
Köszi a segítséget!!! Csatoltam eddig hogy áll... A pontosságot hogy lehetne elérni ha lehet? Szóval egy mikrokontroller áthidalja az Órajel előállítást, és a Start-Stoppot (nekem csak ennyi kéne) Arduino erre megfelel? Régről maradt egy Nano-m... de a 4026/digitet szeretném megtartani.. Meg én nem értek a programozáshoz ezért vetettem el a mikrokontrollert.. Ezen a kapuzáson még agyalok. Az indító és leállító optó? tyhűű... Egy blokkdiagrammot esetleg erről tudsz küldeni? Infra---> opto? ---> adó ---> vevő ---> ? vevőről hogy lesz indító és leállító opto? A hozzászólás módosítva: Aug 6, 2021
Kiszámoltad már, hogy 1ms alatt mekkora utat tesz meg egy futó?
Ha világrekord 100m síkfutás lenne, akkor kb. 1cm-t. Ekkora érzékenysége az infrádnak sem lesz. Tükörrel és fókuszált sugárral / lézerrel lehetne ilyen pontosságot elérni (ha valóban kell ekkora érzékenység...).
Szóval ehhez egy fókuszált lézer sugár (adó) ---- és egy vevő kell.
Amúgy amikor országos versenyeket rendeznek akkor a célban lévő mérő berendezés is ilyen lenne? Persze ezt kamerával is nézik... De szoktam láttni egy 3 lábon álló cuccot amin van valami lyuk ( hasonlít erre lézeres cuccra) ez az adó és a pálya másik oldalán meg ugyan így 3lábon van valami csak az olyan mint egy tükör, teljesen síma.. A hozzászólás módosítva: Aug 6, 2021
Idézet: „így 3lábon van valami csak az olyan mint egy tükör, teljesen síma..” Igy meg van spórolva a rádiós kapcsolat.
Hali
Ehhez a Lézeres projekthez elég egy sima lézer? (Linkeltem milyen) Hullámhossza: 645-55nm-ig megy. https://www.hestore.hu/prod_10038688.html Ennek a jelét fogadná egy SFH300-3/4 foto tranzisztor. Hullámhossza: 450-1100nm-ig megy. Ez elég érzékeny lenne az ezred méréséhez?
Sebességben elegendő. De a lézer 650nm-es, a vevő pedig 900nm-es.
Párba tartozó termékeket keress. Aztán azért még lesz pár megoldandó kérdés.
Hali
Köszi a segítséget! TSL257-LF fotoszenzor erősítő (Csatoltam a hullámhosszát) Ezt az egyet találtam ami megy ebben a tartományban és elérhető itthon.
Hali
Módosítottam a R, C értéket a kvarc körűl. Most már rezeg. Csatoltam a kapcsolást. Az lenne a kérdésem, hogy a Vevőről lejövő jelet hogyan alakítom kétfelé értsd: "indító S, Leállító R)?
Én eredetileg arra gondoltam, hogy az indítás és leállítás külön kapu. De ha körpálya, és azonos a kapu akkor megoldható a kapuzás egy 4027-tel, ami egy dupla JK tároló. Az első tároló a bemeneti impulzusra váltja a kimenetét, a második meg kapuzza az órajelet. Mivel ez utóbbi osztja is azt kettővel, ezért a 4060-tól nem 1kHz, hanem 2kHz-es órajel kellene. Mivel sajnos a Q11 pont nincs kivezetve, ezért talán a legegyszerűbb a quarz cseréje 8.192Mhz-esre.
Rajz A rajzon a felső CLK a kaputól jövő indító impulzus, aminek a lefutó élére kezd számolni. a Következő impulzus lefutó élére pedig megáll a számolás. Az alsó CLK pedig a 4060-tól jövő órajeled. A JK tárolóknak van direct-clear bemenete, amit a nullázáskor magasba kellene húzni, ezzel alaphelyzetbe állítva ezeket a tárolókat is.
Hello
Köszi a segítséget! Korábban elfelejtettem feltölteni az elképzelésem erről. Most csatoltam. Őszintén az RF adó és Vevő moduloknál elakadtam. (TX-FM-MID adó), (RX-FM4SF433 vevő) Szóval amikor a futó megszakítja lézersugarat, arra a pillanatra az RF adó modul leállna. Ekkor a vevőről nem jönne jel és erre a pillanatra ez az áramkör elindítaná az órajelet, majd a következő jel nélküli résznél leállítaná. Lehet hogy ez rossz elképzelés, akkor lécci jelezd. Ez lenne az indítás leállítás külön kapu?
Egyik adó mindenképp megy, tehát a vevő mindig vesz. Két különböző frekvenciás adó kell hozzá. a vevőnél mindjárt megvan a start és stop jel. Ami még buktató lehet, a rádiós modulok nem szeretnek folyamatosan adni.
Hali
Mit lehet tenni az RF modul érdekében? Akkor esetleg a lézervevő nem kikapcsolja a modult hanem be és akkor így bírná. De akkor meg a jelnek erősnek kell lennie, nehogy valami más bezavarja...?
A két adó csak akkor lehet azonos frekvencián, ha csak akkor kapcsolod be egy rövid időre amikor a lézersugár megszakad, így 1 vevő elég ami hol az egyik, hol a másik adótól kapna egy rövid impulzust. Mondjuk a gyakorlatban nem tudom, ez mennyire működik. Mit ad ki a vevő, ha mindkét adó ki van kapcsolva, és esetleg milyen tranziens van a kimenetén az adó bekapcsolásának/kikapcsolásának pillanatában.
Vagy két külön frekvencián menne a indító és leállító jel 2 pár adó-vevővel, ahol az adó mindig be van kapcsolva, csak a modulációt kapcsolná a lézer sugár megszakítása. Ekkor külön kell a két bemenet, ami így nézne ki: Rajz a J-re megy az indító jel, felfutóra kezd számolni. K-ra megy a megállító jel, felfutóra megáll az óra.
Amúgy ezek a modulok megálják a minőségben a helyüket? Vagy célszerűbb egy saját adó-vevő párt készíteni? Ha esetleg készíteni kéne akkor frekiben jobb feljebb menni? Mert mondjuk (most mondtam egy számot) 180mhz-en megállná-e a helyét egy ilyen?
|
Bejelentkezés
Hirdetés |


















