Fórum témák
» Több friss téma |
Fórum » Kapcsolóüzemű tápegység
Témaindító: Rendszer, idő: Feb 18, 2006
Témakörök:
Nyilván amennyi egy PC táplálásához szükséges. A Wattmérő szerint a TV -m, és a PC -m összfogyasztása kb 300W, ebből a TV kb 100W, a pc kb 200W, alapjáraton.
Ha terhelve van, talán felmegy 300W -ig, bár azt még nem próbáltam...
Ha csak a kérdésedre akarsz választ, akkor a transzformátor primer tekercs az elsődleges átalakításra váró dolog. A primer puffereket szerintem nem kell bántani, sőt nem is kell, mert DC a betáp. A segédtáp az kérdéses, mert lehet hogy elmegy 48V-ról. A soros 1µF értéke nem kritikus, mivel nem rezonáns tápról van szó, de ha hűek akarunk lenni a primer kör alkatrészeinek impedancia értékeire, akkor a feszültség változás négyzetével kell számolni, azaz kb 40uF. De az ATX tápok nagyon egyszerűnek látszó, de kiforrott technológiára épülnek, nem biztos hogy tolerál bármi nemű változtatást.
Ha nekem lenne ilyen problémám, akkor készítenék egy 48/300V-os DC/DC átalakítót. Akár transzformátorral, vagy kapcsolt kondenzátoros topológiával.
Napelemes rendszerhez gondoltam egy ilyet átalakítani, de ha kemény dió, nyilván ott van a DC/AC inverter, és utána a PC táp normál 230 AC -ról. Csak hát így ugye kétszeres a veszteség.
Ugyan így van a TV -nél is... Köszönöm mindenkinek. A hozzászólás módosítva: Máj 30, 2021
Két lehetőség közül kell választani. Vagy 48V DC-re kell minden fogyasztót tervezni (vásárolni), vagy 230V AC-t kell kiépíteni. Nem tudom milyen TV-t akarsz üzemeltetni, de ha az energia veszteség sokat számít, akkor alapból ki kell dobálni a nagy fogyasztású gépeket. Egy nem túl régi PC táp, laptop, TV, telefon töltő többnyire 85-260V AC-ről üzemképes, ami azt jelenti hogy vagy aktív PFC van benne, vagy tudja ezt a széles tartományt. Ez 120-400V DC között bármit megeszik.
Egy kapcsolt kondenzátoros hatszorozó jó hatásfokkal tud előállítani 40-60V-ból 200-350V DC-t. Ilyen értékű egyenfeszültségre lehet számítani egy 48V-os akku csoport hatszorozásával töltöttség és terhelés függvényében.
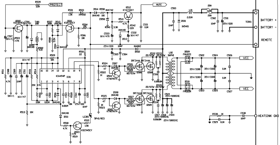
Igazából az alábbi rajzon szereplő tápnak szerettem volna áttekerni a trafóját 2x60V környékére, ami sikerült is. Az nem volt világos, hogy itt is kell-e számolni feszültség növekedéssel a puffer hatására. Végül rájöttem, hogy túl nagy különbség nincs, kondival, vagy kondi nélkül. Érdemes soros induktivitást kapcsolni a táp kimenetére?
Az elsődleges probléma, hogy azt sem tudjukmiről van szó mert ATX táp lehet egy rezonáns 1000W FSP stb. táp is és lehet egy 200W codegen 494-el stb. stb.
A kérdéses átalakításnak az égvilágon semmi értelme. Néhány DC-DC konverterrel simán járatható lenne a PC a 48V-ról.
A kapcsolt kondenzátoros fogalmat nem vágom. Ha csak nem a kaszkád egyenirányítós feszültségsokszorozóra gondolsz, egy multivibrátorral megtáplálva...
De én úgy tudtam, azt kis áramerősségre használják, vagy tévedek? Kb 200W teljesítményigényt feltételezve, 4.2A szükséges...
Már úgy érted, hogy minden szükséges feszültséget (+12V, -12V, +5V, +5Vs, +3.3V) külön stepdown modullal előállítani? Erre is gondoltam, ehhez egy plusz elektronika szükséges lenne ami a feszültségeket külön külön méri, és ha tűréshatáron belül vannak, kiadná a PowerGood jelet az alaplap felé. Valamint lekapcsol mindent, ha valamelyik hibás, vagy túláram van...
Ui.: Egyébként egy sima TL494 alapú táp átalakításra gondoltam. A hozzászólás módosítva: Máj 31, 2021
Vannak erre komplett IC-k sőt, egés panelek, amik 19-20v-ról járnak, legfeljebb egy konvertert kellene közéjük illeszteni, ami 48V-ról dolgozna 20V-ra.
Eddig nem tudtam, hogy ez egy autós táp. A primer oldal Egyenfeszültség, oda esetleg csak a tranziensek szűrésére kell valami relatív kis kapacitású kondenzátor. Nagyobb (200-5000W) teljesítmény esetén az akkumulátor belső ellenállásának hatását szokták nagy kapacitású (0,5-2F) kondenzátorral csökkenteni.
Ez egy szabályozatlan tápegység, bár nem tudom miért kell hozzá PWM vezérlő IC. Ha nincs visszacsatolás, akkor nem fog megemelkedni a kimeneti feszültség, de amint írtam, ez csak egyenirányított szűretlen 50Hz-es színuszra értendő. Amúgy melyik kondenzátorra gondolsz?
A kimeneti pufferekre gondolok. Az 50Hz-es trafók után, az egyenirányított feszültség pufferrel az ~1.41-szeresére emelkedik, a primer váltó értékéhez képest. Arra voltam kíváncsi, hogy ennél a tápnál mekkora feszültségre kell tekernem a trafót, hogy az egyenirányított kimenő feszültség nagyjából +-60 V legyen? Végül megoldottam. Kicsit már magam is belekavarodtam az egészbe. Jó ideje nem foglalkoztam az elektronikával, most meg hirtelen több projektbe is belekezdtem.
A szinusz jelre igaz a gyökkettő csúcsfeszültség, , de a PWM táp négyszögjellel dolgozik, ott a csúcsfeszültség ugyanannyi.
Közben rájöttem, te gondolom az ITX tápokra gondolsz...
Ez elé akkor egy 48/20V DCDC szükséges, és még egy a 48/12V DCDC a 4 pines proci táphoz... Ezt ismerem én is, de itt megint az van, hogy az ATX 24pines csatlakozó előtt két lépcsős átalakítás lenne. Ha ilyen létezne direkt 48V bemenettel táplálva, már az is jobb volna... Ui.: Egyébként ha már ez a fajta szóba került, nincs véletlenül valakinél egy kézzel fogható? Milyen IC van rajta? Még az is jó megoldás, ha ezt át lehet variálni 48V DC bemenetre... A hozzászólás módosítva: Jún 1, 2021
Tüzetesebben kellene megvizsgálnom a kapcsolást, mert a 494 kitöltési tényezőjétől függ, de ha ez maximális, akkor a kimeneten négyszög alakú hullámforma jelenik meg. Ideális esetben nagyon kis értékű kondenzátor is elegendő a szekunder egyenirányító után, mivel az egyenirányított négyszög szinte folyamatosan árammal látja el a kimeneti terhelést.
A gyakorlatban nem ilyen rózsás a helyzet, ugyanis túllövés, és tetőesés módosítja a négyszög alakját, valamint az úgynevezett holtidő sem nulla. A kimeneti kondenzátorokra mindenképpen szükség van, mégha az egyszerű feszültség mérés ezt nem is támasztja alá. 60V-ra áttekerés sem egyszerű, mert a bemeneti tápfeszültség se stabil. Ennek ellenére mivel négyszög jelről van szó, akkor a primer bemeneti feszültséget egyszerűen a menetszám áttétel szerint jeleníti meg a szekunderen. Csak a szekunder diódák nyitófeszültsége vonódik le. Természetesen nem ennyire rózsás a helyzet, mert terhelve a tápot el kezd esni a kimeneti feszültség. Ez az akku belső ellenállása, a kapcsoló felek bekapcsolási ellenállása, a transzformátor csatolás/szórás aránya, meg sok apró részlet függvénye. Az sem mindegy, hogy az akku éppen töltés alatti 14,4V feszültségen van, vagy merült állapotban 11V alatt. Ezen okok miatt ha már úgyis PWM vezérlő hajtja a kapcsoló feteket, a gyári autós erősítők mintájára stabilizálni lehet a kimeneti feszültséget. Első körben úgy kell meghatározni a transzformátor áttételét, hogy az maximális terhelés esetén, minimális akku feszültségről is tudja biztosítani a szükséges kimeneti feszültséget. Persze szabályzás nélkül ez terheletlenül, maximális akku feszültségnél nagyon felszaladna. Ilyenkor lép be a szabályzás. De az egy nagyobb történet.
Az ITX táp nem elégséges, mivel galvanikusan nincs leválasztva. Vélhetően nem önmagában dolgozik a PC, így földhurok, vagy zárlat alakulhat ki a hozzá kapcsolt perifériák miatt.
Nos én nem gondoltam, hogy ez problémát okozhat, de akkor ez az út ezek szerint mégsem járható, így mégis csak maradna a normál ATX táp átalakítás...
![]() Egyébként a hozzá kapcsolt TV és erősítő lenne még a körben...
Nos a korábban emlegetett kapcsolt kondenzátoros táplálás TV+PC esetében megoldást jelent, de erősítő gyanánt csak direkt 48V-os táplálás jöhet szóba, hálózati nem. Az ATX átalakítással nagy lesz a fa a fejszének.
Már hogy lenne rövidzár már perifériák között?
A PC, a monitor hozzá a nyomtató és így tovább sincs galvanikusan leválasztva, mivel mindben földelt a negatív táp és ezzel a burkolat is mégsincs rövidzár, sem probléma a földhurokból. A 48V-os forrás feltételezem valamiféle akumulátoro/napelemes megoldásból érkezik,ami ha földelve van nem lehet gond, ha nincs, akkor pláne.
Mondjuk a tv elé egy skori féle kapcsolóüzemű stabilizátorral csökkentem 19V-ra a 48V-ot. Jó a hatásfoka, nem vész el sok energia, sima N csatornás mosfettel megy.
Igazából egy high side driverrel megtámogatott megoldással bármilyen IC-vel lehet építeni konvertert, legfeljebb az IC-nek kell csökkenteni a tápfeszt, én egy időben mindent MC34063-al csináltam (sok volt belőle) max 200V-ra és ról.
Igazad van, csak meg kell tudni építeni. De én nem tenném közös GND-re mind a három készüléket. A TV táprendszerét még nem is ismerjük, de még az erősítőét sem. De még azt sem, hogy mi célja ennek a rendszernek. Biztosan lenne valami optimális megoldás.
Idézet: „Biztosan lenne valami optimális megoldás.” Igen, szerezni egy régi 48V-ról működő szünetmentes tápot néhány tizesért és inverternek használni. Most vettem innen az apróról 15K-ért egy 3000VA smart UPS-t például.
Hali! A képen látható tápegységből hiányzik egy alkatrész. (Q1) Milyent típusú lehetséges ez? A biztosíték környéke azért olyan mert a zárlatos diódahíd végett eldurrant. Valaki már berhelte, és kivette ezt az alkatrészt.
Primer oldali kapcsolófet talán. De készíts legalább egy kapcsolási rajzot, abból kb kiderül...
Hali! Kép a másik oldalról.
Hiányzik az IC1 kontroller IC a lapról.
Köszönöm! Látom. Hagyom a francba az egészet. Esetleg, hogy annak mi lehet a jelölése?
A hozzászólás módosítva: Aug 9, 2021
Sziasztok!
Van két kütyüm, az egyikben többszöri áramszünet után megadta magát a kapcsolóüzemű táp a nyákon. A primer oldalon van a gond, a PWM körül. Sajnos nincs oszcilloszkópom, így macerás a hibakeresés és elakadtam, pedig nem egy bonyolult kapcsolás. A jól működőről már megcseréltem a trafót és a bal oldali vezérlő IC-t (TOP224Y), de ugyanaz a gond, a jó áramkör a cserékkel is jól működik, a rossz továbbra sem. A fotóról leszedtem a sallangot, csak a táp látszik. Esetleg ötlet a hozzáértőktől, hogy melyik (vagy több) filléres alkatrész okozhat galibát még? Tudom, bármelyik Viszont azok adatait nem tudom.Köszi! A hozzászólás módosítva: Aug 10, 2021
|
Bejelentkezés
Hirdetés |







A PC, a monitor hozzá a nyomtató és így tovább sincs galvanikusan leválasztva, mivel mindben földelt a negatív táp és ezzel a burkolat is mégsincs rövidzár, sem probléma a földhurokból. A 48V-os forrás feltételezem valamiféle akumulátoro/napelemes megoldásból érkezik,ami ha földelve van nem lehet gond, ha nincs, akkor pláne. 

Viszont azok adatait nem tudom.





