Fórum témák

» Több friss téma
Fórum » Elektronikában kezdők kérdései
- Ez a felület kizárólag, az elektronikában kezdők kérdéseinek van fenntartva és nem elfelejtve, hogy hobbielektronika a fórumunk!
- Ami tehát azt jelenti, hogy a nagymama bevásárlását nem itt beszéljük meg, ill. ez nem üzenőfal!
- Kerülendő az olyan kérdés, amit egy másik meglévő (több mint 17000 van), témában kellene kitárgyalni!
- És végül büntetés terhe mellett kerülendő az MSN és egyéb szleng, a magyar helyesírás mellőzése, beleértve a mondateleji nagybetűket is!
Lapozás: OK   246 / 4057
(#) wg_kezdo hozzászólása Júl 2, 2008 /
 
A végső elkeseredés szélén szeretnék kérni tőletek egy olyan kapcsolást ami a legegyszerűbb egy CMOS4017-es számlálóhoz. Csak annyit kell csinálnia, hogy egy microkapcsolót használva minden gombnyomásnál egyet ugrik és ezt ledekkel jelzi. Elég 3 led a 3. után nulláz.
3 napja próbálom megcsinálni próbapanelen az első nap sikerült is. Utána átraktam visszavittem a könyvtárba a könyvet és egy másik könyvben már máshogy van benne megkavarodtam.
Az 555-ös kis órajel generátorom szépen működik, de ez most nagyon kifogott rajtam.
Megnéztem már vagy 5 helyen a lábkiosztást és elvileg minden működik .
(Pl az óraengedélyezőt hova kéne kötni?)
(#) proli007 válasza wg_kezdo hozzászólására (») Júl 2, 2008 /
 
Hello!

Az órajel engedélyező bemenetet "L" szintre kell kötni.
De az egy kapuba megy az órajellel. Ha az "L" szinten van, akkor az órajel bemenet felfutó élére számol a számláló. Ha viszont az órajel bemenet van "H" szinten, akkor az engedélyező bemenet lefutó élére számol a számláló.

Lehet neked az órajellel van gondod. Ha egy egyszerű nyomógombot használsz, az prelleghet és a számláló többet számol, mint gondolod. Vagy integráló tagot kell használni és egy smidth triggeres bemenetű kaput-inveretert (de akkor azt időzíteni kell a megnyomási gyorsasághoz) vagy ha tényleg egy mikrokapcsolót használsz, akkor mind két érintkezőt kell használni egy RS tár bíllentésére. Akkor biztosított minden megnyomásra az egy lépés. (ezt két kapuból, vagy inverterből is készíthetsz)

üdv! proli007
(#) wg_kezdo válasza proli007 hozzászólására (») Júl 2, 2008 /
 
Az órajelet már próbáltam az előbb említett 555-ös villogóból is odavezetni és látszik is, hogy csinál vele valamit, de nem léptetgeti, hanem egyszer mind és egyszer egyik sem.
Ezen kívül az átvitel jelző folyamatos 10V-ot mértem (asszem 12-es láb).
Nekem már az is jó, ha gyorsan végigfut és megáll valahol (alias dobókocka).

az "L" szint gyakorlatban mit jelent? (9V-os telep negatív sarka?)
Most úgy kötöttem, hogy:
13,15,8 közvetlen a negatív sarokra
16 pozitív sarok.
14 ezt egy kapcsolóval meg egy 460ohm-os ellenállással a pozitívra.
3,2,4 ezeket a LED-re egy-egy 680as előtét ellenállással.

Kipróbáltam úgy is, hogy a 15-ös resetet a 10-esre vagyis elvileg nullázza, ha a 4. "ledhez" ér.

Na meg a 14-esre rákötöttem az 555-ös 3 lábát is.
Kicseréltem az IC-t is, úgyhogy már nincs semmi ötletem .
(#) yello hozzászólása Júl 2, 2008 /
 
Hello!

Szeretnék segítséget kérni tőletek, apum szerzett magának egy egyfázisú indítókondenzátoros motort megkért engem hogy oldjam meg azt a feladatot hogy a forgásirányt lehessen változtatni. Eddig meg is oldottam hogy 2 mágneskapcsoló egyszer ez húz be másodcor pedig a másik, de a motornál nem tudom hogyan lehetne bekötni. Abban kérném a segítségetelet hogy mellékelek egy képet és hogy hogyan kell bekötni hogy a másik irányba forogjon?

motor.JPG
    
(#) wg_kezdo hozzászólása Júl 2, 2008 /
 
A köv. problémával szembesített családom:
Van egy macskánk aki elől rendszeresen eleszi a konkurencia az ennivalót.
Arra gondoltam, hogy lehetne a nyakörvébe(re) tenni egy kis adót ami mondjuk csak 10-20 cm-re hat és azzal nyílna egy ketrec ajtaja.
Arra lennék kíváncsi, hogy merre induljak el a keresésben. (infrára is gondoltam csak az korlátolt mivel a nyakörv forog a macska szőrös stb...).
Egy kis gombelemmel táplálnám így az is lényeges mennyi ideig tartana ki.
Ha nem lehetséges a megoldása sokat segítene, hogy ne keresgéljek hiába.
(#) wg_kezdo válasza wg_kezdo hozzászólására (») Júl 2, 2008 /
 
Találtam olyat, hogy mágneses nyitású ajtó erről tudtok valamit?
(#) kobold válasza wg_kezdo hozzászólására (») Júl 2, 2008 /
 
Itt jártál már?
Az árakat összevetve a rádiós eszközökkel kapcsolatos (gyakori) kínlódásokkal, szerintem jó alternatíva az RFID... És pont erre találták ki
(#) wg_kezdo válasza kobold hozzászólására (») Júl 2, 2008 /
 
Ez az ezt kerestem.
És ezt hogyan lehet olvasni?
Mert a hestore-ben valami 20.000-ért láttam hozzá olvasót.
(#) huba válasza wg_kezdo hozzászólására (») Júl 2, 2008 /
 
Ott a listán van 12 500 Ft -ért is. USB-s.

De ha tudsz programozni vannak csak olvasó modulok. Az utána még kell egy mikrovezérlő.

Meg kell nézzem felénk milyen árba vannak.
(#) wg_kezdo válasza huba hozzászólására (») Júl 2, 2008 /
 
Programozni tudok, ha van hozzá leírás.
Az tulképpen mit is csinál?
Amúgy találtam infrát is (macskaajtó), okosan megoldották a nyakörvön egy kis golyó van és abban van az adó illetve másik változatban valami mágnes és az nyitja.

Nekem elég az is, ha tudom érzékelni, hogy valami 10-20 cm-re megközelíti az ajtót.
1 macskánk van szóval nem kell 256 bites titkosított azonosítás, retinavizsgálat, farok elemzés stb... .
(#) proli007 válasza yello hozzászólására (») Júl 2, 2008 /
 
Hello!
Van erre egy külön topik. "Egyfázisú aszinkron motor fordulatszámának változtatása"
üdv! proli007
(#) huba válasza wg_kezdo hozzászólására (») Júl 2, 2008 /
 
Az más. Ha jol tudom a ferdeszemüek csináltak valami kulcstartó párt. Hogyha egymáshoz közel kerülnek akkor csipog. Azzal is meg lehetne oldani. Ha jól tudom az rádiós.
Mégis az rfid lenne az igazi. Ha jol tudom sorosporton kidobja az érzékelt tag sorozatszámát. De ezt megmondja az aki használt már.

Ui. felénk kapni se lehet. (legalábbis nem találtam).
(#) proli007 válasza wg_kezdo hozzászólására (») Júl 2, 2008 /
 
Hello!

Igen az "L" szint azt jelenti. A "H" meg itt a +9V-ot. (Azért írtam ezt, mert nem tudtam milyen tápfeszt használsz. De az alacsony/magas, L/H, 0/1, GND/Vcc, Vss/Vdd, mind ugyan azt a logikai szinteket jelöli.)

Alapvetőn jól csinálod a dolgot (amit lírtál). De nézd meg az adatlap idődiagramjait. Abból megérted a működést.
- De tetél-e a tápra kondit?
- A kapcsolóval a prell viszont fennáll. És hogy kötötted be a kapcsoót és az ellenállást? A bement és a Vss(-9V) közé az ellenállást, a bemenet és a Vdd (+9V) közé a kapcsolót.
- Milyen gyors volt az 555-ös óragenerátor? Mert akkor csak égni látod és nem a váltásokat, ha gyors az ütemjel. Próbára mindig le kell lassítani az órajeleket, hogy tudd követni.
- Ha a reset nincs visszakötve a 4-es kimenetről, akkor ha a számláló számol, az idő nagy részében 4 felett van, tehát sötét. De minden esetre, csak egy kimenet lehet egyidőben magas szintű (ha nem gyorsan pörög és másnak látod).
- Ha mindenki égett, és az átviteli bit is magas volt, lehet nem kapott az IC 8. lábán -9V-ot. (igen gyanus)

üdv! proli007

(#) totti91 hozzászólása Júl 2, 2008 /
 
sziasztok nem tudja valaki hogy a hobbielektronika áruházában a KITek közt van egy Egycsatornás infravörös adó-vevő KIT nevű tétel és hogy annak mi a kapcsolási rajzai?
(#) Grinch válasza proli007 hozzászólására (») Júl 2, 2008 /
 
Köszönöm, proli007 és köbzoli! A kapcsolást még megpróbálom értelmezni és megépíteni. Gyanítottam, hogy az eredeti (amit mellesleg $30 -ért árulnak, vagy mennyiért) is rossz, de aztán csak belefogtam. Proli007: az időzítésnek 3-20 sec -re kell alkalmasnak lennie. Engem ne félts, 3 éve csinálom azt, amit, és nem petárdákról, tűzijátékokról van szó.
(#) kobold válasza wg_kezdo hozzászólására (») Júl 2, 2008 /
 
Itt is van egy pár modul, az olvasók olcsóbbak, és még soros interface sem kell mellé, mert programozható kimeneten tudják jelezni a (master) kártya jelenlétét (ha úgyis csak egy tag van, akkor ez elég is).
(#) wg_kezdo válasza proli007 hozzászólására (») Júl 2, 2008 /
 
- A tápra nem tettem kondit nem volt az eredeti rajzon.
- A kapcsolós megoldásnál működött egyszer és egyesével ment, de igazából az órajeles a lényeg úgyhogy ezzel nem nagyon kísérleteztem.

- az 555-ös kb 2 mp alatt váltott vagyis 2mp-ig magas 2 mp-ig alacsony

- A 8-as lábnál megnézve valszeg a vezeték rossz volt így előfordulhat, hogy tényleg ez okozta a hibát, utánanézek.

Köszi a segítséget, holnap remélem már sikerül megcsinálni, ha igen nem nyugszom amíg egy odavissza számlálót össze nem rakom (van itthon vagy 10 ilyen IC-m ).
(#) wg_kezdo válasza kobold hozzászólására (») Júl 2, 2008 /
 
Nem túl erős egy RFID ilyen célra?
Amolyan ágyúval verébre szerintem.

Ez a mágneses érdekelne, tudja valaki hogy működik?
(#) proli007 válasza Grinch hozzászólására (») Júl 2, 2008 /
 
Hello!
Oké, csak reméltem, hogy nem gyújtogatni akarsz vele.

A kapcsolásban amit rajzoltam neked, 2SH20 esetén kb. t=R1*C1 -el számolható. Természetesen a kondi tolarenciáját és szivárgását nem számolva. Tehát 220kohm és 100µF esetén kb. 22sec ill 33kohm és 100µF esetén 3,3sec az időzítés.
(Más kétbázisú diódát alkalmazva más lesz "kicsit" az érték, de extrém hosszú időzítésektől azért óvakodni kell)

üdv! proli007
(#) kobold válasza wg_kezdo hozzászólására (») Júl 2, 2008 /
 
Előbb még azt írtad, ezt kerested... Na mindegy.
Hall-szenzorral talán el tudnám képzelni a mágnes érzékelését, a távolság az, amit hirtelen túl nagynak érzek (nem tíz cm-re találták ki ezeket). Kicsit már látom magam előtt, ahogy a nyakába akasztott Ne-mágnes a ketrechez ragasztja a macsekot...
(#) wg_kezdo válasza kobold hozzászólására (») Júl 2, 2008 /
 
Igen az RFID-t kerestem csak nem tudtam, hogy ilyen aranyárban mérik .).
Mindenesetre még gondolkodom mi legyen szegény macskával.
Azért köszönöm a segítséget.
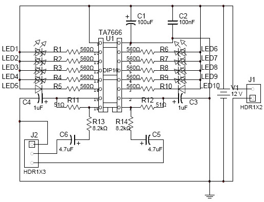
(#) bancsi15 hozzászólása Júl 2, 2008 /
 
Sziasztok!

Ezt a kivezérlésjelzőt hova kell kötni, hogy működjön? A hangszórókkal párhuzamosan? Vagy az erősítő elé? / előerősítőm nincs/

Köszi
Üdv.

ta_7666.jpg
    
(#) proli007 válasza bancsi15 hozzászólására (») Júl 2, 2008 /
 
Hello!

Tekintve, hogy az áramkör bemenetén ott van egy 8,2kohm és 51ohm-ból álló feszültség osztó, ez hangszóró kimenetre való.

üdv! proli007
(#) zsoltee0001 válasza wg_kezdo hozzászólására (») Júl 3, 2008 /
 
Hi
Éppen az, hogy gyenge. Az Rfid kivállóan alkalmas azonosításra, de szertintem 20 centiről nem fog működni (több tipussal találkoztam azok legalábbis nem működtek), nyilván ez lenne a legegzaktabb módszer
Lhet, hogy vannak olyanok aminek nagyobb a hatótávolsága (sőt biztos is ) de azok mocsokdrágák lehetnek.
Lehet egyszerűbb lenne a nyakörvbe tenni egy fém darabot, és egy fémérzékelő már azért nagyobb távról kiszúrná.
Vagy mégjobb! .... de ez LoL a nyakörvbe egy kis 235 tömegszámú Urán, az érzékelő meg lehetne egy geiger-müller számláló. De ez már schrödinger macskája lenne ... hehe
üdv
(#) wg_kezdo válasza zsoltee0001 hozzászólására (») Júl 3, 2008 /
 
Az urán ötletét elvetném, ha lehet a macska házi kedvenc ..

Viszont végiggondolva (és tegnap nézegetve macskánk szokását) a 10 cm is sok.
Kb 5 cm kéne, de nem lehet több mivel akkor a következő szituáció lenne:
- idegen macska megközelíti a ketrecet amiben a kaja van
- mi macskánk odamegy elzavarni (ami nem szokott sikerülni).
- mikor odaér 10-20 cm-re az ajtótól az ajtó kinyílik az idegen macska meg bemegy a kajáért .

A fémérzékelős megoldás nem is lenne rossz csak akkor gondolom nem lehet fém a ketrec .
(#) csikosgabi hozzászólása Júl 3, 2008 /
 
Sziasztok.Van egy PDA-m.Holnap megyek nyaralni és nem fogja bírni az akkuja az utat.A töltéshez 5V és 1,5A kell.Van egy 12V-os és 20AH akkum.Mivel lehetne ebből 5 voltot csinálni???
Segítsetek!!
(#) zsoltee0001 válasza csikosgabi hozzászólására (») Júl 3, 2008 /
 
Hi
a legegyszerűbben: 7805-ös stab 5V-os kockával, az áramot bírnia fogja, viszont sokat elfűt, (nemtom mennyire számít a jó hatásfok?) bár szerintem egy pda-nál nem nagyon fogod észrevenni
üdv
(#) proli007 válasza Grinch hozzászólására (») Júl 3, 2008 /
 
Hello!

Közben kezd kikristályosodott, hogy miről is van szó (ha igaz).
Ezzel a kis átalakítással, úgymond kétvezetékessé alakítható a dolog. Tehát a készülék egyszerűen sorba köthető a gyújtóval. Amíg az Off kapcsoló zárt állapotban van, a késlektetés nem indul el. Viszont a Led-en látható, hogy az áramkör maga zárva van. Majd az off kapcsoló nyitásakor a késleltetés beindul, és amikor az idő lejár, a tirisztor zár. Gyújt és egyben kiég a szál (a Led is kialszik).
Így elég egyszerű a bekötés. Minden gyújtót az aksi pozitívjára, és a készülékre kell kapcsolni (A gyújtót itt a lámpa modellezi). Amikor a tápfeszt bekapcsolod, látható a Led-eken, melyik gyújtóáramkörök aktívak. Aztán indítás.
Egy "Off" kapcsolóval, egyszerre több késleltető is indítható (azaz tiltható). Esetleg, egy biztit is sorba lehetne kötni az aksival, hogy zárlat esetén ne az áramkör játsza a tüzijátákot.
A kívánt időzítés a potival beállítható. (Megnéztem a 2SH20-at, itt az idő kb. T=1,5*R*C )

üdv! proli007

DT-SCR-1.jpg
    
(#) proli007 válasza wg_kezdo hozzászólására (») Júl 3, 2008 /
 
Hello!

Hát oda-vissza számlálót nehéz lesz belőle készíteni, tekintve, hogy a 4017 csak "oda" számol, de vissza nem.

üdv! proli007
(#) wg_kezdo válasza proli007 hozzászólására (») Júl 3, 2008 /
 
Cselesen oldom meg, 2 darab IC és 20 darab led.
Az egyik belról jobbra van 1-10 a másik meg jobbról balra 1-10.
Egy bistabil multiizé meg rá van kötve a túlcsordulásjelzőre és az állítgatja, hogy melyik kapja az órajelet mondjuk egy 4011-es NAND kapuval megoldva.
Ha egy sorba rakom a LED-eket és elég közel fel sem tűnik, de mivel csak saját szórakozásra lesz.....
Következő: »»   246 / 4057
Bejelentkezés

Belépés

Hirdetés
XDT.hu
Az oldalon sütiket használunk a helyes működéshez. Bővebb információt az adatvédelmi szabályzatban olvashatsz. Megértettem