Fórum témák
» Több friss téma |
Mielőtt kérdezel, a következő két dolgot ellenőrizd!
I. A helyes tápfeszültségek megléte.
II. A kimeneten van-e egyenfeszültség.
Élesztés.
Idézet: „Kimenet végtranyók nélkül kerek 0 Volton áll. Kivezéreltem színusszal, szépen kijön, limiter is levégja. Minden jónak tűnik.” Leírtad a hibát. Zárlatosak a végtranzisztorok. Ezeket cseréd ki. Élesztéskor köss sorba a trafó primer tekercsével 230V/100W-os izzót. Ha teljes fényerővel világít akkor párhuzamosan két db 100W-os izzót (800-1000 VA-es trafókhoz legalább kettő kell).
Nem zárlatosak.
Egymásba nyitnak... Nyitófeszből kellene lefaragni. A hozzászólás módosítva: Nov 4, 2021
Idézet: „Na most az a gondom, hogy a végtranzisztorok egymásra nyitnak bekapcsoláskor. B-E közé 100ohmos ellenállásokon 1 Voltot mérek.”
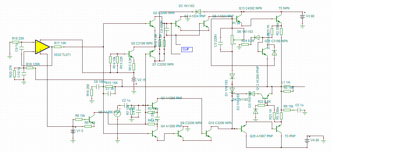
Ebben egy csomó hiba van. 2SC nem lehet PNP, a 2SA nem lehet NPN. A nagyjelű feszültségerősítő fokozatból ellenállások hiányoznak. A PNP oldali védőtranzisztor rosszul van bekötve.
Ha a bias beállítás valóban 2db dióda plusz a trimmer, akkor a trimmert 0-ra állítva, 0V kell legyen a végtranzisztorok bázisai között.
A rajzodon nem látok 100 Ohm-os ellenállást (amúgy nem lehet eligazodni rajta - a 2SCxxx tranzisztor npn).
Ha jól bogozom ki, kettős emitterkövető a kimenet. Feltételezem, hogy a két végtranzisztor bázisa között van a 100R. Vagy 2 db 100R van minkét végtranzisztor bázis-emittere között? Ha az előbbi az 1V jó. Ha az utóbbi, akkor mennyi külön-külön a két BE feszültség?
Igen 2 dióda. Abból egyi a hűtőre fogatva.
Igazad van elírtam a tranyókat. (fölcseréltem)
Pontosítok. Végtranzisztorok helyett egy-egy 100 ohmos ellenállás B-E lábak hejére. Ezen kellene 0,5 Volt alá vinni a feszt. DC jó beáll.
PNP oldali védőtranzisztor B-C lábakat rajzoltam el. Fordítva megy.
A meghajtók bázisai között mekkora a feszültség?
A kimeneti rész "A", vagy "B" változat?
És a két soros 100 Ohm-on mérsz 1V-ot? Vagyis a két végtranzisztor bázisfeszültségét méred 1V-nak?
Nincs a kapcsolásban 100 ohm ellenállások.
Én iktattam mérés céljából. Igen a végtranzisztorok bázisfeszültségét mérem 1V-nak. Van még pár hiba a rajzon pnp-npn. Dolgozom rajta.
(Valami kell, hogy legyen.) Már értem, hogy te tetted be őket.
A rajzot hagyjad szerintem, úgy rossz ahogy van. Nyugodtan cserélj végtranzisztorokat.
Végtranzisztorok jók. Ez biztos. 1 Voltos bázis feszültséggel teljesen kinyitnak.
Ezt az 1V-ot nem értem mihez képest 1V?
Ha ilyen, mint ezen a rajzon akkor meg azért szálltak el mert túldisszpálódtak. A hozzászólás módosítva: Nov 4, 2021
Így valamivel értelmesebb?
Végtranzisztor B E bontjain az ellenállás két sarka között 1 Volt. Nem tudom érthetőbben.
Mind1. Majd összeszedek egy használhatóbb rajzot. És megpróbáljuk.
Az előbb küldtem egy rajzot amire odaírtam feszültségeket és megkérdeztem, hogy ezeket mérted?
Nem. Nem 1 ellenállás a két Bázis között. Egy-egy a bázis - emiter között és azokon esik 1-1 Volt. Érted?
Kérdeztem a meghajtó tranzisztorok bázisain mért feszültséget....
1,08 és 1,09 Volt testre mérve meghajtó tranzisztorok Bázis feszültsége.
Ha az emitterükre kötött 100ohmokon (végtranyók helyén) ugyanennyi esik, akkor meghajtók B-E zárlatosak.
|
Bejelentkezés
Hirdetés |








