Fórum témák
» Több friss téma |
- Ez a felület kizárólag, az elektronikában kezdők kérdéseinek van fenntartva és nem elfelejtve, hogy hobbielektronika a fórumunk!
- Ami tehát azt jelenti, hogy a nagymama bevásárlását nem itt beszéljük meg, ill. ez nem üzenőfal! - Kerülendő az olyan kérdés, amit egy másik meglévő (több mint 17000 van), témában kellene kitárgyalni! - És végül büntetés terhe mellett kerülendő az MSN és egyéb szleng, a magyar helyesírás mellőzése, beleértve a mondateleji nagybetűket is!
Köszi a linket, meg fogom mutatni barátomnak
Sziasztok!
Ezt a feszültségőrt az autóba hova kössem? A gyújtás mögé/ hogy álló helyzetben megszakítsa azt/ vagy közvetlen az akksi 2 pólusára kössem / hogy azt mérje/?
az akksira kösd mivel annak a feszültségét kell hogy figyelje
Érdeklődd meg különböző helyeken hogy hány darab szekunder elkészítését vállalják toroidra.
Legrosszabb esetben két külön toroidot kell tekertetni és akkor már a szekunderek fele is elég trafónként.
Én biztosan nem az akkura kötném közvetlenül, mert-bár nagyon keveset fogyaszt-azért álló helyzetben meríti folyamatosan az akksit. Télen meg különösen fontos, hogy minél jobban fel legyen töltve az akku.
:gumicsirke:
Szerintem kösse közvetlen az akksira, csak rakjon be egy kapcsolót az áramkörbe, és, ha érdekli, meg tudja nézni a feszt, egyébként meg kikapcsolt állapotban lenne.
Tudom, kezdő ötlet, de ennek látom a legnagyobb értelmét.
Egy rendesen megépített akuörtől nem kell félteni egy autóakkut. Az akku kapacításához képest a fogyaszása elenyésző és mivel mégis egy fogyasztó az akkuban a reakciók nem állnak le. Valahol olvastam hogy autókkun pl egykétledes villogó segíti a téli inditást, mivel az akkuban folyik áram és nem annyira jelentős az önkisüés.
Nah, végre eljutottam addig, hogy meg tudtam csinálni a kapcsolási rajzot, ami alapján a nyáktervet meg tudom tervezni.
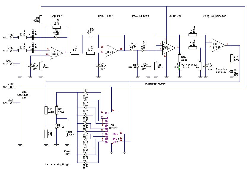
Annyi kérésem lenne, hogy meg tudnátok nézni, így mostmár használható lesz-e? Az IC-k táplábainak a bekötését sikerült megtaláljam, szóval mostmár azzal sincs gond ![]() Annyi magyaráznivalót érzek, hogy az X2-es csatlakozónál van a 3 bemenet, az elsőre kerülne a +12V, a másodikra a -12V, a harmadikra pedig kerülne maga a föld rész. Ha így fogom csinálni, jó lesz? Ebben nem vagyok biztos.. Az X1-es csatlakozónál a GND az RCA GND-je lenne, szerintem ez érthető, de inkább leírom ![]() Még az lenne, hogy a kondenzátoroknál, amelyek mikrofaradosak, ott elektrolit kondenzátort használjak, vagy kerámiát? (Nem tudom, hogy a kerámiakondenzátoroknak hogy vannak az értékei, azt tudom, hogy a nano- és pikofarad az kerámia szokott lenni, de a mikro-t nem tudom Ha elektrolit, akkor a pozitív, illetve negatív oldalát el tudná valaki mondani? Elég lesz parasztosan, hogy pl. C5 felső, C7 jobb, meg ilyenek - ezek csak példák, nem tudom, jó lenne-e egyáltalán - )A csatolt kép kicsit rossz lett, inkább feltöltöttem: Kép
szia.
A -12V rá van kötve a gnd-re? mert így csak egy pukkanás lesz a próba során, semmi más. kondik polaritása: a pozitív lába mindig a pozitívabb tápfeszültség felé néz. tehát pl. +12v és gnd között negatív láb gnd-re. -12v és gnd között pedig a -12v-ra csatlakozik a negatív láb. pozitív láb pedig értelemszerűen oda, ahova kell.
C5, C7 és C8 elkók. C9 a maga 1u-jával még lehet fólia, de az kicsit nagyobb mérető lesz akkor. Vagy lehet kerámia.
C5 és C8 polaritása egyértelmű. Lásd Kovidivi előző hozzászólását. C7-nek a negatív lába a két dióda felé néz, a pozitív pedig a műveleti erősítő 7-es lába felé (balra). A szimmetrikus tápfeszültség bekötése így nagy butaság! A -12V-ot közvetlen összekötötted a GND-vel! Az "X2-2"-t kösd ki onnan ahol most van, illetve a műveleti erősítők tápjának negatívját is kösd ki a GND-ből (11-es láb). Utána az "X2-2"-t köst közvetlen az LM324 negatív áplábára (11-es láb)! Üdv.!
Köszi mindenkinek a segítséget.
A kondenzátorok bekötését tudom, csak nem tudtam, hogy netán léteznek-e ilyen kerámiakondenzátorok. A kapcsolást módosítom, amint visszakapom a notebookot ![]() Ha ezeket a változtatásokat megcsináltam, akkor mostmár nekikezdhetek a nyákterv készítéséhez?
Hello!
Megrajzoltam a kapcsolást "rendesen". Bocsi, egy kicsit módosítottam rajta, de szerinem előnyére válik. - Az áramkör bemenetére elkelhet egy lineáris poti (sztereo 10..22k A). Ezzel állíthatod hozzá a szintet az áramkörhöz, hogy minnél jobb legyen a váltás. - Elmarad a szűrő fokozat plusz erősítése. - Komparátos egység a VU erősítő kimenetéről van táplálva. - A VU próbára, egy 150uA-es analóg műszerrel, vagy szkóppal ellenőrizhető a mérőponton. - Elmarad a komparátor visszacsatolása. - Bekerült egy Led, amivel láthatod a dinamikát. - Bekerült egy "Flas" áramkör. Ennek hatására, mikor nincs bemenet, akkor a Ledek nem világítanak. Csak akkor, mikor a számláló léptet. Kissé dinamikusabbak a felvilllanások, viszont rövidebbek. Ha úgy gondolod, nincs rá szükség, akkor a tranyót és a bázisosztóját kihagyod, és a kapcsoló helyét rövidrezárod. (Kapcsoló sem biztos, hogy kell, majd kipróbálod.) Szóval így már működőképes a dolog. Felteszem a rajzot. (A nyákot is elkészítettem, de jobban szeretném, ha Te is dolgoznál vele. De ha mégsem menne, akkor persze azt is felteszem.)(Ezeket a kis vicces neveket, csak én adtam az áramköröknek, hogy legyen mire hivatkozni) üdv! proli007
Sziasztok
Egy 22K NTK mekkora hőfokon érheti el a 10Kohmos értéket? Válaszaitokat köszönöm előre is
Hello!
Számítsd ki! Az ellenállás változása kb. -3,6%/fokC. Tehát fokonként 3,6%-ot csökken az ellenállása. üdv! proli007
Rendben, köszi
![]() Akkor nekiesek mégegyszer, és megpróbálkozok a nyáktervezéssel
Sziasztok!
Az akkumulátoroknál mi a különbség a single- és a multipack között? Ha jól tudom, több sorbakötött akksi is még single pack.
Én úgy tudom, hogy a single pack x db sorbakötött aksiból áll, a multi pack -ben pedig ebből az x db sorbakötött aksiból van pl. 3 sor és ezek párhuzamosan vannak kötve.
Tehát single packnál a feszültség nől, áramerősség változatlan. Multipacknál nől az áramerősség és a feszültség is, a darabszám növelésével feltéve hogy egyforma aksikról beszélünk. ÉN így tudom, de lehet rosszul...
Sziasztok!
Egy tv keszulekkel kapcsolatban kerdeznek egy dolgok,mert hogy valamifele kephibaja van,tortenetesen az hogy pirosas a kep,es ezt sehogy sem lehet eltuntetni,szerintetek,kb mi lehet a baja,vay hol kutakodjak?Ja meg meg egy,milyen az a kompozit video jel?Az az a videojel,amiben mind a harom alapszin benne van?vagy?A valaszokat elore is koszonom
Lehet hogy sok a piros szin?Kerem aki tud segitsen
Hali!
Tudnátok kicsit segíteni, hogy honnan tudnék beszerezni amatőr tápegységhez Deprez analóg panelmétereket feszültésg és áramerősség jelzésére? Más fajta is jó lenne, de szeretném ha nem kellene neki külön tápellátás és elérhető árban lenne! Köszönettel: Zoli
Az Urbán elektronikánál pl. biztosan. Én multkor 10A méréshatárú műszert vettem 800Ft-ért, lehet van valahol olcsóbban is, de én ezt ismerem. Bár lehet kapni a Ham-bazárban is (Rádióvilág).
Hello!
Idézet: „Egy tv keszulekkel kapcsolatban” Hát elég konkrét volt a kérdés. A válasz is az lesz. A videó fokozat munkapontjánál lesz hiba. A kompozit videó jelet, meg valami könyvben, vagy a hálón nézd meg, mert azt elmagyarázni nem egy mondat. Alapból: Tartalmazza a vizszintes és függőleges szinkronjelet, a világossági és szinkülönbségi jeleket. üdv! proli007 üdv! proli007
Hali!
Bocs kicsit off leszek, csak nemszertnék 1 évet várni a válaszra "DIN-GAMEPORT MIDI csatlakozó" topikban segítsen valaki!thx
A múlt héten az InComp-nál is láttam, de a honlapjukon nem biztos, hogy megtalálható, személyesen kell ellátogatni hozzájuk. (Vörösmarty u.)
Nézegettem, nem találtam. De ahogy figyelgettem a listát, személyesen is meg kell majd látogatnom a boltot
De meg ám, már csak Eszterke miatt is!
:yes:
Utólagos engedelmeddel egyetlen szót megvastagítottam a mondatodban.
|
Bejelentkezés
Hirdetés |







Ha elektrolit, akkor a pozitív, illetve negatív oldalát el tudná valaki mondani? Elég lesz parasztosan, hogy pl. C5 felső, C7 jobb, meg ilyenek - ezek csak példák, nem tudom, jó lenne-e egyáltalán 

:yes:





