Fórum témák

» Több friss téma
Fórum » Zselés akkumulátor töltése napelemmel
Lapozás: OK   11 / 12
(#) pucuka válasza jimitek hozzászólására (») Máj 6, 2021 /
 
Idézet:
„"házi barkácsolással" még nincs tökéletes megoldás”

Házi barkácsolással lehet jobb megoldást is készíteni, mint a gyári. A gyári általános esetre jó, barkácsolással pedig a saját egyedi igényeidet is ki lehet elégíteni.
Idézet:
„megoldani, mert sokkal olcsóbb, mint a gyári megoldás.”

Ez is csak látszólagos. Igaz, ha nem számolod bele a munkadíjat, és az elvetélt ötletek felesleges költségét.
Végül, hogy megéri-e, az pedig attól függ, hogy tisztességesen összeszámolod mennyi költséget, fáradságot fordítottál rá, és ezzel mennyi energiát spóroltál meg vele, jobban jártál volna, ha ezt a költséget az áramszolgáltatónak kifizeted.
A jól megtervezett kivitelezett napelem parkok megtérülése is 10 éves nagyságrendben mérhető.
Ennek fényében gondold át, a Tied hogy állja ki a megtérülés (ami a lényeg) próbáját.
(#) erbe válasza jimitek hozzászólására (») Máj 6, 2021 /
 
(#) mechanika hozzászólása Júl 20, 2021 /
 
Sziasztok!

Van egy ilyen nepelemem.
és egy 20Ah zselés akkumulátorom.
Tudnátok ajánlani ehhez a pároshoz megbízható töltésvezérlőt?

Segítségeteket előre is köszönöm!
(#) uniman válasza mechanika hozzászólására (») Júl 20, 2021 /
 
A max. 0,17 amperrel szerinted mennyi idő alatt töltené fel az akkudat?
(#) pucuka válasza uniman hozzászólására (») Júl 20, 2021 /
 
Addigra lemegy a nap.
(#) nedudgi válasza pucuka hozzászólására (») Júl 20, 2021 /
 
Ha lemerítette előtte...
(#) mechanika válasza uniman hozzászólására (») Júl 20, 2021 /
 
1. Köszönöm hogy foglalkoztok vele.

2. Semmilyen jártasságom nincs a témában.
3. Egy kis áramfelvételű fogyasztó van az akksin (12v/20Ah), jelenleg 3-9 hónap között mozog az idő, ameddig bírja egy töltéssel.
4. Sajnos nagyobb napelem nem fér el a helyszínen.
5. Tényleg érdekelne hogy 0,17 amperrel mennyi idő alatt töltené fel az akkumat?
6. Félek tőle, hogy a töltésvezérlő áramfelvétele miatt többet buknék a napelemmel mint nyerek

Köszönettel veszem a tanácsokat.
(#) pucuka válasza mechanika hozzászólására (») Júl 20, 2021 / 1
 
A számolás (inkább becslés) menete. Az akku kapacitása (ami rá van írva) C=20 Ah. A töltőáram kíméletes töltés esetén I=C/10.
Tehát az akksi töltőárama (kimerült állapotról) 2 A 10 órán keresztül, illetve valamivel több, a veszteségek miatt. (általában ökölszabály szerint) 14 h.
Az összeállításodban t = C/I, azaz t=20/0,17=117,6 h, illetve valamivel több, az említett veszteségek miatt.
De ne keseredj el, a napelemet nem így kell használni. Tudnod kell, hogy a táplálandó berendezésed mennyi áramot vesz fel, a napelemnek csak ezt az áramot (teljesítményt), illetve a veszteségek miatt valamivel többet kell fedezni. Az akkumlátorodat puffer üzemmódban kell használni.
A számolás azért nehéz, és bonyolult, mert sem a napelem, sem az akkumlátor nem állandó, és nem lineárisan adja le az állandó teljesítményt, amire szükséged van. Lehet számításokat végezni a napelem, és az akku töltés kisütés görbéjének figyelembevételével, de az meglehetősen bonyolult. Ezért használunk helyette becsléseket, amivel azért elég jól belőhető a helyzet.
Egy jó töltésvezérlő a veszteségei ellenére képes kihozni a napelem optimális kihasználását, egy egyszerűbb az nem, és ezen okból többet veszíthetsz. Ha a 0,17 A -t leadó napelemedet közvetlenül rákötöd a 20 Ah -s akksira, azt biztos nem fogja tönkretenni a "nagy áramával (180 mA rövidzárási áram)", de azért feszültséget határolni kell, hogy ha hosszú ideig nincs fogyasztás az akksiból, akkor se töltődjön túl. Ezesetben az lesz a veszteség, hogy erős fényben nem lesz kihasználva a rendelkezésre álló energia, mert az (zselés) akkut puffer üzemben 13,6 - 13,8 V -nál nem szabad nagyobb feszültséggel tölteni.
(#) antikzsolt válasza mechanika hozzászólására (») Júl 20, 2021 /
 
Ahogy Pucuka számolt az nagyjából jó kicsit életszerűen számolva(kosz a napelemen, árnyék, felhők ) Kb 200 óra mire teljesen feltölt mármint ideális max teljesítménnyel számolva. De csak a felével számolva a napelem teljesítményét,400 óra a feltöltődésig. Ez napi 6 órával számolva. Azaz 66 nap mire teljesen tele lesz. Ez nyáron kevesebb télen több időt vesz igénybe a napsütéses órák számát figyelembe véve. Ha méretileg nem de a napelem teljesítményét lehet növelni. Azaz nagyobb teljesítményű napelemet kell rárakni. Ha tippelnem kellene kb +2-3 hónapot hozzáadtál mire lemerül az aksi.
A napelem elhelyezéshez ha tudsz vigyél szögmérőt és iránytűt. A neten mindent megtalálsz hogy kell elhelyezni hogy nagyjából optimumra hozd. A téli napnak a szögét vegyed. Nyáron nem lesz baj ha nem annyira optimális a dőlése, mert rengeteg a napsütéses óra.
(#) mechanika válasza pucuka hozzászólására (») Júl 20, 2021 /
 
Köszi!

Van esetleg tippetek jó töltésvezérlőre?
(#) szs válasza mechanika hozzászólására (») Júl 20, 2021 /
 
Akitől kérdezel, akinek a hozzászólásához kötötted ezt a kérdést, -hát pont annak a hozzászólásnak az utolsó bekezdésében megválaszolta már.
Bár én a zselésnek is engednék állandó 14V-ot.
A lényeg az, hogy ezzel a hatalmas árammal nyugodtan töltheted, az összes teendőd annyi, hogy feszültségkorlátozást alkalmazz. Még így is kell majd időnként rátöltened egyéb töltővel. De a 14,1V-ot (mivel zselés) akkor se lépd túl.
(#) nedudgi válasza mechanika hozzászólására (») Júl 20, 2021 /
 
Mi az a kis áramfelvételű fogyasztó?
(#) mechanika válasza nedudgi hozzászólására (») Júl 21, 2021 /
 
Mega alapú adatrögzítő.
(#) mechanika válasza szs hozzászólására (») Júl 21, 2021 /
 
Köszi!

Mivel szokták ezt a gyakorlatban megoldani?
(#) pucuka válasza mechanika hozzászólására (») Júl 21, 2021 / 2
 
Például egy lehetséges egyszerű megoldás, (hogy szs -nek igaza legyen) sorba kötsz három db 4,7 V -os zéner diódát =14,1 V (lehetséges, hogy a szórások miatt válogatni kell), a lényeg, hogy a három sorba kötött zéner 14,1 V -nál nyisson. Ezt a három sorbakötött zénert rákötöd az akkumlátorodra, és készen is vagy. A zénereknek el kell bírnia a napelemed 180 mA -es rövidzárási áramát. Ha a napelem feszültsége a 14,1 V fölé nő, akkor az áram a zénereken folyik, és nem engedi az akkumlátoron a feszültséget a zénerfeszültség fölé nőni.
De lehet komparátoros, FET -es kapcsolóval készült áramkört is tervezni.
Ezeknek az egyszerű áramkörök hátránya, hogy a napelem energiájának az a része amit a 14,1 V felett adna le, az elveszik, eldisszipálódik a zénereken, vagy kapcsoló esetén "ki sem jön" a napelemből.
Töltésvezérlő esetén a 14,1 V felett termelt energia is tölti az akkut. Az adatlap szerint a cella üresjárási feszültsége 18,2 V, erre a feszültségre töltené fel az akkudat, ha nem lenne védelem.
A hozzászólás módosítva: Júl 21, 2021
(#) szs válasza pucuka hozzászólására (») Júl 21, 2021 1 / 1
 
Ez erre a kis áramra annyira egyszerű megoldás, hogy nekem bizony eszembe se jutott
Aztán ha óvatosabb akar lenni, választhat más zener-eket is:
-6,8+3,6+3,6=14
-5,6+5,6+2,7=13 9
-5,6+4,3+3,9=13,8
-4,7+4,7+4,3=13,7
-stb...

Én feszültségstabilizátort ajánlottam volna, de ez sokkal jobb erre
A hozzászólás módosítva: Júl 21, 2021
(#) pucuka válasza szs hozzászólására (») Júl 23, 2021 / 1
 
Én a 3 V -nál kisebb feszültségű stabilizátorokat azért nem kedvelem, mert azok nem zénerek, hanem közönséges diódák nyitó irányban, és a karakterisztikájuk nem annyira "könyökös".
Inkább egy 9 + 4,7 = 13,7, 2*6,8 = 13,6 , vagy ilyesmi. (a 6.8 V -os zéner még viszonylag hőfokfüggetlen is, ami kültéren nem hátrány)
(#) pillesoft hozzászólása Nov 18, 2021 /
 
Üdv!

Van egy ilyen Bővebben: Link napelemem. Ezt milyen, mekkora teljesítményű akkumulátor töltésére lehet felhasználni?
(#) erbe válasza pillesoft hozzászólására (») Nov 18, 2021 1 / 1
 
~12 V 7 Ah akku.
(#) Joe_001 válasza erbe hozzászólására (») Nov 20, 2021 /
 
Üdv!
Ha süt a Nap!
(#) pillesoft válasza Joe_001 hozzászólására (») Nov 26, 2021 /
 
Üdv!

köszönöm a válaszokat!
Már régen megvettem ezt a napelem panelt, de aztán elmaradt a felhasználása. Arra keresek megoldást, hogy evvel a napelemmel töltenék hozzá illeszthető akkumulátort, és az aksiról szeretnék üzemeltetni mikrokontrolleres eszközöket.
tehát valami akku töltő kapcsolást keresek, de ahogy néztem már vannak direkt töltés vezérlők is.
pl. ami már megvan, egy ESP8266+BME280 "időjárás állomás".
aztán vannak tervek, ardunio + mozgás érzékelő + kamera, vagy ESP32-CAM
vagy öntöző rendszer vezérlése csak (a szivattyú 220-ról menne)
(#) proli007 válasza pillesoft hozzászólására (») Nov 26, 2021 / 2
 
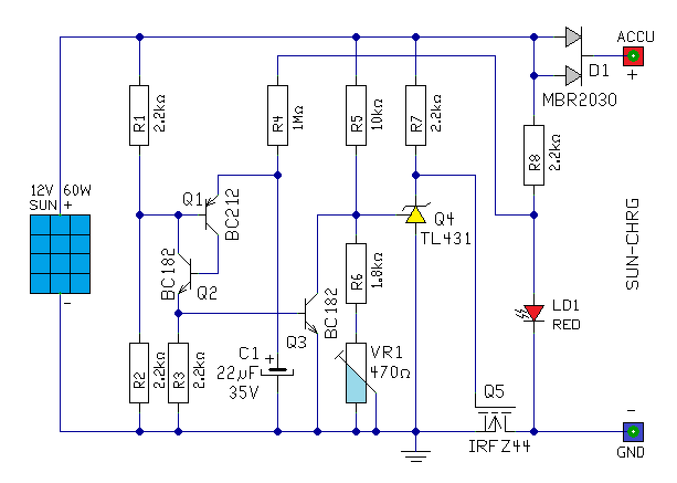
Hello! Én találtam a hálón egy általam szellemesnek vélt kapcsolást, amin kicsit változtattam. Igaz, nem egy MPP töltő, de talán erre a célra nem is kell, hogy az legyen.
Úgy működik, hogy nem szabályozza a töltést csak ki-be kapcsolgatja. A TL431 a "Fet-nen keresztül" figyeli az aksit, és ha az elérte a beállított végfeszültséget, "kikapcsolja" a Fet-et. Ekkor a napelem feszültsége felugrik, így ebben az állapotban marad.
Van egy ütemadó, ami időközönként bekapcsolja a TL-t. És így a Fet bekapcsolva marad, míg ismét el nem éri az aksi a feszültségét. Így mint egy PWM szabályzó csökkenti a töltő átlagáramát.
Mivel a Fet ki-be kapcsolgat, alacsony a hőtermelés, várhatóam 1A töltőáram körül hűtésre sincs szüksége.
Persze nekem sem napelemem, sem aksim..
(#) nedudgi válasza pillesoft hozzászólására (») Nov 26, 2021 /
 
Szerintem az öntözőrendszer akkumulátoros üzemmódja felesleges, ha nincs hálózat, akkor a szivattyú sem működik.
(#) pillesoft válasza proli007 hozzászólására (») Dec 2, 2021 /
 
Üdv!

Ok, köszönöm a kapcsolást!
Sajnos az elektronikai tudásom abba kimerül, hogy kb. tudom melyik alkatrész mire jó.
Azonban lenne pár kérdésem
A rajzon a napelem 12 V 60W-ként szerepel. Ami nekem van az 17V (max) kb 0.5 A. Ez nem probléma?
A potméter (VR1) mire szolgál?
(#) pillesoft válasza nedudgi hozzászólására (») Dec 2, 2021 /
 
Nos, igen ...
Csak azért vettem így külön, hogy a szivattyú az nem a napelemet (aksit) terheli.
(#) proli007 válasza pillesoft hozzászólására (») Dec 2, 2021 /
 
Az nem probléma, kb. maximum 60W-os napelemet tud kapcsolni a Fet. Kisebb az nem gond.
A VR1 egy trimmer, azzal lehet beállítani, az aksi töltési végfeszültségét, hogy mikor kapcsoljon le.
Ha el tudod készíteni a nyákot, akkor ez a tudás innen már bőven elegendő.
(#) qualiped hozzászólása Márc 20, 2022 /
 
Sziasztok!
Ismételten hozzátok fordulok. Közel 1 éve kértem, h segítsetek egy zselés akksit (12V, 7Ah) töltő napelemes rendszer összeállításához. Nagyon segítőkészek voltatok, pillanatokon belül jöttek a javaslatok, és a kapcsolási rajzok, itt ebben a topicban. Végülis ez a rendszer készült el 6 példányban (ld. melléklet). Nos a rendszer tökéletesen működik. Az akksikat 1 éve nem kellett tölteni. Azt gondoltam, remek, egy probléma kilőve. DE... A cél az volt, hogy vadkamerák működjenek ezekről az akksikról. Azonban a a vadkamerák 0,5-1 óra, esetenként 1 nap után megállník, és csak újraindítással működnek ujra. Azt figyeltem meg, hogy ezek a leállások ai dőjárástól függenek, (napos időben hamarabb megállnak) A kamerák 12V-t igényelnek. Az akksit levéve ceruzaelemmel működtetve nincs leállás. Kimértem a kamerához menő ágon a feszültséget :14,4 V volt. Azt gondolom emiatt áll le a kamera. Abban kérnék segítséget, hogy az akkumulátor felől érkező vezetékre mit kellene beépíteni, hogy ne menjen át csak 12V, és ne 14,4. Nagyon hálás lennék a segítségért. Mivel orvos vagyok fogalmam sincs hogyan és mit kell megépíteni. Tehát kellene egy rajz, és egy agyagfelsorolás. Leköteleznétek, ha segítenétek. Előre is köszönöm szépen
Dr. Kovács Gabi
gyermekorvos
Körösladány
(#) szs válasza qualiped hozzászólására (») Márc 20, 2022 /
 
Elég láthatatlan a kép ( ), de nem lényeges most...
Ha a kamera valóban azt nem szereti, hogy túl nagy feszültséget kap, hát iktass be elé egy diódát. Ha a kamera 12V/1A-es, akkoor 1A-es áramú diódát (pl 1N4004). Esetleg sorban kettőt, akkor már több, mint 1V-ot fog letörni. (Általában kb 0,65V-ot szoktak számolni diódánként) Akkor majd kiderül, tényleg a túlzott feszültség ellen védekezik-e.
A hozzászólás módosítva: Márc 20, 2022
(#) qualiped válasza szs hozzászólására (») Márc 23, 2022 /
 
Köszönöm szépen a javaslatot. Még egy gondolat merült fel bennem. A változó (napfényfüggő) bemeneti feszültség miatt, (ami az akksi töltéséhez kell) nem volna érdemesebb a kamera felé menő szálra egy DC/DC konvertert rakni? A kamera kívánt bemeneti adatai 12V (9-12V), 1000 mA.
Ha Ti is így látjátok milyen konvertert és honnan vegyek?
Köszönettel:
doktor
(#) szs válasza qualiped hozzászólására (») Márc 23, 2022 /
 
Nem hiszem, hogy érdemes lenne.
Azért a DC/DC konverternek is van vesztesége, és nem hiszem, hogy kevesebb, mint egy diódáé. A dióda, amit most arra használnál, hogy 0,65V-al csökkentse a kamerára jutó feszültséget, az (például az 1A-en) körülbelül 0,65VX1A, azaz 0,65W-ot pazarol el. (Ha kevesebb áram, akkor kevesebb az elpazarolt teljesítmény, én most a maximumot írtam, az 1A-es kamerádhoz)
A DC/ DC konverter biztosan kevesebbet kér, kevesebb az a teljesítmény, amit a saját működésére használ fel? És mennyivel is van többe?

Annak a konverternek akkor van inkább értelme, ha (példának okáért) 10V-feszültségkülönbséget szeretnél. Akkor már "elfüstölögtetni" 10VX1A-t, 10W-ot nem biztos, hogy kéne, annál azérg már biztosan kevesebbet fogyaszt magára a DC/DC konverter.
A hozzászólás módosítva: Márc 23, 2022
Következő: »»   11 / 12
Bejelentkezés

Belépés

Hirdetés
XDT.hu
Az oldalon sütiket használunk a helyes működéshez. Bővebb információt az adatvédelmi szabályzatban olvashatsz. Megértettem