Fórum témák

» Több friss téma
Fórum » Erősítő mindig és mindig
Mielőtt kérdezel, a következő két dolgot ellenőrizd! I. A helyes tápfeszültségek megléte. II. A kimeneten van-e egyenfeszültség. Élesztés.
Lapozás: OK   2344 / 2566
(#) chipi válasza Ge Lee hozzászólására (») Dec 22, 2021 /
 
Gondoltam, hogy ez lesz a vége
Viszont találtam egy ilyet.
(#) Suba53 válasza chipi hozzászólására (») Dec 22, 2021 /
 
Ebben 2db sztereo végfok van, a két tokban. Az egyik adja a két csatornát, a másik pedig híd kapcsolásban a mélyet. Valószínű ez az IC is megadta magát. A kiforrasztott tranzisztor ehhez csatlakozik, valószínűleg az elpukkant IC miatt ment tönkre a berakott másik is. Milyen tranyót raktál oda? Van olyan kép a neten, ahol ott PNP tranyót írnak. Úgy néz ki az kapcsolja az IC VCC2 tápfeszét. Ha az IC zárlatos, akkor az a tranyó zárlatra dolgozik, és nem csoda ha elfüstölt. Nagyon úgy néz ki, hogy IC csere lesz a vége, ha tudsz ilyet szerezni egyáltalán.
Valami kínai darab.
(#) Suba53 válasza chipi hozzászólására (») Dec 22, 2021 /
 
Úgy néz ki, hogy ez a darab a Toshiba TA8207K koppintása.
Próbálj szerezni olyat. ebey-en kapható.
(#) chipi válasza Suba53 hozzászólására (») Dec 22, 2021 /
 
(#) Suba53 válasza chipi hozzászólására (») Dec 22, 2021 /
 
A 9012-es tranyó adatlap szerint PNP.
Ezen a fotón is PNP-nek írják.
De végül is ettől függetlenül szinte biztos, hogy a végfok IC durrant el.
Én a Toshiba eredetivel próbálkoznék.

Klasszul fordítva sorszámozták az IC lábait. És az IC2 a híd kapcsolású végfok. Aminek a 2, 10, es lábai a kimenetek, amire a BASS output csatlakozik.
A hozzászólás módosítva: Dec 22, 2021

Panel.jpg
    
(#) chipi válasza Suba53 hozzászólására (») Dec 22, 2021 /
 
Találtam ilyen Toshiba IC -t.
(#) Suba53 válasza chipi hozzászólására (») Dec 22, 2021 /
 
És még az ára is jó.
(#) chipi válasza Suba53 hozzászólására (») Dec 22, 2021 /
 
Köszönöm a segítséget!
Berendeltem az új ic -t, meg tranyót tartalékba, remélhetőleg újra életre, mert mint a zene is mondja ... zene nélkül mit érek én ..
A hozzászólás módosítva: Dec 22, 2021
(#) chipi válasza Suba53 hozzászólására (») Dec 24, 2021 /
 
Köszönettel tartozom a segítségért!
Köszönöm a profi választ, segítséget!
Berendeltem az IC -t, tranyót, cseréltem, mértem és újra üzemképes
Köszönöm még 1x!
(#) Suba53 válasza chipi hozzászólására (») Dec 24, 2021 /
 
Szuper!
Nagyon örülök, hogy sikerült.
Boldog ünnepeket kívánok!
(#) black1989 válasza Ge Lee hozzászólására (») Dec 26, 2021 /
 
Szia!

Bocsánat a kései válaszért ! Én egy gu50 se-t építettem , mesés volt a hangja "nyersen" is , de mikor megépítettem hozzá egy régi Unitra erősítő hangszín szabályzóját , na onnantól kezdve azt mondtam , hogy ilyet még nem hallottam, bár ez még messze van a sokak által emlegetett high end kategóriától! Szerintem ez nem tényszerű , hogy egy nagyon jó erősítőhöz kell e hangszín szabályzás , vagy sem! A régebbi ,igazán nagyon meleg hangú erősítőket is hangszín szabályzással építették, szerintem nem véletlenül, sőt nagyon sok profi hangfalba is építettek közép-magas szabályzást !Nagyon jó példa erre , az Acoustic Research Ar ax-2 hangfal , az is szabályozható , saját ízlésnek megfelelően, nekem pont ez a típus van , és minden eddigi hangfalpárt "megver" a hangzásvilága! Megjegyzem , ez csak egy vélemény részemről, én többé sosem hagynám ki egy erősítő építős projektemből a hangszín szabályzást! További kellemes ünnepeket !
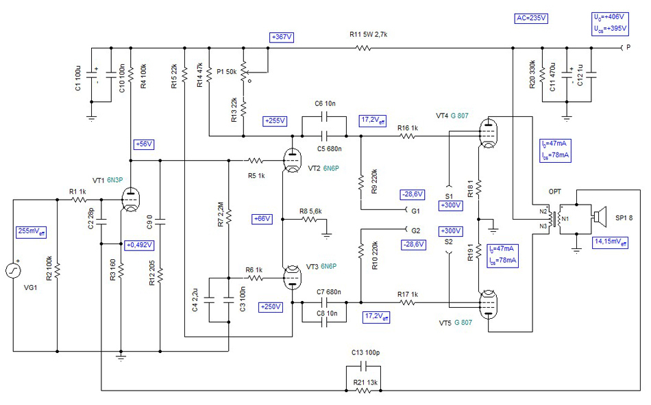
(#) black1989 hozzászólása Dec 26, 2021 /
 
Sziasztok !

Elsősorban mindenkinek kellemes ünnepeket kívánok !

Másrészt adott egy téma ami nem biztos hogy ide illik , de nem tudom hol tegyem fel ezt a kérdést...
Adott egy G807 PP csöves erősítő rajza , azt szeretném kérdezni , hogy ha pl nem a rajzon szereplő feszültséggel táplálnám hanem mondjuk 500VDc fesszel, akkor az R11 2k7 wattos ellenállás értékét miként változtassam, mert szerintem az ebben a formában "kiizzadna" , sőt a munkapontbeállítás sem lenne jó! Előre is köszönöm a segítséget!
(#) soos csaba hozzászólása Dec 26, 2021 / 2
 
Sziasztok!

Boldog Karácsonyt Kívánok Mindenkinek!
Vettem egy YAMAHA CA 710-es erősítőt.
Az erősítő át eset egy kisebb nagyobb átalakításon, ami azt jelenti hogy: át lett kondizva ahol csak kellet, a kapcsolók és a potencióméterek ki lettek takarítva, a finál tranzisztorok le lettek cserélve az eredeti 2SC1403, 2SA745-ös párokról MJL21193, és MJL21194 párokra, valamint az erősítő váza is teljesen szét lett szedve, és le lett festve, valamint a nagy fekete hűtőbordára is lett még 4 darab kisebb hűtőborda fel fogatva a nagyobb hűtés céljából.

A problémám az vele csak hogy 4-ohmos terhelésen (megjegyzem az erősítő tudja a 4-ohmos terhelést is gyárilag..elvileg..) nagyobb hangerőn az áramkorlát be kapcsol, és recsegő lesz tőle a zene, ha ki veszem az áramkorlát két tranzisztorát (jelen esetben csak az egyik oldallal próbálkoztam) ami a rajzon a TR493, TR495 2SC1918, 2SA844 akkor ez a recsegő hang meg szűnik!.
A kérdésem az volna hogy ti mit javasoltok hogy a kapcsoláson (az áramkorlát kőrben) mit kellene módosítani hogy a 4-ohmos terhelést is kezelje az erősítő?.
Próbából ki vettem a két emitter ellenállását a két finál tranzisztornak amik 0,47ohm-osak (RP521, RP523), és be tettem helyettük két 0,22ohmos ellenállást, és akkor sem volt ez a recsegő hang, nyilván mert a két 0,22 ohm-os ellenálláson nem esett akkora feszültség mint a 0,47 ohm-os ellenállásokon és az áramkorlát nem kapcsolt be.

Véleményem szerint vagy a két emitter ellenállást kellene le cseréni két 0,22ohm-os ellenállásra, vagy az FR487, FR489-es ellenállásokat le kellene cserélni 680ohm-ról nagyobbra?, de szeretném meg hallgatni a ti véleményeteket is!.
Jah igen, és mekkora nyugalmi áramot javasoltok a finál tranzisztoroknak, 50mA?.
A hozzászólás módosítva: Dec 26, 2021
(#) mcc válasza soos csaba hozzászólására (») Dec 26, 2021 /
 
Cseréld ki R513-at és R515-öt 3.9k-ra. Ez megnöveli az elérhető kimeneti csúcsáramot.
(#) mek-elek válasza soos csaba hozzászólására (») Dec 26, 2021 /
 
A védelem a hangfalaknak a legfontosabb! A többi csak aprópénz....
(#) soos csaba válasza mcc hozzászólására (») Dec 26, 2021 /
 
Szia!

Nem hozott változást, sőt ha le viszem 3k3-ra is meg van a recsegés!
(#) soos csaba válasza mek-elek hozzászólására (») Dec 26, 2021 /
 
Szia!
Ebben igazad van, csakhogy a kábé fél hangerőn csinálja ezt a recsegést az erősítő!, tehát az áramkorláttal lehet a baj.
Oszcilloszkóppal mérve az erősítőt 4-ohmos terhelés mellet az erősítő 50Hz jellel hajtva 20,5V a kimeneten, a szinusz jelt itt még nem vágta, 1KHz jellel 21,3V, valamint 10KHz jellel 21,0V.
(#) fecameca válasza soos csaba hozzászólására (») Dec 26, 2021 /
 
Szerintem az 50 mA nyugalmi áram túl sok bármilyen erősítőnek. Max. 20 mA, de állíthatsz neki 10 mA -t is, ha szkópon nem látszik keresztezési torzítás. Sőt én úgy szoktam, leveszem minimumra, generátor, és oszcilloszkóp rajta, ahol eltűnik a keresztezési torzítás, + néhány mA plusz. 20 mA felett elindulhat a lavina, akármilyen jó a hűtése még 120 Wattos végtranzisztoroknál is. Ezeket a japánokat nem annyira ismerem, de néztem, 45 W 8 ohmon ez az erősítő. Én inkább a 680 ohmokat növelném meg, a 0,47 ohmok valamit védenek a végtranzisztorokon még az aktív védelem nélkül is, plusz van egy is negatív visszacsatolás is miattuk a körben.
(#) soos csaba válasza fecameca hozzászólására (») Dec 26, 2021 /
 
A 680ohm-os ellenállások meg növeltem előbb 1Kohm-ra még hallottam egy kicsit a recsegést, de mikor le cseréltem a 680ohm-ot a dupla értékre 1,360Kohm-ra el tűnt a recsegés!
(#) mcc válasza soos csaba hozzászólására (») Dec 26, 2021 /
 
Akkor nem voltam elég bátor az érték csökkentésekor...
Még lehet csökkenteni a 0,47ohmot is, mondjuk 0,33-ra, de a hőmegfutásra ellenőrizni kell utána a végfokot. Én nem tartom soknak az 50mA-t, én 60-al járatom a saját erősítőmet, 0.1ohmos emitter ellenállásokkal.
(#) Karesz 50 válasza mek-elek hozzászólására (») Dec 26, 2021 / 2
 
A túláramvédelem a végtranzisztorokat óvja a túlterhelődéstől - az erősítő "életére" vigyáz.
A hangsugárzó védelme a kimeneti DC szint figyelő (és koppanásgátló) áramkör feladata.
(#) mcc válasza soos csaba hozzászólására (») Dec 26, 2021 /
 
Arra az egyre figyelj, hogy a 680ohmos ellenállások növelése rontja a rövidzárvédelem működését. Rövidzár esetén jobban fognak melegedni a végtranzisztorok.
(#) soos csaba válasza mcc hozzászólására (») Dec 26, 2021 /
 
Maradtam inkább az emitter ellenállások 0,22Ohm értékénél, a finál tranzisztorok nem melegszenek így sem jelentősen, és a védelem se kapcsol be időnek előtt.
(#) mcc válasza soos csaba hozzászólására (») Dec 26, 2021 /
 
Ez sem teljesen ideális rövidzárnál, de a 21193/94 elég masszív, hogy túlélje. A nyugalmi áramra figyelj, érdemes monitorozni néhány óra hosszat működés közben, nehogy megfusson!
(#) soos csaba válasza mcc hozzászólására (») Dec 26, 2021 /
 
A tesztek ezután jönnek, meg lássuk mennyire melegszik fel a hűtőborda és a tranzisztor tokja.
A nyugalmit nemsokára be állítom, meglássuk hány mA-nél tűnik el a keresztezési torzítás, mondjuk most a gyári értéken van.
A hozzászólás módosítva: Dec 26, 2021
(#) mek-elek válasza Karesz 50 hozzászólására (») Dec 26, 2021 /
 
Ha Te mondod....
Én azért óvakodnék a törpétől.....
(#) Tocki hozzászólása Dec 26, 2021 /
 
Sziasztok. Lenne egy Rotel RA 960BX erősítőm, ami szépen szól, teszi a dolgát, de borzalmasan melegszik szimplán bekapcsolt állapotban is. A 4 db teljesítményellenállás a végtranyók előtt már felismerhetetlen színűek.
Mi lehet a gond vele elsősorban?
Előre is köszi a választ
(#) Ge Lee válasza black1989 hozzászólására (») Dec 27, 2021 /
 
Azon az ellenálláson van 0,5W körüli disszipáció, ha felemeled a tápot akkor arányosan több lesz, semmi baja nem lesz az ellenállásnak. De célszerűbb két darabból kialakítani és akkor a 2db 2W-os sem fog számottevően disszipálni.
Az egyébként valami gyengítő? Mert a bemenetre adott 255mV-ból 14,15mV-ot csinál a kimeneten.
Visszakanyarodva a hangszínszabályozóhoz, azt azért találták ki, mert az emberi hallás a hangosság függvényében is frekvenciafüggő (Fletcher-Munson görbesereg). Adott hangosság mellett nincs rá szükség, alatta és felette van, a gyakorlatban leginkább akkor van, amikor nagyon halkan hallgatsz valamit mert olyankor a mély hangokat akár 40dB-lel is halkabbnak hallod.
(#) Gafly válasza Ge Lee hozzászólására (») Dec 27, 2021 /
 
Szerintem az "m" prefixum sajtóhiba, nélküle ~25 W, ami hihető.
(#) Suba53 válasza Tocki hozzászólására (») Dec 27, 2021 /
 
Gerjedést tudsz mérni? Szkóppal meg kéne nézned a kimenetet, mert lehet hogy nem halható tartományban gerjed. Az rendesen tudja fűteni a végfokot, még ha nem is hallható.
Következő: »»   2344 / 2566
Bejelentkezés

Belépés

Hirdetés
XDT.hu
Az oldalon sütiket használunk a helyes működéshez. Bővebb információt az adatvédelmi szabályzatban olvashatsz. Megértettem