Fórum témák
» Több friss téma |
Fórum » Kapcsolóüzemű tápegység
Témaindító: Rendszer, idő: Feb 18, 2006
Témakörök:
Sziasztok,
Egy tápegységben eldurrant a vezérlő IC (STRW6251). Az egyik lábán (S/OCP) volt egy SMD ellenállás a GND felé, az is pukkant. A drain áramot ezzel figyeli. Mégis mekkora értékű rakható be ide: 0.01Ohm, 0.1Ohm, ...? Az adatlapon semmilyen utalást nem találok erre vonatkozóan. Előre is köszönöm.
Szia!
Mekkora teljesítményű a tápegység?
No az igaz, hogy a kondi közt van egy forrpont, de az üres, nincs semmi oda kötve.
Még a párhuzamos kisütő ellenállások sincsenek benne, vagyis hely sincs nekik. A képen berajzoltam a primer köri lényegesebb alkatrészeket.
Külön nincs feltüntetve, egy frekvenciaváltóban található. Nagy terhelés nincs, a belső komponenseket táplálja kb 12V-al. Az egész saccra 20-30W lehet.
Sziasztok. Gondolkoztam egy egyszerű de lehetőség szerint szabályozható kimenetű kapcsolóüzemű tápegységen. Van itthon egy tápból kitermelt kész magom, ennek 1 primer és 1 szekunder tekercse van.
A Primer 6,22mH (0,7ohm) , a Szekundere 730uH (0,08ohm, 48V gyárilag). Elolvastam a cikket itt hobbielektronikán az IR2153-al megvalósított kapcsolásról, az jó lehet nekem ehhez a kis trafócskához? Gyárilag ez 5A -t tudott folyamatosan. Elolvastam az élesztéssel kapcsolatos leírást is elég pontos jól összeszedett, ha azt végigkövetem és nem követek el nagy szarvashibát akkor gondolom nem lehet hiba. Mádik: Az ic tápfeszültsége jöhet külön kis paneltrafóból? (mivel nincs még 1 szekunder tekercsem táplálni, a magon se férne már fel). Válaszokat mindenkinek előre is köszönöm.
Egy hasonló teljesítményű kapcsolásnál 0,62 ohm-ot adnak meg. Bővebben: Link
Bocsánat, félre ment... Egy hasonló teljesítményű kapcsolásnál 0,62 ohm-ot adnak meg. Bővebben: Link
Ha nincs különösebb akadálya, adj az ic-nek külső tápot, pl. stabil 14...14.5 voltot.
Köszi. Kicsit sokallom az értéket, de megpróbálom.
Természetesen nincs még most kezdek neki az építésnek, csak áttervezem a panelt hogy az ic tápja trafós legyen külön.
Egyébként Cimopata kolléga által leközölt cikk hozta meg a kedvemet a tápépítéshez. Ennek kimeneti feszültségét gondolom nem lehet szabályozhatóra elkészíteni, vagy a kitöltéssel az is megoldható lenne?
A 2153-mal a frekit tudod szabályozni. ha viszont ezt tekergeted, állandóan elmész a primer frekivel a trafó-kondi frekitől, nem lesz rezonáns. Végülis a fetek vagy igbt-k megfelelő hűtésével tudsz kis mértékben operálni, kis teljesítményhatárok között.
Akkor lehet maradok inkább a szekunder köri szabályzásnál egy step-down konverterrel.
![]() Akkor később jelentkezek amint elkészül a panel és elkezdem az első méréseket.
Egy LG LCD TV-t szeretnék megjavítani. Az a hibajelensége, hogy először néha újraindult működés közben, majd most már a bekapcsolási folyamat (logó látszik a képernyőn, de még nem a műsor) közben indul újra, tehát működést mutat, de használhatatlan.
A zsigeri megérzésem az, hogy a tápja romlott el. Szétszedtem, és azt találtam, hogy egy eax64648001 típusú áramkör van benne. Szemrevételezéssel nem találtam rajta látható problémát. A legvalószínűbbnek azt tartom, hogy az elektrolit kondenzátorok gyengültek el. Szép nagy helyek vannak, és csupa furatszerelt alkatrész, ha valóban ez a hiba, akkor kézzel javíthatónak tűnik. Az adott típusú boardból vannak eladó példányok a neten ismeretlen előélettel és hátralévő élettartammal. Három utat tudok elképzelni: * Rendelek egy másikat a netről, kipróbálom és reménykedek * Kicserélem a kondikat, kipróbálom és reménykedek * Végigmérem a működést, lokalizálom a hibát, és ennek eredménye szerint cserélem a kondikat meg amit kell. A kondik cseréjében külön probléma, hogy feliratozva csak a feszültség van, az ESR nincsen. Tehát meg kellene tippelnem, hogy milyen alkatrészekre kellene cserélni őket. Erre van valami ökölszabály? Természetesen az is lehetséges, hogy nem a táp a hibás, ésszerű volna először ebben biztosra menni, de a rendszer többi részének a diagnosztizálására pláne nincsen ötletem. Ti hogyan indulnátok el?
105 fokos vagy LOW-ESR tipust rakjál bele, a standart 85 fokos kondik nem jók. Tipust nem írtál, de a háttérfény vagy egyéb fokozat megnövekedett áramfelvétele miatt is újra indulgathat...
Én meg probálnám először a procit hajszárítóval melegíteni, hogy akkor túl lép-e a logón, vagyis elindul-e. Jártam már úgy LG tv-nél,hogy a proci forrasztása volt kehes, melegítés hatására elindult.
Vissza állítottama a kiindulási állapotot, és vettem leválasztó trafót is, most már megvan a jelalak. 14vpp 100khz-es négyszögjel aminek a kitöltése folyamatosan, gyorsan ugrál. Ez lehet a melegedés oka, vagy ez normális?
Szia!
HP nyomtató tápegységében találkoztam ilyen IC-vel. Abban nem smd ellenállás volt (mellékelt képen R12). Megmértem, 1 Ω értékű.
Valóban. Megmértem egy normálisabb műszerrel is.
Sejtésem szerint lehet már volt erről szó már valahol itt.
DC-DC buck tápmodulokat mennyire lehet használni tápegységnek? Van régi békebeli analóg lemezelt trafóval (piros adattáblás) készült (~120VA 12 - 24 V) greatz + puffer sok ezer uF+ analóg szabályzó "power TO-5 " LM317 ~ 2 3 A terhelhetőséggel. Ezt egészíteném ki vagy váltaná fel a modul . Kapna fixen a puffer után lévő DC-t egy https://hu.banggood.com/DC-9-35V-to-DC-1V-35V-80W-Automatic-Step-Do...searchvagy hasonló nagyobb[/url] modul. A "kényelem és fejlődés" nagyobb kimenő fesz és a áramkorlát szabályozhatósága. Persze finom/durva potik a trimmerek helyett előlapra kivezetve , digit panel műszer ... stb. Kimenő áramnak elég a max 3-5 Amper . A nagyobb teljesítményű modul se terhelődne ki 300Wra méretezve és a trafó se tudja a 300Wot, ami nem baj mert nem kell "annyira izzadnia" 50 80 W-t intenzív hűtés nélkül is kényelmesebben elvisel. Mik a tapasztalatok ezekkel a modulokkal? Zaj, DC kimenő stabilitása, ha netán rádiót kell javítani akkor belefog-e zörögni? (lehet nem is baj ... legalább hangfrekitől az antenna RF bemenetig lesz mérő jelem , generátor nélkül is )Ugyan ez egy ATX PC táp után kötve mennyire lenne stabil ? (12 V sok amperes kimenetről táplálva) A hozzászólás módosítva: Jan 22, 2022
Én kettős labortápot építettem belőle és használom vagy 5 éve, 30V10A-ig szabályozható. A PC táp azthiszem az 5V-ot figyeli, és le kell terhelni az 5V-s részt, hogy a 12V is nagy áramokkal terhelhető legyen, de javítson ki aki jobban emlékszik rá....
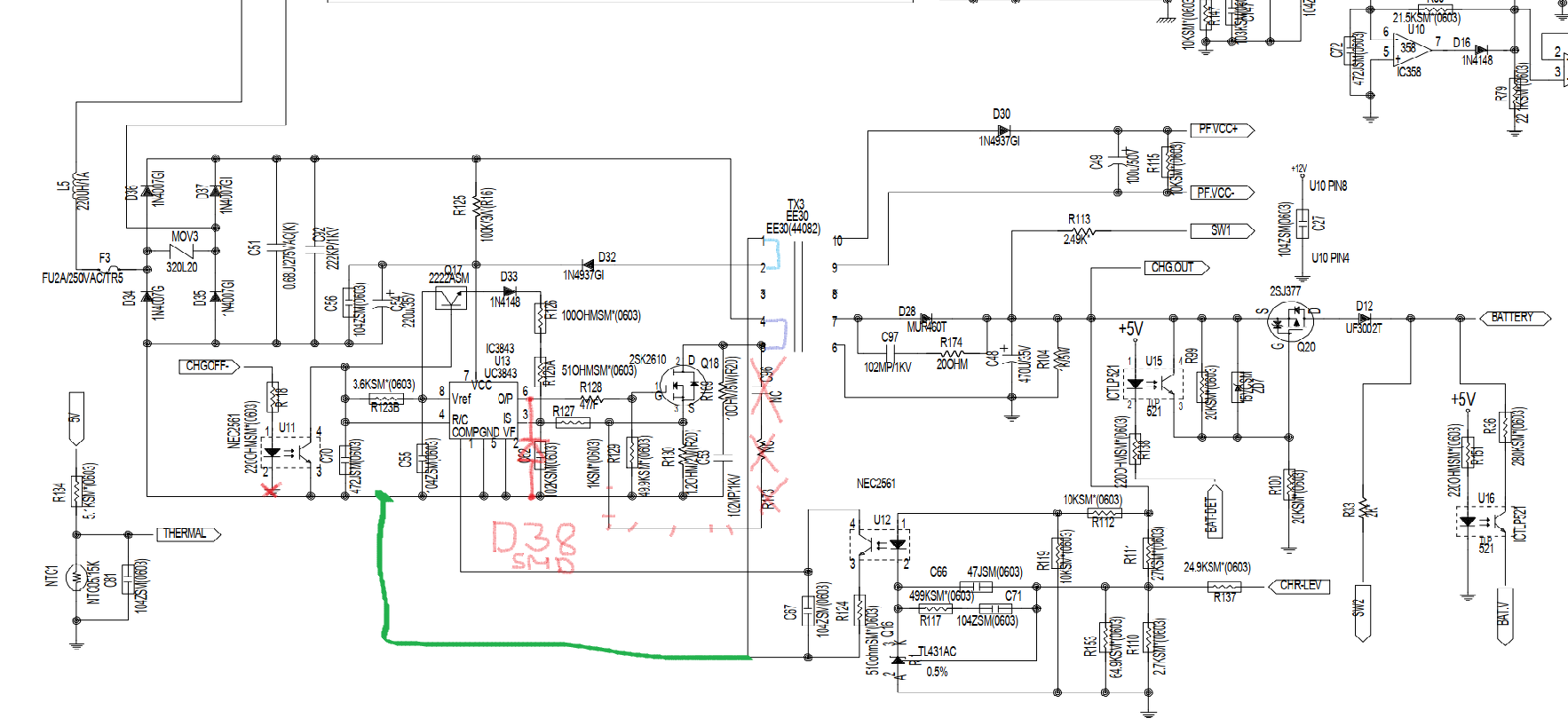
Sziasztok!Próbálok haladni vele, kevés sikerrel. Eddig kb. itt tartok:
Szekunder feszültségek elvileg rendben megjelennek IC cserélve IC 7 táp rendben IC 8 Vref 5V ok IC 6 kimenet - 100khz terheléstől függetlenül kitöltés folyamatosan nagymértékben ugrál - terhelve (akkuk bekötve) FET és R169 forró!-> jelalak ugyan az IC 1 COMP - zavaros aljú kis kitöltésű jel, kitöltése enyhén folyamatosan ugrál IC 4 R/C - fűrész jel IC 3 IS - futás közben valami zavaros jel, jelet megállítva fűrész féleség kondik cserélve, optok kiszedve, tesztelve, TL431-ok, áramkörben gyakorlatilag minden alkatrészre rámértem, ami gyanús volt, ki is szedtem méréshez. Napokig néztem sok külföldi videót SMPS témában, és olvastam, hogy megértsem a működését, nagyjából kivilágosodtak a dolgok, de még mindíg nem jövök rá miért csinálja ezt az áramkör, ráadásul nem is egy szokványos kapcsolás, ahogy nézem. Közben találtam eltérést a manualhoz képest, azt is csatolom. Valakinek van valami ötlete mire érdemes ránézni még?
Sziasztok,
Belefutottam valamibe amit nem értek. Adott egy CNC forgácsológép HURCO VTXU. Ennek van egy Windows alapú vezérlése, CANBUS kártyán keresztül vannak hozzá csatolva I/O modulok. Ezeken keresztül látja a rendszer WINMAX a ki és bemeneteket. Ezen kártya tele van egy csomó 5V-os IC vel (szintillesztők, Smitt trigger, ...) Az egészet egy számítógép tápegység + egy 24V-os Tápegység lát el energiával A hiba jelenség a következő: A gyári tápegységen az 5V (25A kellene tudnia) e- helyett csak 4,7V, a -12V 0,5A 0,2A-al terhelve -10V -ra lecsökken. E-miatt A Winmax mindenféle érzékelő hibaüzenetet dobál. Van egy másik gépünk HURCO VTXU 30t, ennek a tápegysége szinte ugyanaz. Annyi a különbség, hogy 5V-on csak 20A tud, picit gyengébb. Ha rossz gépbe átrakjuk a jó gép tápegységét akkor minden rendben működik, az 5V -is 5V kereken. Egyértelmű, hogy a tápegységgel vannak bajok. Rendeltünk egy Corsair CX550 tápegységet, ez még papíron erősebb mint a gyári. Viszont ugyanazt a hibát produkálja, mint a régi tápegység. 5V terhelésre leesik 4,7V-ra.... Valószínűleg a visszacsatolás nem az 5V-os ágban van. Műterheléssel megterhelve a 12V-ot vagy a 3,3V-ot sem javul az 5V. Valakinek van valami ötlete?
Ez a gyári tápegység:
https://power.sager.com/snp-825a-3985263.html A másik gép tápegysége: https://www.galco.com/repair/Skynet-Electronic/SNP-920C-1
A gyári tápegységed kondihibás. Több ATX tápegységben a fő figyelt ág a 3,3 V-os. Olyan régebbi tápegységet kellene keresned, amiben TL494 vagy klónja a vezérlő és az alaplapi tápcsatlakozóból nincs visszavezetve vékony szál a 3,3 V-ról.
De legelőször a gyári tápot kellene megjavítani.
Szia!
Szerintem leng a szabályzó köröd, a TL431-gyel felépített körre gondolok. Lehet, hogy a kompenzálása nem jó, de ha a C48 ESR-je megnőtt, az is okozhatja. A C48-on nem volna szabad ugráló jelet mérned.
Köszi a választ. A kondikat ESR mérővel átmértem, ez volt az első gondolatom nekem is. A visszacsatolást is átnéztem, nem találtam semmi rendkívüli. Kicseréltem a TL 431-et egy újra. Érdekes módon akkor el se indult a táp. vissza raktam a régit és most már terhelésre elkezdett kompenzálni. Viszont, ha berakjuk a gépbe akkor ugyanúgy leesik a feszültség 4,7V ra.
Terhelésnek 3db 12V 50W izzót használok (ekkor olyan 6A vesznek fel az izzók), ezzel terhelem meg az 5V-ot. Ez esetben viszont szépen tartja a 5,1V-ot. Szerintem mindenképpen elindulok a TL494 tápegység keresés irányában.
Terheld meg próbaképpen jobban az 5 V-ot! Keress izzó helyett fix ellenállást. Akár 2-es vashuzal is megfelel. Vigyázz, forró lesz! De nem nő meg annyira az értéke, mint az izzóé. Az izzó megnövekvő ellenállása miatt számítással nehéz közelítő áramértéket saccolni. Gondolom, nincs DC lakatfogó kéznél, amivel üzem közben mérhetnéd az 5 V áramát.
Kezdjed 15 m-rel, annak az induló árama 10 A körüli. Kiforrasztva mérted a kondikat? Kapacitásuk is megvan? Az 5 V-os ágban több kondi van. Egy a nagy ferritgyűrűs tekercs előtt, egy, vagy akár több is utána. Az első értéke is fontos. Régebbi alaplapok az 5 V-ból állították elő a CPU számára a kisebb feszültségeket. A CPU teljesítményéhez igazodva hatalmas áramokat húztak a tápegységből.
-12 V-ra ritkán van szükség és nem túl nagy terheléssel. Azt jóformán felesleges méregetni. A +12 V ingadozása is jelentősebb lehet, mint az 5 V-é.
Ez jól hangzik, csak mennyire "szobatiszta" a kimenete?
RF zavarokra gondolok? |
Bejelentkezés
Hirdetés |





















