Fórum témák
» Több friss téma |
Fórum » Kapcsolóüzemű tápegység
Témaindító: Rendszer, idő: Feb 18, 2006
Témakörök:
Szia! Kösd a szekunder oldal közös (negatív) kimenetét a védővezetőre (földelés) egy 1Momm-os ellenálláson keresztül. Így földelődik ez a kapacitív parazita szivárgás, nem fog kellemetlenül bizsergetni a kimenet.
Köszönöm a válaszokat!
Szia, rákötöttem, de így is meg van a 80V AC, csökkentettem az ellenállást 150 kOhmig így 30V, fázis ceka itt már nem világít.
Nem akar 0 lenni, vagy annyi sose lesz? GND-t ráköthetem ellenállás nélkül védőföldre? A kapcsolási rajzon C8 összeköti a primer és szekunder oldal GND-t, ezt nem lehet kivenni? A hozzászólás módosítva: Dec 22, 2021
Akkor kösd a földelésre direktben. A gyári tápoknál is így van. A C8 a zavarok elvezetése miatt van, az maradjon.
A hozzászólás módosítva: Dec 22, 2021
Na így már igen! Köszi. Így most C1-C2-re is rá van kötve a földelés, ha földeletlen hálózatba kerül valami okán, nem lesz probléma, hogy a fázis-nulla C1-C2-ön GND-hez van kötve?
EGysima 50Hz-es trafós tápon is mérni nálam konkrétan 30V AC-t az erősítőkön.A primer-szekunder kapacitás okozza, de nem kell foglalkozni vele, gondot nem okoz.
Sziasztok! Szeretnék segítséget kérni egy Powerware 9120 700W szünetmentes tápegység javításához. Odáig eljutottam vele, hogy most már működik. Látszólag megfelelően teszi, akkuról is, hálózatról is, hibát nem ír, de Q18 (kiszedtem teszterrel jó) kis idő után szakaszosan forrósodik fel-le, majd teljesen forró marad 100+fok-ot mértem, aztán gyorsan kikapcsoltam.
A trafó másik oldalán megjelentek feszültségek, bár valamelyik mintha nem lenne állandóan jelen, de ez lehet hogy valami vezérlés miatt van, nem tudom. Mit érdemes megnézni, és hol, mit mérni, pár támpont jól jönne, mert vaktában méregetek. D28 is elég meleg volt néha, de még talán normális. Köszi előre is. T.
Szkóppal mérném a gate jelet, lehet hibás már a gate driver fokozat az IC-ben és nem nyitja, vagy zárja olykor elég gyorsan a fetet.
A hozzászólás módosítva: Jan 1, 2022
Ránéztem, nem nézki valami jól a dolog, ha jól gondolom kuka az IC. Kérdés ha beteszem az újat, kilövi-e azt is.
Szia!
Szerintem valami nem oké a méréssel: 50Hz-t mérsz, holott itt 10kHz-es nagyságrendű jelnek kellene lennie. Ha jól értem a szkóp feliratát, több száz voltos jelet mérsz, holott 10-15V-os jelet kellene mérned. Hogyan van a táp a hálózatról leválasztva?
Sehogy. A mérőfej testje nem volt az áramkörbe kötve, mert sikeresen kilőttem előte a biztosítékot vele.
Így bizony nem jó a mérés. Nem földelt (jellemzően régebbi analóg szkóp), vagy leválasztótrafó kell a primeren való méricskéléshez. És igen, ahogy a kolega mondja, 50KHz környéki jelet kell találnod és 10-15V feszültségűt
Ez engem meglehetősen emlékeztet a hálózati váltófeszültség szinusz jelalakjára eltolt ofsettel,
levágott felső 1/3-al. Amit ha képzeletben kiegészítek a hiányzó résszel, több mint 400V lenne csúcstól csúcsig... A hozzászólás módosítva: Jan 2, 2022
Ez egyenirányított feszültség már ugye, amit ő így a földhöz képest mért a szkóppal, tehát akkor van a mélypont amikor épp negatív csúcson van a fázis.
Hát valami olyasmi, de hogy az hogy került oda?
![]() Mindenesetre az biztos, hogy semmi keresni valója ott, mint ahogy írták előttem is, ott négyszögnek kellene lenni. Ha feltételezzük, hogy a mérési elrendezés jó egyáltalán...
Mondom, hogy nem jó. Ha leverte a megszakítót, amikor rárakta a szkópot a negatívra, akkor földelt a szkóp. Írta is, hogy utána úgy mérte, hogy a szkóp testje nem volt rákötve, tehát a földeléshez képest mérte a fázist a DC-n.
A hozzászólás módosítva: Jan 2, 2022
Oké, én elvesztem.
Tehát a mérés nem jó.Az akkor se világos, hogy egyenirányító híd után hogy megy be hálózati szinusz jel? Akkor nem 100Hz fél szinusznak kellene lenni? Főleg hogy még pufferkondi is van ott. Hozzáteszem, nem szoktam szkóppal méregetni.
Nem, mert nem a kondenzátor két sarkát mérte, tehát nem az egyenirányított negatívhoz képest mérte, hanem a nullát (földelés) és az egyenirányított DC-t ami pont így néz ki. Amikor a fázis eléri a -300V-ot, akkor van a képen is látható mélypont, mert akkor 0V a különbség a nulla és a földelés között optimális esetben.
A hozzászólás módosítva: Jan 2, 2022
Méregettem multiméterrel, GD közt 190v egyen van, GS 6,3v DS közt meg egy jó nagy szikra volt mikor rövidre zártam... frekvenciamérésben semmit nem jelzett az IC kimenetén. Váltófesz valóban nincs jelen, igazatok volt, én hibáztam a méréssel, ugy-hogy scopos mérés nem játszik jelen esetben. Le se tudnám választani mert fázis ellenőrzést csinál a a gép a földhöz képest, így el sem indulna. A szkóp meg nem trafós, nem szívesen kötném ki a földjét. Szedem szét megnézem mit durrantottam el megint, de úgy látom itt nem csak egy bizti csere lesz.
Heló!
Képen látható kínai csodát ismeri valaki? Rendeltem egyet még tavaly, akkor meg is jött. Bedugva rögtön pukkant egyet, és a primer oldali FET úgy gondolta jobban érzi magát zárlatban. Említettem az eladónak, aki szó nélkül küldött egy újat (csodálkoztam is rajta), minden akadékoskodás nélkül, csak egy videót kért róla, amit elküldtem. Na minden esetre az újat kipróbáltam és az működött, teszteltem vagy öt percig, szóval nem sokáig. De mivel a projekt parkolópályán van amihez rendeltem, feltettem a tápot is a polcra. Most kellene, szóval megint elővettem, dugom a konnektorba és ez is pukkan egyet. Pedig ez már anno működött, vagy fél éve. Szóval szétkaptam, és látom, hogy a primer oldali IC gondolta úgy, nem hajlandó velem tovább együtt működni, ezért "emelte kalapját" és távozott. Szóval szerintetek ez a táp tényleg ennyire gagyi? Vagy csak én vagyok szopóágon ezzel a típussal? Mindenesetre azt nem értem, ha egyszer már működött, fél év állás után mi változott?
Szia!
Egész véletlenül nincs rajta egy átállítási lehetőség? Az a 110/230 V ..... gyanús. Miért nem 110.....230 V? Pl. egy tápomon 85-125 V van, nem "per". üdv, ferci A hozzászólás módosítva: Jan 7, 2022
Elhiszem, csak kérdeztem, bocsánat..
![]() Azt sem írtam, hogy te kapcsoltad át.
A kondenzátorok kapacitása megváltozhatott, főleg a primer oldali kisebb elektrolit kondenzátoré az ic alatt jobbra. Vagy egy forrasztás felengedett stb.
Sziasztok! Szeretnék építeni egy 230AC/100-350V DC 350mA tápegységet. Valaki tudna ajánlani valami bevált kapcsolóüzemű kapcsolást amit már megépítettek és jól működik? Üdv
Szétszedtem a másik csodatápot is, úgy néz ki abba se csak a FET adta fel, az IC is zárlatos.
Múltkor már berendeltem hozzá fetet FQPF10N60 -at, de úgy látom az IC is fogyóalkatrész lesz ebben... L2269 -nek van helyettesítője nem tudjátok? A DIP8 tokosból találtam 14.35$ /10db legolcsóbban. Érdekes módon a SOP8 tokban már 4$ /10db áron is találtam... ![]() Amit gyorsan én találtam OB2269 persze tized annyiba kerül csak épp nem láb kompatibilis... A hozzászólás módosítva: Jan 9, 2022
Szia!
Mielőtt sokba kerülne a javítás, ellenőrizni kéne a panelen a tényleges bemeneti feszültség mire van beállítva gyárilag. Szerintem az eladó csak kivett egyet a "raktárból", és elküldte, nem érdekelte, hogy hol fogják használni. Ez a bemeneti két soros kondenzátor, és a 110/220 V azt sejteti, hogy kétféle feszültségre gyártják, a panel eszerint van kialakítva. Ahogy azt ferci is írta, én sem találkoztam még ilyen felirattal, sokkal jellemzőbb a bemeneti feszültség pl. 100-240 V megadása. A hozzászólás módosítva: Jan 9, 2022
Najó, és mégis akkor mit nézzek meg rajta? Holnap majd töltök fel róla egy képet...
Az igaz, hogy a primer pufferkondik sorba vannak kötve 2x 220µF / 250V. A trafó meg a két szélsőről kapja meg a DC 320V -ot a primer FET -en keresztül... A hozzászólás módosítva: Jan 9, 2022
Mire gondolsz mint láb kompatibilitás?
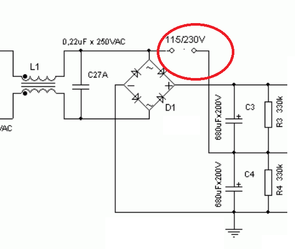
Keress egy ilyen bekötést amit bekarikáztam.
Valószínű nem találsz mert egy flyback tápnál lazán átfogják ezt a 115-230V tartományt. Igaz a pufferkondik sorbakötése gyanús.
Azt a ragyogóját, hát tegnap nagyon este volt már, de én valamit nagyon benéztem akkor.
Nem tudom milyen elcseszett adatlapot sikerült találnom, de abban nem ez a rajz volt. Alapból hiányoztak az RI és RT lábak, a többi pedig nem azonos pozícióban volt mint a L2269 -nél. |
Bejelentkezés
Hirdetés |









Tehát a mérés nem jó.















