Fórum témák
» Több friss téma |
Máskor is sokat és hathatósan segítettél ,mégegyszer köszönöm ,és Boldog ÍHúsvétot kívánok Neked
és aki olvassa még a fórumot.
Sziasztok.
Érdeklődni szeretnék, hogy van-e tapasztalata valakinek nagy áramú vezérlés építésében. Átnézve a hozzászólásokat, nem találtam visszajelzést, hogy valaki megépített volna ilyen áramkört és arról beszámolt volna. Találtam egy régebbi hozzászólásnál egy rajzot: https://www.hobbielektronika.hu/forum/topic_post_1645927.html#1645927 és ugyanerről meg egy videót: PWM vezérlő, de hogy sikerült-e megépíteni, arról nincs info. Nézegettem gyári vezérlőket is, amiken található egy sereg kondenzátor (ami viszont ezen a rajzon nincs). Viszont a méretezésükre megint csak nem találtam semmit. Tudja valaki, hogy mitől függ az értékük?
Mennyi az a nagy áram? Mekkora feszültség? Milyen fogyasztó?
Szia!
Ezt úgy kellene elkezdened, hogy kicsit tanulmányoznád a vezérlő IC adatlapját, aztán megépítenéd a meghajtó párig az áramkört. Addig még nem nagy űgy se áramkörileg, se pénzügyileg. Ha ez megvan és szkóppal is le tudod ellenőrizni, utána jöhet egy külön kis paneled 1 db FET és a hozzávalók, kisebb motor ( arányosan ). Lesz már annyi tapasztalatod, hogy a "nagy áramú" rész már nem elérhetetlen feladat. Ha közben elakadsz, akkor kell inkább kérdezni, mérési pontokkal, eredményekkel együtt. Nagy áramú vezérlést már sokan építettek, de nem mindig egy motorhoz kapcsolódik. A hozzászólás módosítva: Aug 29, 2021
60V 200A DC motor, pontos típust nem tudok.
Köszi. A meghajtása nem erről az IC-ről lenne, hanem egy kontrollerrel, meghajtó IC-vel, erre gondoltam: Driver IC. Igazából a végfok érdekes, ill. a kritikus része.
szerk. 6 db. IRF1407-es FET-et gondoltam, ami 75V 130A. A kérdés, hogy mennyire kell túlméretezni a feszültség tűrését, azaz 60V DC bejövőre jó-e a 75V-os FET. A hozzászólás módosítva: Aug 29, 2021
Párhuzamosan kapcsolt több FET-et már nem olyan egyszerű jól meghajtani, a hozzávezetéseknek is szerepük lehet. Lásd Safe Operating Area az adatlapban.
Lehet kapni ilyen nagy áramra is IGBT-t, FET-et, azzal kicsit egyszerűbb dolgod lenne. Igaz, erősen zsebbenyúlós a dolog.
A folyamat akkor is hasonló.. célszerű a vezérlést egy kisebb "öcsi-panelen" megcsinálni.
A sok darabos fet-csomagnál pedig az egyenlő áramelosztás lényeges - ezzel is foglalkoznak pl. tápos topikban. A feszültség tűrés szempontjából: 75 voltos feteket nem tennék be. Ezért kell először kisebb "méretben" összehozni az egészet, hogy lásd, milyen tüskéket találnál pl. a draineken és hogyan szorítsd le "minimálisra". Nagy áramú, gyors dióda(-ák) is kellenek - a tápnak is bírni kell a nagy áramimpulzusokat, a vezetékezésnek is rövidnek és "vastagnak" kell lenni a panelen, stb.
Egy nagyon kicsi tapasztalatom van a párhuzamos kapcsolásban (ez 2 db. 200A-es IGBT-t jelent), úgyhogy szerencsére a KiCad, amit majd a tervezésre használni fogok, tud vezetékhosszt párhuzamosan kezelni.
És igen, anyagi okból lenne az olcsóbb FET, kb. a duplája lenne IGBT-vel. Amúgy van is néhány 600V 200A-es IGBT-m, de azokat csak végszükségben használnám el erre.
A terv az, hogy egy próba panelen lenne a jövő héten egy teszt, terheletlen motorral. De oda már a teljes kapcsolást vinném, csak nem a nyákos verziót. A táp az gyári biztonsági akkupakk, áramhatárolt, az bírja.
Milyen feszültségű FET kéne szerinted 60V-ra? Ahogy nézegettem a gyári kivitelűeket, vannak olyanok, melyeken van egy csomó kondi. Ezekről tudsz valamit? Talán a tápkábel terheléseloszlása miatt vannak?
100 voltost inkább.. ott még kompromisszumos az Rds(on) és a feszültségtűrés.
A 600 voltos igbt már nem jó, mert magas az Uce(sat) is.. számolgass oda-vissza. Igen nagy lenne a felesleges disszipáció. Vannak jóval alacsonyabb feszültségűek is. A kondis kérdésedre nem tudok válaszolni, mert így egyáltalán nem látszik, hol vannak azokban a kapcsolásokban. Az idézett rajzod végéhez annyit, hogy az igbt-k vagy fetek alá pár század ohmokat tervezz be az áramelosztás miatt, természetesen a majdani amperre, wattra szánolva. A hozzászólás módosítva: Aug 29, 2021
Szia!
Ilyen nagyáramú motorvezérlést illik rendesebben megcsinálni, nem csak egy potival tekergetni a pwm-t, vagy valami mással létrehozott pwm jelet csak úgy kiadni a motorra, és azon meg lesz valamekkora áram. Korrekten fordulatszám szabályzó kellene alárendelt áramszabályzóval. Az erősáramú kör kialakítása nagyon nem mindegy hogyan történik. Nekem volt olyan kb. 300A-es pwm vezérlőm (nem dc motort táplált, de ebből a szempontból mindegy), amiben a rossz konstrukció miatt a nagy áramok mágneses tere annyira megzavarta a meghajtó elektronikát, hogy annak a működése bizonytalanná vált. Jól érzed, hogy szükséges egy kondenzátor telep a fet + dióda nyakára, ami minden kapcsoláskor át tudja venni/adni a 300A-t. A kondenzátor telepet elsősorban áramra kell méretezni. A sínezést rétegesen célszerű kialakítani rövid bekötéssel, kis hurkokkal, kis induktivitással, hogy a kapcsolások során minél kevesebb feszültség indukálódjon rajtuk.
Egy 42 V-os motor bekapcsolásához keresnék, valamilyen elektronikus kapcsolást. A motor kb 30A-t vesz fel működés közben. Gondolom a bekapcsolás pillanatában ennek a többszörösét. Csak egy kis áramú kapcsoló áll rendelkezésre, ezért valamilyen elektronikus kapcsoló rajza kellene. Tudtok ilyent ajánlani?
Szia, Létezik 30- A -es vagy nagyobb relé. Ha lágyindítóra gondoltál, PWM-el megvalósítható.
Egy 60-80A-es relé elég drága, meg hely sem nagyon lenne neki. Teljesen elektronikus megoldásra gondoltam, de oda is írtam. Valamilyen FET-es kapcsolásra gondoltam.
Itt van egy, ami elvben müködhet, de hüteni fog kelleni. A srác 12 V-ról 20A-t huzott a FETek éppenhogy melegedtek.
Biztos elérhető a kapcsolási rajza is. 60A motorvezérlő A hozzászólás módosítva: Jan 27, 2022
Ha csak be akarod kapcsolni, akkor a FETek elé nem kell az a sok hokusz pokusz, akkor elég csak egy sereg FET - t bekacsolni, arra a pár pillanatra, ha van elég tartalék akkor nem lesz gond.
A berakott megoldás azért bonyolult, mert ott PWM vezérlésröl van szo, azaz ott kezelni kell az impulzusok közötti átmeneti állapotokat.
Nos akkor inkább elmondom mi ez. Ez egy áttekercselt régebbi gyártású "nagyflex". Ezt kellene bekapcsolni Most 42 V-os lett, és induláskor a szkóp szerint 74 A-t vesz fel. Ezt kellene bekapcsolni. Az eredeti kapcsolója nincs meg, de ezt az áramot amúgy sem bírná szerintem. A markolata meg a motor töve most üres ide kellene elhelyezni valamilyen elektronikus bekapcsolót, mert amit találtam nagyáramú kapcsolót, azt esélytelen beépíteni a nagy méretei miatt. Láttam már akkus flexeket azokban is félvezetős kapcsoló van, ez miatt gondoltam erre a megoldásra, Néztem is egy olyant ami talán jó lenne (bár a 42 V sok lenne neki, mert 28V-os eredetileg), de a feszültség miatt, na meg az ára miatt nem szívesen használnám.
Probálj meg több kis Rds ellenállásu MOSFETet párhzamosan kapcsolni. Azok között vannak olyanok amik darabonként 30 A-t tudnak, 3-4 már tökéletes biztonságot adnak. A 0,05 Ohm körüli Rds meg teljes áramnál is csak kb 3 A fütene el elosztva 3-4 FETre. Ráadásul a flex ritkán megy hosszu ideig teljes teljesitményen. Meglátod mennyire melegszenek lehet, hogy még hütö sem fog kelleni, vagy a motor hütö levegöjének az utjába kell szerelni. Épp a minap rendeltem fillérekért egy marékkal 55 V-s 30A,Rds=0,035 Ohm Mosfetet egy hasonlo feladatra…
Azért érdekes amikor 2 olyan alkatrészt javasols, aminek a gyártását pár éve abbahagyták ( érdekes - vajon miért, csak nem volt tul jo a BTS555-s
).Az egyetlen elérhetö áráért egy jobb boltban 40 nagyobb teljesitményü MOSFETet adnak. A hozzászólás módosítva: Jan 29, 2022
Honnan veszed a 42 V DC-t? Akkuról? Vagy trafóról egyenirányítva?
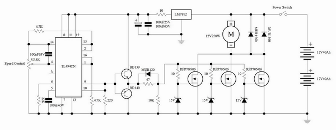
Én nem látom annyira egyszerűnek a feladatot. Nem rég kísérleteztem egy hasonló paraméterekkel rendelkező szabályozóval, de az méretileg kb. a tízszerese az általad említett helynek. Gyakorlatilag 2 probléma van, az egyik, hogy egy ilyen motor kikapcsoláskor jó nagy energiát küld a kapcsoló elem felé, ezt még gyors nagyteljesítményű diódával meg lehet oldani, de ha sűrűn van kapcsolgatva, akkor már hűteni kell. Ez egy TO-247-es tokozású alkatrész, nem kicsi. A másik pedig a kapcsoló FET segéd feszültsége, az a kb. 15V, amit elő kell hozzá állítani. A stabilizátorok többségének ez már túl sok, úgyhogy HV verzió jó csak, de ami nekem a legnagyobb kihívást jelentette, hogy ezt kell a legjobban védeni az áramlökéstől, mert azt tapasztaltam, hogy hihetetlenül érzékeny rá. De az is lehet, hogy csak az én konstrukcióm volt hibás. Mellékelek egy kapcsolási rajzot, amiből én kiindultam.
A hozzászólás módosítva: Jan 29, 2022
Egy kicsit eltértél a feladattol. Az adott gépben csak be kell kapcsolni a motort, ami egész más feladat, mint a sebességet szabályozni.
Akkor oda elég egy tirisztor is, az bekapcsol és minden rendben
Majdnem igen, de mivel kapcsolod ki, a 48V valoszinü egyenáram. Meg a 60A-s tirisztor sem tul kicsi.
De hisz te írtad:
Idézet: „Az adott gépben csak be kell kapcsolni a motort” Kikapcsolásról szó sem volt. Még a kérdés feltevője is csak bekapcsolást említ. Ezt értettem félre és vetettem fel, hogy kikapcsoláskor van a nagyobb probléma. De ha nem kell kikapcsolni, akkor azokkal nem kell foglalkozni
Flexröl van szo én csak arra értettem, hogy nem szabályozni kell a motort csak bekapcsolni meg értelemszerüen ki is kell kapcsolni. ( csak a nagyáramu kapcsolo helyettesitéséröl van szo.).
A hozzászólás módosítva: Jan 29, 2022
Nagyflex esetén én azért elgondolkodnék a lágyindításon is.
|
Bejelentkezés
Hirdetés |




).

