Fórum témák
» Több friss téma |
Mielőtt kérdezel, a következő két dolgot ellenőrizd!
I. A helyes tápfeszültségek megléte.
II. A kimeneten van-e egyenfeszültség.
Élesztés.
Ha egyszerűbbel is megelégszel, akkor pl. ez. De ennek van 6 dB erősítésvesztesége és nem tud 1 Veff-nél többet. Ha gondolod bonyolíthatom, de nem tudom milyen tápod van hozzá, mire kell, mik az elvárások (vagy visszaolvasom
)
Erről van szó...
Az LME IC-k nem drágáért itthon is elérhetőek - 1 db LME49720 - 2 db LME49600 ~ 3.700.- plusz posta. Kábel? Csatlakozók? A hozzászólás módosítva: Márc 10, 2022
Visszaolvastam, de nem tiszta. Ha az egyik oldalon van a magnó és a RIAA és ehhez van előerősítő, akkor nyilván az lesz a kábel meghajtó. Csak jó lenne megtudni, milyen az az előerősítő. Bele lehet nyúlni, érdemes-e piszkálni? Szimmetrikus kimenet nyilván felesleges, mert nagy a jelszint, a zajtól nem kell tartani. Az áthallás szempontjából kedvezőbb lenne két egyeres árnyékolt kábel. Egyáltalán mi van otthon kéznél?
Néhányszor 20m (50-80) 50 Ohm koax, külső átmérő kb. 3 mm. Vagyis 2 szálával sem túl robusztus.
Előerősítő-RIAA SC26 Ez az A hozzászólás módosítva: Márc 10, 2022
És most ennek a kimenetére akarunk IC-s buffert akasztani?
![]() Mi lenne ha áttennéd a másik falra az egészet? Vagy egymás fölé a másik falra?
A kapacitás akkor játszik, ha változik a feszültség!
Ezért mondtam, hogy csináld áram hurkosra... A forrás áram kimenetes, a fogadó oldalon a lehető legkisebb impedanciával, mondjuk egy földelt bázisú kapcsolással kell a jelet fogadni.
Te csináltál már ilyet? Láttál már ilyet valahol? Láttál már olyat aki látott ilyet?
A hozzászólás módosítva: Márc 10, 2022
@ Karesz 50
Idézet: Ablak van ottan...„Vagy egymás fölé a másik falra?” Most valami erre hasonlít az aktuális varia. Sajnos a hallgató hely nem átrendezhető. Ezzel a feleséggel nem megy, már mondta. ![]() Itt lenne a duzzasztómű a hangnak és a másik oldalon a dobozok, heverő féle, virágok... A hozzászólás módosítva: Márc 10, 2022
Az áramhurkos nem érzékeny a kapacitásra, cserébe az induktivitásra meg igen. A kábelnek meg mindkettő van (kapacitása és induktivitása is), ezért a legjobb megoldás a hullámimpedanciának megfelelő meghajtás ill. lezárás.
Annak idején - még a régmúlt előtti időkben - sok csatornás (10) könyvtári zenei rendszereket gyártottam. Tíz műsorforrás, 10-20-30 jobb híján "hallgatóhelynek" elkeresztelt helyi fejhallgató erősítőkkel. A delikvens kért valami zenét a könyvtárostól, leült valahova, oda kapcsolt, oszt hallgatta. A végén fejhallgatót vagy visszavitte, vagy el.
Sokat küzdöttem az áthallással mire leszorítottam -100 dB alá. Volt, hogy 100 m vezeték nem volt elég. Sima 22 eres szalagkábelen ment a jel, hogy gyorsan, könnyen és hamar túl legyek a beszerelésen. Két táp vezeték, 2x10 sztereó csatorna. Közel nulla generátor impedancia, közel végtelen lezáró ellenállás (két marék TDA1029 volt a bemeneti választó, direktben a jelvezetékre kötve). Tehát, lehet nem kell ezt túl bonyolítani. Nem kell koax, sem árnyékolt vezeték. Próbáld ki valami 3 eres kábellel, oszt ha nem jó, még mindig újra lehet gondolni az egészet.
Van viszonylag jónak gondolt 2+1 mikrofon kábelem, de ennek is 160pF kb. a métere.
Csak szeretném minőségromlás nélkül megoldani, ha már a forrást jóra csinálom. Az SC26-ról ezt írta a véleményező: Idézet: „A Woodside SC26 kimeneti impedanciája a vonali kimenetén magas, 2,1k ohmot mért a szintszabályzó maximális beállításánál, egy kicsit csökkentve 1,7k ohmra egységnyi erősítésnél, majd 9 órai beállításnál visszatért 2k ohmra. Az SC26 ezért meglehetősen érzékeny lesz a kábelek terhelési hatásaira és a használt végerősítő bemeneti impedanciájára; mindkettőt óvatosan kell választani – lehetőleg kis kapacitású kábeleket és legalább 20k ohmos erősítő bemeneti impedanciát, de minél nagyobb, annál jobb.” Ez az. És itt egy normál hosszúságú kábelben gondolkodtak...
Ami rajzot kitettél, annak áramgenerátoros munkaellenállású katód-követő a kimeneti fokozata - soros 301R-el a kimenetén. Milyen hangerőszabályzó állásról van szó? Egy potiról amit a kimenetre "akasztottak"? Nem értem. Próbáld ki árnyékolatlan vezetékkel. Mekkora a végfok bemeneti ellenállása?
Potméter nem lesz rajta, 47-100K-t teszek majd a nyitvatartás ellen...
A hangerő szabályozó az idézetnél egy valamilyen erősítő bemenetére vonatkozhatott. Bővebben
Még szabvány is volt! Réges-régen egy messzi messzi galaxisban a magnók felvétel bemenete ilyen volt.
Mostani vonali rendszerbe ez nem illeszkedik, nem volt szükségem rá, hogy ilyet csináljak. Mondjuk kocsiba autóhifit én lehet hogy ilyenre csinálnék, de nem csinálok
Hát én már elég régi őskövület vagyok és magnóztam is valaha, de nem emlékszem ,hogy volt ilyen a DIN szabványban. Persze ettől még lehetett. Már elfelejtettem (utána nézhetnék, de nincs értelme) de ott mV-ok voltak és nagy impedanciák.
Ez az elv amiről írtál, egészen biztosan nem jó hifire. Felvetődött már valahol az elmélet, de aztán el is vetődött.
Idézet: „Ez az elv amiről írtál, egészen biztosan nem jó hifire.” Próbáltad már, hogy ezt így kijelented? ..de igazából Idézet: a további beszélgetésünknek, ez is költői kérdés volt.„nincs értelme” A hozzászólás módosítva: Márc 10, 2022
Most őszintén: az előadónak mi köze van az általam kérdezett erősítők rangsorolásához? Komolyan érdekelne...
Az előbb írtam, hogy anno mindent kipróbáltam, hogy leszorítsam az áthallást.
Skori is leírta neked. Te nem próbáltad, nem is fogod kipróbálni, de vitatkozol. A hullámimpedancia is szóba került. Láttál már az illesztett tápvonalat? Beszélgetni egyébként sem szerettem volna veled, csak kijavítottam a hülyeségedet.
Köszönöm a választ. Megkérdezhetem, hogy az általam említettek közül te melyiket építetted meg?
Hellyel közzel mindegyiket. A VF2-ből építettem vagy 4 féle változatot (a nagyról képeket is találsz a fórumon), mondjuk B8-at azt nem de B5-öt igen, a tanuló erősítőből is volt vagy 4 változat, sima, kvázi komplementer végű és két féle darlingtonos ha jól emlékszem (az egyik egy az egyben HTA), és némelyikben a visszacsatolást is variáltam. Illetve variáltam a meghajtást is, volt hogy csupaszon ment a végfok, meg olyan is hogy volt előtte hangszínszabályozó fokozat is.
Közben, haladva, összedobtam ezt a nyákot.
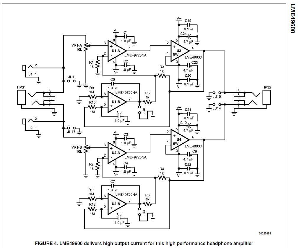
De lehet, csak megrendeltem... ![]() Fülhallgatóhoz készült, talán jobb lesz, mintha én kutyulnék valami nyákot, kapcsolást kábel meghajtáshoz. Kipróbálom majd a koaxomat hozzá, vele és megtettem, amit lehetett - érdemes. Táplálása 2xLi-Po-ról történik, a bekapcsoláskor akkuról, kikapcsoláskor akku töltés... Lásd az LME49600 ajánlásban.
Nem rossz és szerencsére pont 6 dB-t erősít. Nézem, milyen érdekes a DC szervó kapcsolása. Majd leszimulálom. Tudom, hogy én küldtem az adatlapot, de ettől még nézhetem
![]() Meg az is érdekes, hogy ez most két egymást követő katód-követőt fog követni, akik nagyjából 0 dB-t erősítenek A hozzászólás módosítva: Márc 11, 2022
Egy kedves Tanyás Kolléga jóvoltából értékes infók a kábelekről.
Miért nem muszáj drága összekötő kábelekre költeni...
Szerintem teljesen szimpla nem invertáló szervó van benne. Én inkább azt néztem, hogy mennyire szerencsétlen a bemenet kialakítása. Ha a poti egy pillanatra kontaktos lesz, akkor kiugrik az ember szeme a fülhallgatóban hallható koppanástól....
Én még egy csomó, legalább 7 nyelven nem...
Egyébként nagyon szellemes a felvezető szövege a Szerzőnek, élvezetesen ír végig. |
Bejelentkezés
Hirdetés |




) 







