Fórum témák
» Több friss téma |
- Ez a felület kizárólag, az elektronikában kezdők kérdéseinek van fenntartva és nem elfelejtve, hogy hobbielektronika a fórumunk!
- Ami tehát azt jelenti, hogy a nagymama bevásárlását nem itt beszéljük meg, ill. ez nem üzenőfal! - Kerülendő az olyan kérdés, amit egy másik meglévő (több mint 17000 van), témában kellene kitárgyalni! - És végül büntetés terhe mellett kerülendő az MSN és egyéb szleng, a magyar helyesírás mellőzése, beleértve a mondateleji nagybetűket is!
Sziasztok.
Találtam neten egy kapcsolási rajzot. Gondoltam megcsinálom ,szerintetek ez így működhet?
Ez nem kapcsolási rajz hanem beültetési rajz. Aki segíteni szeretne az rajzolja vissza ( mert miért is segítenél azzal, hogy belinkeled hol találtad ) és mondjon véleményt. Gondolod, hogy ez jól van így?
A hozzászólás módosítva: Jún 5, 2022
És az miért titok, hogy mit szeretnél?
Az "ezt" mit takar? Nem vagyunk gondolatolvasók! Ha segítséget kérsz és vársz, akkor adjál meg minél több információt ahhoz, hogy ne a segíteni akaróknak kelljen kitalálni miről van szó!
A hozzászólás módosítva: Jún 5, 2022
Szia! Visszafejtettem, lehangoló látvány, keresgélj tovább!
Szerk.: Abból tudjuk meg, hogy mit szeretnél, ha az erősítő tápfeszültsége, teljesítménye és a ráköthető hangsugárzó impedanciája közül legalább két adatot megadsz. A hozzászólás módosítva: Jún 5, 2022
Először tanulj meg kérdezni, azaz add meg a forrásodat, és azt, hogy mit vársz el tőle.
Ne vár1d el, hogy először nyomozzon a válaszadó olyan dolgokat, amik neked már a rendelkezésedre állnak.
Nem egyszerűsíted meg a dolgát annak, aki segíteni akar neked. Legalább azt megmondhattad volna, hogy hol találtad meg: Bővebben: Link
Ráadásul ott egy videó is róla, hogy az indiai muksó megcsinálta és neki működik. Szóval a "működhet" kérdésedre a válasz, hogy persze.
Egy áramkört a kapcsolási rajza alapján lehet legegyszerűbben megismerni.
A nyomtatási rajz önmagában nem érthető, csak az látszik belőle, hogy különféle alkatrészeket elrendeztek egy lemezen. Visszafejthető ugyan a kapcsolási rajz ebből is, de ez sok munka, és teljesen felesleges is, hiszen egy megépítésre közzétett áramkörnek mindig megadják a kapcsolási rajzát. Emiatt senki se fog a válasz kedvéért felesleges munkát végezni, ráadásul úgy, hogy a kapcsolási rajz birtokában sem feltétlenül tud válaszolni a kérdésedre. Ugyanis ez sem elegendő önmagában, az is kell, hogy mi a célod vele, mire szeretnéd használni. Ennek alapján lehet megmondani, hogy az adott kapcsolás megfelel-e arra a bizonyos feladatra. Példa: szeretnék építeni egy akku ellenőrző áramkört, amely jelez, ha az akku feszültsége 11V alá csökken. Szeretném, ha legalább 100mV pontossággal működne. Találtam a neten ezt az építési leírást (link), ez a kapcsolási rajza: (kép vagy link). Szerintetek megfelel ez a feladatra? Van esetleg más, jobb, egyszerűbb, olcsóbb stb ötletetek?
Tényleg nem közölte a kapcsolási rajzot, vagy csak én nem találom?
![]() Furcsa, hogy csupa nagyobb teljesítményű tranzisztor van a panelen.
Hali! Nálam már itt megbukott: How to make a transistor amplifier using 2 transistors?
Elsőre ahogy számolom nagyjából 9 tranyót látok. De lehet 2 tranyó, és 7 helikopter ![]() Kapcsi rajz nélkül nem építeném meg. Persze hogy működik, de mit is csinál működés közben? A nagyteljesítményű tranyók erősítése igen alacsony nem használunk mindenhová ilyet, csak azért mert ez van a ládafiában. Meg mindenhol 1-2W-os ellenállás, nyilván ez volt a ládafiában, gondolom az értékeik is ebből adódtak A hozzászólás módosítva: Jún 5, 2022
Köszi!
A hozzászólás módosítva: Jún 5, 2022
Köszi, a COM 12V vezetősáva egy VIA-nál el volt oxidálódva és itt megszakadt. Vicces, hogy a relék nem ezen keresztül kapták a 12Voltot, az egész panalen bárhol lehetett volna szakadás, minden javítható lett volna, ezt az egyet kivéve (kuka az egész panel)
Via szakadást (két rétegű panel esetén) nagyon jól lehet javítani a viába dugott huzal mindkét oldalon lévő forrasztásával. Ha nem megy bele huzal, mert olyan vékony a furat, nyugodtan kifúrhatod, hiszen úgyis szakadt a via. Kettőnél több rétegű panelnél valószínű a kuka...
Köszi, ezzel tisztában vagyok, meg is csináltam, de mint írtam, a műtét sikerült, de a beteg meghalt
Üdv Mindenkinek! Lehet picit le vagyok maradva a korral, ezért szeretném megkérdezni, hogy bizonyos hangfalakon (főleg az újabbakon) impedanciaként feltüntetett "4-8 ohm" értéket, hogyan kell értelmezni? Most 4 vagy 8 az ilyen valójában, vagy ahogy sikerült?
A hozzászólás módosítva: Jún 5, 2022
Nem közölte, azt sem közölte honnan vette a beültetési rajzot, egyáltalán nem közölt semmit sem, csak azt kérdezte működik-e?
Sziasztok!
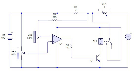
Egy olyan kapcsolásban szeretném kérni a segítségeteket, ami azt a célt szolgálná, ha van egy tápegységem, ami max. 3A-t tud leadni és rákötök egy áramkört, ami pár másodpercig nagyobb áramot akarna felvenni mint a táp max. terhelhetősége, akkor a táp beépített rövidzárlat védelme nem lépjen működésbe. Amolyan lágyindító kapcsolás, amit hegesztő trafóknál szoktak használni, de nekem törpe feszültséghez kellene. Próbaképpen csináltam egyet, elvileg szimulátorban működik. Ez így jó lehet élőben is? Tudtok esetleg más kapcsolást javasolni? A VR1-es trimmer a fogyasztó áramfelvételét imitálja, az R1 100W-os ellenállás az áramkorlát, amit egy relé rövidre zár, miután leesik az áramfelvétel. A VR2-vel lehet állítani a küszöbértéket.
Szia! A link valóban segít. Az egyik ellenállás a fotón színkód alapján 6k5, a beültetési rajzon ezzel szemben 56 Ω szerepel, az áramkör erősítése így alig lenne több egynél.
Hamar vége a mókának ±40 V tápnál, mert a két 4148-at előfeszítő 330 Ω ellenállás 4 W felett disszipál. Megjegyzem beültetve is 330 Ω van. Nem lennék meglepve, ha úgy működne a hangszóró, mint ahogy a lámpa világít az önmagába dugott hosszabbítóról
Szia! Az áramköröd hogyan tolerálná azt, hogy lecsökken a tápfeszültsége erre az időre?
Valamennyire tolerálná, mivel egy DC-DC step up booster van rá kötve és a 3ohm-os ellenálláson nem sokat esik a feszültség.
FET-el szeretnék egy 12V-os akkus fúrót vezérelni. Úgy szeretném beállítani, hogy maximum 12v 20A-t kaphasson.
IRFZ44N ezt néztem ki hozzá.
Mi a kérdés? Egy-két dolog hiányzik a megoldáshoz, pl. az is, hogy mi az áramforrás. Az akkus fúrók/csavarbehajtók többet is kérhetnek, mint 20 A. Ha annyira van korlátozva, gyenge lesz a masina.
Ugyanakkor a kérdésedből arra lehet következetni, hogy sokkal jobban járnál egy tápegységgel/DC-DC koverterrel.
A saját akkujáról megy, a 20A elég lenne csak nem akarom leégetni a relét.
Ha van FET, miért kell relé? Merjünk nagyot álmodni: IRFP064N, ez többet bír. Ha csak egy kis hiba van a vezérlésben, könnyen ki lehet végezni a FET-et (Safe Operating Area).
A relével váltom ki a H hidat
.Vagyis egy FET "csinálja meg" a PWM-et és két relé pedig, hogy merre menjen a motor. A reléknél a ktg hatékonyság jegyében találtam egyet ami 24V 15 A-t bír és ezért gondoltam, hogy ha a FET-nél leszabályozom akkor nem lehet gond. Ha jól értettem akkor a Forrásra adott feszültség nagyságával ezt meg lehet oldani? A relé IRFZ44N-t pedig szintén ktg okokból választottam, ennél nagyobbra nem lesz szükség teljesítményben. |
Bejelentkezés
Hirdetés |















