Fórum témák
» Több friss téma |
- Ez a felület kizárólag, az elektronikában kezdők kérdéseinek van fenntartva és nem elfelejtve, hogy hobbielektronika a fórumunk!
- Ami tehát azt jelenti, hogy a nagymama bevásárlását nem itt beszéljük meg, ill. ez nem üzenőfal! - Kerülendő az olyan kérdés, amit egy másik meglévő (több mint 17000 van), témában kellene kitárgyalni! - És végül büntetés terhe mellett kerülendő az MSN és egyéb szleng, a magyar helyesírás mellőzése, beleértve a mondateleji nagybetűket is!
Úgy látszik ismét én voltam figyelmetlen, valóban van ott egy GND pont.
Feltűnhetett volna, mert még a silk rétegen is látszik a nyoma. ![]() Itt van az új rajz... A hozzászólás módosítva: Jún 26, 2022
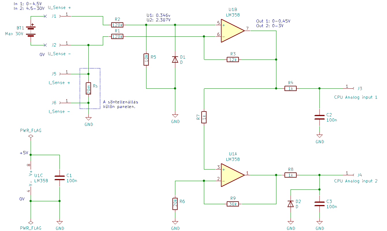
Átvariáltam kicsit, és berajzoltam az árammérő söntöt is.
Nem tudom ez így mennyire változtatja meg az erősítési értékeket... Viszont így látszik, hogy a J2 csatlakozó szinte testpotenciálon van. És ha jól látom, így az is látható, hogy a bemeneti osztó tagok az R2/R5 ellenállások. Tehát ha jól számolok, akkor az U1 és U2 feszültség az osztásarány miatt 0.346V és 2.307V. Na most nem tudom a változtatások után hogyan változik az erősítés a két fokozatnál? És milyen értékre adódik az ICB 7-es lábán a feszültség, amivel tovább lehet számolni a második erősítő kimeneti feszültségét? Ha feltételezem, hogy az erősítés nem változik, és még mindig 0.1, akkor a 0.346V -hoz tartozó feszültség 0.0346V. A 2.307V -hoz tartozó pedig 5.767V, az szerintem nem stimmel, ha feltételezem hogy az STM8S10 analóg bemenete is max 5V.
Nem tudom miről beszélsz. Említettem volt, hogy a feszültségmérő bemenete különbségképző differenciál erősítő. Az erősítését a sönt nem változtatja meg, pont ezért alkalmaztak differenciál erősítőt. Az erősítése pedig Au=R3/R1. (Ha az R5 10k, akkor azt lazán elcseszték. A 10k miatt, kb. 1,1%-al csökken az erősítés mind két fokozatnál és rontja az azonosfázisú elnyomás. Vagy is a sönt változásait nem jól szünteti meg a differenciáló erősítő.)
Egyébként ha mikrokontrollerre megy a feszültség, akkor felesleges az analóg résszel ennyit vacakolni, az AD értéke után a sönt feszültségét egyszerűen matematikailag le lehet vonni. Erősíteni akkor szoktak, ha az AD felbontása kicsinek bizonyul. De a legtöbb esetben több hibát visznek be, mint ami eredményt hoz a dolog, főleg egy "mezei" OPA erősítővel..
Fogalmam sincs, mirefel ez a bonyolítás.
Ha az számít valamit, a kijelzés 0-4.5V bemenetnél 9.999, azaz 1mV felbontású. És 4.5-30V bemenetnél pedig 99.99, tehát 10mV felbontású. Egyébként nem nagyon ugrál mérés közben, persze nyilván a CPU átlagol gondolom, és azt írja ki. Az árammérő rész még ennél is bonyolultabb, 2db LM358 és 1 CD4053 analóg kapcsoló. Most azt rajzolom, meglátom mi lesz.
Én csak most néztem meg hogy mi ez, de fogalmam sincs hogy 4,5V-ra miért kell valaminek 9.999-et mutatni.
Minden esetre a képen nem 12/10k van, hanem mind kettő 20k. Tehát az erősítés 20k/120k értékű az első fokozatban. A második fokozatban pedig 1+(30k/10k)=4
Berosálok, valóban az R3 -at benéztem, az tényleg 20k.
A többit meg papírra is jól írtam, csak a rajzra nem sikerült jól írnom úgy látszik.
Köszönöm.
Holnap összerakom, kipróbálom. Még egy kérdés. Az IC meg tudja hajtani a Mosfet-eket? Nem kell neki külön erősítés? IRLZ44N lenne.
A bejövő tévé kábelt kellene zavarszűrőznöm, mert vízszintes ronda csíkok keletkeznek, plusz hang búgást is eredményez. Eddig a képen látható kapcsolás volt kivitelezve, de egyre problémásabb kezd lenni, szeret "nem szűrni", illetve a csatornák jó részét is szereti kiszűrni.
![]() A kérdésem az, hogy ha ezt megrendelném, akkor kiválthatnám-e vele a házilagos megoldásomat?
Az 555 kb. 100mA-al tudja meghajtani a terhelését. Egy Fet statikus meghajtásához nem kell teljesítmény, de be-ki kapcsoláskor fel kell tölteni/kisütni a belső kapacitásait a lehető leggyorsabban. Nem véletlen hogy a Fet meghajtók 1,5..6A terhelhetőségűek pld. TC4420. Mert a kisáramú meghajtás, lassú bekapcsolást eredményez, ami hőt termel a Fet-ben.
De esetleg egy komplementer emitterkövető is megteszi.
Köszönöm.
Így kell bekötni? A D1 - nekem 1N5404 van. Az R2 2.2 ellenállás milyen terhelhetőségű legyen? Többi jó ha 0,6W-os?
Mekkora diódát kell tenni? És pontosan hogy kell bekötni?
A hozzászólás módosítva: Jún 26, 2022
Igen, a rajzon nem jó a Gate, R24 elé kell és a 33Ohm is kétszer szerepel.
Segítenék, de fel kéne tennem hozzá pár kérdést!
Megígéred, hogy válaszolsz a kérdésekre?
Közben rájöttem, hogy nem jó, amit linkeltem, mert nem szűrő, hanem földhurok elleni izolátor kellene tévé kábelhez, ami nem szűr ki csatornákat, mert csúnya földhurok van nálam, ami vízszintes zavar csíkokat eredményez a "digibox" megjelenített képén.
És igen, válaszolok a kérdésekre, Mr. Kukacoskodó úr. :|
Akkor miért nem szünteted meg a födhurkot, ha tudod hogy az okozza a problémát??
Idézet: „És igen, válaszolok a kérdésekre, Mr. Kukacoskodó úr. :|” Megismételjem azokat a kérdéseket amikre nem válaszoltál itt a fórumon??? Nem teszem! Túl sok lenne! A hozzászólás módosítva: Jún 27, 2022
Idézet: „Mr. Kukacoskodó úr. :|” Inkább örülj , hogy segítenek!
Éppen ez az, hogy nem tudni, hogy hogyan keletkezett a csúnya földhurok, csak azt tudom, hogy hol lehet a legegyszerűbben megszüntetni: a bejövő tévé kábelnél. Úgyhogy megrendeltem ezt: Isolator, galvanikus leválasztó antennarendszerekhez, koax csatlakozóval.
Csak szemléltetés képpen, a földhurok hatására így ↓ néz ki a megjelenített kép, ami sötétebb jeleneteknél sokkal rosszabb is tud lenni.
Szégyellem megkérdezni, de nem értem!
Ha emberünk benne van egy vízzel telt medencében, amire rá van kötve egy keringető szivattyú, akkor ha a fázist beleereszti a vízbe, emberünket miért rázza az áram? Nem néztem utána, de a víz mintha jobban vezetne mint a bőr nem? Ha nem áll egyik lábával a nedves talajon, nem fogja kezével a földelő pálcát, akkor hova záródik az áramkör? Ha meg mindenütt vizes, akkor azt gondolnám hogy arra a "mindenütt" felé igyekezne az áram, és nem szívleállást csinálni. Valaki el tudná mesélni a fizikáját? Köszönöm! Nem, nem akarom kipróbálni, elégszer rázott már meg szárazon is!
Elvileg:
-ha jól vezető folyadékba merülsz, és a tested minden része kizárólag a folyadékkel érinkezik (és a levegővel) -akkor nem rázhat meg. Úgy jársz, mint a madár a villanydróton: ha nem érsz "föld"-höz, nem tud megrázni. -ha teljesen tiszta H2O-ba merülsz, az nem vezeti az áramot -a víz a benne oldódó sók miatt vezeti csak az áramot. De ha jól vezet, akkor megint a madár a villanydróton. Még mindig tisztán elvileg, de talán akkor rázhat meg, ha oly kevés oldódott só (sók) van a vízben, hogy a felső réteg magasabb feszültségre kerül, mint az alsó? Tudni nem tudom, de a leszakadt távvezetéknél is vigyázni kell a "lépésfeszültség"-re.... Lehet az (???), hogy akkora feszültség ki tud alakulni úgy nagyjából 1,6-1,7 méteren 230V-ból, hogy a nedves bőröd (ami sokkal kisebb ellenállású, mint a száraz) könnyebb út? (Én nem is hiszem) Ki én sem próbálom, márcsak azért sem, mert a fürdőkádamban mindig leér a lábam. A hozzászólás módosítva: Jún 28, 2022
Sok igazság van abban amit mondasz, de azért kiegészítém.
Idézet: „Úgy jársz, mint a madár a villanydróton: ha nem érsz "föld"-höz, nem tud megrázni.” De megrázza, minél nagyobb a madár és minél nagyobb veszültségű vezetőre száll rá, annál inkább. Majd figyeld meg, vasúti megkerülő vezetéknél (25 kV) nagyobb feszültségű fázisvezetőre normális madár nem ül rá. ![]() Itt egy videó hanggal, 400 kV. Itt a cikk vonatkozó oldala. De akár az egész cikket elolvashatod, bár egy kötözködő majom írta. Valamint ezt is érdemes elolvasni, olyan érdekes dolgok vannak benne, mint például "potenciál tölcsér". Fürdőkádban már csak azért sem szárítunk hajat, mert jó esetben még a műanyag fürdőkád is földelt. Nem, még leválasztó trafóval sem.
Köszi a pontosítást, és az olvasnivalót is. Meg fogom nézni.
Idézet: „De megrázza, minél nagyobb a madár és minél nagyobb veszültségű vezetőre száll rá, annál inkább. Majd figyeld meg, vasúti megkerülő vezetéknél (25 kV) nagyobb feszültségű fázisvezetőre normális madár nem ül rá.” Igen, és például a napokban is volt ilyesmi a TV-híradóban: a gyerekek túl közel másztak a felsővezetékhez. De az már valóban nagyfeszültség. A hozzászólás módosítva: Jún 28, 2022
Ezek szerint elfogadjuk, hogy nem kéne megráznia, a fizika is úgy tudja ahogy mi
Az emberi test bőre a szaru miatt jó szigetelő. A baj a verejtékmirigyekkel van, az áram azokon át megy belénk, belül viszont már sok só van, jól vezetünk. Vízben a verejtékmirigyek pórusai maximálisan érintkeznek és szerintem akkor már mi jobban vezetünk, párhuzamos kapcsolás alakul ki.
Ez oké, csak (mint a kérdés szólt) nem érünk "föld"-höz. Tehát vezetőbbek vagyunk valóban, mint szárazon, csak nem tudunk hová, a katódunk nincs bekötve
Alacsony vérnyomásnál kevésbé szigetel a bőr és így jobban is ráz. Akár 12V~ is.
Igen, ha van hová "test"-re, "földre" jutnia -tehát ha a két "véged" közt van akkora potenciál, ami az aktuális ellenállásodon elegendő áramot tud áthajtani.
Tehát a kérdésem továbbra is fennáll: létezik olyan sóoldat, ami csak annyira vezető, hogy benne a nedves, tehát lecsökkent ellenállású tested nemcsakhogy jobb vezető nála, de egyben a tested egyik végétől a másikig akkora feszültség tud kialakulni, hogy azt "rázás"-ként érzékeljed? Miközben semmihez nem érsz hozzá? Mert a kérdéz erről szólt, vízbe merúlve, semmihez sem érve. A hozzászólás módosítva: Jún 28, 2022
Az áram az ellenállásokon fordított arányban oszlik el, ezt próbáltam lerajzolni egy egyszerű ábrán. Természetesen vízben ettől jóval bonyolultabb a dolog, lévén a vízbe merült testrészek mindegyike részt vesz a játékban, az áram is kb. mindenfelé megy, belépési, kilépési pontok stb.
Lehetséges akkora áramot áthajtani a medencén, ami már kellemetlen hatásokkal is jár.
Igen, nagy vonalakban így is lerajzolhatjuk -ha elfelejtjük, hogy abban a közegben vagyunk, ami minden egyes köbcentijében vezető bár, de rossz vezető (márpedig jelen esetben annak kell lennie, ahhoz, hogy én legyek hozzá képest jó vezető). És a rajz úgy ábrázolja, mintha a (szemből) bal kéz a fázist, a másik a "föld"-et fogná.
Azonban a kérdés az, hogy ha a fázis a vízbe esik (az sem baj, ha a kezönkbe), azonban a többi részünk csak a vízbe marül, nem a földdel érintkezik, akkor meg tudjuk-e rázatni magunk. Tehát a rajz úgy lenne helyes, ha a (szemből) bal kéz érintené ugyan a fázist, a (szemből) jobb kéz viszont ugyanakkora ellenállásokkal érintkezik, mint a pálcikaemberrel párhuzamosak együtt. Hiszen azok a vízrészecskék onnantól is akkora ellenállásúak, mint a mellettünk levők. A hozzászólás módosítva: Jún 29, 2022
|
Bejelentkezés
Hirdetés |






ha feltételezem hogy az 












