Fórum témák
» Több friss téma |
Fórum » TV hiba, mi a megoldás?
C419-en 470µF 16V-on meg van a tápfesz? Legalábbis 419-nek látom...
A hozzászólás módosítva: Jún 29, 2022
Multiméter szakadásvizsgálójával csengesd ki a sortáp vonalát. Ha kiveszd a trafót, akkor biztosan megszakad a sorvégfok áramköre.
Rendben. Közbe kiforrasztotam a kis trafót, nem szakadt, és nem is zárlatos.A 2SC2500 T402-es is jó. Kondik jók a környéken. A C412 100 nF-os, a kapcsolási rajzon pedig 27 nF-os van.
A hozzászólás módosítva: Jún 29, 2022
Sajnos ez nem teljesen ennek a TV-nek a kapcsolási rajza. Vannak különbségek.
Csak megérte. Ki tudja mióta volt "halott", de most újjáélet.
Köszönöm a segítséget mindenkinek! A kis trafó melleti 2,2 µF/ 50 V-os kondenzátor volt a hiba forrása.A második képen lévő kis kondi.. A dióda nem melegszik amit beleraktam. Most egy kicsit sötétva képe, de ezen nem tudok állítani, mert nincs távirányítom hozzá. A hozzászólás módosítva: Jún 29, 2022
A függőleges eltérítővel valami baj lehet, mert kb. 2/3 csak a kép. De legalább középeb van.
A hozzászólás módosítva: Jún 29, 2022
Van egy Vestel 5131 TXT TV-nk (szüleimé
) ami olyan hibajelenséget produkált, hogy pár hete elment róla a kép (kb mint amikor kikapcsolod és összeugrik a kép)...aztán ezt még vagy 2xer megcsinálta és most vége lett.Van hang lehet csatornát váltani, de maga a képcső nem kap nagyfeszt, nem világosodik ki a képernyő. nem is hallani az ilyenkor szokásos nagyfrekvenciás sípolást...vagy a pornak pattogását Gondolom a nagyfesz trafó körül kellene keresni a hibát. Nem látszódik semmi extra nagy gond égés sérülés. De kifejezetten nincs tapasztalatom, se kapcsolási rajzom hozzá. Mire érdemes ránézni? Esetleg kapcsi rajza van valakinek?
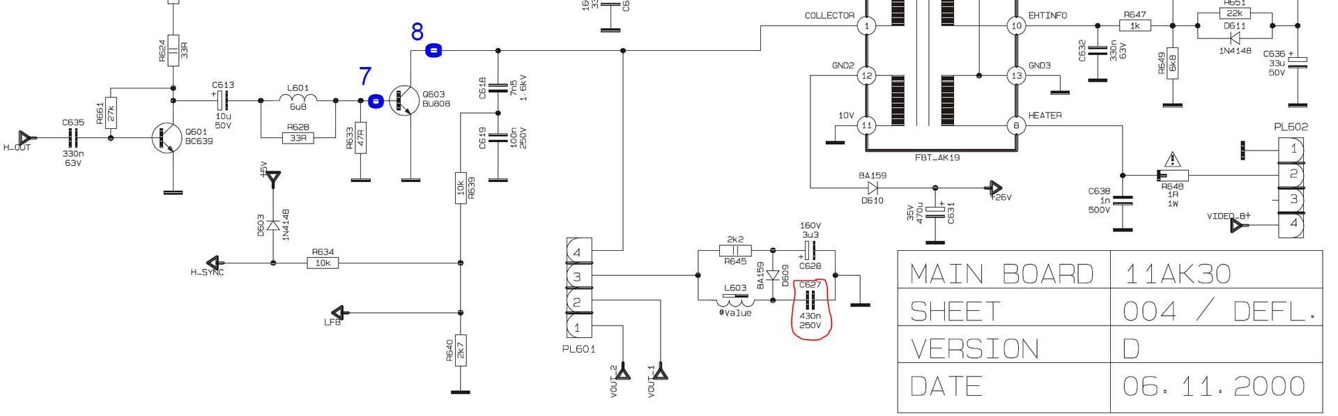
Szia! 11ak30 néven keresd a rajzot. A sortápfeszültéget kellene ellenőrizni először, de általában ha nem működik a sorvégfok, akkor hang sincs.
Fűtése van a csőnek? Ha nem fűt, akkor többnyire van egy 1 Ohm körüli ellenállás biztosíték gyanánt sorban a fűtőszállal, esetleg kimelegedett a csőfoglalat, vagy a segédrács potméter a sorkimenőn beégett, amik szintén a fény eltünését okozzák. Ha valóban nincs nagyfesz,( bár ahogy írták, a sorvég nélkül a hang sem jellemző) akkor a sorvég tápfeszt, sorvégtranzisztort kéne ellenőrízni. A gagyibb verzióból kispórolták a sormeghajtó trafót, helyette egy csatoló elkó van és darlington sorvégtranzisztor. A kondi kiszáradása a sorvezérlő jelet elviselhetetlenné teszi a tranzisztor számára, ami túlmelegedés következtében elpusztul.
Nos meg lett a hiba. Arra felé...
A C627 kondi lábán volt egy repedés, törés. Aztán tovább nézve még volt PL601 csatinak a lábán is és még egy kondinál is látszódott már a repedés, de még nem volt eltörve. Pár helyen még ráforrasztottam. És lett nagyfesz. Hurrá ![]() A PCB 11AK30A4, meglepetésemre nem sztereó...csak össze vannak kötve a 2 oldali hangszórók. Egyébként Thomson képcső ST IC-k, nem tűnik összességében gagyinak, az IC700 meg hiányzik...meg jópár csati, sztereo Úgyhogy köszi megoldódott ez a része.
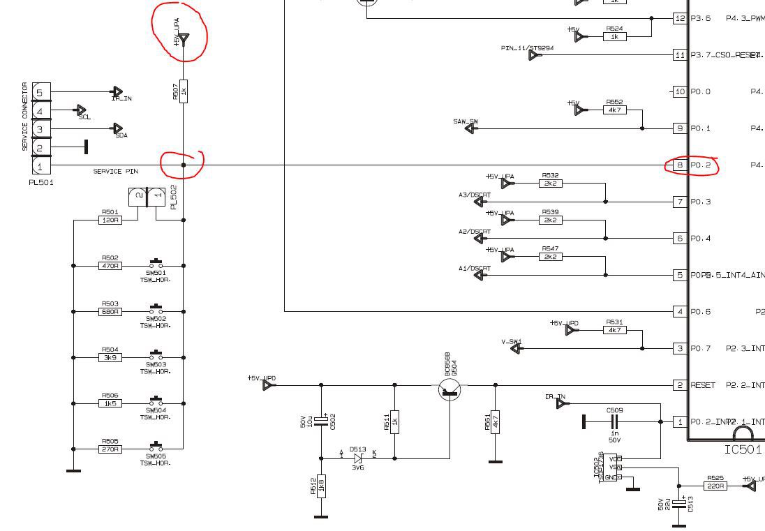
Viszont ami gond és új? hiba... hogy nem megy az előlapi gombsor...
Úgy tudtam, csak bekapcsolni nem lehet róla, de működés közben sem lehet se hangerőt állítani, se csatornát váltani, se a menu nem jön elő. Igen furcsa. A gombsor ellenállás osztókon keresztül adja a különböző szint feszültségeket. 1,6-2-3-4V Az IC501 8-as P0.2 lábára megy a jel valamint mérhető a szerviz csati 1-es lábán is. Itt mértem látszólag jó, gombnyomogatásra is változik mint az ellenállás érték, mind a feszültség érték. Az 5V tehát +5V_UPA is meg van standby állapotban is. Tehát nem maga a gombsor a probléma...hogy most az IC nem dolgozza fel vagy feldolgozza, de valahova tovább adná ezt a jelet és ott lenen a gond, nem tudom, de az infra is ebbe az IC-be megy 1-es lábra és onnan tökéletesen irányítható bekapcsolható stb... Rossz lenne az IC 8-as bemenete? Update: gyerekzár be volt kapcsolva a menuben...pfff ![]() A hozzászólás módosítva: Júl 18, 2022
Üdv Mindenkinek!
Valaki emlékszik esetleg még a 16 csatornás Videoton infarcolornál (TS4326) mi a hiba, akkor, ha bekapcsolt állapotban a csatornaszám előtt a "-" jel nem tűnik el, adáskép nincs helyette csak egy egész világos szürkés árnyalatú képernyő van, az adásnak a hangja megy de zajosan? A mínusz jelnek csak a kikapcsolt állapotban lenne szabad világítani a kijelzőn.
Opciózás lehet segít. Ha jól emlékszem a gyári távirányítón kellett összezárni 2 pontot belül és akkor lehetett szerviz módba kapcsolni. Ezután az opciós táblázat alapján fel lehetett programozni az MDA epromot.
Ma foglalkoztam vele, meglett a hiba, leírom, hátha más is belefut még egy ilyenbe: nem opciós hiba volt, hanem a tápegységben levő relé egyik érintkezője nem adott át, négy záró érintkező közül az egyik (amelyik a +220V-ot kapcsolja a rgb fokozatnak) meg volt égve.
Sziasztok!
LG 75up78003lb okostévével lenne egy olyan gond, hogy eszméletlen lassan játszik le bármit a synology NASról, ami vele egy hálózaton van. Ha ugyan azt a felvételt kimásoljuk egy hdd-re és USB-n kapja meg, akkor nincs vele gondja, de a NAS-ról bufferel, majd miután elkezdte lejátszani, néhány másodperc után megint csak bufferel, így élvezhetetlen. Ugyan akkor ha mondjuk youtube-ról játszunk le vele 4k-s tartalmat, akkor azt hibátlanul viszi. Eddig egy fórumban találtam erre a problémára kérdést, de válasz nem érkezett rá 2016 óta, ez a tévé meg kb. fél éves és a legújabb firmware van már rajta. Esetleg valami portot kellene megnyitni neki (nincs tűzfal a kettő között), vagy valami rejtett beállítást kellene piszkálgatni? A készülék nem az enyém, s várhatóan holnap megyek oda legközelebb, hogy bármit is ki tudjak próbálni.
Ma (tegnap) megnéztem mi van ezzel a NAS-ról lejátszással...
A NAS DSM 6.1 verziót futtat, rajta a "médiaszerver" alkalmazás ad DNLA szolgáltatást. Magán a NAS-on a tűzfal ki van kapcsolva, átnéztem az összes beállítást, érdemi változás nem történt (a nyelvet ha váltottam, akkor az változott, de amúgy nem láttam változást). Az új eszközök szűrésének kikapcsolása se hozott semmi változást és az azon belüli profilváltás (LG TV helyett általános, vagy LG Player, vagy akármi) se változtatott semmit. Az érdekes, hogy a tulaj szerint máshonnan a DLNA ezzel a tévével megy rendesen. Meg az is érdekes, hogy ugyan abban a hálózatban lévő számítógépen elindítottam a Windows Media Playert és simán ráállt a DLNA-ra, hibátlanul játszotta a tartalmat. Ugyan ekkor felraktam a DLNA Browser alkalmazást, ami megtalálta ugyan a lejátszót, de tartalmat már nem mutatott róla. Kicsit meg vagyok lőve, hogy mit lehetne még próbálni, amikor látszólag minden jól működik, de mégse. Az újraindítás nem segített. Szóval fura, hogy elvileg a tévé tudja a DLNA-t és máshonnan működik is, a NAS tudja a DLNA-t és másik eszközön jól is játszik, de a kettő együtt nem akar működni. A tévé useragent-je a NAS mediaserver logja szerint: agent=Linux/4.4.84-723.13.1.kinglake.2 UPnP/1.0 LGE WebOS TV LGE_DLNA_SDK/1.6.0/03.33.14 DLNADOC/1.50
Üdv. Vettem alkatrésznek egy PS51F5500 plazmát. Szétszedte látni hogy X és Y lapok is javítva voltak. A Tv tápja STBYből bekapcsolva zárlat miatt rögtön kikapcsol. X panelen hibát nem találtam, Y panelen zárlat. A panel LJ41-10317A A fekvő hűtőborda alatt mértem az egyik alkatrészt zárlatosnak. (azt hiszem tranzisztort).. Mikor kiforrasztottam a hátőbordát, kicsit felhajtottam a 4 alkatrészt (3 tranzisztor/IGBT és dióda) akkor mérve mindegyiket, egyiken se találtam zárlatot. Ez a 4 alkatrész már volt cserélve, de nagyon kókány módon. (nagy csimbók forrasztások) Még az is lehet, hogy amikor a zárlatot mértem az egyiken, lehet a forrasztás ért össze. A négy alkatrész Q5037 D5002 Q5008 Q5007.
A háromlábúak egyértelműen FETek, vagy IGBTk. A D egyértelműen dióda. Namost megnézve hogy milyen típúsok, volt benne egy FET, egy IGBT, egy kétlábú dióda, DE! a Q5008 ami már csak a Q jelölésből, hogy a nyák bekötéséből is FET/IGBT lehet, egy 3lábú schottky dióda volt forrasztva, aminek az egyik oldala zárlat volt. Namost valaki nekiindult javítani, talált otthon egy fekete 3lábú valamit, és beforrasztotta a helyére? A három többi alkatrészt már meg se jelültem honnan vettem ki, de mindegy, úgyse hiszek bennne, hogy valóban oda valók. Sajna nem találok típusszám szerint rajzot, de próbáltam kulcsszavakat a panel tipusszámával, és mellé írtam az alkatrész helyzetszámát, de nem jött ki találat. Senki nem javított még ilyen panelt. Nem tudom milyen értékőek lehetnek ezek a 4 alkatrészek. Ki szeretném próbálni, hogy legalább csak be-e kapcsol a TV, van e rajta kép, jó e a többi panel. Lehet veszek egy más Y panelt, de a Tvnek egyéb panel problémája is van, vagy a kijelző is hibás stb. Milyen alkatrészekkel próbálhatnám ki? A kép jobb oldalán két párhuzamosan kötött IGBT vagy FET lehet? Diódáim plazmából vannak, az nem gond. RF1501 volt benne, ezt még elhiszem. De az első, a Q5037 mi lehet? FET? vagy IGBT? Milyen minimum értékűek?
Tisztelt Fórumtagok!
Keresek a mellékelt kepen latható Samsung TV-hez LED-háttérvilagítàs javításhoz LED-et. Állítólag egy sötét folt van a képernyőn. Szerelő 2 hónapja hitegeti a barátom apósát, hogy kicserélné a LED-et, de nem kap alkatrészt. Én elekteonikát javítok, gondolom ki tudom cserélni. Tudna valaki segìteni alkatrészben?
Szia. Én TV típus szerint sosem veszek ledet, mindig szétszedem, és megnézem konkrétan milyen led szalag van benne, az a biztos.
De állítólag ilyen a típus szerint.
Nagyon köszi, ezt nezegettem én is de számítok arra hogy valakinél lapul egy törött tv vagy hibás, amiből bontott alkatrésznek tudnék beszerezni belevalót. El kene hoznom a TV-t, de sok kedvem nincsen hozzá, ha lenne alkatrész odaadnam inkabb tegye bele a szerelő akinel márszét van szedve. Kértem fotózzák le, de nem tudták megoldani.
Amúgy ezekben ha egy led kimegy és egy foltban sötét, akkor egy ilyen csíkot kell cserélni?
Ilyenkor érdemes az összes LED-szalagot kicserélni, nem egy ökör ára.
Egyértelműen nem gondolkoznék azon, hogy egy törött kijelzős tv háttérvilágítását szereljem át. Az is csak egy használt, lehet van még pár üzemórája hátra. Ahogy mondja kadarist, rendelj bele új szalagot, elmegy még az pár évet.
Ok. És az Alin latható hozza való szalag szettben pont annyi amennyi kell bele? Ebben segítsetek még.
Igen, ezeket úgy árulják. Amennyi megy a tvbe, annyit árulnak.
Sziasztok !
Az előzőekben volt szó 11ak30-as sasszéról. Nekem is ilyennel van gondom. Nincs nagyfeszültsége, de előtte néha bejött a fény. Én inkább a tápra gyanakszok mivel a sorkimenőt. leválasztva sincs meg a szükséges feszültség, 150v helyett csak 117v. Mi okozhat a tápban hibát ? |
Bejelentkezés
Hirdetés |





Köszönöm a segítséget mindenkinek! 

) ami olyan hibajelenséget produkált, hogy pár hete elment róla a kép (kb mint amikor kikapcsolod és összeugrik a kép)...aztán ezt még vagy 2xer megcsinálta és most vége lett.









