Fórum témák
» Több friss téma |
- Ez a felület kizárólag, az elektronikában kezdők kérdéseinek van fenntartva és nem elfelejtve, hogy hobbielektronika a fórumunk!
- Ami tehát azt jelenti, hogy a nagymama bevásárlását nem itt beszéljük meg, ill. ez nem üzenőfal! - Kerülendő az olyan kérdés, amit egy másik meglévő (több mint 17000 van), témában kellene kitárgyalni! - És végül büntetés terhe mellett kerülendő az MSN és egyéb szleng, a magyar helyesírás mellőzése, beleértve a mondateleji nagybetűket is!
Hát az lehet, én nem néztem végig, csak az elvet.
Sziasztok!
Egy elromlott 5.1-es hangszórószett maradványaiból próbálok valami újat összerakni, ezzel is tanulni szeretnék az elektronikáról. Egy aluláteresztő szűrőt szeretnék készíteni. Az MCU board-on maradtak is műveleterősítő IC-k, UTC4558. Az interneten keresgéltem áramköröket ehhez, viszont olyat találtam ahol JRC4558-as IC-k vannak. A kérdésem az lenne, hogy UTC4558-as IC felhasználható JRC4558 helyett és ha igen, szükséges még valamit módosítanom? Köszönettel, Laci
Köszi. Az FW-t én fogom írni, de van hozzá eredeti is, de azt kukázom és a terv is kicsit módosul majd. Áram mérők cserélve lesznek 100A-esre. A kapcsolási rajz sajnos csak ez van elérhető belőle, ezt is a neten találtam, de tetszett az egyszerűsége. 200v feszültséghez az egyes elemek és feszültség osztókon kívül mit milyenre érdemes cserélni? Pl. említetted a szűrő tekercset, ehhez nagyon nem értek, milyenre kellene cserélnem? Van valami képlet, ami alapján be tudom lőni a tekercs méretét?
És még kettő lehet hülye kérdés. 1. A rajzon az 5v-os feszültségeket (úgy néztem 40v-ra van méretezve az egész, max 30A-re) sima ellenállás osztóval osztja le? Fura megoldás, bár lehet ez is simán működhet én azért stabkockát tennék oda. 2. És a alul van két analóg mérés azzal az 5K-os potival. (piros vezeték) Az egyik - a legalsó - méri a talán az aksi feszt (12v) és a másik mellett ami vissza van csatolva a PV negatív oldalára egy 100K-os ellenállással az a PV feszt méri? Vagy fordítva? Ezt tisztába tudnád nekem tenni, mert nem pontosan értem azt a gubancot. Köszi előre is. Bocs a képért, sajna nincs klasszikus kapcsolási rajz hozzá.
Kérlek fejtsd ki a véleményed nekem is. Mi a hiba, mit hogy érdemes...stb. A kérdésem pont azért tettem fel, hogy segítséget kapjak. Előre is köszi az építő hozzáállásod.
Azon adatlapok szerint, amiket találtam, a kettő egyezik, csak más-más a gyártó. Elvileg helyettesíthető egyik a másikkal.
Én nem vagyok ennek szakértője, de a Fet-ek meghajtása így nem jó. Azoknak kemény meghajtó kell, nem egy lassú opto és egy 10k lezárás, valami ilyesmi. Optikai elválasztás egyébként kell, mert más potenciálon van az AVR és a Fet Source. Mellesleg nem is értem, hogyan akarja a proci hajtani a Fet-eket? Másra nem fog ráérni. De ezek csak az én gondolataim és csak ennyi..
De javaslom, hogy menj át a kapcsolóüzemű topikba mert ez a kérdés oda való. De amit építenél, az pedig messze nem kezdő szintű.
Sziasztok!
Régebben megcsináltam ezt a fényorgonát: Bővebben: Link A mikrofon része sose készült el hozzá. Most vettem egy kis modult mikrofonnal, ami 5V-os, nekem a panelen 9-12V körül van a kisfeszültségű táp része. Hogyan tudok ebből szakszerűen kivenni neki tápot? Elég egy ellenállás, vagy kell feszültség stabilizátor ic? Arra gondoltam, hogy 1k-t berakok és az jó lesz hozzá, de ha megmérem, akkor 12V jön ott ki. Nem szeretném hazavágni, és nem vagyok biztos benne, hogyan kell ennek nekilátni, mit kell ilyenkor számolni? 12V esetén 1k val 12mA lesz, de a feszültséggel mi van ilyenkor?
Nem ellenállás kell oda, hanem egy 78L05 és két kondenzátor.
Idézet: „Arra gondoltam, hogy 1k-t berakok és az jó lesz hozzá, de ha megmérem, akkor 12V jön ott ki.” Persze, terhelés nincs utána, 12V marad a feszültség az ellenállás másik végén is. Érdekesebb lenne, ha utánakötnéd a terhelést, mert akkor már változna -mert akkor megoszlana a feszültség a terhelésen és az ellenálláson. De mindig a terhelés változásahoz mérten. Hát ne ellenállással akard ezt, hallgass nedudkit meg, tegyél egy sima stabilizátort (persze, a hozzá előírt kondenzátorokkal). Ha milliamperekről van szó, még hűtőborda sem kell. A hozzászólás módosítva: Okt 29, 2022
Bányásztam AMS1117 3.3-at.
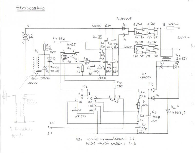
3V-os gombelemmel is működött, gondolom, akkor ez is jó oda. Mekkora kondik kellenek, és hogy kellene bekötni őket? Ez a stroboszkóp van mellé rakva, ebből gondoltam, a tápot levenni. Bővebben: Link
Bár azt írtad: 5V-os az a szerkezet.
De ha 3V-al is működik... hát jól van, na. Az adatlapján ott van általában, mekkora kondenzátort kíván. Megmondhatja persze nedudki fejből is, csak te is megnézhetnéd ![]() Az adatlapon az is ott van, hogyan kösd őket. A hozzászólás módosítva: Okt 29, 2022
Pont azt nézem, csak csak ott még van valami feszültség osztó, meg dióda is.
Megtaláltam.
A két kondenzátornak mi a szerepe, csak simítja az egyenáramot? Régebben csak beraktam a in out, meg gnd bekötés szerint, és úgy is működött, mi a hiba abban?
A kondenzátorok szerepe a gerjedés megakadályozása.
Nem kötelező a tantálelkó, sima kerámiakondenzátor is jó oda.
Sziasztok,
Tudtok javasolni olyan kapcsolást ami analóg módon változtatja egy led fényerejét úgy hogy alacsonyabb feszültégen erősen világít míg nagyobb feszültségen egyáltalán nem? Pl. 10V - teljes fényerő, 15V - fél fényerő, 20V - nem világít. A feszültség csak példa de a teljes fényerő és a nem világít között kb. 1:2 arány van. A hozzászólás módosítva: Okt 29, 2022
Ha úgy is változtatsz, szerintem inkább készíts egy normális rajzot legelőször, mert ebből a szivárványszínű vezetékkötegből én nem tudok mindent kihámozni.
Amit szűrő tekercsnek hívsz (nem tudom melyikre gondolsz), de mindkettő a konverterhez kell. A kicsi 330µH a mellette lévő IC -vel az ardunak csinál 5V -ot a nem tudom hány voltos aksifeszből. Szóval lehet azt is újra kell méretezni. A másik nagy toroid tekercs, az meg a BUCK konverterhez van, de arra még méret sincs megadva. Tehát mindkét tekercs energiatároló szerepet tölt be, nem szűrő tekercs. Az opto valóban nem jól van bekötve, mert a 3 és 4 lába is a napelem negatív pontjára csatlakozik. A 4 -es láb a 47k keresztül a negatív csatlakozóra az árammérő elé, a 3 láb a 10k keresztül az árammérő után de szintén a negatív pontra. Az A0 pont az akkufeszt méri. Az A1 a napelem feszt mérné valahogy, de nem értem igazán. A 10k és 100k a napelem osztója akar lenni, de nincs közös testpont a CPU -val. Az 5k potival még egyszer osztódik és csatlakozik ugyan a testhez, de nem értem, hogy mérődik meg. A hozzászólás módosítva: Okt 29, 2022
Sima elkokat raktam be, az is jó?
Kerámiából nem láttam még ekkorákat, létezik ilyen kapacitásban? A gerjedést azt úgy kell elképzelni, hogy van valami nagy frekvenciás zaj a tápon, az megbolondíthatja a feszültség szabályozót? A kondik mérete, akkor nem is igazán lényeges, de legalább akkorák legyenek? A hozzászólás módosítva: Okt 30, 2022
Az is jó lehet, ha elviseli a tápfeszültséget.
Létezik ekkora. A gerjedés nem csak zaj miatt keletkezik, akár egy tüske is okozhatja, főleg, ha sok felharmonikussal bíró egyéb terhelés is jelen van. Az elektrolit kondenzátorok magasabb frekvencián gyengébben muzsikálnak, de ha az van kéznél, meg kell reszkírozni. Lényeg, hogy a bemenetre kerüljön a nagyobb kapacitás.
A rajzon a kimeneten van a nagyobb, most akkor hogy van ez!?
Összeraktam, teljesen jól működik! Gondoltam, kifúrom a dobozt a mikrofonnak, de nem lett rá szükség, csak beraktam a dobozba a modult, és úgy is teljesen jól adja a jelet!
A kimenetre kerámia vagy fólia vagy tantál kell, pici. Nagyfrekis gerjedés ellen. Jópár nano, nem kritikus a pontos értek. Elko nem nagyon kell, ha raksz is 100µF alatt legyen. A 1117 kimeneti feszét a szám mutatja, van ajd is, ami szabályozható. De a gndről zenerrel vagy diódakkal emelve állítható ez is. Bemeneten lehet jó nagy kondi, az nem árt.
Az Urbán elektronika mint építőkészlet lelőhely megszűnt létezni?
Maga a cég létezik, használt műszereket árulnak többnyire.
Az első oldalon írják, hogy az egységcsomagok, és alkatrészek forgalmazása megszűnt. Urban elektronika.
Kár érte! Túl nagyok voltak a piros betűk, nem bírtam átfogni!
![]() 405-ös építőkészletet szerettem!
Egy ilyen számot hogyan lehet emészthető formátumba hozni? 2.53e+6
Ezt úgy hívják normál alak. 2.53e+6 = 2,53*106 = 2530000
Köszönöm szépen.
Elképesztő, hogy egyesek mennyi munkát ölnek abba, hogy egy magamfajta öreg könyvelőt megoldhatatlan feladat elé állítsanak. ![]() Például Visual Basic -ben lehet ezt valahogy konvertálni? (Ez az egyetlen programnyelv, amiben legalább egy kicsit eligazodom.
Visual Basic-et nem használtam még, de az excel simán megeszi... A cellatípus: tudományos, ha átállítod sima szám formátumra akkor át is írja az értéket ennek megfelelően.
A hozzászólás módosítva: Okt 30, 2022
Magában a Visual Basic -ben nem tudok ilyen típusról.
Biztosan lehet valami függvény, ami nem publikus. Vagy csak én nem tudok róla.
Engem az érdekelne még, hogy ha megnézed a tipikus alkalmazást az adatlapon, amit beraktam fentebb, ott miért van pont a kimeneten egy 22µF és a bemeneten egy 10µF kondi?
Pont fordítva ajánljátok a kondenzátort, mint a gyári adatlap! A tantál kondenzátort miről lehet felismerni, mert rákeresve látok mindenféle tokozást, még olyat is, mint az elko. Ezek is polaritás függőek, ha jól látom!? Bővebben: Link Ezekből melyik nem tantál? A hozzászólás módosítva: Okt 30, 2022
A tantál mint alapanyag a gyártó által fel van tüntetve. Ahova nem kifejezetten javasolják a használatát ne használd. Ahol szempont a kis szivárgás, a jó időállandó(RC időzítőkben, katód kondenzátor, csatolókondi stb) indokolt a használata, de egyéb indokolatlan esetekben kerülendő, az érzékeny mivolta miatt. Régi műszerekben használták TTL IC-k tápszűrésére is, ami sok esetben a hiba forrásává vált(legalábbis eddigi tapasztalataim szerint). Érzékeny a túlfeszültségre és a fordított polaritásra.
|
Bejelentkezés
Hirdetés |













