Fórum témák
» Több friss téma |
Fórum » Kisfeszültség előállítása 230V ról, transzformátor nélkül
Témaindító: Neszeszellem, idő: Ápr 24, 2007
Témakörök:
Köszönöm a kimerítő választ. Egy cos fi-t is mérő teljesítmény mérővel kipróbálom a fogyasztást. Egy 230V-os relének egyébként -mérve- 0,9W körüli teljesítménye van (tekercs ellenállás 29kohm), ha ennél kisebb az általad ajánlott kapcsolás, akkor én nagyon boldog leszek
. Kerítek valamilyen optókaput (amit találok), ledes bemenettel. Csak azt nem tudom, hogyha a bemeneten nem párhuzamos dióda van, hanem szimpla, miben módosul az eredeti rajz. A kimenetre kell egy kondi, hogy a "sötét" félhullámban is jelezzen. A gyors észrevétel nem cél. Köszönöm a segítséget.
- Ezek a boltban kapható, kis fogyasztásmérők ilyen alacsony fogyasztás mellett vagy nem mérnek, vagy pontatlanok. Egy mezei villanyórára sokkal jobban lehet hagyatkozni. (Meg eleve az "életben" is az méri.)
- A váltóáramú relék - szelepek - mágnesek fogyasztása mindig több, mint az egyenáramúaké. Általában nem lehet kis méretben kis veszteségű tekercset készíteni. Tehát még ot is jobban jár az ember, ha egyenirányít és egyen relét használ. - Az optocsatolók (nem kapu) szinte mind Led-el működnek. Ha nincs antiparallel Led benne (bár ezek pont ilyen alkalmazáshoz készülnek) akkor kívül kell reverz diódát vagy Led-et tenni. Mert a kondin mindenképpen váltóáramnak kell folyni. - A kimeneten ott a konci, a C2. Nem?
Sziasztok!
Mekkora teljesítményt fog a hálózatból felvenni egy 5V 100mA-es fogyasztó, amit 230V-ról előtétkondenzátoros táppal hajtok? Mert eddig én úgy gondoltam, hogy a hálózatból belefolyik a fogyasztóba a 100mA, így a teljesítménye 230V*0,1A=23W De a korábbi hozzászólásokból én azt szűrtem le, hogy csak a fogyasztón eső feszültséggel kell számolni, jelen esetbe 5V, így a teljesítmény 5V*0,1A=0,5W Akkor most tulajdonképpen mit mér a villanyóra? Mert ha nagyobb fogyasztást, akkor hatékonyabb lenne egy transzformátoros tápegység, nem? A hozzászólás módosítva: Jún 28, 2014
A villanyóra hatásos teljesítményt mér azaz 0,5W-ot a példa alapján. A "230V*0,1A=23W" helyesen 230V*0,1A=23VA, nem mindegy, a transzformátoroknak meg van üresjárati veszteségük, a kis méretű olcsó hagyományos trafós adaptereknek jelentős is lehet.
Szia!
És egy ilyen tápegység mennyire terhelhető? Mert ahogy utána olvasgattam azt találtam, hogy max. 100mA. Konkrétan egy PIC tapskapcsoló táplálására kellene plusz a relé áramfelvétele. Esetleg tudnál nekem mutatni egy tápegységet, ami ezt a kapcsolást el tudja látni árammal? Mert ha jól tudom akkor az előtét kondenzátor értéke sem mindegy. A hozzászólás módosítva: Aug 2, 2014
Az ilyen előtét kondenzátoros megoldást csak egyszerűbb áramkörök táplálására használnak. A probléma az, hogy ha a terhelő áram nem állandó, a feszültség sem lesz az. A kondenzátor az egy előtét ellenállás, és az áramköröd mint terhelő ellenállás, feszültség osztót alkot. Ha változik a terhelő ellenállás, amit az áramköröd képez, márpedig változik a relé meghúzó áramával, a kapocsfeszültség is változni fog, amit nem tudni, hogy a PIC hogyan fog tolerálni.
A problémát legkönnyebben egy sönt szabályzóval tudod megoldani. Ez egy Zéneres szabályzó, aminek a felvett árama állandó. A terhelés változó áramát a Zéneren folyó áram egyenlíti ki. Amúgy is elő kell állítani az 5 V -ot legalább a PIC számára. Az így előállított összfogyasztásból számíthatod az előtét ellenállás impedanciáját, és abból a kapacitás értékét. Az áramkörödet, mint az osztó alsó tagját, egy Greatz híd egyenirányított ágába teszed, így a feszültség egyenirányítva van, majd ez követheti egy előtét ellenállásos Zéneres stabilizátor, és ennek kimenetére kötheted az áramkörödet. Ha már ennyire bonyolult lett a kis kapcsolásod "tápegysége", gondolom felesleges bármilyen hatásfokkal foglalkozni. Mondhatni egyszerűbb ha veszel egy kistrafót, és akkoe az érintésvédelemmel sem kell foglalkoznod.
Ezeket mennyire lehet terhelni? Amíg a dióda bírja?
Az áramkört graetz mentesíteném. a fő probléma a graetz alkalmazásával, pont a lényeg veszik el, nem lehet triakot direktbe kapcsoltatni az áramkörrel. ( ha ez nem cél, akkor a graetz valóban jobb választás) A legtöbb 230-ról menő áramkörben így állítják elő a tápot. A fogyasztást viszont alacsonyan kell tartani, mert már a 40mA is eléggé melegíti a zenert.
A hozzászólás módosítva: Dec 12, 2015
Én nem láttam se triakot, se tirisztort. Úgyhogy a Greatz híd használata, megfelelő. Bár szerintem még arra sincs szükség. Ha egy combos zénert használ, pl. 1N5338, akkor a zéner után csak egy szűrésre van szükség, a zéneren üresben 240 mA áram folyhat. Erre kell méretezni az előtét ellenállást, így a 100 mA terhelő áramnál bőven stabilizálni tudja az 5 V -ot. De valószíműleg fűteni fog rendesen. Szerintem praktikusabb lenne két fokozatban stabilizálni, először 12 V körülire, (mondjuk a reléknek), és erről 5 V -ot stabilizálni, akár stab kockával a mikrovezérlőnek.
A 12 V os zénernek, mondjuk 1N2976 -ot használnék, ez 10 W -os, a max árama 720 mA, ez már bőven elegendő.
Hello! Ezekben az áramkörökben alapvetően a kondenzátor váltóáramú ellenállása határozza meg a maximális terhelhetőséget. Hiszen attól függ a körben folyó áram.
Hali!
Remélem még van aki olvassa ezt a topikot is. Olyan gondom van, hogy szeretném több vezetéken figyelni a 230V jelenlétét. Mivel ezt mikrovezérlővel teszem adott hogy valamilyen formában a 230V váltót át kellene alakítani 5V egyenáramra. Akár 8 vezetéken is nézni szeretném egyszerre, vagy még többön. Ezért keresek egy nagyon kis helyen elférő egyszerű megoldást. Van egy ilyen verzió is. Bár nem túl olcsó. Link Olyanon is gondolkodok hogy glimm+foto ellenálás. De hátha van valakinek más ötlete is. Az átalakított jeleket egy shift regiszterre akarom bekötni hogy ott letudjam kérdezni az állapotokat.
Nézz szét ebben a témában: LED rákötése 230 V-ra. Neked csak annyi a dolgod, hogy a LED helyett egy optocsatolót használsz.
Szia!
Csak a jelenlétét kell figyelni vagy a feszültség nagyságát is akarod tudni? Mert ha csak a van-nincs a követelmény, akkor akár még relét is használhatsz vagy optocsatolót egyenirányított, áramkorlátozott bemenettel.
Csak a hálózati feszültség jelenlétét akarom nézni. Hogy ez most 210 vagy 235V az teljesen mindegy.
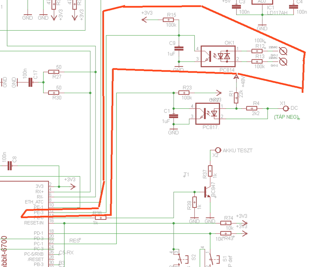
Hello! Raktam már fel ilyen rajzot ide..
Ez a rajz szimpatikusnak tűnik. Sőtt a 40106 IC 6 csatornás. Nem néztem még meg az összes alkatrész árát de talán pár 100 Ft ból kijön 1 csatorna figyelése. Valamint a fogyasztására 20mA-t láttam a fórumban leírva.
Kontrollerhez nem kell a 40106, hiszen az csak egy hiszterézises inverter. A mikróvezérlőnél pedig van mód, hiszterézises bemenetnek választani a portot.
Ha már spórolásnál tartunk, akkor a mikrokontroller belső felhúzó ellenállásával esetleg ki lehet váltani a külső R3-at. Ha ismerjük a kontroller tipusát, akkor erre az adatlap ismeretében lehet válaszolni, illetve a C2 kondenzátor értékét is újra lehet számolni (ellenőrizni) ennek fügvényében. Tulajdonképpen C2 nélkül is működhet a dolog, csak a programot ennek megfelelően kell megirni (azért a lelkemnek jobban tetszik, ha van ott valami
).Optocsatolóból pedig lehet hogy olcsóbb a nem beépitett diódát tartalmazó + egy külső 1N4148. Ugyanakkor az egy jó kérdés, hogy mekkora és milyen feszültégre fog működni a kapcsolás. Az biztos, hogy nem egy preciziós áramkör. Indikálásra való...
Így szoktam megoldani (lásd a képen). Sokszorosan tesztelt, olcsó, és bevált megoldás. a 2db 100k a bemenetnél 2512-es (vagy 2010-es) SMD ellenállás (a kellő feszültségtűrés érdekében). A nyák be van marva az optocsatoló alatt, hogy meglegyen a kellő szigetelési távolság.
A hozzászólás módosítva: Ápr 19, 2017
A kontroller egy arduino mega. Amire egy shift regiszter lesz téve. Így figyelem a bemeneteket.
Ez tényleg kevés alkatrészes. Mennyire melegszik? Mekkora így a fogyasztás? Azért kérdezem mert bistabil relét kapcsolgatok és az is a fogyasztás miatt jem astabil. Viszont így meg nem tudom másképpen ellenőrizni az állapotot.
Ha csak egy darab 100 kOhm-os ellenállással számolunk, a fogyasztása a "primer" oldalon csak kb. 0,53 W. Két ellenállással számolva kb. 0,27 W. Ez utóbbi még el is oszlik egyenlő mértékben a két ellenálláson. Viszont, érdemes kb. 1 W-os ellenállásokat használni az átütési szilárdság miatt.
A 230V-ból kb. 1,15mA effektív értékű áramot vesz fel.
A 3,3V-ról kb. 33µA-t, 5V-ról kb 50µA-t. Mennyire melegszik? Kb. semennyire. Viszont ha ezek kiszámolása gondot jelent számodra, akkor a 230V-os rész nyáktervét is alaposan nézesd át valakivel, mielőtt megépíted, nehogy ott is gondok legyenek. Mert kicsit nagyobb a kockázat mint az arduino 5V-ján "benézni valamit".
Úgy néz ki akkor ez lesz nekem a jó megoldás. Az "ÚRI" törvény megvan, de biztosabb volt megkérdezni. Minden esetre ha megvan a nyákterv felteszem ide ellenőrzésre. Ez azért nem holnap lesz előre láthatólag.
Mert a hálózati feszültségnek vannak nullaátmenetei.
Azon vagyok hogy minél kisebb területen oldjam meg a kapcsolást. Így smd cuccokat keresek. Az optocsatolóből ami a legkissebb és szerintem még jó lehet az EZ a link. Ha valaki megnézné és megerősítené az jó lenne. A kiírásnak megfelelő 2x ilyen széles helyen fér el. Szeretném ha a relé alatt a másik oldalon elférne legalább 3 optocsatoló a marás fölött.
A hozzászólás módosítva: Máj 12, 2017
Üdv mindenkinek.
Egy mennyezeti mozgásérzékelős lámpánk megadta magát. Ez egy ilyen költségtakarékos megoldású, soros kondenzátoros tápellátású PIR szenzoros szerkezet. Méregettem és arra jöttem rá, hogy nincs meg az 5v, helyette mindössze 1-1,5v volt van csak az LM7805 bemenetén is, de már közvetlenül a soros kondi lábán is kb. ennyi van, csak ugye az váltóban. Elképzelhető hogy a kondi lépett le, vagy romlott le a kapacitása? A hozzászólás módosítva: Jan 22, 2023
Szia!
Gyakran csökken le ezeknek a fóliakondenzátoroknak a kapacitása a sorozatos átütés-gyógyulás folyamán. Mérd meg a kapacitását!
Köszönöm, az lesz. Egyébként az áramkör többi része működik, mert mobiltöltő dugasztáppal kipróbáltam és ment. A benne lévő kondenzátor helyett (szerintem valószínűleg tényleg fólia, mert sárga műanyag tokban van) nem lenne jobb valami kerámia kondi?
|
Bejelentkezés
Hirdetés |




. Kerítek valamilyen optókaput (amit találok), ledes bemenettel. Csak azt nem tudom, hogyha a bemeneten nem párhuzamos dióda van, hanem szimpla, miben módosul az eredeti rajz. A kimenetre kell egy kondi, hogy a "sötét" félhullámban is jelezzen. A gyors észrevétel nem cél. Köszönöm a segítséget. 

).






