Fórum témák
» Több friss téma |
Üdvözlet!
Egy ismerősöm Philips 24PFS403212 LED tvjében (szintén) bedöglött a táp, a készülékhez adatlapot sajnos lehetetlen felleni, már agyonkerestem, max. részben hasonlót. A háttérvilágítás pedig pluszba nagy valószínűséggel nekem sikerült kinyírnom, túl nagy tesztáramot kaphatott, a lényeg, hogy nem csinál semmit. Szerencsére találtam ilyesmi LED-eket magyar webshopból, arra gondoltam kicserélem, 2 típus között vacilálok: semleges fehér vagy hideg fehér. Melyik lenne jobb választás? (mindkét típus adatlapján felvan tüntetve, az LCD háttérvilágítás alkalmatossága)
Szia!
A legjobb választás a az élvilágítás komplett cseréje, a távol-keleti webshopok árulnak ilyeneket (is).
Még annál is hidegebb ledek vannak a tévékben...6500-10000-22000-32000K!
Üdv!
Eredetit is megtalálni nem túl vészes ár alatt, helytől függően XY munkanapon belül szállítanak, de konkrétan azt nem írják, hogy Magyarországra küldenek (annyira nem vagyok jártas a külföldről rendelésben). Bővebben: Link Bővebben: Link Bővebben: Link Bővebben: Link
Köszi az infót!
Ha picivel nagyobb LED kerülne rá, egyből átér a szomszédos vezető sávhoz, maga a forrasztott rész is igen ki van centizve, magassága is betartandó. Sok választásom nincs, magyar webshopokon igen kicsi a kínálat, jópár keresgetés után max. 6500K-sat sikerült elcsípnem ilyen méretekkel. Vajon minimálisan megfelelne hozzá? Bővebben: Link
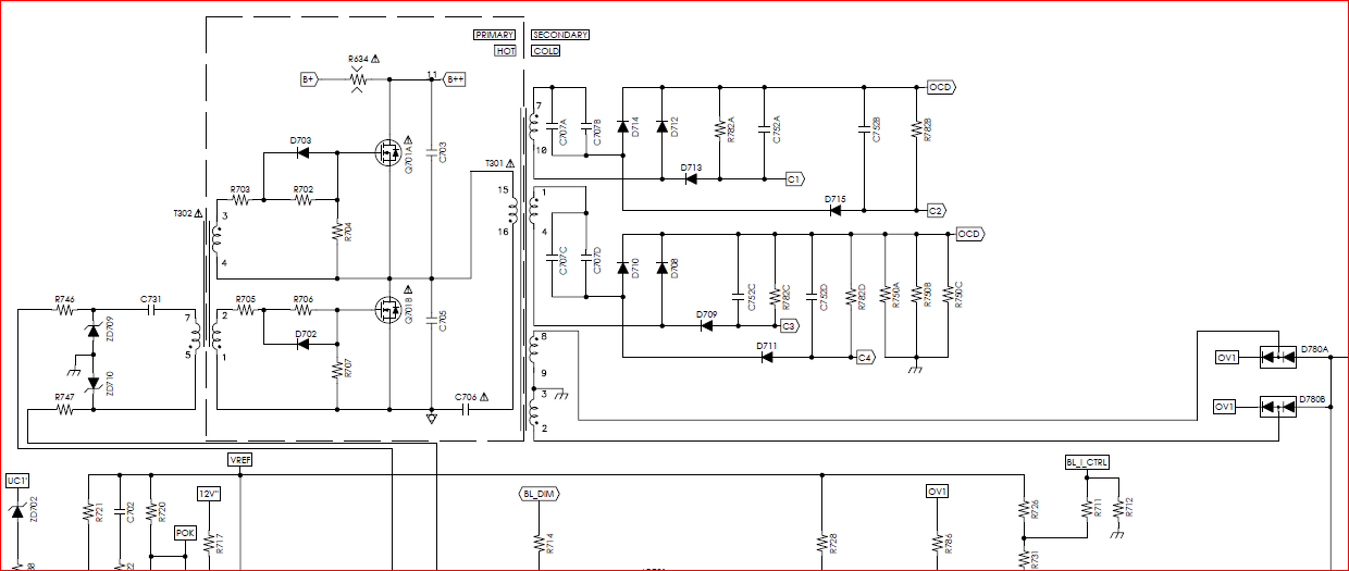
Szia(sztok)! Továbbra is küzdök a Philips 42pfl6007k/12 háttér világítással én nem kondenzátor hibára gondolok .Megrendelem bele a LED élvilágítást + DDA009 drivert akkor remélem hogy jó lesz. Amikor 20 perc után bekapcsolt a háttér a csatlakozó POK (ez minek a rövidítése?)lábán megjelent a 3,2V BL-On ill aBL.Dim lábakon addig is meg volt a BL-Ctrl lábon pedig akkor sem jelent meg amikor szépen üzemelt,szeretném megkérdezni hogy ezek összefüggenek-e azzal hogy a processzor engedélyezi a háttér bekapcsolását. Illetve melyik jön a processzorról ezek közül. Honnan érzi az esetleges LED hibát? Vagy ezeket mind a DDA009 végzi önállóan. Köszönöm a segítséget!! Üdv: Imre
A hozzászólás módosítva: Szept 7, 2022
Szia! Már csak azt kellene tudni merről jönnek a feszültségek ,és talán a BL-I-Ctrl lehet a megoldás kulcsa mert a VRef az meg van . Ezen a BL-I-Ctrl lábon tilthat a processzor. Vagy az UC1-en (ezt sem tudom mit jelent). Abból tudom hogy van Vref mert levettem a Q702 Fet-et igy volt a POK lábon 3,2V (de a háttér nem indult). Kivettem a LED sort is, én rossz LED-et nem találtam,(pici eltérés volt a nyitó feszültségek között 2.63-2.65) kivettem az impulzus trafót is az is jó ,az inverter trafó is jó és a Kapcsoló Fet-ek is.(abból az egyik rossz volt)
Mi az IC701 típusa? A kontroller IC adatlapjából meg lehetne fejteni a működést, a kontrol és tiltójelek jelentését, értékeit.
Szia! IC701 a már említett DDA009 sajnos nem találtam adatlapot hozzá
A táppanel neve Dps-119cp . DDA009-ről annyi infót sikerüt hogy a 18lábra adott 3V feszültség kiiktatja a védelmet valamint a fotón látható megoldást találtam.
Ami még segíthet,de nem említettem. Induláskor felvillan a háttér fény de csak egy pillanatra.
A 6-os lábat kell testre kötni a védelem kiiktatásához. A felvillanó világítás LED hibára utal, zárlat vagy megnyúlt LED lehet a sorban. A kontroller a step-up konverter kimeneti áramát, feszültségét nézi és ha a beállított értékeken kívül vannak ezek, akkor tilt. Ilyenkor a simító kondikat is át kell nézni, a szokásos kiszáradás gyakori hiba.
A hozzászólás módosítva: Szept 8, 2022
Tesztelve lehetne látni a LED hibát, -ha az egész sor világít kisebb fényerővel-, hogy mennyire világítanak egyformán...a híbás LED "szemetszúr" azonnal...
Bővebben: Link
Szia!Köszönöm a válaszod!Sokat segített hogy legyen valami sejtelmem a működés megértésében. Megrendeltem a LED sort. A kontroller chipet még nem rendeltem meg remélem az jó.
Szia!Köszönöm a válaszod! Én labortáppal szoktam a ledeket ellenőrizni.Áramkorlát letekerve a 3V-ról indulva felfelé. 3-6-9-18V .De láttam már olyan ledet aminek még a 30V is kevés volt.Itt a Tv led csíkját ellenőrizve 11 db Ledet (11×2,65V) tudtam egyszerre működtetni,ha 12-re tettem a mérőcsúcsot akkor IGEN volt olyan led ami nem világított .Így alacsonyabb feszültségről,tehát szembe tűnő volt ahogy említetted te is.
Sziasztok!
Az alany egy Philips LCD TV 37PFL5405H Használat közben leállt. Bedugva vagy főkapcsolóval bekapcsolva semmire nem ragál se távirányító se tv-n lévő gombok. 3 rövid villogásokat ismétli a LED. Gondolom ez hibakód, de nem találtam hozzá leírást. Mielőtt szétszedem jó lenne ha tudnám mit üzen és hogy az alapján mire számítsak. Egyáltalán kapni még hozzá alkatrészt?
Sziasztok! Megjavult a Philips 42pfl6007k/12 háttér világítás.Mint említett idézem a "Kapcsoló Fet-ek is.(abból az egyik rossz volt)" Amit én ki is cseréltem,csak fordítva tettem be én h....je. Köszönöm a segítséget mindenkinek. Sajnos a figyelmetlenségen nem lehet segíteni.
Szia! Szerintem, valami beterheli a tápegységet. Próbál elindulni, nem tud, azután letilt! Vagy kondenzátor hiba a tápban.
Sziasztok! Nem felhőtlen az öröm,mert a képernyő alja világosabb,vagy inkább úgy mondom ott jó a fényerő fentebb sötétebb. Vagy rosszul raktam össze a kijelzőt ,bár mivel csavarok fogják a helyére a Led csíkot a hűtő alumínium sínnel. Ez nem valószínű. Vagy mégis cserés lesz a Led sor? Vagy valami mást rontottam el? Szerintetek?
Nem egyforma fényűek a LED csíkok. Cseréld őket egyformára.
Szia! Várjunk csak! Most fogtam fel ,amit írtál. Ebben a Tévében él világítás van. Nem több csíkből álló!
Nem TV, hanem egy Philips DCM5090 hangrendszer készenléti tápjával kapcsolatban kérdeznék.
A rajzon a kb. 15x15x15 mm-es transzformátorral épített készenléti kapcs.üzemű tápegység szekunder olalának egy részlete látható. A kis terhelhetőségű "PWR DET" a csak processzora jut, az 5V a processzoron kívül az USB portot,az opto szenzort, a display panelt is táplálja. Mi lehet az indoka, hogy nem az 5V-ból állítják elő a "PWR DET" szintet, hanem külön egy kisebb átmérőjű huzalból tekert tekerccsel?
Szia!
A Power detection vonal csak azért van, hogy a processzor vissza tudja mérni az 5V-ot, tehát, hogy meg van-e és jó-e az értéke.
Sziasztok! Folytatom a küzdelmet a Philips 42pfl6007k/12 háttér világítással kicseréltem a LED élvilágítás csíkokat,de szinte semmit nem változott a fényerő. Esetleg a hiányzó R712 ellenállás a hiba oka. Az alaplap felé CN4-es csatlakozón a következő feszültségek vannak. 1-es láb VSB 3,3V 2.Standby készenlétben 3,3V bekapcsolva 0,7V 3.-4.láb GND1 5.-6.12,3V 7.-8.VSND 12,3V 9.láb BLon 3,3V 10.láb BLdim 1,58V 11.láb BL I ctrl 2,58V 12.láb POK 3,35V. Néhány fotó segítségül,amit előre is köszönök.
Sziasztok! Még nem adtam fel! A fentebb leírt értékeknél nem volt jelforrás a Tv-re kapcsolva, és a BL-I-ctrl láb értékét ráadásul el írtam,helyesen 2,85V. Ma megmértem úgy hogy közben HDMI-ről film ment rajta. Az értékek a következők POK 3,35V BL-I:cont változatlan 2,85V ennek nem kellene-e 3,35 Voltnak lennie? BL-dim 3V-3,35V-ig gondolom ez változik a fényerő szükséglet szerint. Bl-on 3,29V. Amire gondolok még Q701A-Q701B FET-ek nem nyitnak ki eléggé. Vagy a plexit tettem 180fokkal elfordítva, vagy maga az LCD kijelző nem engedi át a fényt.Előre is köszönöm! Nem csak magamnak írtam !
A hozzászólás módosítva: Dec 18, 2022
Üdvözlöm az Urakat!
Talajmenti felhasználóként, félve kérdezem meg, hogy régi Philips 3D tv-vel lehet-e valamit kezdeni. philips 47pfl6008k/12 kb 10 everything vettem és először azzal kezdte, hogy időnként bekapcsoláskor a képernyő tetején voltak csak fények, és időnként "vonalkódok". Pár hete, ha így hagytuk, akkor 10 percen belül helyreállt a kép. Tegnap azonban azonnal bejött a kép, néztük rendesen, majd egyik oldalról színes csíkok úsztak be, kifehéredtek a képen belül pixelek és szétesett a kép. Kikapcsoltam, kihúztam. amikor újból áram alá helyeztem, az eddig fixen világító piros led (helyzetjelző?) most 3 mp-enként dob egy titi morzejelet. Tudom, nagyon régi tv, de a 3d miatt (is) szerettem. Érdemes időt adni egy javításnak? Tudtok-e olyan valakit, aki meg tudja javítani? vagy vegyek új tv-t (ami már ugye nem 3d) előre is köszönöm a válaszokat, MP
Sikerült megjavítani, és megérte . Az eredeti hiba, az inverter trafót kapcsoló egyik Mosfet hibája. Az élvilágítás cseréjekor a plexit fordítva tettem vissza! Na ez volt a nagy hiba,mert az egyik oldalon egy fehér műanyag csíkkal le van fedve. Ezt megtanultam egy életre. Időközben szinte mindent megtudtam a DDA009 vezérlő működéséről.
Tiszteletem Mindenkinek! Van egy Pfilips tápom, amely a PLHL-T722A névre hallgat, amúgy meg a 2300KEG033A-F jelölés mellett, a REV 3.5 van feltüntetve rajta. Az, hogy sehol nem találok ehhez az LG által gyártott panelról, az hagyján. Most csak az lenne a kérdésem, ha valaki ismeri a panelt, hogy az F81 alkatrészben kit tisztelhetek? Amúgy meg a T201.trafo kimeneti oldalán, semmilyen feszültséget sem lehet mérni. Szakadást nem mutat a műszer. Köszönöm, ha van valakinek ötlete.
|
Bejelentkezés
Hirdetés |



















