Fórum témák
» Több friss téma |
Fórum » Infrasorompóval vezérelt digitális stopperóra
Témaindító: bodipityu11, idő: Máj 20, 2006
Témakörök:
Sok RF modul jól működik, mondhatni remek ár/érték arányt képviselnek a szegmensben. Ugyanakkor a µs-os pontosságú időméréshez ezek messze-messze nem alkalmasak. Semmi sem garantálja hogy a késleltetés állandó és fix, ezek az RF modulok nem ilyen feladathoz lettek tervezve. Ráadásul 9600-as Baud mellett egy bájt kb. 1 ms idő alatt jön ki egy TX lábon. A logikai áramkörös, RF modulos történet szerintem eleve zsákutca.
Infra (lézeres) kapu -> kábel -> mikrokontroller. Pl. egyszerű 8 bites PIC mikrokontrollerrel, 32 MHz-es órajel mellett, Timer1 segítségével könnyen elérhető a 250 ns-os felbontás is.
Ha az ezredes kijelzést
kihagynánk belőle és egyedi adót és vevőt készítenénk akkor összehozható a dolog? Folyamatosan működne az adó csak a moduláció kapcsolna a lézer szakítására.
Csak ötletként. Ha ez a rádiós kommunikáció fontos, és a vezetékezést mindenképpen el akarod kerülni, akkor lehet hogy egyszerűbb, ha a lézervevő+RF adó egységeidet kiegészíted egy-egy szinkronban futó órával, és a soros felületen a mért időpontot küldöd át.
Szinkron órákat többféle módon lehet készíteni, leginkább valamilyen GPS alapon vagy az interneten keresztül szokták, de ehhez nem értek. Legegyszerűbbnek nekem valamilyen RTC lenne, de a viszonylag pontos DS3231 a 2ppm-es pontosságával már kb. 10 perc alatt szétcsúszhat 1 msec-et. Esetleg elvileg elérhető 0,1ppm TCXO, ilyen alapon már 1-2 óráig biztosan 1msec-en belül együtt futnának az órák. Esetleg tovább bonyolítva a lézer adókat vezérelve az órák aktuális idejét időnként beolvasva a szinkronfutási hiba folyamatosan korrigálható lenne.
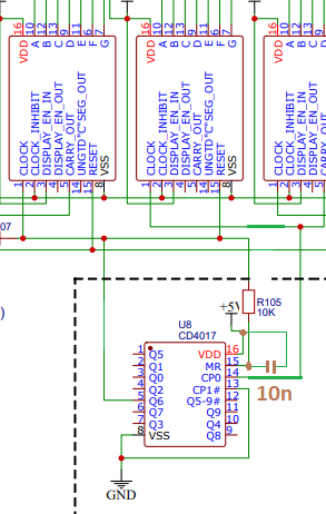
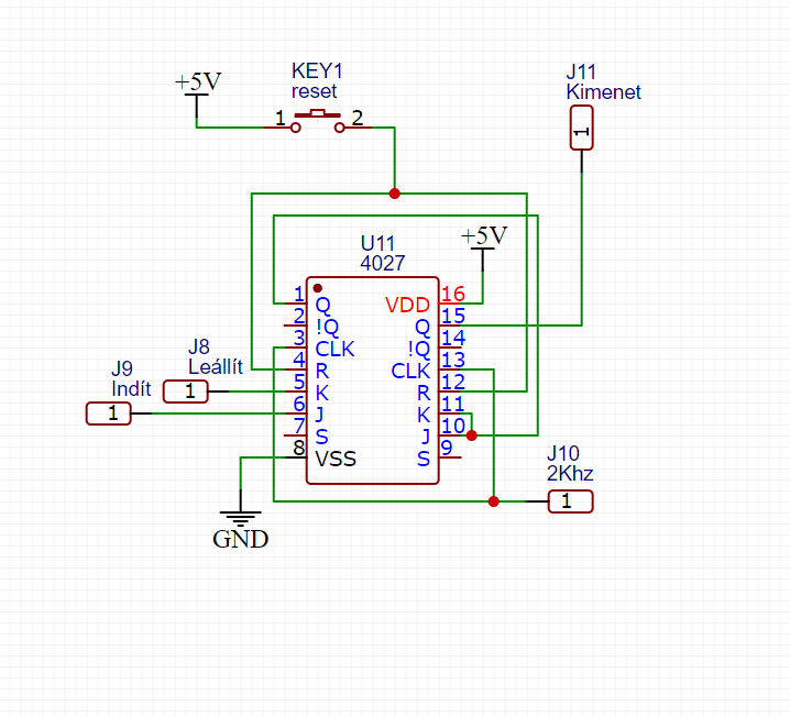
Csatoltam a 4027-es elképzelés rajzát.
A direct-clear-nél a resetre gondoltál? Mert itt a rajzon arra köttem egy nyomógombot ami magasba húzná nullázáskor a tárolókat.
Ha az egyik oldalra tükör kerül, akkor egy dobozba építhető a lézersugár adó és érzékelő. Ilyen kialakítással még egyszerűbb lehet egy esetleges idő szinkronizálást kialakítani.
Szia, igen a resetre gondoltam. De kell még egy 10k a GND felé, amikor a gomb nincs megnyomva, akkor GND-re húzza. A set lábakat is kösd GND-re. Ne hagyj lebegő bemenetet.
A hozzászólás módosítva: Aug 21, 2021
Elvileg így.. Akkor fogom beletenni a teljes rajzba amikor meglesz az előtte lévő indító leállító rész...
A hozzászólás módosítva: Aug 21, 2021
Amúgy az indítás-leállításhoz is "logikai 1" kell. Akkor a +5v oda jó? Vagy inkább 3v kéne?
A lézer megszakítására indúlna a moduláció. Ehhez is jó egy 1Khz-es? Majd ezt a vevőből kiveszem és valami jelre érzékelő kapcsoló (tranzisztor, mosfet, esetleg ic?) kell? Vagy túlgondoltam ezt az egészet..?
Üdv! Feltöltöttem a stopper kapcsolását. Több szem többet lát (hátha van valami hiba rajta).
Jelenleg itt tart a "lézeresnek megálmodott kapus időmérő". Eredetileg Rádiófrekin akartam küldeni az idítás/leállítást de elsőnek kábellel kötném össze a stoppert a kapukkal. A lézer kapu: Amikor valaki áthalad a kapun akkor egy pillanatra a "vevő kapu" nem kap lézer fényt és ekkor indúlna a stopper. (ugyanez a 2. kapu párosnál ahol leállítaná)
A rádió adó (és semmilyen más átvitel) egyáltalán nem jelent pontosság csökkenést, hiszen a vevő stopper logika indul 0-ról (vagy más számról) és megáll pl 12150-nél a két szám különbségét küldöd el és ez nem változik akár 0,1 akár 1 sec késleltetéssel érkezik a célhoz.
Ledek összesen 200 mA fogyasztást képviselnek persze ekkor 7db 8 karakter jelenik meg.
Jobb esetben pillanyatnyi állapotokban 100-150 mA között fog pulzálni. 7805 pedig 4*0.2 ~ 1 W disszipálna csúcsban. Átlag 400-600 mW Tehát összesen kb 1-1,5 W lenne a teljes fogyasztása. Ez szerintem kissé sok fogyasztás lenne 9V elemnek . Mivel C-MOS képes működni 3-18 V között. Akár önmagában egy nagyobb Ah LiPo akku (4,2V ) is elég lehet neki , kiiktatva az 5 voltos stabler felesleges disszipációját. Ami részben kritikus az a 4060 oszcillátor rezgő képessége alacsony tápon(3-4 V) ? Adatlap megmondja. De ez se lehet gond ha nem rezdül meg 8 MHz felett.Mert vannak kisebb frekis 2^n kvarcok is 1024 , 2048 kHz . Csak más osztás kimenetet kell használni , esetleg Q környezetében lévő R C tagok módosítandók. Ha ez rendszered mobilabb, hordozhatóbb kivitel lenne akkor energia igény/takarékosság számíthat ebben az esetben. A hozzászólás módosítva: Jan 4, 2023
Ezred másodperc pontosság egyáltalán nem ördögtől való, sőt könnyen megvalósítható.
(1 miliSec az elektronikában elég hosszú időnek számít) Logikai kapukkal is megoldható, de még könnyebb pl. PIC-el, aminek a programja nem is olyan bonyolult (és elmegy egy telefon akkuról). Sugár megszakítás1 indítja a számlálót, megszakítás2 leállítja. A számot átkonvertálod másodpercre és kijelezteted (led, lcd stb.) Még komolyabb ha rs485, vagy rádión keresztül ezt a számot elküldöd egy laptopra ahonnan vezérelheted az egészet, naplózhatsz, listákat gyárthatsz stb. Egy megvalósított példa programja ami hasonló (körönkénti időket kijelez, összz időt, különféle listák, nyomtatás stb.) Lézernek egy 3mW-os piros lézert javasolnék (látható a fénye így könnyebben beállítható és párszáz forint) A tartó mechanikáknak viszont stabilnak és finoman állíthatóknak kell lenniük. A vevő oldalnak teljes sötétségben kell lennie (csövet kell ráhúzni), sőt lehetséges, hogy az adót modulálni is kell amit aztán a vevő oldalon szűrünk.
Üdv!Valóban a fogyasztással még nem is számoltam.
A stopper része (ha lesz RF vevő akkor az is) hordozható, kézben fogható lenne.. (20cm hosszú, 12-15cm széles, és 2-3cm vastag doboza lenne). Lézernek már korábban szereztem 5mWosat aminek állítható a fókusza. (kis fémtestben van) Akkunak egy 1600mAh 7.2V NiMH megfelelne vagy inkább legyen nagyobb mAh?
A lézerem 650nm hullámhosszon megy.
Hestoron találtam egy fototranyót ami 450-1100nm tartományban megy. Ez ide megfelelne? Fototranyó linkje: https://www.hestore.hu/prod_10026736.html A hozzászólás módosítva: Jan 4, 2023
A felesleges analog teljesitmeny elfutest kell kerulni akkus uzemben. A 7805 felesleges szinten a nevleges 7 Volt tapfesznel mert cmos icket hasznalsz.Igy akkor a 8MHzen is rezeghet kenyelmesen.
Persze a lezernek nem art valami egyszerubb aktiv aramgeneratoros taplalas amit modulalsz . Mindez a szelektivebb erzekeles miatt. Kb 8 9 Wh kapacitasod van az akkuban 1600*7.2 alapjan. Kijelzo +elektronika kb 1Wh fogyaszt impulzus szeruen ami ennel is kisebb is lehet. Idealis esetben akar kozel fel napot is tudna mukodni 1 feltoltessel . Sacc per kb 6 8 orat biztosan ki fog birni az altalad kiszemelt akkuval. Persze egy NiCd felugyeleti aramkort illik betervezni az akku vedelme erdekeben mely kisutes , tul toltes miatt.
Vevo es kijelzo kezben hordozasat emlegeted.
Hmm mi lenne ha elvalasztanad funcioit az indito mero muvet a kezi kijelzotol? Meres , start/cel muveletek viszonylag fix helyeken lennenek, avagy igy is kepzeltedel. Arra gondolok hogy magat a merest is a fix eszkoz vegezne , csak az eredmenyt kuldene at a kezi konzolra . Onnan csak a start/ reset egyebb jelek " gombok statusza" erkeznenek vissza. Kezi konzolon lehet start gomb ... de ez csak a rajtnal levo , start procedurat inditana el a stabil eszkozben. Tenyleges rajt elott vmi feny es hangjelzest generalna piros sarga zod mely magas hangvaltas ... stb . Sajnos ez mar uC hasznalatat feltetelezne. A hozzászólás módosítva: Jan 4, 2023
A vevőt és stoppert együtt a hordozható kézi dobozban szeretném.
A kapukba építenék egy (pittyenő hangot adó zummert vagy valami ilyesmit), így amikor valaki áthalad akkor hallanánk hogy elindult. Ez a zümmer a kezemben lévő mérőrészben is benne lenne. Milyen adó és vevő modult kéne ehhez alkalmazni? (432Mhz?) Ilyeneket lehet kapni hestoron is... Vagy inkább csinálni egyet (azt kisebb frekin mert 200mhz ig tudok mérni..) A hozzászólás módosítva: Jan 5, 2023
Üdv! Mellékeltem a stopper kapcsolását. Ez még a régi rajz ebbe még benne van az 5V stabilizátor...
Összeraktam próbapanelon a kapcsolást a 4027 nélkül és az utolsó percet mutató kijelző nélkül. Na most van egy olyan probléma hogy a 4017 ami elvileg 60mp után nullázná a mp számlálókat az nem nullázza. Ha elveszem a földet a 4017től akkor nullázza 60mp után és a percet is mutatja. Ennek mi az oka? Konkrétan nem kap negatívat a 4017t és így nullázza... Ha kap akkor megint csak ír egy random számot.. legtöbbszöt 1est írt..
Hello! Feltehetően az a probléma, hogy a 4017 önmagát Reset-eli. A logikai állapot olyan rövid ideig áll fenn, hogy a számlálók nem tudnak ez alatt tisztességesen törölni. De ha átalakítod így a kapcsolást, akkor a törlőjel kb. 0,1ms ideig fennáll, ami elegendő lesz.
Üdv! Átalakítottam. Működik. Köszönöm a segítséget!
Idézet: „A vevőt és stoppert együtt a hordozható kézi dobozban szeretném.” OK de azt csak a kijelzést végezné el , a tényleges fizikai mérés a fixen telepített kapuknál lévő technika valósítaná meg. Annak az eredményét küldené át a rendszer a kezedben lévő dobozra. Ezzel is stabilabbá tennéd a működést.
Üdv! Ha van egy indító leállító kapu: Akkor modjuk a leállító kapuban lenne mérő majd a mért időt küldi át a kijelzőkre. Az indításkor az indítókapunak jelet kéne küldenie a számlálónak hogy indúljon. Gondolom ez az egész rendszer már programmal futna...? Azért vetettem el ezt mert a program íráshoz nem értek. De ha van erre más megoldás szívesen meghallgatom. A rádiós kapcsolatot meg nem tudom mivel tudnám megoldani.
Az alapkapcsoláshoz lenne még egy kérdés a 4027 icvel kapcsolatban: Összeraktam próbapanelon: Miért indítja el a számlálást az ic ha a nyomógombot még megsem nyomtam? Értsd: Ha már a kábelt megfogom számlálni kezd. Ugyan ez a leállítással is. Elég megfognom a kábelt és megáll...
CMOS IC bemenete nem lóghat szabadon, mert véletlenszerű viselkedést okozhat (amit tapasztaltál is). Fel (vagy le) húzó ellenállás kell (Vdd, GND felé), és kisebb kondenzátor (pl. 10 nF) is ajánlott a GND felé.
Üdv! Az oscillátor részről lenne kérdésem:
Ilyen áramköröknél célszerűbb előregyártott oszcit használni? Értsd van egy 16.384Mhz-es Motorola picit 4 lábú fémtokos oszcim és annak a frekijét osztanám le a 4060al? Meg a frekiben érdemes feljebb menni? mondjuk 32.768 vagy 65.536Mhz? Ezek stabilabbak mint a 8192Mhz? Ha az oszci rendben van akkor a stopper is megfelelő pontossággal számol gondolom... A hozzászólás módosítva: Jan 28, 2023
Arra ezért számoljál, hogy esetleg a CD4060 gyomorrontást kaphat 65 MHz-en...
Hello! Cseppet kutyulod a MHz-eket. De nem kell ezt agyonvariálni.
Ahogy Gafly is írja.. ha megnézed az adatlapot, láthatod, hogy 5V tápfesz esetén, 4..8MHz a maximális működési frekvencia. 7,2V mellett ez némileg magasabb, de a 8,198MHz is már határértéken van. Tehát a 4,096MHz a jó választás. Pontosságnak pedig tökéletesen megfelel egy stopper részére, ha nem műholdhoz készül. Sok helyen a 32768Hz-es "óra kvarcot" használják, de az egy magasimpedanciás kvarc, nehezebb is a pontos frekin berezgetni.
Üdv! Csatoltam egy régebbi elképzelést a lézer kapuról és egyet a lézer modulálásáról.
A kapuk és mérő között kábel lesz. (A rádiós kapcsolatot egyelőre pihentetem) Korábban mondták hogy lehet modulálni kéne az adót és a vevő oldalt szűrni. Erre esetleg van valami kapcsolása valakinek?
Üdv! Csatoltam egy újabb elképzelést a lézer adóról.
A moduláció folyamatosan menne. Ha valaki megszakítja a lézert akkor megszakad egy pillanatra a moduláció és erre a pillanatra mondjuk egy IC fel emeli az egyik lábán a feszt 5V-ra vagy többre... Vevő részhez van valakinek kapcsolása?
Az adó nem érdekes, egyszerűen csak az a feladata, hogy folyamatos fényt sugározzon.
Ha egy fénysugár megszakad (legyen az infra, lézer, vagy sima fény ) a vevő oldalon azt igen rövid idő alatt detektálni lehet Moduláció akkor kell, ha csökkenteni akarod a külső fény hatását. Tehát csinálsz egy próba kapcsolást ami teljes sötétben megfelelően működik (a vevőre csövet húzni) és a rendszer megfelelően működik és innen tovább léphetsz, hogy megpróbáld a külső hatásokat csökkenteni (adó moduláció, vevő szűrő)
Egy egyszerű megoldás: infra led 38 KHz-en modulálva (csak on-off) és vevő ami olcsón kapható ugyanerre a frekire.
(kipróbálva) |
Bejelentkezés
Hirdetés |




kihagynánk belőle és egyedi adót és vevőt készítenénk akkor összehozható a dolog? Folyamatosan működne az adó csak a moduláció kapcsolna a lézer szakítására. 














