Fórum témák
» Több friss téma |
Fórum » Hiraga erősitő
Témaindító: pcmaster90, idő: Máj 27, 2013
Témakörök:
Szia! Az R3, R4 ellenállások értékét a FET-ek karakterisztikája határozza meg, az 1k alatti értékek is lehetnek jók, körülbelül 1,5 V-nak kell rajtuk esni. A T7, T8 akkor melegszik eltérően, ha nincs a kimeneten 0 V egyenfeszültség, ezt be kell állítanod.
A tapasztalatok szerint jó a 700 mA nyugalmi áram, nem kell feltétlen A-osztályban működnie az erősítőnek, AB-osztályban is jó a hangja.
Szia!
A kimeneti feszültséget precízen be lehet állítani 0V-ra azzal nincs gond. Én úgy tapasztaltam az eltérő melegedést, hogy be volt állítva a kimenet 0V-ra. Most, hogy eltér a két ellenállás értéke így egyformán melegednek, de ha ez nem jelent gondot akkor így hagyom.
Az eredeti FET-ek párba válogatva gyakorlatilag elérhetetlenek, ezért fel kell vállalni ezt a kompromisszumot.
Elvileg eredeti alkatrészek vannak benne, de nem válogatott.
Szia! Ezen a linkenBővebben: Link látható és hallható az általam épített Hiraga 30 Watt A videó alatti leírásban vannak képek róla. Beteszek ide egy általam készített nyáktervet is.
Sziasztok!
Ezen panelváltozatról van valakinek panel rajza? Nem kell lay. ha nem adtok ki munkafájlt, elég egy rajz is.
Sziasztok!
Megnézné valaki nem-e hagytam ki valamit. Csak kétoldalas nyákra tudtam kivitelezni. Ha valaki tud más megoldást erre a panelváltozatra, állok elébe.
Ne haragudj, de ezekkel a vezetőszélességekkel 10mp-ig sem fog működni
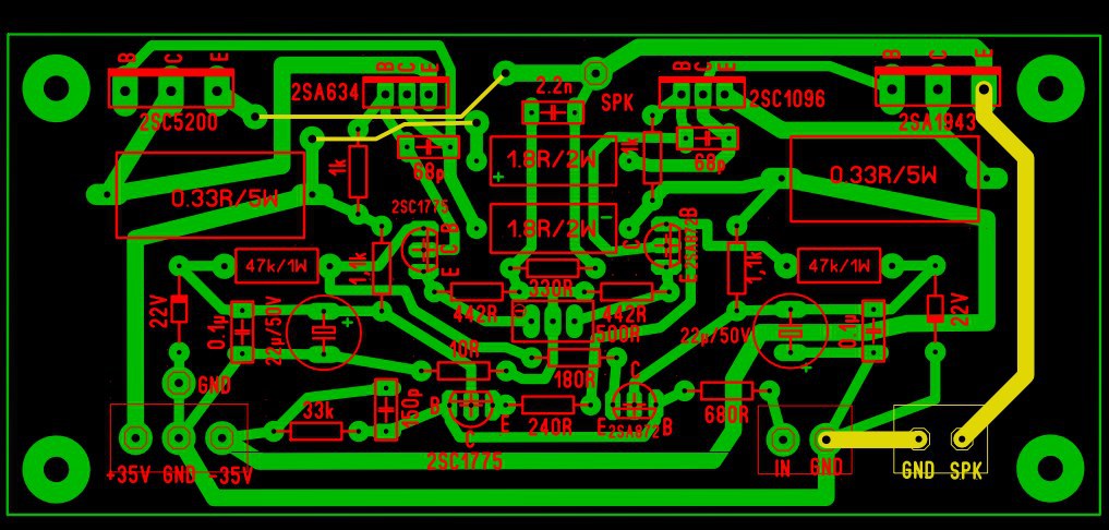
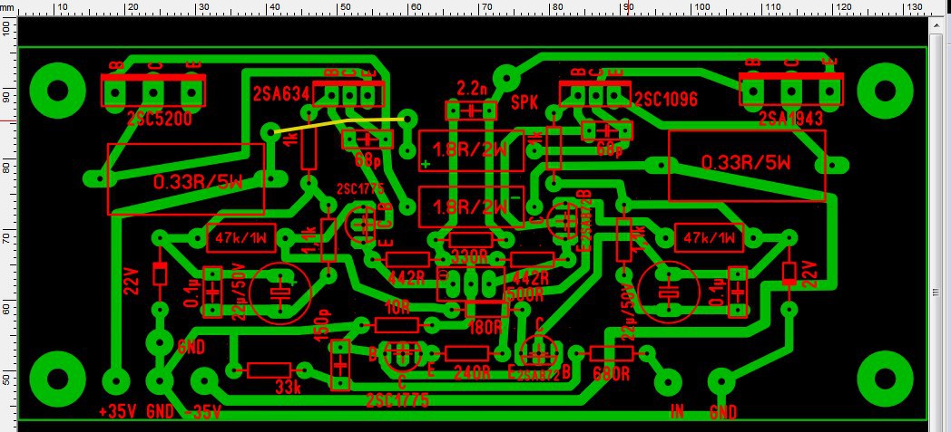
Az a vonalvezetés borzalom. Az SPK csatlakozó semmilyen szempontból nem jó ott lent a jobb alsó sarokban, nem is értem miért kell azt oda levinni? Annak a két végtranyó közepéről kell kijönni, van is hozzá hely a 2n2 fölött. Táp ág dettó. Miért kell a negatív tápágat levinni a bal alsó sarokba, amikor a jobb oldalon simán elfér a 0R33 mellett? Átkötés sem kell, meg kétoldalas nyák sem, mert ugye nem ott menne a kimeneti vonal sem. Ha a bal oldali 0R33 vezetékeit felcseréled akkor oda szintén nem kell alkatrészoldali vonal, hanem csak egy apró átkötés kell a 68p alatt, stb, stb.
Szia. Ez csak még vázlat.
Szia.
Ez egy meglévő panel képe után lett összekötve. A panelrajzot nem adja ki a gyártó, vagy aki árulja.(ebay)
Nekem úgy tűnik, mintha autoroute-tal készült volna. Dobj fel egy képet az ebay-es panelről!
Fentebb is ott van, de tessék. Annyi hogy ez maga a panel.
A hozzászólás módosítva: Feb 14, 2023
Kicsit szerencsétlen a csatlakozók elhelyezkedése. Én sem ragaszkodnék az elrendezéshez...
A zenerek 1.1k-s előfeszítő ellenállásai jól vannak bekötve? A 22µF-os szűrőkondik egyik kivezetése a földre kéne menjen (Praktikusan párhuzamosan kötve a 22V-os zenerekkel)
A hozzászólás módosítva: Feb 14, 2023
Szia!
Igazad volt, egy kicsit elcsesztem.
Kondik már rendben, de most rövidrezártad az 1.1k-kat. Azok egyik vége a zéner, másik vége a + és - táp.
A bemeneti jelet a földre kötötted. Ne kapkodj....egyenként nézd meg az alkatrészeket, hogy melyik hová csatlakozzon. A hozzászólás módosítva: Feb 14, 2023
Na átnéztem és alakítgattam amit még én is észrevettem. A sárgával jelzett hangszórókimenet csak egy elgondolás, tudom törekedni kell a szimmetriára.
Egy apró gondolat A 2SA872A-2SC1775A és a 2SA634-2SC1096 páros helyett valami barátibb "itthoni" tranzisztorpáros rakható-e bele, mert be tudom szerezni az alkatrészeket, de vagy három helyről és ugyebár az a fránya postaköltség, no meg az ára és jó lenne ha bétára is elég közel tudnám hozni őket.
Szépen alakul. Már csak a bemeneti 33kohm+150pF párost kéne a - táp helyett a földre kötni.
Milyen igaz.
Meg az sem árt, ha külön földet húzol a kimenetnek és a bemenetnek a táp GND-től.
Az úgynevezett csillagpontos kötés.
Tranyó ügyben tudsz segíteni, fentebb írtam.
Néhány apró tanáccsal el tudlak látni.
kompatel 99% hamisat, bocsánat, kínait árul ezekből a régi típusokból. Ebay stb. szintén bizonytalan. Én az angliai diotec.től (ha jól emékszem a nevére) rendeltem anno, megmértem az adatlapon megadott IC-UCE-t és közelében sem volt, konkrétan a felét tudta. Az a jó ezekben, hogy ha megemlíted nekik a gondodat, azonnal válasz nélkül visszautalják a pénzt, egyfajta beismerésként. BD139 és 140 mehetne a nagyobbak helyére. A bemenetre pedig BC546C/547C/550C típusokkal lehet próbálkozni, abból is válogatni a jobbakat. Az ár és hogy hány helyről rendeled itt másodlagos kell legyen. A legjobb lenne bontani, de az is nehéz ügy. Hiraga pedig ezt írta 1980ban: Idézet: „These transistors, NEC 2SA634 and 2SC1096 allow, coupled with the output transistors 2SA649 and 2SD218, an optimum combination. The only regret is that this complementary pair of power transistors is not manufactured any more. Giving the 50W class-A Kanéda amplifiers (connection in parallel) the best results that one can have, these pairs are now replaced by the 2SC188 and 2SA627 which are fortunately of very similar quality.” Idézet: „A NEC 2SA634 és 2SC1096 optimális kombinációt alkotnak a 2SA649 és 2SD218 kimeneti tranzisztorokkal párosítva. Az egyetlen sajnálatos dolog, hogy ezt a komplementer teljesítménytranzisztor-párt már nem gyártják. Az 50 W-os A osztályú Kanéda erősítőknél (párhuzamosan kapcsolva) ezeket a párokat most a 2SC188 és 2SA627 váltotta fel, amelyek szerencsére nagyon hasonló minőségűek.” szerk.: mcc tanácsát fogadd meg, azok a KSC1845/KSA992 párok elég jónak tűnnek. A hozzászólás módosítva: Feb 14, 2023
A bemenetre valami nagy erősítésű TO-92-es tranzisztor jó. BC546/556, esetleg KSC1845/KSA992, aminek még a lábkiosztása is azonos.
Csak az én véleményem, és a sikeres építésed a háttér. Az a panel nekem barna. Mintha valami Kínai dolog lenne. Becsülni kellene az áramutakat. Ahogy írták is, a csillagpontos építés a földcsillagpontról indul. Ennek legcélszerűbb helye a hangszóró csatlakozó lenne. A 100 W-os páka itt kellék. Az osztott táp középső vezetékeit itt kellene közösíteni. Azonban kevesen építenek duál-monóban. Ezért lehet a hangszóró csatlakozók közelében középtájt, mivel a földvezeték hosszaknak egyforma hosszúnak kellene lenni. Én azért szeretem a monoblokk építkezést, mert így nem hatnak egymásra a pillanatnyi tápviszonyok, ami a térhatásra is következménnyel jár. A nagyáramú huzalozásokat én nem szoktam a panelen vezetni, mert ez kihat az erősítő működésének egészére. A nagy áramú tápvezetékeknek a végtranyóknál kellene először a panellel találkozni. Ezeknek inkább nagyobb, mint kisebb keresztmetszet a szerencsés. Én a földelendő alkatrészeket a csillagpontba szeretem földelni külön-külön vezetékkel. És mindjárt nincs földhurok. És innen vezetem a bemenethez is a földvezetéket. Persze, ha bonyolultnak tartod, sajnálom hogy összezavartalak!
Lehet hogy leteszek a megépítéséről, mert nincs 2SA872A-2SC1775A és 2SA634-2SC1096, 2SA1191-2SC2856 és 2SA1306-2SC3298, KSA992-KSC1845 és KSA1381-KSC3503 tranyópárosok. Valamelyik nincs raktáron. Kezdek elkeseredni.Már csak a rosszabbik megoldás jöhet szóba a BD-BC párosok, de erről nem találta igazán sok infót.
Köszönöm a segítő hozzászólást, nem zavartál össze. Ez az alkatrészelosztás tetszett a legjobban, de módosítani mindig lehet. De ahogy már írtam nem biztos hogy meg lesz építve, a fiókban marad ahogy szokták mondani, sajnos az alkatrészek beszerezhetetlensége miatt. Azt vettem észre a jó alkatrészek eltűnnek a piacról csak a rosszabb minőségűek maradnak. Gondolom a vegyünk mindig újat elvet követve. Meg a digitális cuccok mindent kiszorítanak, már nem cél a minőség.
|
Bejelentkezés
Hirdetés |

















