Fórum témák
» Több friss téma |
Fórum » Akkumulátor töltő
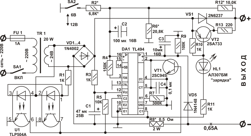
A trafó jó, mert a közép kivezetéshez képest mindkét oldalon 14,9v a feszültség. Az hogy a közép a pozitív, az csak egy dolog, ha megfordítom a diódákat akkor már az lesz a GND
Köszi. Tudom hogy a C122 a tirisztor tipusát jelenti,nem pedig a jelzését,bocsánat rosszul írtam. Viszont nem találtam róla adatlapot,lehet hogy rosszul kerestem. A C106-ról van adatom, azt meg találtam. A másik helyett megnézem mit találok itthon.
Akkor hajrá, de én ha akarsz egy jó töltőt magadnak továbbra is a reszurszt ajánlom. Két gyári meg egy utánépített is van, szépen teszi a dolgát mindegyik.
A hozzászólás módosítva: Jan 21, 2023
Idézet: „a C122 jelzésű tirisztorról nem találok adatot, ide bármit betehetek ami bírja a kimenő áramot?” Thiristor c122 Bővebben: Link c122 Itt bővebben is ír Idézet: „Specifications Voltage - Off State: 50 V Voltage - Gate Trigger (Vgt) (Max): 1.5 V Current - Gate Trigger (Igt) (Max): 25 mA Voltage - On State (Vtm) (Max): 1.83 V Current - On State (It (RMS)) (Max): 8 A Current - Hold (Ih) (Max): 30 mA Current - Off State (Max): 10 µA Current - Non Rep. Surge 50, 60 Hz (Itsm): 90 A @ 60 Hz SCR Type: Standard Recovery Operating Temperature: -40°C to 125°C Mounting Type: Through Hole Package: TO-220-3 (TO-220AB) Base Number: C122” Gondolom, ami ezeket tudja, azt beteheted, bár... az egyik mintha 400V-os lenne, a másik meg 50V-os... De az áramkörődből biztosan kiderül, melyik feszültségű a jó bele. A hozzászólás módosítva: Jan 21, 2023
Látom már, a szekunder kör 13V-os? Akkor a kisebb feszültségű is jó.
Szia,
Akkor marad a "terv2" kapcsolás. A LED csak bent maradt a kapcsolásban, azt nem gondoltam beépíteni. Ha azt kihagyom, akkor mehet úgy, ahogy a hozzászólásomban volt a rajzon? A kapcsolás innen származik (a trafós töltőt cseréli le erre a kapcsolásra). Van két bontott LM317, viszont az egyik a kicsi, ami csak 100mA-t tud. Azt tenném akkor az áramkorlátozónak, a másikat a feszültség beállítására. Mivel a kicsinél a maximum a 100mA, akkor is kell az Rs ellenállás (~13 Ohm)? Vagy nincs szükség rá, mert úgyis csak annyira képes?
Sziasztok,
van egy távirányitóm. 18650 aksi van hozzá. Bedugom a töltőt elkezd tölteni, viszont amikor kihúzom akkor is azt érzékeli, hogy tölt. Mi lehet a baj?
Az első képed látva eszembe jutott: ezt én meg is csináltam, -és nem azt hozta, amit vártam
. De végül rájöttem, miért:Mert az "out" láb és az "adj" láb csatlakozása közt igyekszik az LM tartani az 1,25V-ot, -nem pedig az "rs"-en. Arra gondoltam, hogy az 1, képedet kicsit átalakítva lehet, hogy szerencsésebb lenne, ezért átrajzoltam kicsit. Így a 10Ω ellenállás tényleg 0,125A-t (legalébbis nagyon közel annyit) biztosít, a TL431 pedig 23,3V-ot. Meg még nem csináltam, de proli007 kárdezte meg régen, hogy miét is két LM-el csinálom, amikor egy is elég lenne, pluszban egy TL431... Hát ezt a fajtát találtam ki rá:
A 470 ohm-ot megkerülő rövidzárat ki kellene venni..
Mégsem tökéletes a kitalálmány.De ha úgy jobb, akkor még egyszerűbb lesz a dolog. (azért úgy rajzoltam, mert az LM317 áramgenerátorából indultam ki, és úgy gondoltam, szükség lehet erre. Ha nem, hát ismét tanulok valamit! Tehát elegendő a 470Ω-al? ) Simán így? : A hozzászólás módosítva: Jan 24, 2023
Félek félreérted. Nézd mez ezt a kapcsolást!
Vártam a választ, de kiókumláltam már:
-alapesetben (míg töltődik az akku) semmi baj nem volna a rövidzárral sem, (de ha csak a 470Ω köti össze az "adj"-t az "out" utáni ellenállás túlsó végével, az minimális feszültségesés.) - amikor TL431 "megnyit", akkor a rövidzáron elviselhetetlenül nagy áramot kapna vissza az akkutól. (Miközben írtam, te is írtál. Mindjárt megnézem azt) (Megnéztem. Igen, emlékszem is rá, sőt, mint látjuk, én hivatkoztam is rá . A hozzászólás módosítva: Jan 24, 2023
Sziasztok.
Alkotó fórumtaggal az elmúlt napokban váltottam pár mondatot privátban, hogy a Proli007-féle Accu-Mat1-mod3.2 töltőt utánépíteném saját felhasználásra és amennyiben megoldható, szeretnék tőle kérni egy pár általa tervezett panelt, nekem így kényelmesebb a dolog és gyorsabb is. Alkotó rendkívül segítőkész volt, mindenről kellőképpen tájékoztatott, postán kaptam meg, rendelés után másnap. A tervezet minősége első osztályú, jól átlátható, logikusan felépített, meg vagyok vele elégedve. Jelenleg még gyártáson van a toroid és az alkatrészek is beszerzés alatt, ahogy időm engedi nekilátok megépíteni. Annyiban akadt meg a dolog, hogy a GPA1607 itthon mintha nehezen lenne elérhető, így MUR1560-at raknék bele.
Esetleg egy olcsóbb alternatíva.
A hozzászólás módosítva: Feb 2, 2023
Hali,
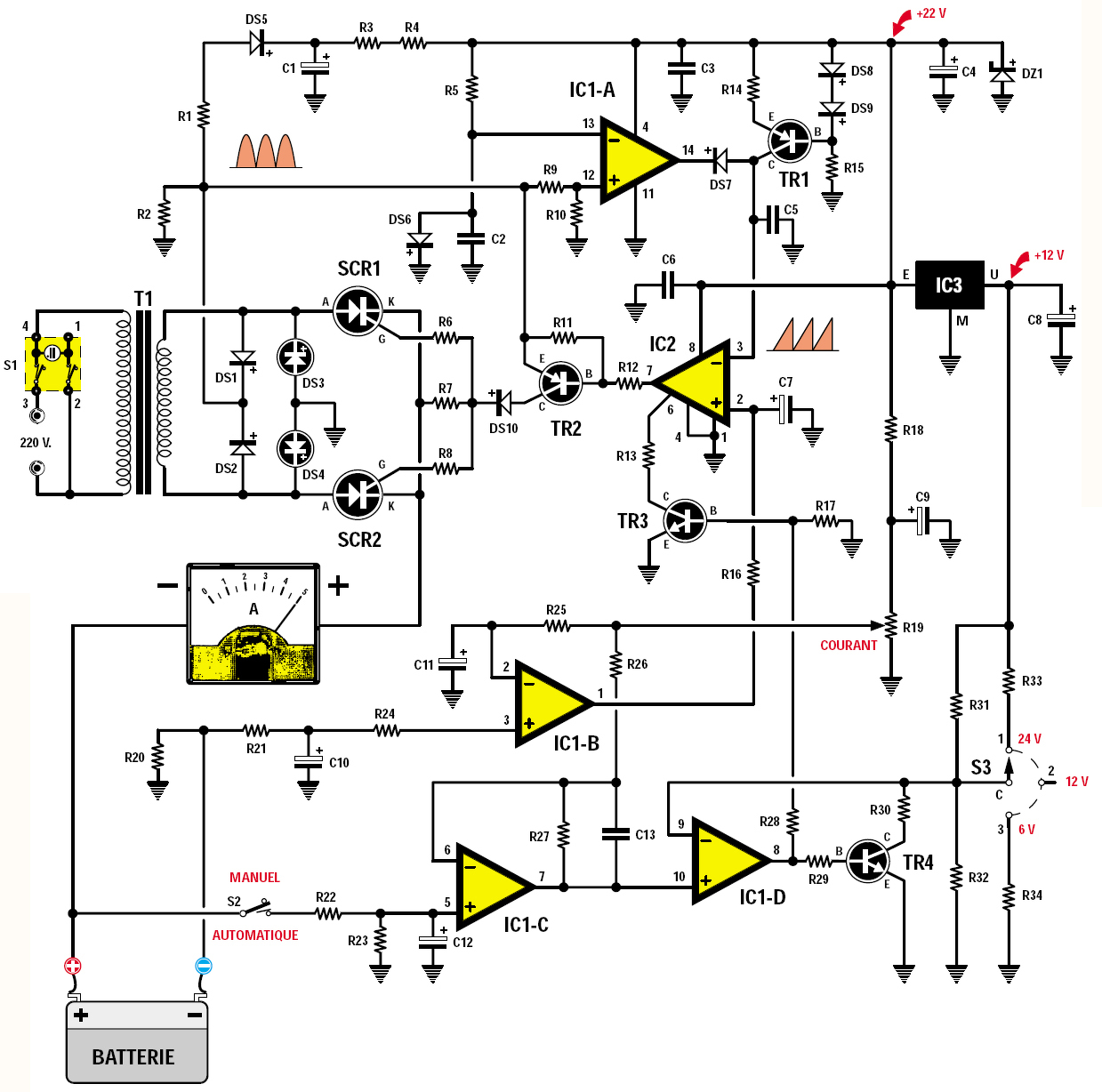
Egy konstans áramú, fázishasitott francia rajzot találtam. Min 9Vos aksit kezd csak tölteni 0,1-5A rel, és 14Von leállitja a töltést, ami szimpatikus. Egy plusz komparátorral meg lehetne csinálni a 9V alatti kis áramú előtöltést is. A doksija ITT érhető el. Van egy másik bonyolultabb is: ILÁM Az első elég egyszerű, nincs segédtrafó, stb. Az áram/fesz visszacsatolás kicsit fura, de állitólag kitben kapható volt, tehát működnie kellene. Ezt megépitem. Sok sikert, aki még kedvet kap. A hozzászólás módosítva: Feb 6, 2023
Hello!
"Az áram/fesz visszacsatolás kicsit fura" Én nem látok rajta semmi furcsát. Viszont azt sem, hogy 9V alatt nem töltene. Mert akkor az aut/kézi kapcsoló "Off" lenne..
Szia Gábor,
Azért ennyire nem egyszeru az áramkör, mondtad nekem anno, és igazad volt. ![]() Az IC1D-TR4-S3 egy előre beállitott fesz szintek között kapcsolgató nagy hiszterézisz feszültségű ablak komparátor, ami az IC2 LM311es komparátor OFFSET-BALANCE bemenetét nyeszteti, esetenként blokkolja. Egyébként első látásra érdekes gordiuszi csomó az IC1-TR1-IC2-TR2 visszacsatolt hurok is. A francia szöveget elolvasva, egyértelműen azt irja, h: 1. S2 zárt állásban az akksit feltölti 14Vra, majd a leállitott töltést csak akkor inditja ujra, ha az aksifesz visszcsökkent 9Vra. Szerintem ezért felel elvileg a hiszterézises komparátor. Persze, a franszia szöveggel ellentétben, induláskor 9Vnál kissebb akksinál is tölt. Na ezt a töltőáramot kell 9V alatt kis formálóárammá csökkenteni, de csak induláskor. 2. S2 nyitott állásban viszont az akksit feltölti, és a töltő állandó feszt tart a kimenetén, AMI -irja hősünk- az R19 ÁRAMPOTI ÁLLÁSÁTÓL FÜGG !!! .. meg az önkisüléstől. Vagyis manuális üzemmódban sima áramgenerátorunk van. TEHÁT IGEN, manuál módban 9V alatt is tölt. Gondolom ezt a funkciót, CSAK automatikus módban MÁR feltöltött akksik esetén használja, (még akkor is gázos lehet) egyébként töltetlen akksi esetén, felügyelet nélkül a házat is fel lehet gyújtani vele ha nagy áramot állitunk be és otthagyjuk. He He, OTSZ tüzvédelmi elrettentő példának kiváló. A franszia gall kakasunk szerint, ez olyan régebbi akkuk esetén jó, ahol nagyobb az önkisülés. Lehet h ezt az impulzus üzemű áramgenerátort regenerátornak szánja ? Mindig próbálom egy rajz esetén a szerző eredeti szándékát is kitalálni, még akkor is ha akaratlanul ugyan, de veszélyes vagy nemvárt mellékhatásokat is elkövet. Egy biztos, manuális állásban is kell egy 14.4V korlát. Bocsi, nem sok időm lesz ezen a rajzon tovább rugózni, gumicsontot rágni, csodaszarvast űzni, damaszkuszi úton megvilágosodni, de ha valamelyik szombaton nekiesek Eagleben, és meg is építem próbapadra, kitesztelem, módositom, akkor a tesztelt Eagle scht felrakom ide közprédára. Sikeres épitést, módositást a vállalkozó szelleműeknek !!
1. Mivel a kapcsolásban feszültség szabályozás nincs, csak lekapcsolás, az Ic1-D tulajdonképpen egy információ tároló, hogy az akksi fel van töltve. Ekkor a tranyó lecsökkenti a referenciát olyan szintre, hogy az akksi feszültség visszaesése ne indítsa el a töltést ismét. Ennek praktikus értéke a 9V. Mert arra nem fog visszaesni.
2. A kézi/aut vélhető feladata, hogy ne legyen feszültség figyelés. Mert egy "részegséget mutató akksi, kezdetben "nem veszi az áramot" a feszültsége meg a lekapcsolási szintre nő. Majd később el kezd csökkenni a belsőellenállás és elkezdi felvenni a töltést. Ha ilyenkor lekapcsol a feszültség figyelés, akkor képtelen feltölteni azt. Ekkor a megfelelő működtetés, hogy kikapcsolva a feszültség figyelést, 1A vagy alatti árammal egy-két órát töltjük és csak ez után emeljük fel a töltőáram értékét. Amúgy ha áramgenerátoros módban töltünk, akkor előbb kapcsoljuk le az aksit, mint az ténylegesen fel lenne töltve. De ez sem gond, mert az esetek többségében a cél a jármű elindítása, nem az aksi teljes feltöltése. És ennek a módszer megfelel. Gond akkor szokott lenni, ha egy legyengült akksinál magas töltőáramot állítunk be, akkor a feszültségfigyelés lekapcsolja a töltést, mert nem az akksi töltődött fel, csak a belsőellenállás feszültségemelkedése magas, amit belsőmotoros feszültség növekedésnek értelmezünk.
Szia Gábor,
1. Igen. Ugyanazt mondjuk. 2. Amit eddig szulfátoldóként használtam az az induktív-kapacitiv impulzus üzemű töltő-sütő technika mely hatékonyan akkor oldja az ólom szulfátot ha a 2-4MHz rezonanciát (publikáció ITT ) tudunk elérni. Ehhez az akksi energiáját használja, vagyis előnye h a leghatékonyabb, és nem töltjük túl az akksit. Hátránya h csak + komplexitás árán integrálható össze a töltővel. Az analóg módszer, (h 1-2 órát 1A alatti áramgenerátorral, feszkorlátozó nélkül túltöltjük) amit ajánlottál, kipróbáltam, működik de sajnos az 1A, 14V fölött hallható folyadékpezsgést okoz az akkuban, és nemigen tudjuk h akkor mikor is hagyjuk abba a műveletet. Kutakodtam kicsit, van gyári töltő, melynek az első munkafázisa: Analóg automata szulfátoldás 200mA-rel, melyet addig művel, míg a fesz. vissza nem esik 13,9Vra. Ekkor automatikusan indítja C/10 töltőáramot. Előnye h automatikus, felügyelet nélküli, nem pezseg a sav. Jó akksi esetén ezt a regeneráló fázist a töltő pár másodperc alatt átugorja. Az h mennyi ideig tartózkodik a töltő ebben a fázisban, információ is az akksi állapotáról. Úgy fogom beépíteni ezt a funkciót, h 13,9V fölött és 10,5V alatt is kis árammal formálja az akksit ha mélykisütött.
Hello!
Igazából, az hogy vízbontás van, nem oly nagy gond. Amit anno feltettem 20A-es töltőnél leírtam, hogy a régi akkus szakik nem foglalkoztak a feszültséggel, addig töltötték az akksit, amíg a savsűrűség az utolsó két órában nem nőtt tovább jelentékenyen. Ekkor pótolták a lebontott vizet és beállították az 1,28 fajsúly értéket. A feszültség mizéria azzal kezdődött, hogy ez az egy amit manapság könnyű mérni, szinten tartani és ezért átterelődött a figyelem, kizárólag ez felé. A 14,2V-ot pedig azért favorizálták mert "itt indul meg az intenzív gázképződés" és természetesen az elektrolit fogyása is. Csak azt nem veszik figyelembe, hogy ez az új, "hagyományos" ólomakkumulátorra vonatkozik, a minek hőfoka 30°C és 1,28 a savsűrűsége. Nos, ebből az idők folyamán szinte semmi nem teljesül. Egyébiránt az akku nem durva túltöltése segíti a cellák kiegyenlítését, mert amelyik már a vizet bontja, nem tud tovább töltődni, viszont amelyik még tölthető, az formálódik. Tehát a hátrány mellett előny is származhat. Persze ha a szint nem ellenőrizhető annál ez nem járható út. Amúgy ennél a töltőnél "kézi" üzemmódban a korlátlan feszültségnövekedés könnyen megakadályozható, ha az S2 kapcsolóval párhuzamosan egy ellenállást kötünk. Egy másik kontaktusával az R19 potival páhuzamosan kapcsolunk egy ellenállást, ezzel csökkentve a beállítható áram maximális értékét.
Idézetek a "tanulmány" szövegéből.
Idézet: „with a resonance frequency (between 2 and 6 MHz).” Idézet: „with shock pulses with a frequency between 2 kHz and 6 MHz,” Ehhez hasonlókat már évtizedekkel ezelőtt is írtak, csak nem adtak neki ilyen szép körítést. Mivel nem lenne egyszerű végignézni és ellenőrizni, sokan egyszerűbbnek vélik elhinni. Milyen rezonanciafrekvencia az, ami 2 kHz és 6 MHz közé tehető? Nem ártana belegondolni, hogy az akkumulátor tulajdonképpen egy nagyon nagy pufferkondenzátorként is működik. Talán az is megérdemelne egy misét, hogy az akkumulátorcellán belül hány cm-en belül simul el a 6 MHz-es négyszögimpulzus. De még a 2 kHz-es is. Még a másodpercenkénti impulzus hatékonysága jobban indokolható lenne. A hozzászólás módosítva: Feb 12, 2023
Idézet: „Milyen rezonanciafrekvencia az, ami 2 kHz és 6 MHz közé tehető?” Válasz 1: Semmilyen Válasz 2: Nem „ártana belegondolni” (vagy informatikusként utánanézni) a következőknek: a. a shock pulses with a frequency teljesen más a rezonanciafrekvenciánál b. Az akkumulátor egy széles frekvenciatartományban (2 kHz and 6 MHz) NAGYON NEM Idézet: „nagyon nagy pufferkondenzátorként működik”
Kedves Fórumtársak !
Talán itt a fórumon nincsenek még közkézen azok az orosz tirisztoros töltőrajzok, melyek a szovjet tranzisztoros hőskor, orosz rádióamatőrök által modernizált változatai. Konkrétabban a fázishasítást már műveleti erősítőkkel oldják meg, és áramvisszacsatolás is van kell[ erősítéstartalékkal ahhoz, h akár 0,1A töltőáramot állítsunk be. Ami még érdekes, hogy a fázishasítást TL494el oldják meg!! Ennek az PWM csipnek két kivűlről elérhető műveletije van, melyek bemenetei kifejezetten jól működnek földközeli mVos környezetben. Ráadásul egy kapható, olcsó csippel az összes töltő részfunkció megvalósítható (az alábbi rajzokban ha a TL494 áramvisszacsatoló műveletinek erősitést adok, akkor kiküszöbölhető a különcsipes sönt erősítő).Az alábbi oldalon több más (PWM) töltőrajz is van. TL494es Fázishasítós és PWM Akkutöltő Rajzok Újabb műveletis tirisztoros rajz A műhely bugyraiból előkerült egy orosz Elektronika ZP-01 10/100A tranzisztoros töltő/bikázó, leharcolt vezérlővel. Az Elektronika ZP-01. Ehhez átalakitom a TL494es fenti vezérlőt, közös anódos tirisztorpárra. Orosz tranisztoros rajzok gyujteménye: Többfajta Másik Remélem hasznosak a fenti linkek. A hozzászólás módosítva: Feb 14, 2023
Köszi! Nagyon jók.
A legutolsó linkedtől megőrült a reklámblokkolóm. A "Másik" nevűvel csak óvatosan.
Szia
A ZP-01-hez meg tudnád adni a rajzot amit Te terveztél ? Nekem is van egy ilyen töltőm, de csak a trafó és a két tirisztor van meg. A hozzászólás módosítva: Feb 15, 2023
Szia,
Még csak most kezdem majd valamikor megrajzolni, aztán jöhet a próbapad és a kapcsolás csiszolgatása. Mindezt ahogy idom engedi. Végső rajzot tennék fel majd, azért h ne szívjon vele mindenki külön-külön.
Egyébként visszatérve a problémára, kicsit belegondolva, a ZP-01 tirisztorai 200-300mA gate áramot kérnek (ezért is kell sztem az eredeti rajzban segédtekercsek a trafón), és nemizoláltak, és a hűtőbordájuk is szerintem túl kicsi és dV/dt sem egy csúcs. Ez mind macerát, pozitiv GND-t, komplexitást okoz.
Ezért lehet h a TME-nél kapható VS-40TPS12A-M3 dedikált battery charge tirisztort használnám, izolált toknak tűnik, csak 45mA gate árammal és mindenféle jó paraméterrel . Így már egy hűtőbordán, közös katódokkal a fenti charge_7.gif rajzból indulnék ki, normál polaritású rajz negatív GNDvel, és BC640-es gate meghajtóval. Egyszerű, átlátható, azonnal építhető akár egy próbapadra. És igy már rögtön az instabilitáskra, a nullátmeneteknél történő I-U visszacsatolásra (sample & hold), automata deszulfátozó funkció, pulse charge, polaritásvédelem stb lehet koncentrálni. A hozzászólás módosítva: Feb 16, 2023
Köszi a választ. No én ennyire nem akarok belebonyolódni. Csak arra gondoltam, hogy hamár megvan a tirisztor akkor kihasználom. Az eredeti kapcsolást sincs értelme újraépíteni ?
Üdv mindenkinek!
DUAL-80 akkumulátor átkapcsolóról van valakinek tapasztalata? A hozzászólás módosítva: Feb 21, 2023
Nekem az Elektronika ZP-01 tirisztoros orosz töltő eredeti tranzisztoros fázihasitó elektronikáról nincs tapasztalatom.
Ha valakinek van kérem ossza meg sector99-el. Köszönjük szépen. |
Bejelentkezés
Hirdetés |





. De végül rájöttem, miért:











