Fórum témák
» Több friss téma |
Fórum » Ki mit épített?
Ez a téma ha úgy tetszik a mi "kiállítótermünk", nem pedig a ki mit csinált volna másképpen, mások helyett, és legfőképpen nem javítós téma.
Minden készüléknek van saját témája, ott kell kitárgyalni a részleteket!
FONTOS! A kapcsolási rajzok keresésére is van saját téma, ott keressetek rajzokat!
Nem tudom mi az a "cinkelés" és miért kellene itt pont ezt csinálni.
![]() Próbapanel nem gáz, pont ez a lényege.
Szerintem tök jó lett, mindig akartam egy hasonlót építeni, de mindig lusta voltam hozzá.
![]() Kicsit fura, hogy kancsal (amiért csak 1 tekerő van elöl). Máskor is tégy fel ide dolgokat, a cinkeléssel nem kell foglalkozni (és amúgy is tilos, lásd a sárga felhívás), viszont ihletet tudsz adni ezekkel. Köszi, hogy megosztottad! ![]() A kijelzőt mi tartja a helyén?
"Cinkelés", megjelölés. Mások által nem ismert jel pl. kártyán. Ld. hamiskártyások, csalók.
Szia, lustának én is lusta vagyok, de most kihasználtam a hideg időt
, a projekt esténként 1-1 órában készült. A kijelzőt maga a keret tartja a helyén, annyira passzentos lett, hogy nem igényel egyéb rögzítést. Valóban "kancsal", de ez a szexepilje , mondjuk már másképpen csinálnám, az enkóder teljesen felesleges, távirányítóval és telefonnal is minden irányítható, ez már ilyen marad.
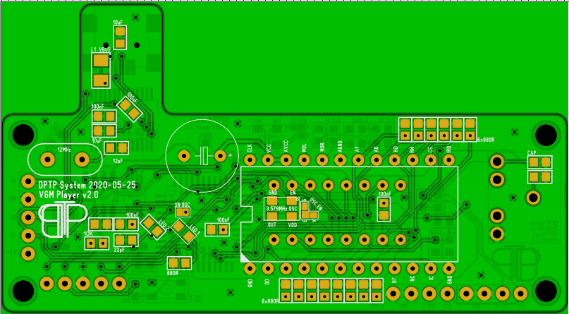
Még egy korábbi projektem végére érkeztem el és ezzel, most ezt illetve a hozzá tartozó forrásokat osztom meg, ha érdekel egyáltalán valakit. Az elkészített eszköz VGM azaz "video game music" zenéket játszik le. Platform VGM-ek, melyek kompatibilisek: SEGA Mester System, SEGA Game Gear, SEGA Mega Drive (Genesis). Továbbá minden olyan zene, amely 1.50-es vagy alatti verziós VGM és YM2612 és SN76489AN hanggenerátorokra van írva.
Gerber és Forrás + videó itt: Bővebben: Link A hozzászólás módosítva: Feb 13, 2023
Hello! Szép munka! És legalább megtudtam, hogy mi az a VGM.
![]() Mert 37 évet dolgoztam az MVM tröszt égisze alatt és a minap tudtam meg a boltba, hogy mit jelent. "Maximum vásárolható mennyiség" Idézet: „mi az a VGM” Vállalati Gazdasági Munkaközösség.
Szuper! Én is készítettem hasonlót, de mindig elfelejtem publikálni. Parallax P8x32-vel egy hasonló lejátszó. Képes az AY-3-8912 chipet, a commodore SID chipet emulálni, MIDI 0 fájlokat lejátszani SD kártyáról. Tud fogadni MIDI billetyűzetet, PC PS2 billentyűzetet és van MIDI és audio kimenete. A csatlakozók miatt nagy csak, kb 6x8x2cm. Elkezdtem tervezni a kijelzős változatát, le is gyártottam a nyákokat aztán félbeszakadt a projekt. Sok új kijelzőt megismertem azóta, talán javítok is rajta - köszi a motivációt!
A hozzászólás módosítva: Feb 13, 2023
Most készül az STM32-es változat, azon már több periféria is ki van fizikailag is dolgozva, persze egyelőre nincs használatban. Pl.: 4bit SD, I2C, SPI (LCD miatt) külön erősítő van rajta bár csak fejhallgató kimenetre tervezve. Éppen most próbálok még egy kis sebességet kipréselni belőle, mert vannak olyan VGM zenék, amelyeket 177kbps sebességgel kellene lejátszani és ehhez kicsit kevésnek bizonyul a 72MHz is. Ha készen leszek, majd írok róla többet és osztom a forrását is.
A hozzászólás módosítva: Feb 13, 2023
Az STM32 jól húzható, még a kínai BluePill-ek is mentek 104MHz-en. Eredeti STM32F101, ami simán működik F103-ként, még 150MHz-en is működött. Tehát ha kevés a 72MHz, akár szoftveresen is feljebb húzható egy kicsit.
Kicsit irigyellek, mert bár céges szinten használjuk az STM mikrokontrollereket és jók is, de sajnos nem én fejlesztek rajta. Szeretném én is megtanulni, de mindig falsra futottam valamiért. Most várom a postást egy új készlettel... Igazából azt nem értem teljesen, hogyan lehet, hogy egy ennyivel korszerűbb mikrokontrolleren lassú egy évtizedekkel korábbi technológiával megvalósított zene lejátszása? Persze más a metódus, de azért na...
A hozzászólás módosítva: Feb 14, 2023
Köszi, erről még soha nem hallottam. Írnál róla nekem többet privátban? Érdekel a dolog és, ha van rá mód szívesen megtekerném akár extrémen is. Köszi.
A memória elérés a régebbi hardvereknél nS időkkel párhuzamosan működik. Itt meg soros, ami időigényes nagyon. Ezen felül a régebbi hardverek assemblyben van írva, ami megint csak gyorsítja a végrehajtást és még számtalan oka van, de ha erről többet akarsz megtudni szívesen mesélek róla vagy ha csak olvasásra van időd, akkor sokat írok ezekről a megjelölt oldalon de más-más blogban. pl: Bővebben: Link felül van lehetőséged lapozni, van még pár érdekes bejegyzés a témában. Több kérdésed lenne ott vagy itt privátban.
Mivel programozod a BluePill-t?
CubeIDE esetében az órajelek szinte tetszés szerint beállíthatók grafikus felületről, max. kapsz egy maréknyi warningot, ha nagyobbat állítasz be a névlegesnél. Arduinoban néhány regisztert átírásával a belső szorzót lehet megváltoztatni. Alaphelyzetben ez 9x8MHz -> 72MHz , de a szorzó egészen 16-ig növelhető: 16x8MHz -> 128MHz Ezen kívül nagyobb frekvenciájú kvarc is ráköthető, és pl. 11,1MHz-es kvarot forrasztottam az egyik BluePill-re, ezzel alapból kb. 100MHz-en megy (9x11,1MHz), de mivel a szorzó is állítható.... Temészetesen a húzás azzal jár, hogy esetleg pl. a soros port sebessége is változik, vagy más periféria sebessége is. Ezen kívül az áramfelvétel és a melegedés is nagyobb - bár ezt simán bírja. Lehet, hogy csak arra az időre érdemes feljebb húzni, amikor éppen szükség van a nagyobb órajelre, utána pedig visszaállni az alaphelyzetre. Idézet: „Ezen kívül nagyobb frekvenciájú kvarc is ráköthető, és pl. 11,1MHz-es kvarot forrasztottam az egyik BluePill-re, ezzel alapból kb. 100MHz-en megy (9x11,1MHz), de mivel a szorzó is állítható....” Szia! Ennek a dolognak a műszaki hátterét el tudnád esetleg magyarázni. Ugyanis annak ellenére, hogy tudom,hogy van ilyen, fel nem foghatom, miként lehet egy frekvenciát többszörözni.
Srácok... Nem véletlenül dobtam át a hozzászólásom én is a "Sega mega" topikba. Megint moderátori közbelépést szeretnétek a bemutató topikban?
Akkor irány mondjuk a BluePill téma.. Bővebben: Link
Apróhirdetésnek a fórumban nincs helye.
Építettem, Ebayes nyákra egy sztereo LM3886, előfokkal, táppal és védelemmel integrált erősítőt. A Borda olyan nagy, hogy éppen langyos. Itthon szoktuk használni, a nappali sarkában van és néha rádugom a laptopot. Azért választottam, mert integrált funkciók vannak benne, elég jól meg volt tervezve. Ha én csinálom a nyákot soha nem készült volna el. Ez amolyan összelapátolós projekt volt.
Valahol sejtettem, hogy nem volt olyan rossz az a párhuzamos kialakítás... Hiányzik is nagyon. Igaz sormintákat kellett gyártani sok lábbal, de áttekinthetőbb volt, mint a soros megoldások.
Elkészültem az STM32-es VGM Player-el is. Ez is mint a korábbi verzió VGM azaz (Vide Game Music) fájlokat játszik le. Támogatott a SEGA Mega Drive, SEGA Mester System és SEGA Game Gear rendszerek. Az eszköz rendelkezik SD kártyával is, így lehetőségünk nyílik, hogy közvetlen az SD-ről töltsünk fel zenéket az eszköz memóriájába. Helyet kapott egy Oled kijelző is, amely informálja a felhasználót az eszköz állapotairól. Ha többet szeretnél megtudni az eszközről olvasd el és nézd meg róla a kis bemutató videómat. Bővebben: Link
Az eszköz összes forrása elérhető, ha kedvet kapsz egy kis autentikus játék zene hallgatásra a legjobb helyen jársz, hogy ezt elérd. Sikeres utánaépítést..
Nem, a cinkelés nem megjelölés - még abban az értelemben sem, ahogy godoltad.
A fórumtársunk által használt "cinkelés" gúnyt, leszólást jelent. Amire utaltál, az a "cinkelt" "cinkezett" lesz, de az nem jelölés, és nem a kártyát. A kockát cinkezik (cinkelik), hogy a gyakorlott(!) dobónak nagyobb esélye legyen (ehhez kell az is, hogy a saját cinkelt kockájával dobhasson)
Biztos valami macskaprogramozó adapter.
Macskahökkentő az nem így néz ki.
![]() Ebből ellenállás mérő akar lenni, ha megint nem jön közbe valami.
Már látok valamennyi fényt, de nullás kijelzéstől még rettenetesen messze vagyok.
![]() Nehéz az a mOhm tartomány, ha meg nem mondták volna.
Nem tudom a kijelzett érték milyen dimenzióban értelmezendő, de talán a csipesz ellenállása nem is nulla, hanem mondjuk 8 mR (és akkor már egészen közel jársz az igazsághoz).
Szia! Nem lehet kalibrálni valahogyan? Etalonnal?
|
Bejelentkezés
Hirdetés |






































