Fórum témák
» Több friss téma |
Szia Ferci! Tudnál mondani légy szíves egy típust ami jó lehet? FET-ből létezik millió fajta. Igen a 3 as láb menne föld felé, az áramváltó feszültsége indítaná a védelmet. Tirisztorban is gondolkodtam.
Pl. BS270 vagy hasonló paraméterű smd ( hestore ).
A tirisztornak azért nincs értelme, mert úgysem maradna vezetésben, mivel nem lesz elegendő tartóáram. Megfelelő bázisellenállással, osztóval egy npn BCxxxC is jó oda. A hozzászólás módosítva: Feb 11, 2023
Köszi! Szerintem NPN el próbálkozom. Az a tervem kimérem 250 wattnál mekkora az áramváltóon a fesz és valami osztóval nyitásra bírom a tranzisztort. Ma csak IRF 840 van itt, lehet hogy az lesz a próbadarab.
A hozzászólás módosítva: Feb 11, 2023
Sziasztok!
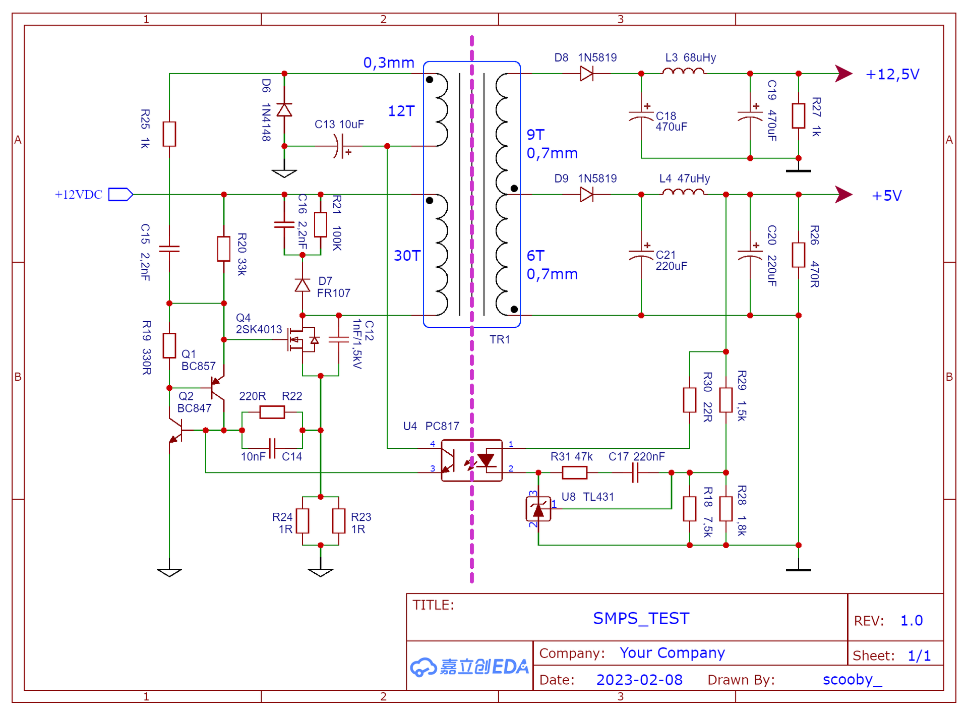
Tudom, hogy ez a topic a 230V-os megtáplálású kapcs. tápokat taglalja, de mivel a kapcsolás felépítése ismer (szerintem), így megpróbálom a kérdésemet itt feltenni. A vasmag amit használtam, sajnos ismeretlen. Egy hasonló kis méretű kapcsolóüzemű tápból bontottam. Az volna a feladatom, hogy egy 12VDC feszültségből állítsak elő 12VDC feszültséget nagyjából 1...1,5A terhelhetőséggel, iiletve 5VDC feszültséget 500mA terhelhetőséggel. A következő kapcsolási rajzot "koppintottam". Összeraktam, működik, már amennyire. Funkcióját nem látja el, a kimenetem -főleg a 12V- nem igazán terhelhető. Van esetleg ötletetek, hogy mit tehetnék a jobb terhelhetőség érdekében? Alacsonyabb primer menetszámmal kéne gerjesztenem a magot? Üresjáratban egyébként nem is igazán vesz fel áramot. az eszköz.
Ha igaz a rajz... Ha 12V-ból akarsz 12-t csinálni, akkor a menetszám miért a fele a szekunder oldalon?
Szia!
Első lépcsőben nézd meg az ATX-es panelek átépítését ( van olyan topik ), ahol a +12 voltról is visszacsatolnak és azt próbáld megvalósítani.
A trafó menetszám aránya nem lehet jó. Ha 12 volt a bemenet és 12 a kimenet a 30/9 menet tuti nem stimmel. Terhelés nélkül van fesz? Indul az oszci? Próbálkozz 8 menetes primerrel.
A hozzászólás módosítva: Feb 13, 2023
Egyébként nem lennék a D6 helyében.
Szia!
Köszi a segítséget! Első körben én is a menetszámokra tippeltem volna. Gondolom alacsonyabb primer menetszámnál érdemes a huzal átmérőjét is vastagabbra választani? Egyébként elindul a táp, van feszültség is a kimenetén terhelés nélkül. Terhelve a +5V megmarad (ha a 12V-os ágat terhelem), viszont a 12V-os ág az leesik ilyen 7,5-8V környékére. És csak 22R-mal terheltem. A hozzászólás módosítva: Feb 13, 2023
Választanod kell melyik fesz legyen stabil, arra szabályozol... A másik nyilván mászkálni fog a terhelés függvényében. A menetszám arányokat rendbe kell tenni, a huzalt méretezni kell a kívánt terhelésnek megfelelő vastagságra mindkét oldalon. Nyilván a közös tekercsrészen meg mindkét áram átfolyik... A menetszám sem mindegy a vasmag függvényében, ha a kívánt áramerősség előtt már telítésbe megy a vas, az nem jó...
Az összes fenti hozzászólás alapján 12 menet körül lehet jó a primer menetszám. Észreveszed, a üresjáratban nagy a felvett áram, akkor kevés a menet
.
Rendben, köszönöm, megpróbálom.
Azt nem tudom, hogy az Aux menetszáma az mitől függ? Ha jól sejtem, az befojásolja a kapcsoló frekit is.
Első ránézésre ez flyback kapcsolás, valami önrezgő féle.
Ezesetben a menetszám áttétel nem feltétlen kell egyezzen a be-kimenet feszáttételével. A trafóba légrés szükséges (számolni kell, vagy próbálkozni, mondjuk 0,3-0,5mm)! A 2 szekundert részt szoros csatolásban kell tekerni (egy munkamenetben egymásra).
Valóban az! Flyback. ATX tápok alkalmazzák segédtápnak. Illetve az egyik cégnél ahol dolgoztam, párszáz darabot eladtunk hasonló felépítésű tápegységből. Mondjuk az 230V-ról üzemelt. Utána nézek ennek a légrésnek, illetve kipróbálom. Az enyémben most nincs légrés.
Nem tudom, hogy ennél a megoldásnál is használható-e az a megoldás mint az ATX tápnál? Már számoltam hozzá egy osztót. (direkt nem akartam az egyik rajzból kilesve koppintani az értékeket, mert nekem az a 3,09k érték elég furcsa pl, debiztosan működne vele.)
Ha az 5 voltról tudsz szabályozni, akkor a 12-ről is.
Nem 1:1-ben kell koppintani, hanem ahogy kezd javulni a terhelhetőség és a feszültségek tartása. A menetszámokkal akkor is kell játszani. Pár tized mm légrés kell.
Azt írtad, kisméretű tápból való ismeretlen vasad van. Szerintem mikrométerrel nézd meg a középső részét, tényleg nincs légrés- ha flybackból való, biztos van.
Pl. 25-30 wattos trafónál lehet 0.3 mm is, csak szemre nem tűnt fel. Arra figyelj, hogy csak az egyik E darabnál van csak rövidebb rész vagy sem. Ha maradsz a szekunder menetszámoknál, a primert tekerd 12-re, de úgy, hogy az utolsó 2 menethez hozzá tudjál férni és ha betervezed a szekunder 12 volt kontrollt is, tudjál mérni frekit is, mégis hol megy a táp. Ha így is csökkennek a feszültségek a kellő terhelésnél, mehetsz le 11, 10 menetig is. A hozzászólás módosítva: Feb 13, 2023
A visszacsatoló tekercs menetszámát is arányosan csökkenteni kell.
szendi001 Idézet: „Egyébként nem lennék a D6 helyében.” Miért? Sima egyutas egyenirányítás. Nagyobb bajnak érzem, hogy az opto és a bázis dióda körében nincs áramkorlátozó ellenállás. A hozzászólás módosítva: Feb 13, 2023
Szia!
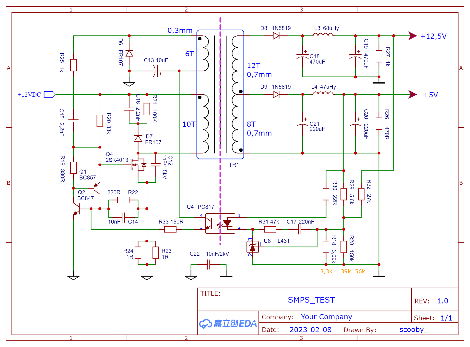
Jogos a felvetésed. Bár ""elvileg"" a tranzisztor bázisának impulzusszerűen ezt el kellene viselnie, de más hasonló kapcsolási rajzokban is látom azért 1-2 helyen, hogy az optó emitter áramát korlátozzák. Javítottam. Ferci: kiegészítettem a visszacsatolást. Ez egyenlőre egy koppintás egy ATX tápból. Mázlimra a rajz amit néztem 5Vref-ból pont 2,5V-ra osztott le, így elvileg ennek jónak is kéne lennie. Ezt majd kísérletezem. A primer menetszámot 10-re, az aux menetszámát 6-ra csökkentettem. Illetve a Szekunder menetszámokat feljebb vittem, így nem 15 hanem 20 menet a vége összesen. Arányokat tartva. Illetve a légrést még nem néztem meg, de az biztos, hogy amiből kiszedtem, az is FlyBack tápegység volt. Ha jól sejtem, és nagyon korrekt akarnék lenni, akkor gondolom tudnom kéne a vasmagom AL értékét. Emlékeim szerint ez valahogyan számolható is volt? A hozzászólás módosítva: Feb 14, 2023
AL érték:
Számolás De itt sokra nem mész vele, mivel a kapcsoláson nincs megadva a tekercs induktivitása. Vannak gyári trafók, ahol közelítő értékeket megadnak, nálad talán a primer L: 15-20 uH. A hecc kedvéért mérd le L-t, számolj AL-t, hogy a 10 menettel hová jön ki, aztán tudod, hogy a te 12 voltodra mi passzol nagyjából.
Volna esetleg valakinek egy bolondbiztos tápegység rajza?
A trafót egy PC tápegységéből vettem ki. A vasmag 35 mm széles. 400 Wattos tápegységből való. 2*5 és 2*24 Voltos szekunder kéne.
Van a pcb wayen olyan verzió ami áramkorlátos is. Fent van itt is kb 5 oldallal korábban beszéltünk róla. Megkeresem Neked.
Bővebben: Link Ven egyszer ez, de a cikkek között Lorilac és Cimopata tápja is fent van.
Bővebben: Link Ezzen meg én agyalok.
Bővebben: Link Sokszor és sokan körbejárták ezt. Pár sorral lejjebb van egy összefoglaló is.
Az UKT tápegység dokumentációja elérhető valahol?
|
Bejelentkezés
Hirdetés |





. 






