Fórum témák
» Több friss téma |
De tuti megsértődne ha azt a választ kapná hogy ez vagy valami vagy megy valahová
Ez akár egy 150uH induktivitás is lehetne...vagy nem?
A hozzászólás módosítva: Márc 25, 2023
Jobban megnézve a képet, az nem TEA, hanem TER. A cég létezik ma is (componenti di comando e sicurezza macchine |TER), a logó már másként néz ki. Nagy valószínűséggel ilyen régi kapcsolókkal már nem foglalkoznak.
A hozzászólás módosítva: Márc 25, 2023
Ha le tudnám írni mi ez akkor nem tettem volna itt fel a kérdést és én nem mondtam ilyent ,hogy ez a rossz pusztán megy a felderítés mi micsoda rajz nélkül
Ha nem tudod mi ez, akkor mégis mi a szándékod vele?
"Teljesalakos" fotó, olvasható azonosítószámokkal a nyákon...nélkül azonosítani egy ismertlen SMD IC-t?
Látom te se érted ,minden alkatrészt be akarok azonosítani egy panelon amúgy látszik minden a foton ami kell csak erre a számra (2313) több lehetőséget hozott a goggle azért írtam ide
Te nem érted meg a segítőket ha van a panelon azonosítószám esetleg felismeri valaki a panelt találhat hozzá dokumentációt amiről már akár magad is elboldogulsz, de az hogy van egy panelom ami lehet egy tömeggyártás terméke ahova speciálisan a gyártónak készült ic-ket gyártanak, ami pont úgy néz ki mint egy 8 lábú ic, holott van benne 2 fet egy tokban hogy ne tudják egy könnyen helyettesíteni, ott már nem elég ha az alkatrész környéke látszik!
A hozzászólás módosítva: Márc 27, 2023
"Akarok"...akkor sok sikert! De tudsz arról, hogy a kínaiak manapság ugyanazt az IC-t többféle jelöléssal látják el... Ha meg "járműipar", akkor ott meg csak a megrendelő és a gyártó tudhatja, hogy mit rejt egy IC tok. Comprende?
Nézd meg a környezetét, ha ez az, akkor ez egy hardveres encription/decription csip.
Sziasztok.
Nem tudom, hogy jó topikba vagyok-e. De egy egyszeru kérdésem lenne. Az alábbi képen szereplő IC megegyezik-e ezzel az IC-vel? az oldalt át lehet állítani angolra Az a gyanúm hogy ez az IC a hibás és ki cserélném. De Alirol nem akarom mert sürgős lenne
A HCT az ttl input a HC az nem, tudni kéne mi hajtja meg és mik a logikai szintek.
Ez a kép segít?
Ez az BTT SKR MINI E3 V3.0 alaplapon van rajta. Ventilátorokat és fűtést vezérel a 3D nyomtatóba.
Továbbá biztos ez a miniatűr tokozású 14-TSSOP kell neked?
ez miért nem jó? https://www.hestore.hu/search.php?q=74hct125
Nem igazán, pont az nem látszik a PWM-ek honnan jönnek. A gatek azok biztos nem okoznak gondot
![]() Bővebben: Link 2. kép De ha a PWM 3.5 volt fölött van high, max picit később vált szintet. A hozzászólás módosítva: Márc 27, 2023
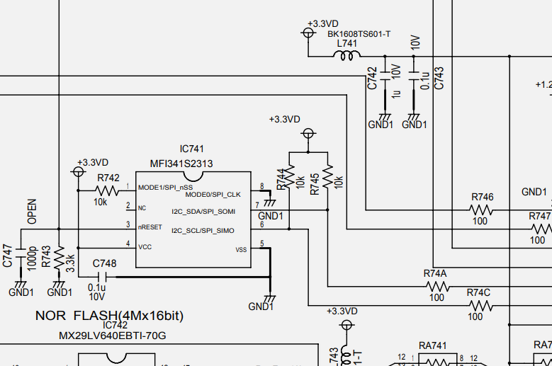
Tessék a teljes lap kapcsolási rajza. Ha ez segít
De ha le írod mit mérjek meg most a lapon vagy valami ami segíteni tud akkor azt is megtudom csinálni. Annyi hogy valószínűleg nem jó az IC A hozzászólás módosítva: Márc 27, 2023
3.3V tápú stm32 hajtja meg, az bizony nem fogja elérni a 3.5V szintet, cmos kéne szerintem ide, HCT-t vegyél.
A hozzászólás módosítva: Márc 27, 2023
Mit ajánlasz akkor? Melyiket?
Nem nagyon szeretném le égetni az stm-et A hozzászólás módosítva: Márc 27, 2023
Hát 74HCT125 kéne.De ha sos vennék más tokozásút és a hibás kapu ki és bemenetét levágnám, ic fölé, ki bemenet drótozva, gate meg test GND, táp 5V aztán elmegy amíg megjön a jó tokos.
Vagy nyomtatós facebookról kérsz egy más módon kinyírtat és leszeded arról. A hozzászólás módosítva: Márc 27, 2023
De a hc még mindig nem TTL logikai szint, nem tudom mi ír az oldal. A hcl az fog menni 3V PWM jellel.
Linkeltem a hackaday cikket, van benne ábra, HC az csak 3.5V-tól ad high kimenetet, amit 3.3V tápú inputról nem fogsz elérni. Szerintem facebookról szerezz egy égett vagy szétbarmolt donort, legtöbb nyomtatós nem tud ilyen kis smdket javítani úgysem. A hozzászólás módosítva: Márc 27, 2023
Igen. Azért töröltem a kommentem mert utána leeset, hogy nem ugyanarrol beszélünk. De mostmár értem. Szét nézzek tudok-e gyorsba be szerezni valahonnan.
Lehet hülye kérdés. De ha eddig HC volt akkor most miért kellene HCT? A hozzászólás módosítva: Márc 27, 2023
Ilyet ha rendelek jó lesz? Mármint ugye ugyanaz mint ami most van de szeretnék vissza jelzést
Fogalmam sincs, elég zavaros a jelölése, amit kiemeltek az nem a teljes típusjel. De senkinek nincs hibás lapja a neten otthon? Esélyes az összes nyomtató lapon van ilyen.
Bővebben: Link Ez miért nem jó? A hozzászólás módosítva: Márc 27, 2023
Hát én már nem tudom mi a jó és mi a nem. Amit küldtem linket onnan be tudom szerezni
Bővebben: Link Vagy alirol csak az tovább tart és sürgős lenne.
De a Mouseres link miért nem jó? Amit küldtél az nem jó logikai szinten megy.
A mouseren mennyi idő a kiszállitás?
Hol laksz? Bpn tudok 1 hét/ jövő hét elejére opciót helyben. De alapvetően pár nap, mint mindenhol.
Szerbiában
Egy kis túra nem árt
![]() TME is tart Bővebben: Link Akkor mouser vagy tme lesz, a nyelvet nem ismerem, meg kell nézni mit írnak szállítási időre ott. De ezek készlet lévő ick.
TME-n 15 Euro lenne a kiszálitás.
A hozzászólás módosítva: Márc 28, 2023
|
Bejelentkezés
Hirdetés |















