Fórum témák
» Több friss téma |
Igen, letekertem. Majd óvatosan emeltem.
Sziasztok!
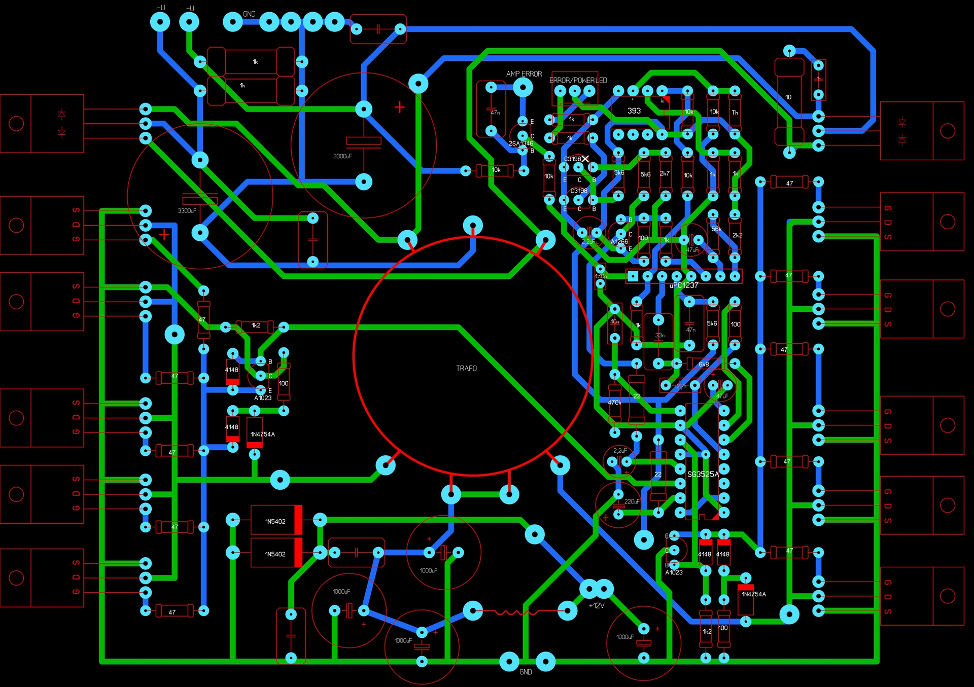
Egy Monacor autós erősítő inverterének életre keltésében kérek segítséget. Sajnos nem sikerült kapcsolási rajzot szerezni, ezért megpróbáltam lerajzolni (remélem jól). Egy SG3525 tápfeszültségét kapcsolná egy uPC1237 egy pnp (A1266)tranyón keresztül. Viszont a 1237 kimenetén a tápfeszültség jelenik meg, így a tranyó nem tud nyitni, ezért a táp IC nem indul. A tranzisztort kiforrasztva, ha rövidre zárom az emitter-kollektor lábakat, akkor az inverter működik. Az x jelölésű tranyót cseréltem, zárlatos volt. Az erősítő külső tápról hibátlanul üzemel. A 1237 lábain mekkora feszültségeket kéne mérnem? Mi okozhatja a hibát?
Sajnos a képen alig látszik valami.
Meg kéne próbálni vissza rajzolni, akár kézzel is, úgy már valószínűleg hamarabb kapsz segítséget.
Megnyitod, jobb klikk, kép megnyiása új lapon, akkor lehet nagyítani, és jól látható lesz.
Egyébként megoldódott a probléma, a 393 volt hibás.
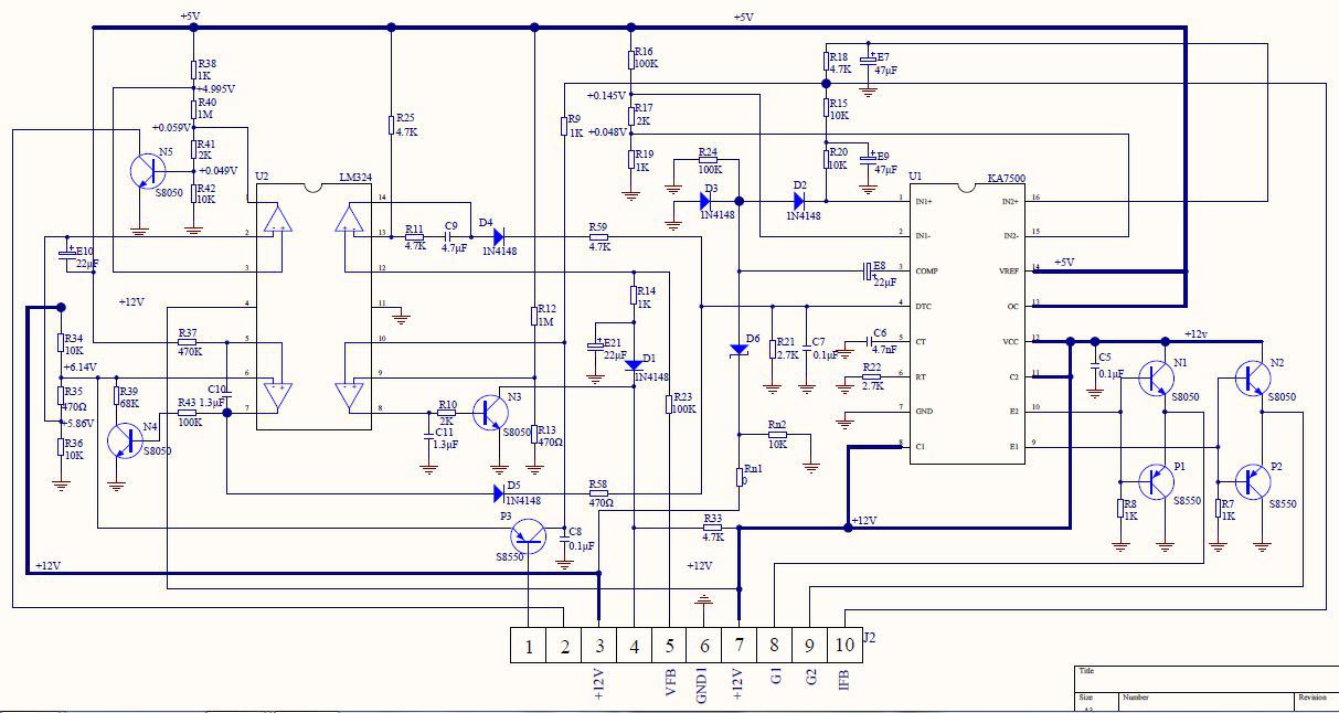
Üd az uraknak. Van egy 12V->220V inverterem ami nem akar működni. A képen a primer oldali fetek gate -jein lévő vezérlő jelek láthatóak, a szekunder oldalon, egyenirányítás után a kondin 300V mérhető. 120mA az áramfelvétel. A vezérlő jel nem négyszög kéne hogy legyen?
Ha jól emlékszem fetek nélkül az is, de nehezen mérhető, mert a szekonder DC-t oszva figyeli a feszt es fetek nélkül az nincs. Normális ez a jel alak? Mi lehet az oka hogy ilyen ? A szekonder oldalon nincsennek benne a fetek. Előre is köszönöm a segítséget. A hozzászólás módosítva: Ápr 20, 2023
Szia! A gate és a source közözött ilyen a jelalk?
Igen. A source van a 12V negatív ágán, a drain pedig a trafón keresztül a pozitívon.
Ehez hasonló topológia, csak 2 trafó 4 fettel, meg más vezérlő ic-k.
A különféle pufferelkók jók? Olyan, mintha elfogyna a gate feszültsége a vezérlés ideje alatt.
A 12V bejövőn van 5500uF, hiánytalanúl.
A vezérlés a képen látható, bár az egyik pár tranzisztor bc413 és bc212 tranyókkal lettek helyettesítve. A hozzászólás módosítva: Ápr 20, 2023
Ez vezérli a feteket.
(Előzőleg elfelejtettem belinkelni a képet.)
Sziasztok!
A segítségeteket szeretném kérni egy intelligent sp-400usb inverter javításában. A hibajelenség a következő: ha ráadom a 12-16V-ot, akkor nagyon sípol és a kimeneten nincs feszültség. A 400V-os MosFET-eket már kimértem, azok jók. Diódák jók. Az ellenállásokra is ráméregettem, igaz nem forrasztottam ki egyet sem, azok így jók voltak. Rákötöttem egy labortápra, kíváncsiságból eltekertem 20V-ig, majd egy rövid időre működésbe lépett a trafó része, ugyanis a pufferkondira rámértem és 220V-ot mutatott a műszer, majd megint sípolt. A dobozára ez van írva: Battery pre-alarm. Nem lehet, hogy azért nem indul el, mert valahogy észleli, hogy nem elég vastag a kábel és túl nagyot esik rajt a feszültség? Merre keressem a hibát? Korábban már egy kolléga ebben a topicban írt hasonló problémával ezzel a típussal kapcsolatban, de nem derült ki, hogy neki sikerült-e megjavítani. Sajnos vele nem tudnám felvenni a kapcsolatot, mivel több mint 1 éve lépett be utoljára.
Sziasztok!
Adott egy EASun 12V 1000W szinuszos inverter. A probléma a kövezkező: Sajnos történt egy rövidzárlát az akkumlátor oldalon és azóta nem működik! Én sajnos nem értek az elektronikákhoz. Valaki esetleg meg tudná csinálni? Érdemes vele foglakozni, vagy inkább keressek egy újat? Szétbontva különösebb probléma pl égett alkatrész nem látszott, valamint égett elektromos szaga sem volt! Csatolok egy képet a belsejéről! U.I: a bemeneten nincs zárlat azt kimértem. Valamint a biztosíték is épp! A hozzászólás módosítva: Aug 4, 2023
A probléma szerencsére megoldódott, egy új akkumlátorra rácsatlakoztatva tökéletesen megy és szép szinusz jön belőle. Szerencsére csak a régi akkumlátor lett kuka. Kár, hogy nem hamarabb derült ki, mivel utón a vadonat új 1600W os 12V inverter (ugyanebből a márkából)
Sziasztok!
Adott egy a csatolt képen látható inverter. Lakókocsiban napelemes rendszer részeként volt akként használva, hogy a lakókocsi saját 220 V hálózatához egy mindkét végén dugvillás vezetéken keresztül csatlakoztattam. Sajnos elkövettem azt a hibát, hogy a lakókocsit kívülről rácsatlakoztattam a 220V-ra a hűtő , miközben az inverter is rá volt csatlakoztatva. Természetesen azonnal levágta a lakókocsiban a kismegszakítót, azóta az inverter hibajelzést ad, a piros lámpa felvillan és nem működik. Nem füstölt semmi, nem volt égett szag. Kérdésem, hogy mi mehetett benne tönkre, vállal-e itt valaki javítást és ha igen milyen költséggel? Üdv: Lakos Tamás Tel: ********** Mod: Telefonszámot, a saját érdekedben ne írj ki nyilvánosan hozzászólásban. A hozzászólás módosítva: Aug 28, 2023
Moderátor által szerkesztve
Üdv!
Szeretnék megosztani egy Belkin AC Anywhere 300W-os inverter kapcsolási rajzát illetve visszarajzolt nyákját. Alapvető technikai infók az inverterről: Input: 11-15V DC Output: 230V AC/50Hz Constant output: 300W Peak output: 600W Úgy gondolom, hogy a nyák visszarajzolását jól végeztem el de még így is lehet benne hiba, ezért is próbálok minél több infót megosztani képek formájában. A Q3-as és Q4-es tranzisztorok már cserélve lettek a gyárilag alkalmazott típusokra már nem emlékszem én BC556-ot használtam illetve a trafót nem bontottam meg így annak a tekercseléséről semmilyen információm nincsen, nagyjából egy 300-350W-os PC táp trafójával egyezik meg a vasmag mérete. Egyedül a kis akkuszint jelző áramkört nem rajzoltam vissza mivel ez csak kiegészítő áramkör az inverter e nélkül is működik, egyébként egy 339-is ÍC-vel megvalósított kis egység. Remélem aki egy ilyen invertert szeretne javítani annak ez segítségére lesz illetve ezek után a megépítése sem okozhat nehézséget.
Sziasztok!
Hozzám került egy AEG Protect C.3000R inverter. Villámkáros. Minden félvezető zárlatos lett. Cseréltem őket a gyári típusra, kívétel a 38N30-at bár gyárilag 59N30 volt benne. Sajnos nem kaptam sehol ezért kicseréltem erre. Sikerült megjavítanom, de vannak dolgok amik nem tiszták és szeretnék ezzel kapcsolatban kérdést feltenni. Mellékelem a kapcsolási rajzát. Van benne egy töltő áramkör az sajnos nem szerepel a terven. Bekapcsolás után a rajzon szereplő L08, L09 induktivítás terhelés nélkül melegszik és hangosan ciripel. Ez miért lehet? Esetleg gerjedés? Gondoltam arra, hogy ellenőrzöm a jelalakot, de ezzel szerintem egy nagy hibát követtem el. Szkóppal akartam a CPU panelon ellenőrizni az előállított színusz jelalakot. És mérés közben egy durranás után se kép se hang. Az SPS modul C210 és C209-es kondenzátor - ága össze van kötve a panelon és ez füstölt el. Eszembe jutott, hogy lehet, hogy leválasztó trafóval kellett volna üzembe helyezni. DE! Mind a két készülék (inverter és a szkóp) védőföldes csatlakozóval van ellátva. Ha ez volt baj, akkor ezt hogy kellett volna kiviteleznem? A hozzászólás módosítva: Jan 13, 2024
Az L8 L9 a kapcsoló frekvencia elnyomására szolgál a kimenet felé.
Itt történik a PWM négyszög feszültség szinuszosítása a kimenet felé. Üdv. M.
Sziasztok! Abban kérném a segítségetek,hogy megépítettem EG8010 -es alapú invertert, ami százszor le lett ellenőrizve de a hibát nem találom. 250 V bemenőnél mindenáron csak 13 V szinuszt akar csak kiadni, vagy semmit. Ellenben 24 V bemenőnél 18 V el érhető. Minden a kapcsolás szerint van megépítve.
Előre is köszönöm a válaszokat. Üdv mindenkinek. Enrise 24DVC/2500W pure sine inverterSziasztok!Vettem egy hibás invertert, pontosan ilyen: EnRise 2500W A hibajelenség: tápra teszem, bekapcsolás után egyből világít a piros fault LED, 10 másodperc múlva megpróbál beindulni, megjelenik a kimeneten lágyindítással a tökéletes szinuszjel, az izzó elkezd világítani, majd pár másodperc múlva hibára áll és négy sípolással jelzi a gondját baját. - A csavarok alapján egyszer már szétszedték, de mindegyik forrasztás gyári, nem látszik benne javítás nyoma. - Négy primer trafó van benne, a mosfetek jónak tűnnek, mindegyik trafó primeren megvan a tökéletes négyszög meghajtás 30,9kHz-el. - A szekunder oldali egyenirányítás jó. - A nagyfesz pufferben 375V van, amikor megpróbál beindulni ez felmegy 390V-ig. - A kimeneti híd is látszólag tökéletes, 50Hz-es tökéletes négyszög van a gate-n és a CE között mérve is. - A kimeneti 230VAC szinusz jól néz ki amikor megpróbál menni. A trafók mellett 1-1 autós olvadóbiztosító van, ez mind különböző értékűek voltak, 40A, 30A, 7.5A, 5A. Gondolom ezeket érdemes átcserélni 4x 25A vagy 30A-re. Nincs hozzá távkijelző egység. Előfordulhat hogy csak az a baja, hogy anélkül nem működik? Nem találtam hozzá semmi dokumentumot, van tippetek hogy mit jelent a négy rövid gyors sípolás? Mit érdemes megvizsgálni benne?
Vevor inverterHello!Van egy vevor 12 v 2500w os inverterem Elszallt ez az alkatresz nem talalok rola semmi infót. Elore is koszonom a segitsegeket.
Vevor inverterHello !Sajnos elpukkant egy mosfetnek kinezo alkatresz az inverterembe nem tudom beazonositani sehol nem talalok rola infot
Fantasztikus vagy !
Koszonom ! |
Bejelentkezés
Hirdetés |






























