Fórum témák
» Több friss téma |
Fórum » Kapcsolási rajzot keresek
Témaindító: Kallai Csaba, idő: Márc 11, 2006
Témakörök:
Ezt meg leltem én is azért köszönöm.
meg nekem az előfok és egyebek rajza kellet volna jobban.
Sziasztok! Weidezaungerät mammut RB75 -höz keresnék kapcsolási rajzot. Esetleg ha valaki tud megfelelő infóval szolgálni azt szívesen fogadom.
Sziasztok !
Weidezaungerat Mammut RB 75- höz keresnék kapcsolási rajzot. Ha valaki megfelelő infóval tud szolgálni az ne tartsa vissza. Előre is köszönöm a segítségeteket.
Sziasztok
Szükségem lenne egy áramkörre, ami autóba kerülne, a feladata annyi lenne, hogy gyújtás levételkor meghúzzon egy relét kb 3mp-re. Gyújtáskor sem szabad meghúznia. Rajzoltam Paintbe két idődiagramot, így talán érthetőbb, mit szeretnék. Fontos lenne még, hogy az áramkör nyugalmi áramfelvétele minél kisebb legyen, ne merítse az akksit. A válaszokat előre is köszönöm.
Igazából ez az egész egy vákuum szelepet vezérelne, lehet el is hagyhatnám a relét(kevesebb hibalehetőség), most mértem a szelep áramfelvételét, az 800mA, de ha egyszerűbb relével, van 50mA áramfelvételű mini relém.
Hello! Ha így megfelel..
Szia
Összeraktam próbapanelen, annyi változtatás történt, hogy nincs BC557-em, BC556 lett helyette, illetve nincs 10u-s bipoláris elkóm, így - polaritással szembefordítottam kettőt. Sajnos nem működik, teszt idejére egy izzót raktam be, folyamatosan világít teljes fényerőn, bemenettől függetlenül. Mit mérjek? Sajnos a kapcsolás működését nem látom át.
Nem kell bele bipoláris kondi, csak a Tina-ban ez van csak.
A működése nagyon egyszerű. Amikor nincs rajta a gyújtás, a kondi feltöltődik az R1-en keresztül. Ekkor az R1-en már nem folyik áram, így a Fet GS feszültsége nulla. A Fet zárva van. Amikor ráadod a gyújtást, akkor a kondi kisül az R1-en keresztül. Amikor leveszed a gyújtást a kondi töltődni kezd, az R1-en feszültség van, a Fet nyit. Amikor az R1-en a feszültség a GS küszöbfeszültsége alá kerül, a Fet lezár. A tranyó, csak ezt a folyamatot gyorsítja azzal hogy bekapcsolja a 100k-t párhuzamosan az R1-el. Ez akkor történik, mikor a Fet elkezd lezárni és a DS feszültség eléri a 600mV-ot. Vagy is a kikapcsolás is gyorsan megy végbe mint ahogy a bekapcsolás is. Gyanítom, hogy nálad az a hiba, hogy nem P csatornás Fet-et raktál az áramkörbe. Ekkor a Fet parazita diódáján keresztül állandóan folyik az áram. (A BC556 is jó bele.)
Köszönöm szépen a kapcsolást, működik szuperül, Én hibáztam, véletlen felcseréltem a S és D lábakat a FET-en...
Keresem ennek a típusú tévének service manualját thomson 32hc3101t
Sziasztok,
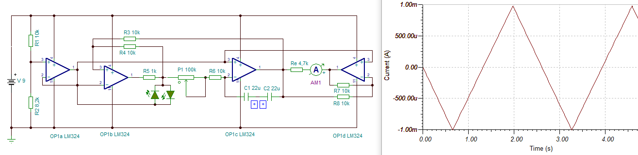
Középállású analóg táblaműszer periódikus balra-jobbra kitérítéséhez keresek kapcsolást úgy, hogy a kitérések ideje változtatható legyen. Első gondolatom egy H-híd meghajtva egy bistabil multivibrátorral. A multivibrátor két kondenzátort feltöltő ellenállása egy lineáris sztereó potméter lenne. Itt sajnos a gond a potméter két felének nem együtt futása lehet. Esetleg akad valakinek valami frappásnabb ötlete? Köszönöm.
Azt nem tudom számodra mi a frappáns, de egy LM324-el megoldható a dolog. Ha így megfelel.
Mondjuk a tiéd az, köszönöm.
Két kérdés: -a két LED csak vizuális szemléltetés és elhagyható? -C1 / C2 elko amiket szembe fordítok egymással?
- A két Led feszültség határolást végez. De persze látható is. Részben csökkenti az integrátor fokozat beneneti feszültségét, részben pedig szimmetrizálja a négyszögjel amplitúdóját. Mert ez határozza meg a komparátor billenési szintjét. Mert ha az nem szimmetrikus, a háromszögjel csúcsértéke nem lesz egyforma. Az OPA kimenete pedig nem egyformán éri el a +tápot és a GND-t.
- A két elkót azért kell szembe fordítani, mert itt változik a polaritás és így igazából polarizálatlan kondira lenne szükség. ha van, akkor egy kondi is elégséges. (Persze nem tudom milyen sebességű jelet generálnál. De ha túl gyors, akkor a műszer mutatója nem tudja követni, "integrálja a jelet a tehetetlensége".
Sziasztok!
Egy olyan kapcsolási rajzot keresek, amivel egy HALL elem 2,5V-s DC offszet feszültségét lehet eltávolítani. Értem a DC offszet lényegét, hogy a hall elem által mért áram folyhat mindkét irányba, és így hogy féltápfeszen van a kimenete (2,5V) tud mindkét irányban a legtöbbet eltérni. Viszont, az általam mért áramkörben garantált lesz, hogy az áram csak egy irányba fog folyni, mert a vizsgált áram is DC. Ebből kifolyólag, és a mérés egyszerűsége miatt keresek egy olyan kapcsolást, ami a 2.5V DC offszetet "kioltja", és 0V-tól indul a kimenete, ettől pozitív irányba tér el. A hall elem egy HCS-LTS-06A, (adatlap). Köszönöm szépen a segítséget!
Milyen tápfeszültség(ek) lennének hozzá?
A HALL tápja +5V, a műverősítőnek meg ami kell, mivel egyelőre csak kísérletezek. Nem probléma a szimmetrikus sem.
Hello! Levonni az alapértéket, különbségképző erősítőkapcsolással lehet. Itt egy LM358-at látsz a kapcsolásban, ennek vannak következményei.
- Kettős tápfesz kell, mert nem tud lemenni a kimenet a GND-re. De mint láthatod 5V táp esetén maximum 3,6V-ra tud felmenni. - Az OPA a két bemenet közötti differenciát erősíti fel. De az erősítés mértékét nem lehetett így meghatározni, hiszen nem adtad meg a bemeneti áramváltozás értékét és az ehhez tartozó várt kimeneti feszültséget sem. - A Hall általában nem 2,5V-ot ad ki, hanem a tápfeszültség felét, így azt kell levonni. Itt állítható, mert annak is van toleranciája. - Célszerűbb Rail-to-Rail műveleti erősítőt használni, az a táppontjait kb. 50mV-ra meg tudja közelíteni, és nem kell kettős tápfesz. - Ha kettős tápot használsz, a kimenet negatív értéket is fel vehet, ha ez gond a tovább feldolgozásban, akkor tenni kell ellene. A hozzászólás módosítva: Ápr 22, 2023
Szia!
Köszi szépen a rajzot, kísérletezni fogok vele tovább. Kiindulásnak több, mint tökéletes.
Azt meg lehet kérdezni, hogy analóg áramkörbe kell vagy uC ADC pl. a csapásirány?!?
Kipróbaltam a kapcsolást, működik szepen, teszi a dolgát.
A 33k ellenállsok helyetr 47k került be, ez volt itthon, így a kapcsolás érzékenysége picit más lett. Úgy lenne kényelmes, hogyha a hall szenzoron 1A folyik (érzékenysége 104.16mV/A, lásd adatlap) akkorlegyen a kimeneten mondjuk 1V. Jól sejtem, hogy az érzékenységet alapvetően az R4 ellenállás határozza meg?
Analóg áramkör (panelműszer) a cél.
Tekintve hogy 104,16mV-ra 1V feszültséget szeretnél, az erősítés Au=1000mV/104,16=9,6
Az erősítést az Au=R4/R2 határozza meg. Tehát ha az R2 10k, akkor az R4-nek 96k-nak kellene lenni. De feltétel a szimmetria, tehát R1=R2 és R3=R4. Kis svindli van a dologban, mert az R2-höz a potméteres lánc ellenállása is hozzá adódik. A felső és alsó tag ellenállása párhuzamosan kapcsolódik. (A táp két ponzja a változásokkal szemben ekvipotenciálisnak tekintendő.) Ha a poti középen áll, akkor a felső és alsó tag eredője 525 ohm. Tehát R2 értéke igazából 10.525k. 10.525k*9,6=101k. Tehát R4 és R3 100k-val közel jó értéket fog produkálni. Természetesen lesz némi hiba, mert a Hall kimeneti ellenállása is beszámít R1 értékébe. De vedd figyelembe hogy a Hall jelváltása sem egy abszolút szám, hanem tűrése is van, sőt hőfokfüggése is.
Milyen az a panelműszer? Ha van neki külön Vin- és Vin+ akkor a Vin- mehet a féltápra (ellenállás osztó), a Vin+ meg mehet a hall-ra. Netán erősítés poti is lehet azon a panelműszeren...
Sziasztok!
Szeretnék építeni egy olyan 230V AC-ról működő célszerűen triakkal áramkört amelyiket párhuzamosan kapcsolnék 230V AC feszültséget kapcsoló relének a kontaktusaival azzal acéllal, hogy védje azokat az elhasználódástól. Tehát egy triak hamarabb kapcsoljon be a relé kontaktusaival párhuzamosan mint azok fizikailag összeérnek és később kapcsoljon ki mint a relé kontaktusai elengednek. Így a relé kontaktusai csak a triakon eső feszültséget kellene kapcsolnia. Egy egyszerú RC + triak kapcsolásra gondoltam mikrokontroller nélkül. Ha valaki rajzolna egy ilyet nagyon megköszönném. Esetleg milyen szavakkal keressek rá a neten, magyarul és angolul? A hozzászólás módosítva: Ápr 27, 2023
A relének vagy tisztességesen méretezett kontaktusai vannak ( amik azutan sok 10000 kapcsolást birnak ki ) vagy az egész relét triakkal stb helyettesitik. Olyasmit nem igen láttam, ahol a leirtak alapján védenék a kontaktusokat.
A relék kicserélheted akár egy SSR-re is, abban minden ilyen gond meg van oldva. A hozzászólás módosítva: Ápr 27, 2023
Szia,
Hybride relay néven fut. Pontosan úgy működik ahogyan leírtad: A ki és bekapcsolásnál a triac végzi a kapcsolást, így védi a kontaktust, tartós áramnál pedig a kontaktus viszi a terhelést, és nem melegszik a triac. Sajnos szerintem egy RC tagnál több kell, lásd a linkelt ST Application Note-t. A hozzászólás módosítva: Ápr 27, 2023
Kiegészítés:
- Magyarul (még) szerintem nem létezik... - Egyszerűséget meg el kell felejteni, már onnantól kezdve, hogy külön táp kell neki, és galvanikusan leválasztott vezérés a gyenge és erősáramú oldal között...
Meg egy mikroprocessor aminek elsösorban a relét kell kezelnie.
|
Bejelentkezés
Hirdetés |













