Fórum témák
» Több friss téma |
Fórum » Hibrid erősítő
Témaindító: (Felhasználó 1542), idő: Ápr 10, 2006
Témakörök:
Csak azt nem értem, minek kell ragaszkodni az A osztályhoz, egy ellenütemű erősítő sem sokkal bonyolultabb, és nincs akkora nyugalmi áramfelvétel.
De nekem nyóc.
Mert sokan olvasnak valamit valahol s ha A osztály akkor már csak is jó lehet,sajnos ez nem igy van !
Egy ab az szerintem is fényévekkel szebben szól ,főleg ha egyénre szabott
Köszönöm a válaszokat. Csak most értem gép közelbe. Átnézem az ajánlott kapcsolásokat meg persze az árakat is. Feltöltök egy kapcsolást az elöfokról is.
Köszi mégegyszer!
Az A osztály választás oka, hogy olyanom még nem volt. És mivel itt is megoszlanak vele kapcsolatban a vélemények szeretném magam is megtapasztalni milyen is egy ilyen masina.
Régi SONY erősítő dobozába terveztem egy egyszerű hibrid végfokot.
Eredetileg IC-és végfokkal szerelték, mindent kidobáltam belőle, csak a bemenetválasztó kapcsolósort hagytam meg. Előlapot még alakítgatnom kell, nem használt furatok miatt.. A hozzászólás módosítva: Jún 21, 2020
Előlap feleslegessé vált furatait eltüntettem, még faoldallapok hiányoznak.
Köszönöm. Régóta őrizgettem ezt a SONY erősítőt, doboza miatt. Megjavítani nem volt értelme, STK IC miatt. Terveztem bele egy hidrid végfokot, kényelmese bele is fért.
Terveztem minimális aktív elem felhasználatával hibrid végfokot.
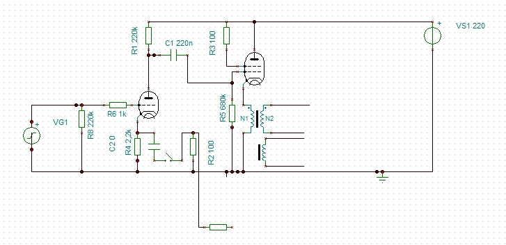
Csöves SE erősítő hajt 2db N típusú V FET-et (2sk1058), félvezetős rész soros PP kapcsolás. FET impedancia illesztő nyug. áram 200mA, csöves rész 25mA, oldalanként külön tápegység. Szinuszosan mérve 2x60W/8 Ohm. Még a bordák és trafó takarását kell elkészítenem és előlapi gombokat talán nagyobbakra cserélni.
Nagyon szép munka. Feltételezem akkor szól szebben ha ki van iktatva a 6 dB-es NFB.
NFB kikapcsolását kicsit megvariáltam. Helyi visszacsatolást és átfogó visszacsatolást vált a kapcsoló. Így kapcsolásakor az erősítés mértéke nem változik. Hatását nem zavarja a hangerő változása. Tegnap hozta vissza barátom, tesztelte, megkérdeztem a kapcsoló melyik álláásában találta jobbnak a hangját. Ő kikapcsolását választotta, nálam bekapcsolva szól jobban.
Szép lett! Nekem ezekkel a gombokkal is tetszik.
Már tíz éve, hogy megépítettem az E180F hibridedet! Azóta is az tetszik a legjobban.
Köszönöm!
Ez egyszerűbb, tranzisztort nem tartalmaz, csak VFET a kimeneti buffer, kivehető teljesítménye kb. azonos.
Szia!
Ha nem titok, meosztanád a kapcsolást? Alkatrész értékek nem fontosak, csak a topológia érdekel. Magam is küzdök hibrid erősítővel, de az hangszerhez készülget. Egy basszusgitár hangja tele van pengetési tranziensekkel, meg hatalmas alacsony frekis ugrásokkal. Ezt legjobban egy trafós kimenetű csöves erősítő tudja csak feldolgozni. Csak hát ha teljesítmény is kell, akkor a kimenő és a végcsövek ára nem kevés, de igazából a súly a fő gond. A megoldást abban látom, hogy híd kapcsolást kell alkalmazni. De nem szimmetrikusan, hanem erősen aszimmetrikus megoldással. A csöves kimenete kis jelszintek ad, a félvezetős pedig ennek 10X-esét ellenfázisban. A félvezetős bemenete a csöves kimenetéről kapja a vezérlést és invertáló kapcsolásban dolgozik. Természetesen a kimenő trafó szekunderét nem 4-8 Ohmra, hanem ennek tizedére kell illeszteni, ami 400-800mOhmot jelent. A várható eredmény egy teljes kimenős, csöves hangzásvilág, 4-500W teljesítmény egy pár 6L6, vagy EL34 csövekkel. Amúgy a 2SK1058 nem V-Fet, hanem laterális mos. De ez nem változtat semmin, mert a 2SK1058 ezt nem tudja, és teszi a dolgát ahogy kell.
Nekem egy ideje a fordított hibrid birizgálja a fantáziámat, már csak azért is, mert senkitől nem láttam még ilyet. Tehát adott félvezetővel egy komplett végfok ami előállítja a kimeneti jelet de nem a hangszórót hajtja hanem csak az SE végcső rácsát.
Nekem ezt pucuka három éve mondta a fórum találkozón - ahol elég hosszasan beszélgettünk - hogy mindenki fordítva csinálja a hibrideket, mert pont így kellene ahogy most leírtad.
Az ARC elég régóta használ feteket a bemeneti fokozataikban. A legnagyobb végfokjuk is egy kisebb fettemető (14db/csatorna), igaz azért 1db cső is erősít feszültséget.
Szia!
Teljes rajzot nem csináltam, annyira egyszerű. Csöves részét most lerajzoltam. Félvezetős rész soros PP DC 80V tápfeszről, FET-ek munkaponja 1-1 SI dóda állítja be, 200mA re stabilan beáll. Félvezetős tápban 4x4700u elko sorosan és párhuzamosan kötve, elkok közös pontja lebegőföld. Ha szükséges lerajzolom a végét is. Megtaláltam a nyákterv első vázlatát, talán segít A hozzászólás módosítva: Máj 22, 2023
Fordított hibrid RT ben is megjelent, én biztos nem csinálnám felvezetővel a fesz erősítést.
Nálam SE erősítő hajtja a kimeneti feteket. A hozzászólás módosítva: Máj 22, 2023
Idézet: „Amúgy a 2SK1058 nem V-Fet, hanem laterális mos. De ez nem változtat semmin, mert a 2SK1058 ezt nem tudja, és teszi a dolgát ahogy kell.” Igazad van, megnéztem az adatlapját, rosszul írtam. Csak 2db 2sk1058 volt itthon, már nem is kapható, ezért most ECX10N20 FET van benne A hozzászólás módosítva: Máj 22, 2023
Köszönöm. Tehát trafós a meghajtás. Ez érdekelt igazán. Egyébként nem is kell semmilyen munkaponti stabilizálás ezeknek a laterális feteknek, mert gyárilag 100mA a termikusan stabil nyugalmi áramú munkapontjuk. Minden mosfetnek van egy olyan munkaponti árama, ami alatt pozitív, felette negatív az áram növekedés a melegedés hatására. Sajnos a kapcsolófeteknél ez az áram gyakran sokszor 10A. Belátható, hogy ilyen áramot nen használatuk munkaponti áramnak. Ezért jó a laterális, mert a 100mA már barátibb.
Trafó nélkül nem tudtam volna ilyen egyszerű kapcsolást megvalósítani, trafó a legproblémasabb része. Ezért szeretem ezeket a feteket használni, dióda nem stabilizálás miatt kerül bele, így nem igényel beállítást. Diódákat nyitófeszre válogattam. 2SK1058 valóban 100mA nyug. áramra beáll, CX10N20 nyitófeszi picit kisebb ezért 200mA diódákkal a nyug. árama.
Az miből derül ki, hogy egy FET lateriális, vagy nem? Az adatlapon nincs ez leírva. Van olyanom, hogy SK135/SJ50. Ezeknek is 80/100mA-en van a pozitív/negatív hőfoktényező. Akkor ez is lateriális?
Azért pár helyen meg lehet találni:
http://jm.plantefeve.pagesperso-orange.fr/1985_Hitachi_MOSFET_Data_...se.pdf
Trafó és a hűtőbordák doboza is elkészült. Lehet, hogy a perrforált lemezt be kéne festeni.?
Nagyon tetszik nekem ez a (tőled megszokott) "dizájn".
Így - a fotón - festés nélkül is nagyon mutatós.
Köszönöm! Dobozolását, külső megjelenését nagyon meghatározza "műhelyem" felszereltsége.
Negyedik emeleti szobában korlátozottak a lehetőségeim. Ezért is használok fát sok helyen, könnyebben megmunkálható. Perforált lemez marad natúr, meggyőztél.. |
Bejelentkezés
Hirdetés |



















