Fórum témák
» Több friss téma |
Fórum » Ki mit épített?
Ez a téma ha úgy tetszik a mi "kiállítótermünk", nem pedig a ki mit csinált volna másképpen, mások helyett, és legfőképpen nem javítós téma.
Minden készüléknek van saját témája, ott kell kitárgyalni a részleteket!
FONTOS! A kapcsolási rajzok keresésére is van saját téma, ott keressetek rajzokat!
Köszi! A felirat előírásokat utólag én is észleltem... Most már ilyen, de a mennyisége nekem bejön, saját célra készült igy elleszek a látványával, bár a méretén nem rudok még napirendre térni... A ventilátor és a borda közé azért nem szeretnék semmit tenni, mert az egész házban volt cél a levegő mozgatása, a kivágások is ezen ok miatt kerultek rá az oldalakra és a tetőre. Egész jól sikerült úgy nézem mert a borda ventillátor nélkül 42 fok-on stagnált, ventillátorral 27 fokos ugyan azon szobahőmérsékleten. Fix, ellenállással csökkentett feszültséget kap a ventillátor, igy alacsony fordulaton is bőségesen elegendő a hűtési kapacitása nagy terhelés mellett is, és nagyon csendes emellett.
Az a helyzet, hogy magának csinálta, nem Neked. Gondolom nincs akadálya, hogy magadnak olyat csinálj, ami neked megfelel. Ha bemennél egy képtárba, és nem tetszik egy kép, hát tovább lépsz, és ennyi... Nemde?
Az a helyzet, hogy baromira nem kell mindenbe belepofázni... De számítottam rá.
@lobbooo Azért ha szétszeded, belsejéről lehetne még pár kép. A ventis dologgal nem érte egyet, ez így szívja a levegőt, gyakorlatilag semmit nem fog a bordán átszívni így, az egy másik dolog, hogy baromi nagy a borda és valószínűleg nem hajtod, de AB osztály max 65% hatásfokot tud, az "2600W-ot tud felvenni a hálózatból" mellett 910W, azt biztosan nem hűti le így 42 fokra, de még 300W hőt sem. A hozzászólás módosítva: Jún 6, 2023
Ez az erősítő csúcson sosem lesz járatva, de egy családi házban még elviselhető és élvezhető hangnyomáson 55 fok fölé nem tudtam vinni. Műterheléseken hajtva elertem vele a 85-90 fokokat, de még nem lépett közbe a hővédelem a végfokokban. Discozásra használva már érdemes lenne az általad javasolt módosítások elvégzése az biztos.
Régi nosztalgia csöves rádióhoz építettem egy AM adást szimuláló modulátort. USB-n működik, a PC hangkártyának ismeri fel, így Webrádióként használható az öreg jószág
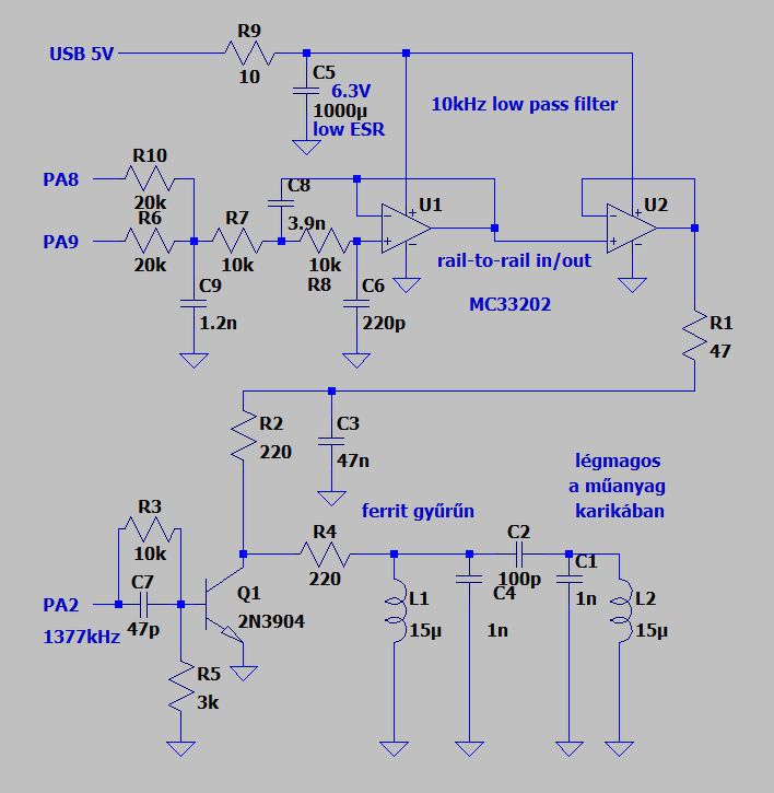
.Egy STM32F401 alakítja a streamet hanggá, delta-sigma modulátorral. Messze jobb a minősége, mint amire egy középhullámú AM rádió képes. Egy opamp low pass filter szűri ki a delta-sigma impulzusait, majd egy tranzisztor kapcsolgatja a hang jelet az RF vivő ütemében, így jön létre az AM moduláció. Az RF vivő a uC egyik timere állítja elő. A karikában tekercs van, induktívan, fémes kapcsolat nélkül csatolja a jelet a rádióba. Csak a közeltérben vehető, elhanyagolható mértékű a kisugárzott jel. Az analóg VU méter LCD animáció. ![]() A firmware lényegi részét készen találtam a Hackaday-en (usb soundcard), csak pár sort írtam hozzá az RF vivő előállítására.
Idézet: „Az a helyzet, hogy baromira nem kell mindenbe belepofázni...” Aha! Idézet: „Ez a téma ha úgy tetszik a mi "kiállítótermünk", nem pedig a ki mit csinált volna másképpen, mások helyett, és legfőképpen nem javítós téma.”
De jó projekt! Elérhető valahol a rajza?
Ez nagyon szép munka! Igazi amatőr csemge. Gratulálok!
Botrányos vagy, ne is haragudj.
Tök jó! Az ötlet is, a megvalósítás is, a célja is!
A VU méterről tudnál egy kicsit nagyobb képet csinálni? Esetleg egy rövid videót...
Igazad van, nekem első ránézésre fel sem tűnt benne a huncutság.
![]() Aztán elkezdtem gondolkozni, hogy miért kérdezted, majd megnéztem alaposabban, és rákerestem arra hogy: GMT130 és ST7789. Nagyon ügyes a mester.
Pedig le is írta:
Idézet: „Az analóg VU méter LCD animáció.”
"Az a helyzet", hogy ez az önéletrajzod volt.
Gondolod, ha eddig nem fogta fel, most majd igen?
Amit leírtam az tartalmazott bőven pozitív és negatív részt is.
Látom nem sikerült értelmezned, amit írtam: Kértem plusz képeket, dicsértem a dobozolást és stílust, a hálózati rész biztonságos kivitelét. Adtam javaslatot a hűtésre -jelentős valódi tapasztalat alapján, sok lég és vízhűtött rendszert építettem az évek során- és valóban leírtam, hogy sok a felirat és el van írva több helyen. Ha bizonyos ember lennék, akkor kötekednék, hogy miért angolul van írva, meg miért ilyen színű, de mint feltűnhetne nem kötekedésből írtam. De persze tanácsod alapján tovább kell lépni, nehogy a következő projektjén már helyesen szerepeljen a szöveg...) A topic nem azért van, hogy felrakja, kapjon 20 mancsot és 0 választ, hanem azzal hogy felteszi elfogadja és remélhetőleg várja, hogy mások véleményt fognak alkotni róla. Csak te érezted úgy bele kell kötnöd ebbe, a tulaj értelmesen válaszolt is rá. Mert ha valami nem 100% pozitív, akkro már elfogadhatatlan. Persze ha Zsombor rak fel valamit, akkor azt lehet folyamatosan szapulni, mert miért ne. A válaszom hangvételére pedig jelentős ok, hogy a fejhallgató erősítős topicot tönkretetted és áltudományos dolgokról írsz oldalakat. Idézet: „ennyi... Nemde?”
Az AM modulátor egy STM32F401 uC panelen alapul, pl. Aliexpress. A szoftvert USB hangkártyához írták: https://github.com/sdima1357/stm32f401cdu6_Audio
Én csak annyit tettem hozzá, hogy elindítottam egy nem használt timert az RF vivő előállítására. Szerencsétlen módon a uC órajele nem osztható 9kHz-cel (középhullámon az adók 9kHz raszterben vannak), így egy kis programmal megkerestem, melyik frekvenciát lehet a legkisebb eltéréssel előállítani, ez 1377kHz. ![]() Összetákoltam egy kapcsolási rajzot az LTSpice szimulátor részletrajzokból, az aluláteresztő szűrőt és az egyszerű kis AM modulátort azon próbáltam ki először. A kimeneti sávszűrőt beépítés előtt a menetszámok változtatásával behangoltam 1377kHz-re. A 3d nyomtatott dobozt én rajzoltam, ha esetleg valaki meg akarja építeni, felteszem a .stl-eket, meg a módosítot firmware .hex kódot. A modulátor mobiltelefonnal is működik, nem csak PC-vel. Van egy felújítandó öreg csöves rádióm, még elég nyekeregve szól, de már működik. Rrendes rádióval maga a modulátor nagyon jól szól, még szebb is a hangja mint a középhullámú adóknak, mert 10kHz-re vettem az aluláteresztőt. ![]() https://vimeo.com/833812513
2014, majd 1 évvel később készült bináris órám forrásait osztom meg egyben. Tanuló projektnek kiváló lehet a most becsatlakozó hobbistáknak. Nagyon könnyű és olcsó egy ilyet kivitelezni, szóval ajánlom jó szívvel mindenkinek, aki alkotni szeretne.
Két változat, mind kettő PIC 16F628-as MCU-val szerelt. A diszkrét változat pár ellenállás és kondi, illetve egy stabkocka és már is indulhat a móka.. Az SMD RGB verzió kicsit bonyolultabb, de az is simán vállalható.A teljes anyag forrással együtt itt: https://github.com/DPTPSystem/BinaryClock Sikeres utánaépítést. A hozzászólás módosítva: Jún 8, 2023
Köszi, de van mindkettőnek. Ugyanolyan gőzölt bükkfa keretet kaptak. Videóban látszik.
A hozzászólás módosítva: Jún 9, 2023
Napot!
A pontos idő és a digitális órák iránti fétisem kielégítésére szolgáló műtárgy.
Nagyon tetszik. Már csak egy jó doboz kell neki.
Erről jut eszembe. Nincs valakinek olyan óra rajza amin az is kijelzőre kerül, hogy hányadik hét van éppen az évben? Jonni-Szerintem inkább műhold lesz az, az antennából itélve. A hozzászólás módosítva: Jún 11, 2023
Nincs doboz, nem is lesz, nekem így tetszik.
Idézet: „mennyi az idő?” Hát még a szúnyog!
Nem, mert igazábol nincs, nem készítettem. Kapásból a NYÁK tervek készültek el (ami éppen van itthon felkiáltással), aztán a program a kontrollerbe (PIC18F15Q40).
Köszi. Én sem lemásolni akarnám, csak ismeret bővítéseként.
Már úton van a GPS modul. Pontos km/h és időmérő lesz autóba. A hozzászólás módosítva: Jún 11, 2023
|
Bejelentkezés
Hirdetés |







.




Az SMD RGB verzió kicsit bonyolultabb, de az is simán vállalható.












