Fórum témák
» Több friss téma |
Magnetométer építő kedvem támadt.
A keretek és a célkitűzés adott: #1 Maga a szenzor már megvan: SS49E HE adatlap Más adatlap #2 Középállású műszer van. #3 Két végállást, és ennek a túllépését két LED jelezné ki. #4 Táplálása 5 V USB töltő. Épített már valaki ezen az alapon? Szándékosan nyitott a kérdés (amúgy eléggé konkrét elképzeléseim vannak, de nem akarok senkit "megvezetni"). Van valakinek a közelben hiteles (nem igazán hiteles, csak úgy nagyságrendileg, hogy azárt mégis...) mágnese, vagy magnetométere összenézni? Úgy egyébként több kérdésem is lenne, ha már mágnes.
Ha nem építesz hozzá szinteltolót, a középállású műszer nem lesz jó, alaphelyzetben 2.5 V van a kimenetén.
Dehogynem.
Két ellenállás alul és felül, középre trimmer, azzal lehet nullázni. Alapműszerrel sorba meg egy másik, azzal lehet "hitelesíteni". Nulla elektronika. ![]() Ámbár az kérdéses, hogy mennyire (szimmetrikusan) terhelhető a szenzor kimenete. Itt van az asztalon, de még nem kapcsoltam be. A hozzászólás módosítva: Aug 7, 2023
A "Két ellenállás alul és felül, középre trimmer, azzal lehet nullázni." részt rajzold le, mert vagy nem láttam még ilyet vagy már fáradt vagyok, viszont érdekel a megoldás.
Tápfeszből csinál *középnullát*
Ok, leesett, a műszer GND-je lesz +2.5 V-on.
Idézet: „Van valakinek a közelben hiteles (nem igazán hiteles, csak úgy nagyságrendileg, hogy azárt mégis...) mágnese” Ilyen adattal rendelkező mágnesem van itthon ha ez jelent valamit: Remanenz Br 12600-12900 G, 1.26-1.29 T
Indikátornak indult, azután eljátszottam vele egy ideig én is, sőt az unokámnak is készítettem egy dobozos kivitelt.
A neten találtam egy nagyon egyszerű rajzot, azt finomítgattam, míg elég érzékeny nem lett. ss49 a lelke, menetközben kiderült, hogy nem érdemes minden határon túl iterálni az ellenállásokat, mert a hőfokfüggése belerondít a "nulla" pontba. Van "emeletes" ellenállás is, a kép nem adja vissza. A hozzászólás módosítva: Aug 7, 2023
Szia!
mit sikerült kihozni belőle? Anno a 2000-es években megjelent az EPE magazinban egy NONKONTAKT árammérő. Egy saját projekt pedig a vezetékben szintén mérte volna az áramot.Trabi gyujtás jeladó HAL-ja. Odáig jutottam, hogy a hall elemre tekert két menet, és egy kis mágnes segítségével 0,4 A-t már jelzett. Fordított polaritás esetén semmit. Aztán a mágnessel játszva a Q invert kimenetet is használva, az áramra egy frekvencia megjelent. Áram változásra változott a freki is.Sajna nem volt elég érzékeny. Azóta csak PAUSE a projekt. De érdekel, mert anno a rajzon 10mA-t már mért.(ha jól emléxem). Ha szabad kérni, hogy tedd fel ide is a rajzot, akkor megköszönném. A javított is érdekel. Kérdés, hogy van analóg mérő HAL is, ami érzékeny? Akár mA-s változást is jelezne pár menettel? Boy
@mex
Igen, a szenzor kialakításán én is gondolkodom. Ki akarom spórolni a NYÁK lemezt, mert nagyon vastag. Nélküle jobban be tudnám dugni az érzékelőt minden kis résbe. Minden ötletre nyitott vagyok. Jelenleg zsugorcső, szalagkábel és hurkapálca látszik nyerőnek, ámbár eléggé barkács/sunituning kinezetűre saccolom az eredményt... Aki nem ismerné, csatoltam egy képet a szenzorról. @lelkes_amatőr Adatlap szerint +/- 0,1 T a tartománya. Meg jó lenne patkómágnes a homogenitás végett. Lehet hogy elhiszem az adatlapnak, hogy 1 V-nál -100 mT, 4 V-nál meg +100 mT. Aztán ha valóságban 87, vagy 109, a kutyát sem érdekli első körben.
Valami keskeny merev csövet kellene keresni, mint pl itt: Link
Nekem a szenzor bele van süllyesztve a nyáklemezbe, és így csak a nyák vastagsága a mérvadó.
~ 1.5mm- az össz vastagság a műgyanta kiöntéssel együtt. A dobozos kivitel kompakt volta miatt alakítottam ki a nyúlványt is a nyákból,ilyenbe építettem, a nyákot oldalra fordítva befér a 9V elem mellé. @ boyscout Mint már írtam, érzékenységgel lehet játszani, de túlzásba nem kell esni, mert eléggé nagy a hőfokfüggése, elmászik valamelyik oldalra. Jó beállításkor kis dvd szervo mágnest ~ 10cm -ről is érzékel. Pillanatpáka szórt mágneses terét a tetején is min 10cm távról jelzi, mindkét led egyidejű világításával. Viszont árammérésre-ami a Te célod nem használnám, arra vannak speckó, nem is egy ökör áru integrált áramkörök. A Hobbi elektronika 1999/11-12 számaiban jelent meg a hall elemekről, amatőr hasznosításukról egy kétrészes cikk az általam nagyra tartott Pálinkás Tibor tollából. A második részben egy érzékeny megoldás is látható, érdemes tanulmányozni ha hozzáférsz, ha nem, akkor megvan papír alapon, és pdf formátumban is nekem, utóbbit el tudom küldeni. Az általam készített indikátor, mint már írtam a netről származik, egyszerű ablakkomparátor, az ellenállások értékeit módosítottam ahol szükséges volt. A rajzon ezek a módosított értékek szerepelnek. A hozzászólás módosítva: Aug 8, 2023
Egy ideig rozsdamentes hüvelybe ragasztva használtunk SS541-et ajtó érzékelőnek gépekben. Körülnézek, biztos van még.
Kissé más célra már használtam lineáris HALL szenzort: Bővebben: Link
Amúgy érdekelne: mi lesz a műszer célja?
Nagyon jó kérdés egyébként, önmagában is körüljárható kérdéskör:
A dolog úgy kezdődött, hogy kaptam granpától egy középállású alapműszert. Jól ki is találtam, hogy akkor "detektormérő" lészen belőle. Azaz a tipikusan kristálydetektornak megfelelő paraméterekkel, 1 MHz, 4 kOhm terhelés. Végkitérésnél OA aranytűs dióda a 100 %. Jó lesz majd Békéscsabán detektor kristályokat válogatni, meg amúgy is érdekes dolog. Kaptam többektől kristályokat is. Neki is álltam megcsinálni, de a műszer szakadt volt. Ezen mérhetetlenül feldühödtem, és hagytam a fenébe a dolgot. De azért csak motoszkált ám... Aztán ha4023 fórumtársunk adott ajándékba egy másik középállású alapműszert. Időközben belefutottam egy nagy pofonba, mégpedig nem működött a macskahökkentő, pedig elvileg minden jól ki volt találva. Csak egy valamit hagytam ki a számításból, mégpedig a mágnest. Lágyvas tekercs tetején van egy mágnes. Alaphelyzetben mágnes rögzíti magát a vasmagon. Ha kisütök a tekercsen egy kondenzátort, akkor a mágnes felugrik, és a másik oldalával visszatapad. Fordított polaritásnál ugyanez a jelenség, és így tovább. Meg is csináltan, és cseszett működni. Mint utóbb kiderült, sokféle módon felmágnesezett mágneskorongok vannak. Azzal nem működik, ahol arra van optimalizálva a mágnes, hogy lágyvas felületen (white board) megtapadjon. ![]() Tehát kell egy mágnest mérő eszköz, ami polaritást is mutat. Tehát ha már van egy jó középállású műszerem, akkor átkapcsolhatóan egyik állásban kristálydetektort mér, másik állásban mágnest. Lehet harmadik állásban meg DC és léptető motort. Tanulságos ahogyan kézzel tekergetve a tengelyüket ugrál, meg mozog a mutató. Órákat lehet róla mesélni... Aztán ha jól kijátszottam magam, meg elvittem párszor Békéscsabára meg Kutatók éjszakájára demózni, valószínüleg elajándékozom mondjuk Gery78-nak a suliba szemléltető eszköznek, vagy ellejmolják tőlem ingyen, mint a villámdetektort. Mellesleg a fórumtársunk azóta sem fizette ki a postát, pedig szentül megígérte... Igen, szánalmas és teljesen felesleges/értelmetlen. Dehát ezért Hobbi. Elvileg hasznos dologra is lehetne használni.
Fórumtársi segítséggel
elkészült a mérőfej.Életjeleket is mutat már. Jelenleg két kérdésen agyalok: - Melyik oldalát fessem pirosra, és melyiket kékre? ![]() - Kék helyett mennyire szentségtörés zöldet használni? Kék LED-hez elég kicsi a feszültség...
Az SS49E adatlapján megvan az irány, vagyis ha a nagyobbik lapolás nélküli felületet fordítod a déli irányban, akkor változik előjelhelyesen a kimenő feszültség. Tehát a nagyobbik felület a piros szín.
Nem tudom, mivel dolgozod fel az ic jelét, de a minimális tápfesz ha jól olvasom, akkor 4.5V. Ez viszont már több mint elég a kék lednek is.
"Melyik oldalát fessem pirosra, és melyiket kékre?"
Hmmm... ha a póluskijelzés máshol lesz, nem fordul el magától, mint egy iránytű, akkor csak azt az oldalt jelölném meg, amelyiknek a kijelzése éppen műk. Azaz ha egy iránytű piros északi oldala mutat valahol valamerre és a műszered pirosat jelez, akkor az érzékelődnek azt az oldalát, bármilyen ( fehér, lila, sárga stb. ) színre. "Kék helyett mennyire szentségtörés" Emlékszek arra az időre, amikor még nem lehetett kék LED-et kapni... Túléltük.
Sajnos igazad van, nem fogom megúszni a "jelfeldolgozást".
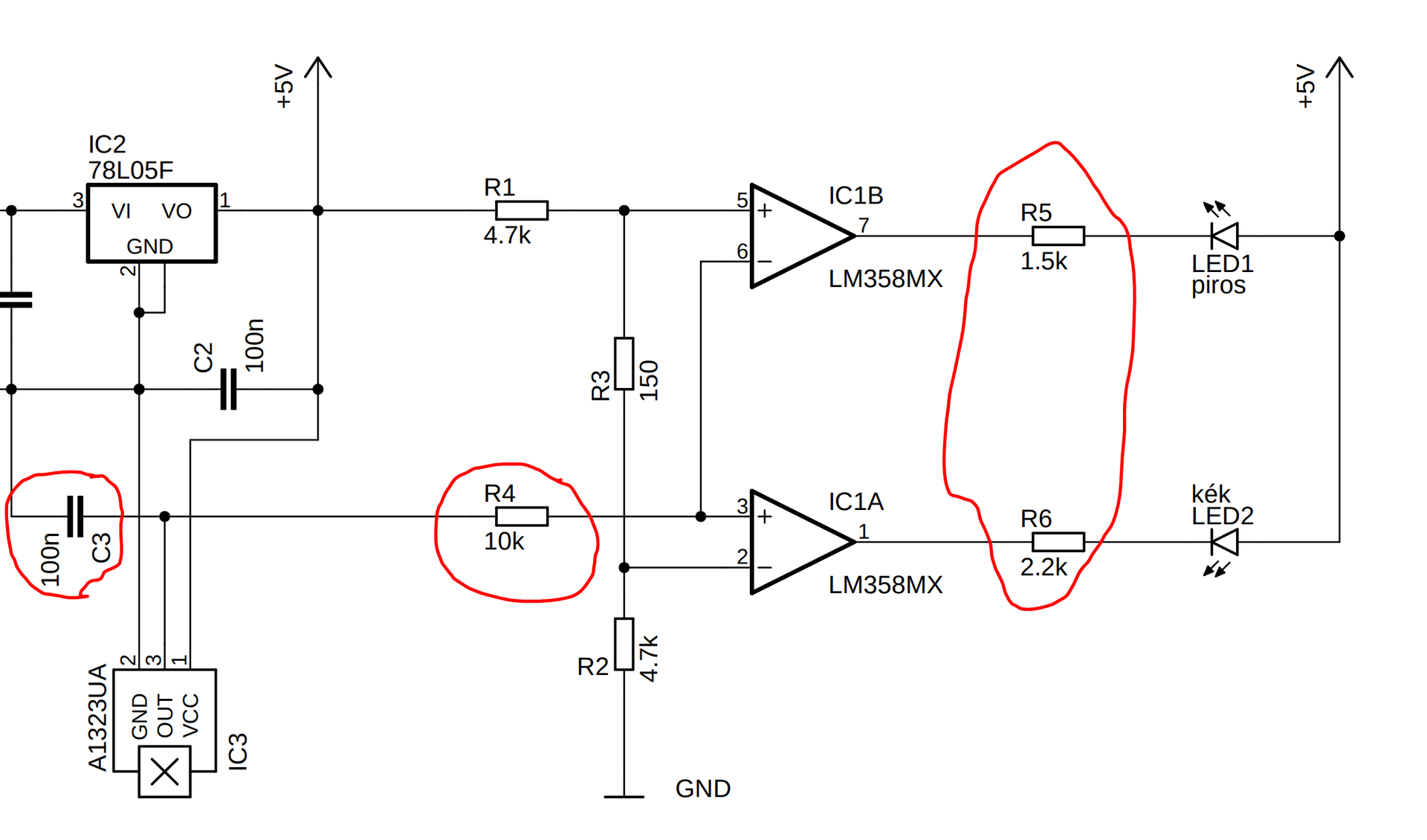
![]() Nagyon gyanús volt az adatlap alapján, de most minden kétséget kizárólag bebizonyosodott, hogy sajnos a SS49E kimenet nem terhelhető, rádaásul azt is asszimetrikusan. Üresen 2,50 V, 15 kOhm-al testre húzva 2,47 V, míg +5 V-ra 3,98 V. Tehát kell mögé elválasztó fokozat, nem úszom meg három ellenállással és két trimmerrel, mint ahogyan naívan elképzeltem. Különösen hogy az alapműszer is 10 mA-es, nem 1, mint reméltem. ![]() Ugyanakkor kiderült, hogy normális emberi léptékkel "mekkora mágnesesség" az 100 mT. ![]() Gyakorlatilag pont ennyit tud egy mikrosütő magnetronból bontott mágnes (azaz "marha" erős)...
Bocsánat, hogy nem vettem észre a Gauss mérő topic-odat, ha előbb megtalálom, nem nyitok másikat.
![]() Alaposabban megnéztem a csatolt rajzodat, most hogy nem úszom meg elektronika nélkül. Nem tudom hogy csak utánépítetted-e, vagy saját alkotás (de legalább működik ).- Elvileg pont a kék LED-nél kellene kisebb ellenállásnak lennie, nem a pirosnál. - Sehol nem javasolják a kondenzátort a szenzor kimenetére. Persze, ugye biztos ami biztos alapon, jó ha van, vagy konkrét tapasztalat? - 10 kOhm minek? Vagy ha igen, miért nem 2k2? - Az a kb. 80 mV hiszterézis, amit a 150 Ohm állít be, az szándékosan pont annyi, vagy ezt kellett "finomhangolni"? A hozzászólás módosítva: Aug 12, 2023
A 100n próbapanelen volt, hasraütésszerűen tettem oda, mert külső mágneses tér híjján is volt kimenő jele... A látszólagos ellentmondás a ledekkel sorbakötött ellenállás értékeinél szintén a próbapanelen szerzett szubjektív tapasztalat miatt alakut ki, a kék led majd' kisütötte a szemem...
![]() A 10k is csak benntmaradt, főleg a véletlen félredugások miatt. Igen a hiszterézis ablak nagyságát állítottam be vele. Sokadszorra írom, hogy az érzékelő, és maga a műveleti erősítő is hőfokérzékeny, de ezt majd kitapasztalod, meddig érdemes elmenni.
Értem, köszönöm.
Ha lesznek alkatrészek/tervek, majd jelentkezek.
Én annyival tudnám kiegészíteni a magnetométert, hogy amikor a hangszóróim Alnico mágneseit vittem felmágneseztetni a Sonido Kft-hez, Varga Istvánhoz, akkor nála láttam egy hasonló magnetométert amivel a hangszórómágnesek légrésében mérte a mágnesességet. Egy nagyon egyszerű szerkezet volt, nem is volt nyákra építve, pár alkatrészből állt az egész, és 9V-os elemről működött. A mérőfejre, vagyis a Hall szenzorra volt ragasztva egy lágyvas lemezke, kb 0,7-1mm vastag, és ezt a lemezt dugta be a mágnesek légrésébe. Az elektronikát meg egy etalon mágnessel kalibrálta, és multiméterrel mérte a szenzor jelét. A multiméter a nagy belső ellenállása miatt nem terheli a szenzor kimenetét. (Egyébként ide egy nagy bemeneti ellenállású mérőerősítőt javasolnék.) Arra már nem emlékszem milyen alkatrészekből állt a hall szenzor áramköre, de nagyon egyszerű volt. A mérés meg úgy történt, hogy a Hall szenzor áramkörére rátette a 9V-os elemet, majd bedugta az etalon mágnesbe a hall szenzor lemezkéjét, majd a multiméterhez kapcsolta. A hall szenzor áramkörén volt egy kis poti, ezzel beállította az értéket amit kellett, tán 1V-ot, utána Voltban lehetett leolvasni a felmágnesezett hangszórómágneseim mágnesességét. Azt hiszem 5800G-ra sikerült felmágnesezni mindkettőt.
Söt az okos telefonra is van egy sereg ingyenes jol müködö APP , csak keresni kell.
Tudod én akkor inkább hiszek annak az István fórumtársunknak, aki írta a "Hangszórójavítás" könyvet. 292...293 oldalon látszik, hogy legalább beruházott egy FM 210 műszerre, és hozzá egy FM210T extra dünn (0.8 mm) mérőfejre.
Az általad leírtak nagyon hasonlítanak arra a jelenetre, amikor villanyszerelő átadja a munkát a néninek: Idézet: „Tessék megnézni, mostmár nem ráz a kádnál a csap. Nem világít a fáziscerka.” Vesd össze azzal amikor az audifülnek a hangszórót: Idézet: „Úgye milyen jól megmágneseztem a hangszórót? Úgy odacuppantja a százas szeget, hogy csak na.” Szerintem egy pólussal nem lehet sem feszültséget (fázisceruza), sem mágnesességet (hall elemre ragasztatt lágyvas darab), de leginkább semmit sem mérni. A hozzászólás módosítva: Aug 17, 2023
Csak ötletnek itt egy másik kapcsolás. Igaz mutatós műszer nincs benne.
A hozzászólás módosítva: Aug 17, 2023
Tehát akkor így gondoltad a szinezést (nem lett jó a kép, de ki lehet azért silabizálni)?
Mielőtt beforrasztom, melyik sorrend a helyes? Szerintem ahol a kék van jobbra...
Ha van egy mágesrudad, vagy valamilyen tégla, de akár korong alakú mágnesed, akkor függeszd fel egy cérnaszálra, lehetőleg vasmentes környezetben. Be fog állni É-D irányba. Az északi irányba álló végét, (korong esetén az arra fordult lapolását)megjelölve, már van egy használható támpont a beállításra. Az érzékelő nagyobbik felületét a mágnes jelölt végéhez közelítve a piros lednek kell világítani.
A dobozon való elhelyezését a ledeknek szerintem a középállású műszer kitérésének megfelelően kellene kialakítani, vagyis a mutató középállástól negatív irányú elmozdulását a kék lednek kellene indikálni.
Úgy néz ki hogy ismét igazad van.
Találtam egy leírást (miért nincsen ez benne az adatlapban ) ami szerint:Idézet: „If a South magnetic pole approaches to the front face (the side with marking ID) of the sensor, the circuit will drive the output voltage higher. A North magnetic pole will drive the output voltage lower.” Tehát jobb oldalra kell a piros LED, és nem balra, ahogyan én gondoltam. A szenzor szinezése viszont jó így. |
Bejelentkezés
Hirdetés |









elkészült a mérőfej.



).








