| Fórum témák 
 
 » Több friss téma | 
				Minek az aranyozott tű, ha leköszörülöd róla?    
				Ugyan azt a frissesség illatát érzem mint amikor pl. kirakjuk az ágynemüt és nap végén beszedjük és amikor beleszippantunk kellemes friss illata van.  Gondolom akkor ez a végeredmény ideális lehet egy ionoizátorhoz. A tápfeszültség 10volt az áramfelvétel max 2A nem tudom, hogy ez a teljesítmény elegendő-e mondjuk egy szobába illetve, hogy a gyári készülékeket általában mekkora teljesítményre méretezik? 
				Igazából nem tudom, hogy az csak bevonat vagy esetleg ötvözve van.  Mindenképpen hegyesre szerettem volna. Oké nyilván így logikátlan de nem tudtam mást kitalálni. De ha nem válik be akkor keresek más anyagot a tűk helyére. 
				Biztos, hogy beválik. Az alapanyag sárgaréz. Egyébként valóban a legegyszerűbben hozzáférhető tüske bármilyen célra. Én is sok esetben használom.   A hozzászólás módosítva: Szept 9, 2023 
 Idézet: „csak egy kis ív kezdeményezés a tűk hegyénél.” Ez nevezik korona kisülésnek! Ez ózont generál!! Ami nem jó az élő szervezetnek, csökkentsd a feszültséget, hogy csak elektronszél legyen! 
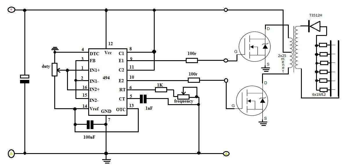
				Lefényképeztem a Bion belét. A kimenő résznél van körben egy vékony réz lemez, ez meg van hajtva trapéz alakúra teljes terjedelmében és bele van ragasztva a műanyag házba, ennek a közepébe vannak beillesztve a tüskék, ezek nagyon vékony lemezből vannak, szinte mint a papír, hogy az anyaguk mi nem tudom. A tüskék és a réz trapéz forma között kb. 3-4mm távolság van, ahogy mondtam is nemrég. Meg ebben van 2db glimmlámpa is, azon is látszik ha épp működik. A ráírt teljesítményfelvétele a hálózatból 0,5VA. A tiédnek részben azért nagy az áramfelvétele, mert ugyan ellenütemben hajtod, de csak együtemben veszel ki belőle áramot (a gratz helyett csak 1db diódád van) ami miatt elmágneseződik a trafód (szimmetrikusan van hajtva de aszimmetrikusan van terhelve). 
				Most a FET-ek melegedése mérséklődött épp hogy csak langyosodnak de a trafó szekundere meg szinte forró, kicseréltem a trafó és a fejek közötti vezetékeket rövidebbre és vastag szigetelésű HV vezetékekre mivel a hosszú vezeték is okozhat melegedést de a melegedés nem szünt meg.  Valamint a dióda is melegszik. Akkor most 1db dióda nem elég, graetz kellene? 
 
				Ha ozón keletkezik akkor gondolom annak a jelenlétét érezni lehet egy kellemetlen szag kíséretében.  Viszont az ionizátorok is termelnek némi ózont, szóval nem lehet 100%-osan ózonmenesre elkészíteni. Eddig én úgy tudtam, hogy a koronakisülés az szükséges az ionizáláshoz tehát ha jelen van akkor az jó. http://szaszlaci.blogspot.com/2013/03/ionizator-keszitese.html "Ezen kívül ha elég nagy a feszültség, a gáz – jelen esetben levegő – ionizálódni fog, és úgynevezett hideg plazma jön létre, azaz koronakisüléssel szembesülünk." 
 
				Ez már leírtam párszor! A guugli is leírja, ha megkérded! A saját egészségeddel játszol. Én befejeztem ez tovább firtatni. 
				egyébként a réz hamar elfogy kb.pár év alatt.. Én inkább ezért használok, koracél csúcsokat hegyeket, 3mm.es anyagból készültek, finom köszörülés /vizes kövön/és polirozás+formázás után perfect minőség.. Nincsen ózon szaga, hangtalanul működik, és kb.20cm. elfújja a vastag gyertya lángját, mp. alatt. A HV.modul, 9V-10V-os tápról üzemel,Gainta Abs dobozba építve a cucc, porgyűjtőcsövek szintén saválló, koracél anyagból, 20-22mm. átmérővel. beszerzéstől függően. HV. impulzus trafót szintén sk.én tekercselem, a modul kimenetén mérhető feszültség, üzem közben, ionszerelvény rákapcsolása után, 12,5KV- 13,5KV, out. Vezérlő meghajtó ic. NE555 !. kb.2008 óta megbizhatóan működik. ózonizátorban is. 
 
				helyesen írva, ionszél						 
				Helyesen, ha jó szemed van ,és türelmed meg is tudod tekercselni. Epcos ETD 34, vagy ETD39-vasmagot ajánlanám,szekunder,vagyis Nf. tekercs 0,12-0,14es Cu-z huzalt. primer 30-32T. 0,40mm. Cuz. A vasmagokat csévetestet. ret.hu ról, meg rendelheted. 
 
				Kinek hogy! https://hu.wikipedia.org/wiki/Elektromos_sz%C3%A9l Valamelyik Vágó István műsorban is volt ez kérdés olyan 30 éve, a családból egyedül én tudtam.    
 
				igaz, van ilyen..						 
				A 10 évvel ezelőtti hozzászólásra személyeskedéssel válaszoló hozzászólás "rpmaus" fórumtagtól eltávolítva.						 
				 Elnézést kérek mindenkitől, ha a törölt hozzászólás a múlt hétről bárkit is zavart, a dolog nem volt szándékos - köszönöm! 						 
				Szia, küldök mindjárt egy privát üzenetet (segítségkérés), amit egyszer már elküldtem, de bevallom, lehet, hogy Istyu97-nek küldtem helyetted - ha nem így volt, akkor se vedd zaklatásnak. A Bion-ról van szó amúgy, de nem terhelném vele a publikumot.  Köszi!						 | Bejelentkezés Hirdetés | 













